
《企业绿色出海深度洞察报告(2025-2026)》聚焦全球绿色贸易规则重构背景下中国企业的出海挑战与破局路径。
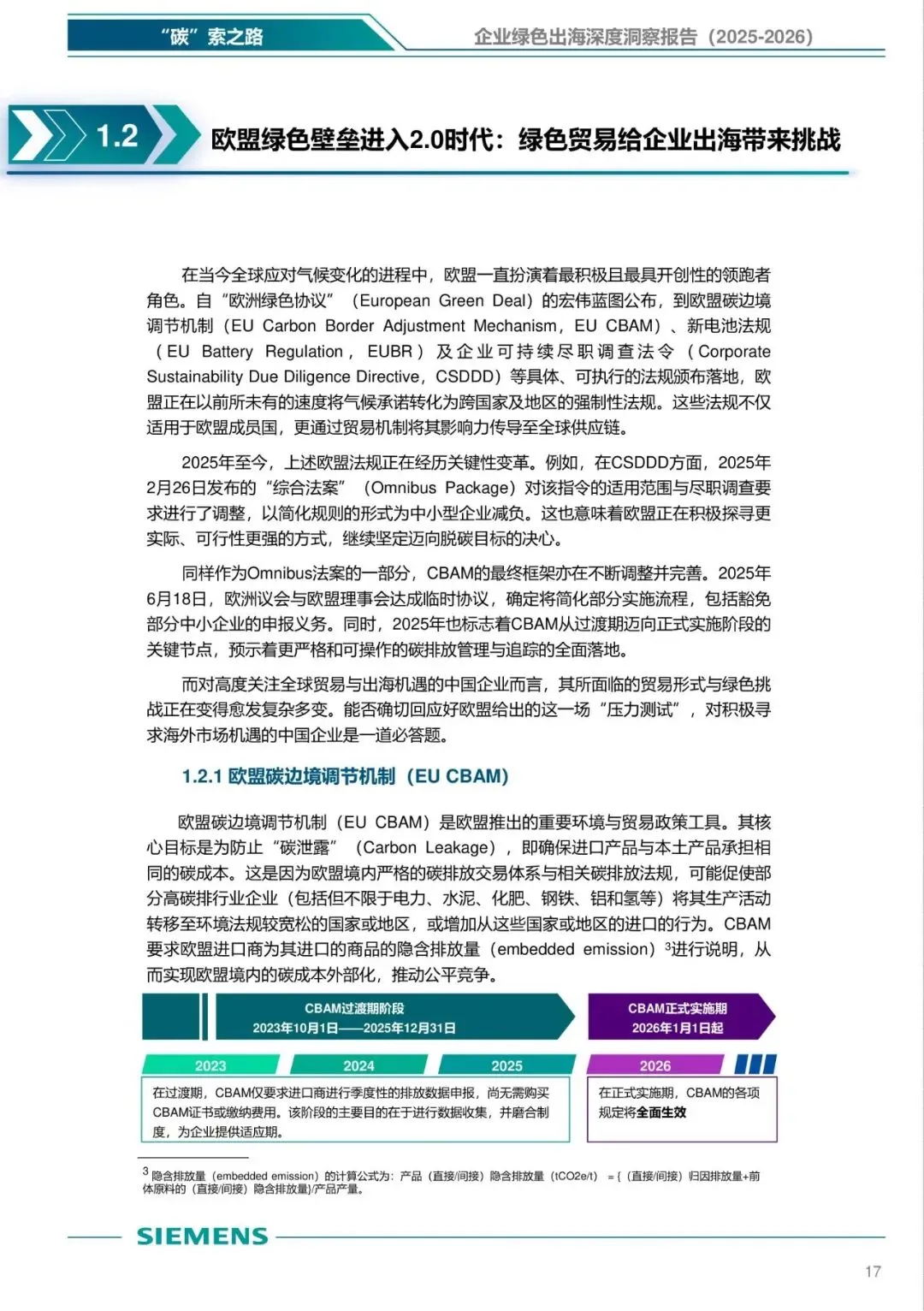
报告先解析政策风向,既涵盖中国碳足迹管理体系升级、碳足迹挂钩贷款等支持政策,也剖析欧盟CBAM、新电池法案、CSDDD等绿色壁垒;再深入碳足迹管理痛点,如供应链数据割裂、国际认证标准差异、专业人才短缺。
随后,报告提出绿色供应链数字化解决方案,以西门子西碳迹为例,阐述数据全链路溯源、高精度核算、合规认证等核心能力。
最后,通过与亚马逊云科技、宝马集团等合作案例,提供可落地实践参考,助力企业将合规压力转化为绿色竞争力,为中国企业绿色出海提供系统指引。











现在加入即领
【40个行业ESG白皮书合集】
+
【100份知名企业最新ESG报告合集】
+
【ESG入门-精通体系化资料大全】




