手机版
二维码
购物车
(
0
)
供应
求购
公司
团购
展会
资讯
招商
品牌
人才
知道
专题
图库
视频
下载
商圈
推广
热搜:
采购方式
甲带
滤芯
气动隔膜泵
带式称重给煤机
减速机型号
无级变速机
链式给煤机
履带
减速机
首页
供应
求购
公司
团购
展会
资讯
招商
品牌
人才
知道
专题
图库
视频
下载
商圈
首页
>
资讯
>
展会资讯
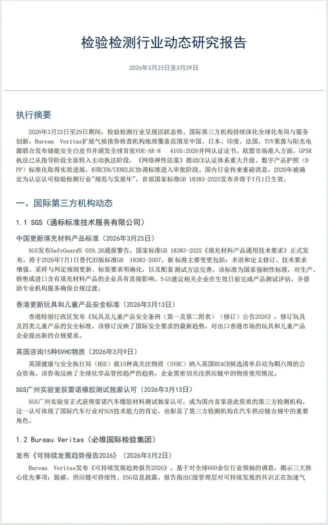
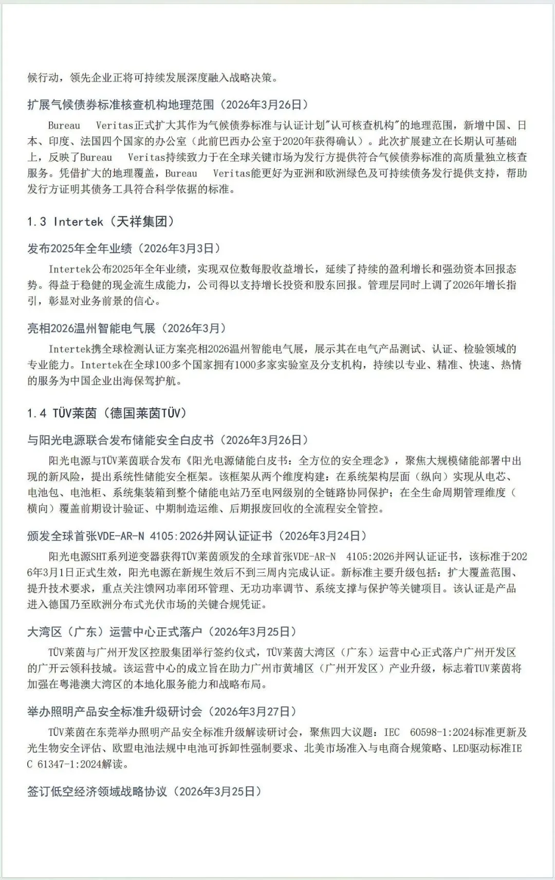
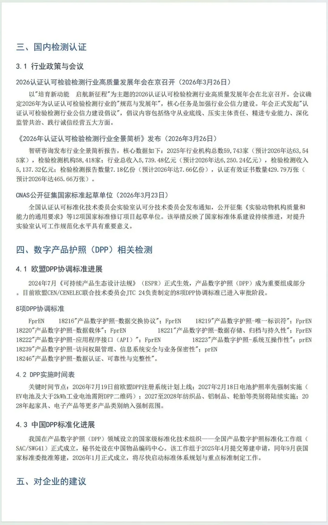
检验检测行业动态研究报告(3.23-3.29日)
日期:2026-03-30 15:59:30 来源:网络整理 作者:本站编辑
评论:0
检验检测行业动态研究报告(3.23-3.29日)
打赏
更多
>
同类资讯
• 新华美|招商蛇口深度研究报告
0
条
相关评论
推荐图文
推荐资讯
点击排行
0
1
【行业·趋势】氦气危机5.0:地缘震荡下的高科技供应链重塑与现货博弈
0
2
陈玉娟调研市场监管工作
0
3
福州市市场监管局赴晋安区调研,为知识产权高质量发展赋能→
0
4
呼中区政协深入定制农业市场经营主体调研赋能特色产业高质量发展
0
5
成都市市场监管局主要负责同志带队调研崇州市无人自助棋牌室夜间经营情况
0
6
2026卓创资讯鸡蛋市场走访调研-河北区域圆满成功
0
7
调研 | 肯尼亚及东非文具市场分析The Stationery Market Analysis in Kenya and East Africa
0
8
水产养殖渔药行业发展报告(2025)
0
9
2026年3月12日 A股市场复盘报告
网站首页
|
关于我们
|
联系方式
|
使用协议
|
版权隐私
|
网站地图
|
排名推广
|
广告服务
|
积分换礼
|
网站留言
|
RSS订阅
|
违规举报
|
皖ICP备20008326号-18
(c)2008-2022 免费发布网 All Rights Reserved