? 研报客AI助手-AI报告总结
《香港多重照顧者面對的挑戰》研究摘要報告總結
核心內容概述
本研究探討香港多重照顧者在日常生活中所面臨的多重壓力與支援需求,通過質性訪談方式,訪問了45位多重照顧者。研究顯示,多重照顧者需同時照顧兩名或以上家庭成員,其中至少一人為殘疾或長期病患者。他們在時間、角色、心理及經濟方面承受巨大壓力,並面臨尋求社會服務的困難。
主要研究發現
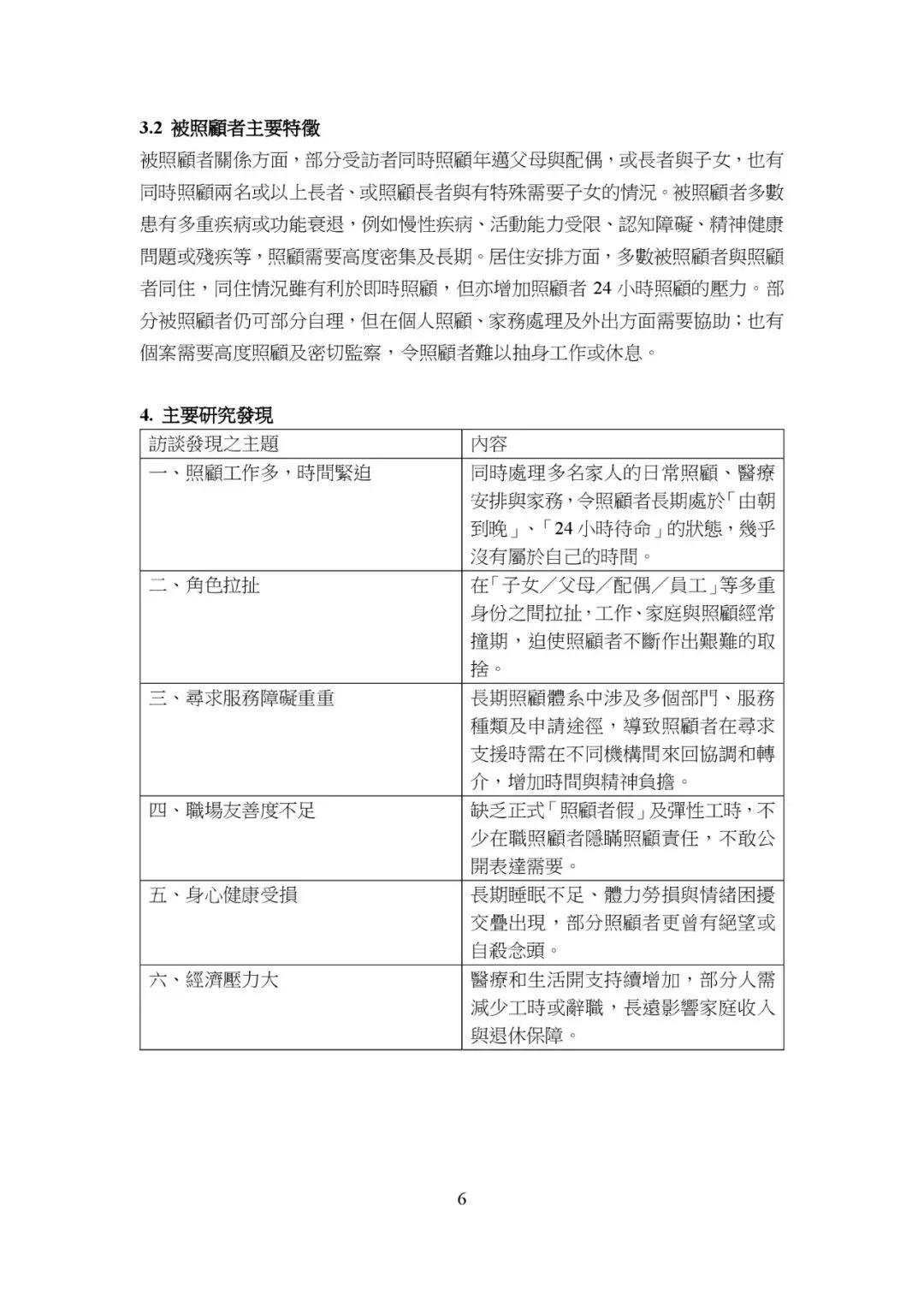
1. 照顧工作繁重,時間緊迫
- 照顧者需同時處理多名家人的日常照顧、醫療安排及家務。
- 照顧工作幾乎佔據全天候,缺乏個人時間。
- 部分照顧者需兼顧全職或兼職工作,造成時間與精力的雙重負擔。
2. 角色拉扯與心理壓力
- 照顧者需在「子女、父母、配偶、員工」等多重身份間拉扯。
- 長期需在不同責任間做困難取捨,導致心理壓力與自我價值感下降。
- 一些照顧者因壓力而產生絕望或自殺念頭。
3. 尋求服務障礙重重
- 照顧者需在不同機構間來回協調,資訊零碎、程序繁複。
- 輪候時間長、名額有限,服務安排與個人需求不匹配。
- 服務質素參差,部分機構缺乏專業訓練與尊重。
4. 職場友善度不足
- 缺乏正式的照顧者假與彈性工時。
- 照顧者常因照顧責任而隱藏身份,影響職業發展。
- 有僱主不理解照顧者需求,造成工作壓力。
5. 身心健康受損
- 長期照顧導致睡眠不足、體力勞損與情緒困擾。
- 照顧者常因照顧壓力而無法尋求醫療或心理支援。
- 部分照顧者因長期壓力出現心理疾病,需定期求診。
6. 經濟壓力大
- 医疗、交通、陪診及復康服務開支增加。
- 照顧者需減少工時或辭職,影響家庭收入與退休保障。
- 照顧者津貼金額偏低,無法緩解經濟壓力。
研究建議
1. 推行個案經理制度
- 設立專職個案經理,協助照顧者與醫療、社福機構溝通。
- 提供一站式照顧規劃與服務轉介,減輕照顧者負擔。
2. 調整照顧者津貼申領門檻與金額
- 放寬資產及入息審查標準,適度提高津貼金額。
- 建議每月津貼為$7,758,以反映實際照顧時數。
3. 建立常規化與科學化的意見收集機制
- 定期進行照顧者問卷調查與諮詢平台。
- 將照顧者意見納入服務評估與招標標準,提升服務針對性。
4. 建立照顧者友善工作環境
- 建議設立每年7天無薪照顧假。
- 鼓勵僱主提供彈性工作安排,協助在職照顧者平衡工作與照顧。
5. 優先發展「一站式支援」與喘息資源
- 建立跨部門照顧者支援協調平台,整合醫療與社福資源。
- 提升非辦公時間與週末的喘息服務,如暫託、短期住宿及家居支援。
6. 將多重照顧者納入長期政策與制度設計
- 明確界定多重照顧者為一個高風險群組。
- 在資源分配、服務名額及政策評估中納入多重照顧者需求。
- 研究設立「多重照顧者特別津貼」,簡化申請程序。
受訪者與被照顧者特徵總覽
| 特徵 | 總人數 | 詳細情況 |
|------|--------|-----------|
| 照顧者年齡 | 45人 | 25-39歲:10人;40-59歲:16人;60-69歲:10人;70-74歲:7人;75歲或以上:2人 |
| 照顧者性別 | 45人 | 女:35人;男:10人 |
| 照顧人數 | 45人 | 2人:34人;3人:9人;4人:1人;5人:1人 |
| 照顧者類別 | 45人 | 主要照顧:38人;輔助照顧:7人 |
| 在職照顧者 | 20人 | 主要照顧:13人;輔助照顧:7人 |
| 是否同住 | 45人 | 同住:28人;不同住:17人 |
| 照顧關係類型 | 45人 | 雙親照顧者:17人;父母+其他家庭成員:4人;配偶及子女照顧者:9人;父母與子女照顧者:4人;配偶與父母照顧者:3人;母女、姊妹照顧者:2人;祖父母照顧者:3人;其他組合:3人 |
| 被照顧者健康狀況 | 45人 | 認知障礙/腦退化:20人;精神病相關:8人;行動不便/中風:20人;慢性病(三高類):30人;癌症:10人;特殊需要兒童:8人;感官障礙:7人;情緒及壓力相關問題:8人 |
結論
多重照顧者是香港長期照顧體系中極為關鍵的群組,卻長期缺乏制度性支援。他們在時間、角色、心理與經濟上承受巨大壓力,影響身心健康與家庭功能。研究建議政府與相關機構從制度設計、政策調整及資源整合方面著手,建立更完善的支援系統,以提升照顧者福祉,並維持社會照顧網絡的可持續性。
报告正文
免费获取报告源文件,请点下方图片
研报客 - 全球行业报告 图表数据聚合AI平台
5000多家机构,五百万+报告 覆盖全行业深度研究
一站式行业研究报告平台,汇聚全球百强智库,百万中英文报告
✨ 核心功能
? 海量报告:覆盖全行业,AI搜索+全文检索
? AI翻译:多语言互译,保留原排版
? AI对话:智能研报助手,深度解读文档
? 实时推送:订阅关键词,更新主动通知
? 全平台:网页、APP、小程序数据同步
? AI能力
? 智能检索:快速理解问题意图,提供精准信息
? 多源整合:综合多个可靠来源,给出全面答案
? 语境理解:不只是字面翻译,更能理解上下文和文化差异
? 专业领域:适应技术、文学、商务等不同领域的翻译需求
? 自然交流:理解复杂对话上下文,保持连贯性
? 研报专家:深度理解文档,进行专业回复
⚡ 实时性:能够获取最新信息,主动推送更新
? 适用场景
? 投资分析:券商研报、市场分析、投资策略
? 市场调研:行业分析、市场趋势、竞争格局
? 行业研究:深度行业报告、产业链分析
? 趋势预测:未来趋势、技术发展、政策解读
? 访问方式
? 网页版:pc.yanbaoke.cn
? APP下载:各大手机商店搜索「研报客」
?️ 软件版:pc.yanbaoke.cn/pc2.html
? 小程序:微信搜索「研报客」
? PDF/DOC/PPT互转 | 文字版一键复制 | 支持下载分享
网页、APP、小程序多端同步,随时随地阅读研报
内容由ai生成,仅供参考

