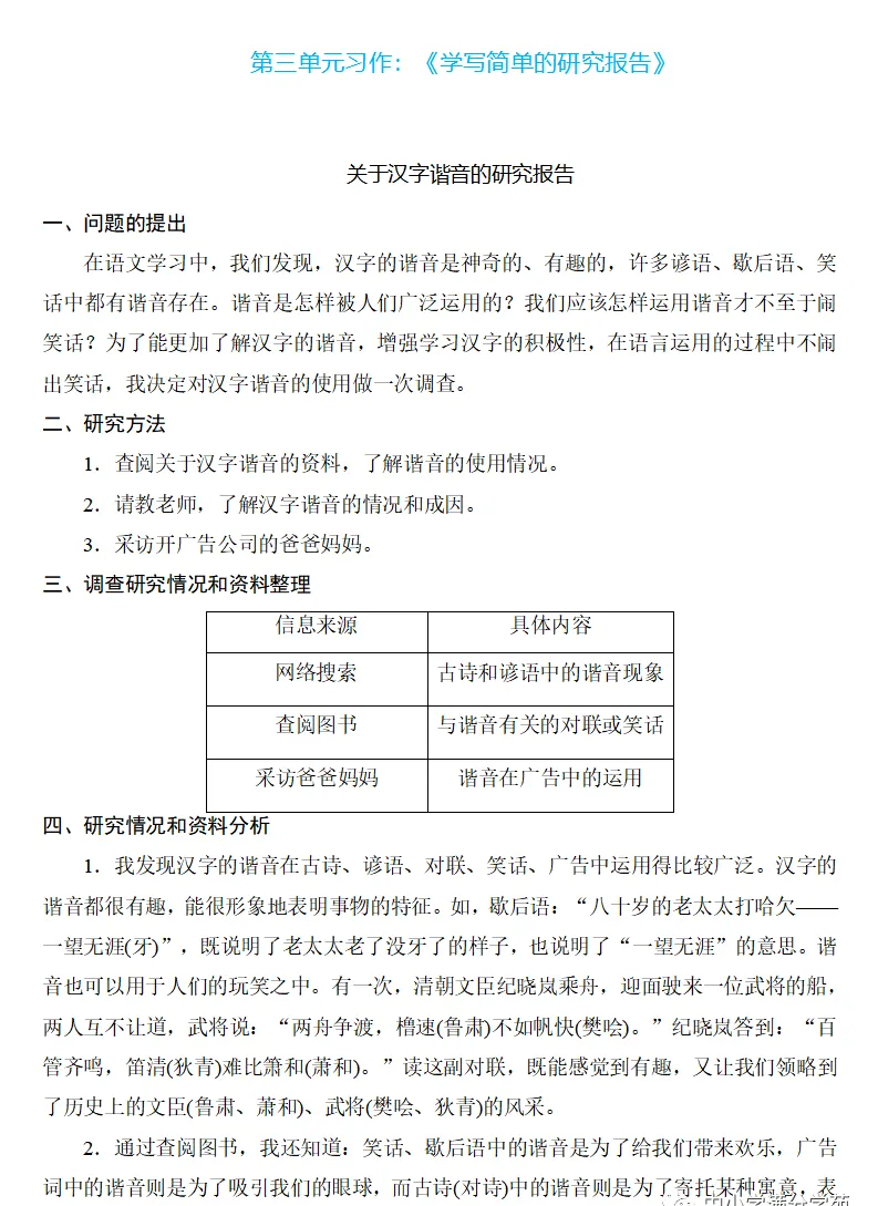
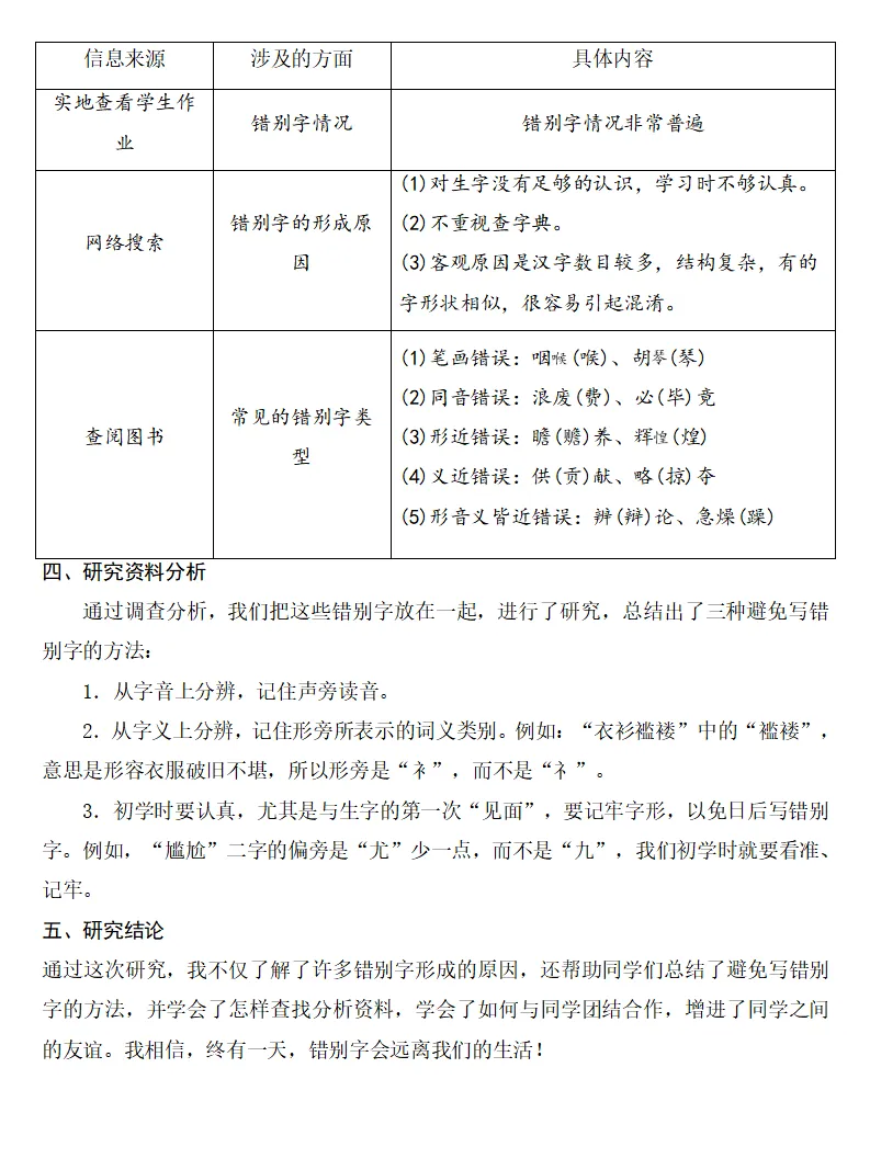
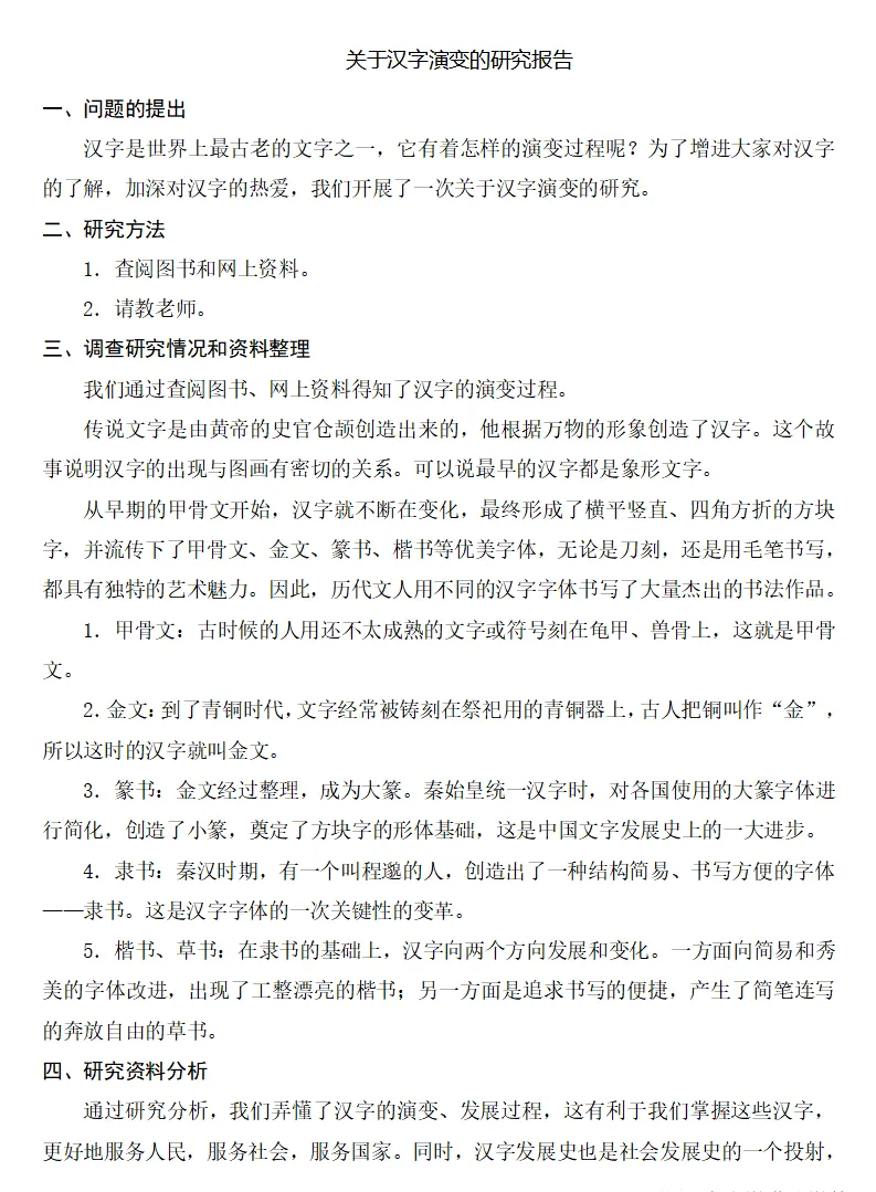
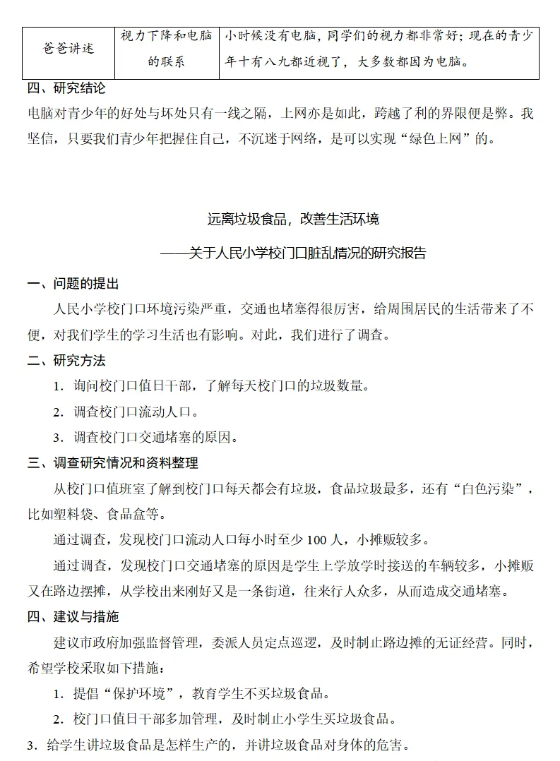
| 微课学习 | ||
| 每课一练 | ||
温馨提示:保存图片打印或拉至文末下载电子档







(版面有限,仅显示部分)
声明:本公众号尊重原创,素材来源网络,好的内容值得分享,如有侵权请联系删除。更多资料请点击“中小学各学科上下册教学视频汇总“。
▼
第三单元学习
课文朗读
课文朗读:第5课《草船借箭》 课文朗读:第6课《景阳冈》 课文朗读:第7课《猴王出世》 课文朗读:第8课《红楼春趣》 微课学习
《汉字真有趣》云课堂
《汉字真有趣》第一课时 《汉字真有趣》第二课时 《汉字真有趣》第三课时 《汉字真有趣》第四课时 《我爱你,汉字》第一课时 《我爱你,汉字》第二课时 公开课
综合性学习《遨游汉字王国》 综合性学习《汉字真有趣》 综合性学习《我爱你汉字》 朗读+知识点+练习
5年级下册:综合性学习1 5年级下册:综合性学习2 5年级下册:同步习题3:第三单元 每课一练
《汉字真有趣》 《我爱你汉字》 全册下载进入:五年级语文下册同步每课一练试卷
听写音频
部编版五(下)听写音频:第三单元

▲扫码关注部编本小学语文
在公众号消息框(后台)
回复:635

资料下载视频讲解(点击观看)
▼
点单击下方阅读原文直接获取网盘下载地址(自助下载)
点单击下方阅读原文直接获取网盘下载地址(自助下载)










