推广 热搜: 采购方式  甲带  滤芯  气动隔膜泵  带式称重给煤机  减速机型号  无级变速机  链式给煤机  履带  减速机 

五年级下册:第三单元习作《学写简单的研究报告》优秀范文6篇

   日期:2026-03-30 12:47:13     来源:网络整理    作者:本站编辑    评论:0    
五年级下册:第三单元习作《学写简单的研究报告》优秀范文6篇
微课学习

课堂笔记

生字字帖

语文云课堂

生字视频

每课一练

数学云课堂

必背内容

单元试卷

温馨提示:保存图片打印或拉至文末下载电子档

05
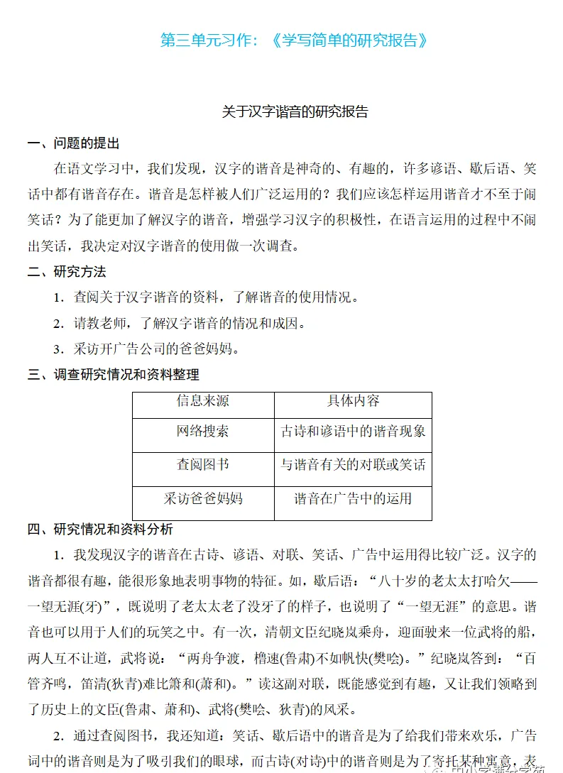
第三单元习作

(版面有限,仅显示部分)

声明:本公众号尊重原创,素材来源网络,好的内容值得分享,如有侵权请联系删除。更多资料请点击“中小学各学科上下册教学视频汇总“。

第三单元学习

课文朗读

课文朗读第5课《草船借箭》
课文朗读第6课《景阳冈》
课文朗读第7课《猴王出世》
课文朗读第8课《红楼春趣》

微课学习

《汉字真有趣》

综合性学习《我爱你,汉字》

云课堂

《汉字真有趣》第一课时
《汉字真有趣》第二课时
《汉字真有趣》第三课时
《汉字真有趣》第四课时
《我爱你,汉字》第一课时
《我爱你,汉字》第二课时

公开课

综合性学习《遨游汉字王国》
综合性学习《汉字真有趣》
综合性学习《我爱你汉字》

朗读+知识点+练习

5年级下册:综合性学习1
5年级下册:综合性学习2
5年级下册:同步习题3:第三单元

每课一练

《汉字真有趣》
《我爱你汉字》
全册下载进入:五年级语文下册同步每课一练

试卷

部编语文五(下)第三单元检测卷①

部编语文五(下)第三单元检测卷②

小学语文五(下)第三单元检测卷4套

五(下)第1-3单元《基础知识复习检测》

部编版五(下):第三单元试卷

部编版五(下):第三单元试卷

部编版五(下):第三单元试卷

听写音频

部编版五(下)听写音频:第三单元

下载电子档方式

▲扫码关注部编本小学语文

 在公众号消息框(后台)

回复:635

资料下载视频讲解(点击观看)

单击下方阅读原文直接获取网盘下载地址(自助下载)

 
打赏
 
更多>同类资讯
0相关评论

推荐图文
推荐资讯
点击排行
网站首页  |  关于我们  |  联系方式  |  使用协议  |  版权隐私  |  网站地图  |  排名推广  |  广告服务  |  积分换礼  |  网站留言  |  RSS订阅  |  违规举报  |  皖ICP备20008326号-18
Powered By DESTOON