








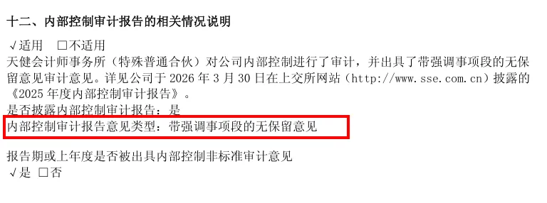
根据该公司2025年年度报告,该公司已与天健合作1年。该公司2025年度支付天健182万元的审计费用。

报告期内,该公司2025年累计产铁511万吨、产钢573万吨、产商品材539万吨,同比分别增加48万吨、49万吨、46万吨。实现营业收入187.48亿元,同比增幅0.43%,营业成本185.57亿元,同比下降2.42%,累计亏损-19.87亿元,同比减少亏损1.03亿元。
八一钢铁2025年年度报告如下:










★关注并星标“中国注册会计师俱乐部”,不错过每一篇新推送!
操作方法:点击文首蓝字关注【中国注册会计师俱乐部】,进入主页后点击右上角菜单栏,设为星标!

推荐您看看《审计漫行三十年》,立信会计师事务所高级合伙人顾文贤先生几十年CPA职业生涯的真情感悟和经验总结。作者把CPA执业实践中遇到的最有代表性的理论和实务问题,提炼成近四十个主题,内容涉及会计改革、诚信文化、职业精神、质量管理、沟通协调和专业素养等方面,用朴实简练的语言,以讲故事的形式娓娓道来,字字珠玑,意味深长。




