Robotaxi赛道的商业化拐点已经实实在在到来,2030年全球市场规模预计突破2万亿美元,是城市出行领域下一个确定性的万亿级机会。

行业核心逻辑已从技术可行性验证,彻底转向规模化商业落地,三大拐点已全部兑现。
技术端,自动驾驶架构向端到端全面收敛,技术路径逐步清晰,多传感器融合成行业主流方案,纯视觉路线仅特斯拉一家坚持,行业迭代进入快车道。
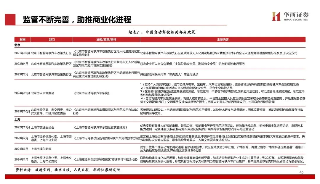
政策端,中美监管持续松绑,国内北上广深全面放开商业化试点,上海发放首批示范运营牌照;美国已出台L4级运营专项法规,合规性障碍基本扫清。
最核心的盈利端,新一代车型整车成本降至20-30万元区间,一线城市单车单日成本约340元,萝卜快跑、小马智行已在多城实现盈利,商业模式彻底跑通。
未来行业将进入规模化放量期,头部玩家加速城市扩张,上游激光雷达、线控底盘、智驾芯片等核心环节,也将迎来确定性的业绩兑现,那怕短期有技术波动,长期成长逻辑也不会变。
【Robotaxi行业专题报告:开启万亿级城市出行新纪元.pdf|57页|完整版文末可下载】




























