推广 热搜: 采购方式  甲带  滤芯  气动隔膜泵  带式称重给煤机  减速机型号  无级变速机  链式给煤机  履带  减速机 

2025年中国企业邮箱安全性研究报告

   日期:2026-03-30 08:29:16     来源:网络整理    作者:本站编辑    评论:0    
2025年中国企业邮箱安全性研究报告
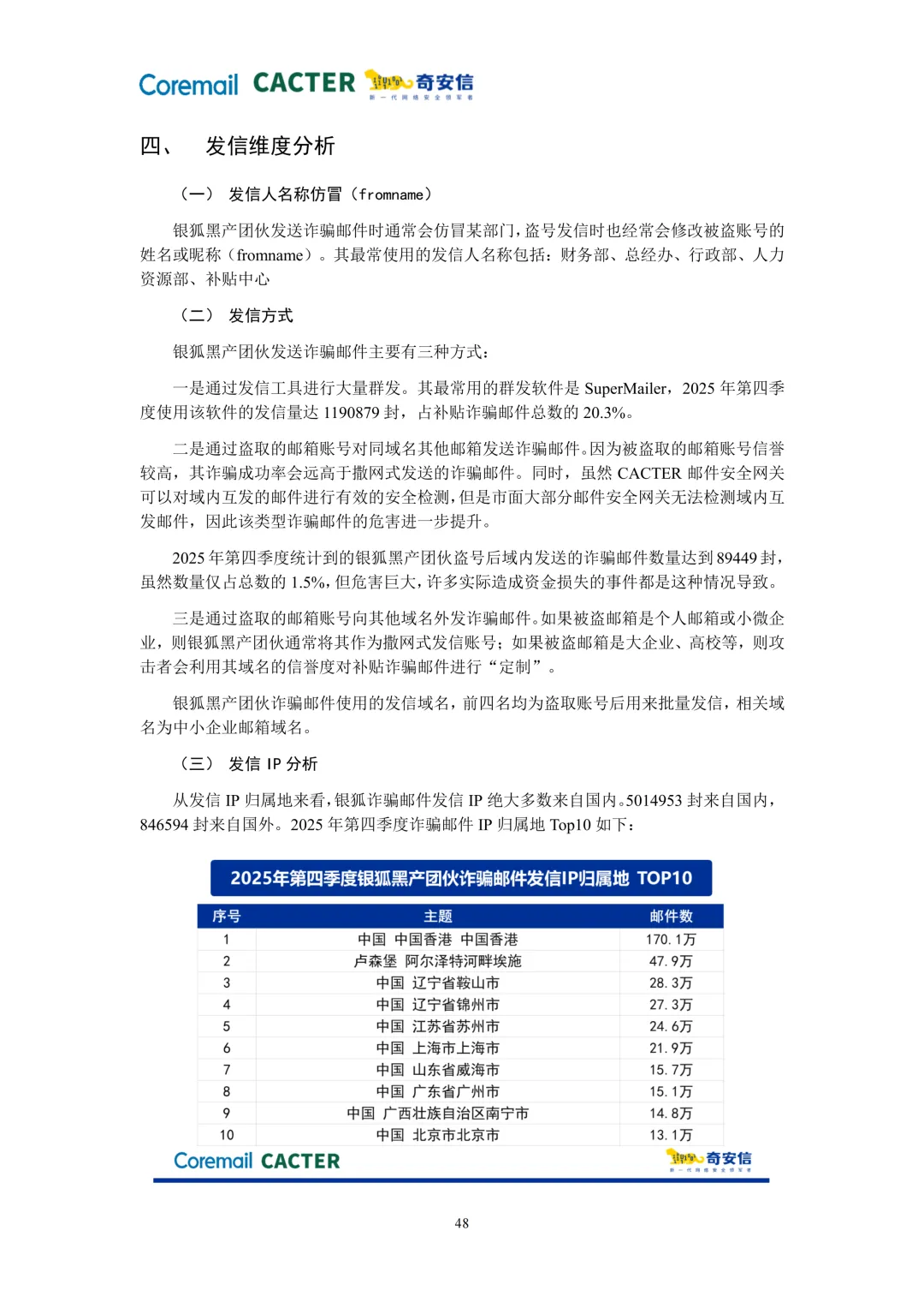
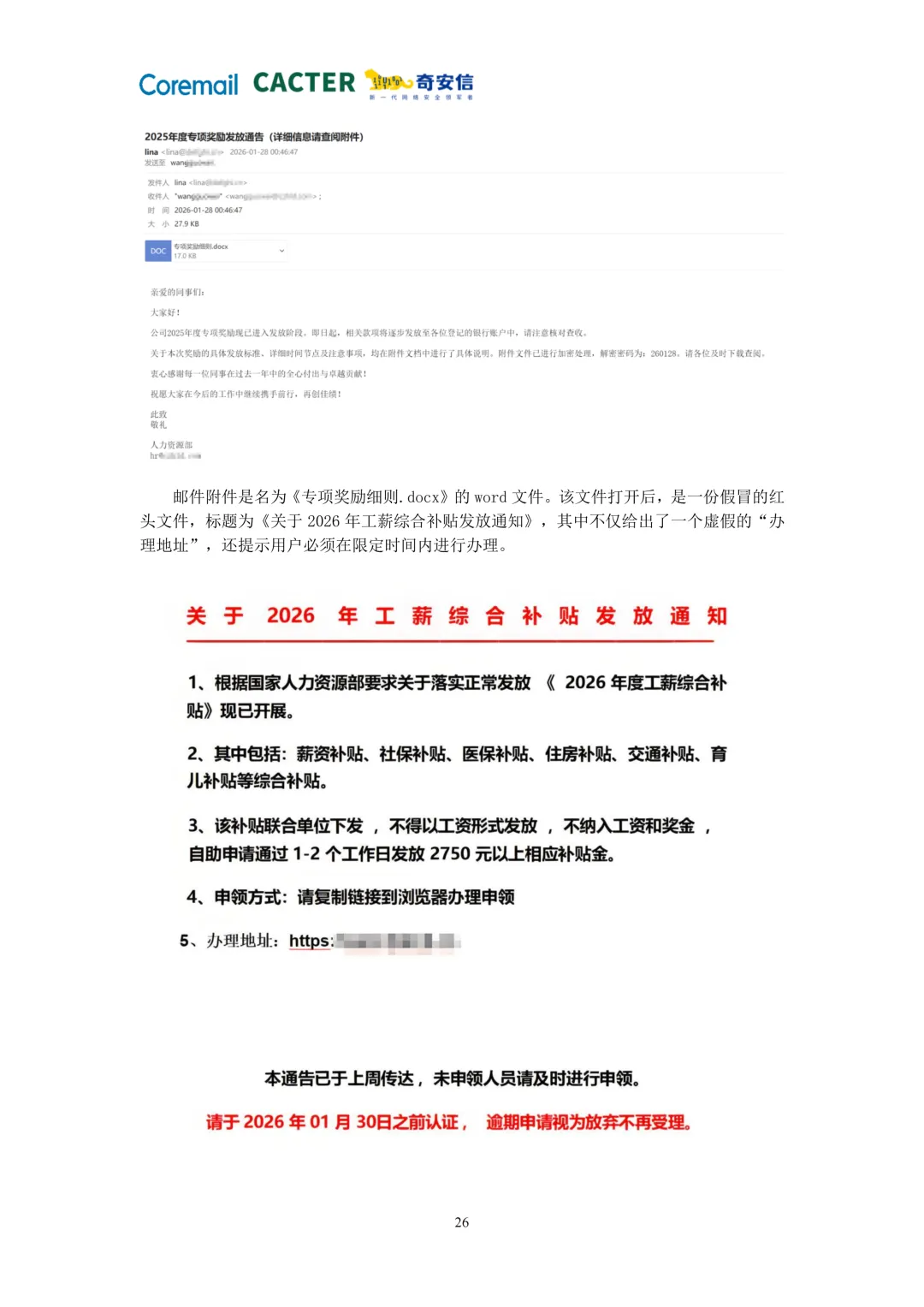
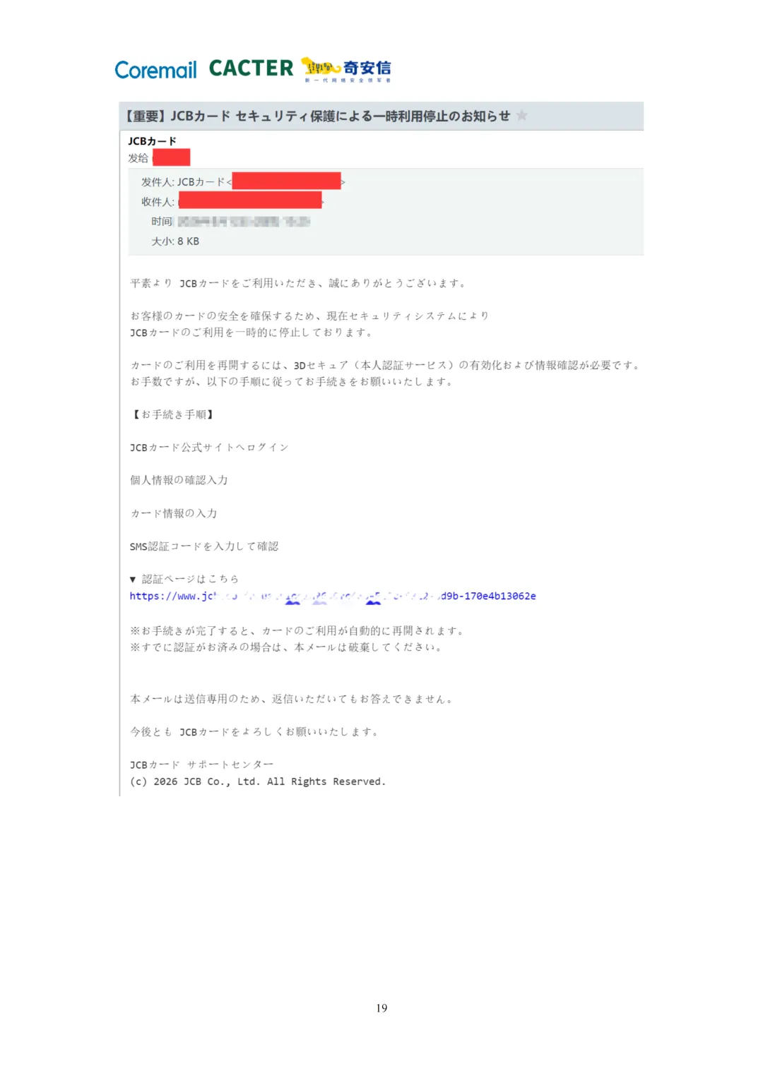
不论是从独立域名注册量、活跃用户量还是邮件收发量来看,企业邮箱用户近三年来都呈现出持续增长态势。受企业数字化转型、AI技术普及等因素影响,企业邮箱重新受到企业用户的重视。日本、荷兰、越南成为新兴的海外恶意邮件策源地。而香港则成为国内最大的恶意邮件策源地,值得邮件系统运营者特别关注。异常登录、冒充询盘、文件传输和在线文档等钓鱼邮件攻击模式在以往并不常见,但在2025年却开始大规模流行。特别是在线文档模式,不使用任何恶意链接或恶意程序,就能成功地窃取受害者敏感信息,极具迷惑性,也非常难以识别。这些新型攻击模式值得特别关注。2025年第四季度,银狐黑产团伙进入高度活跃期,频繁针对各类机构发动邮件诈骗攻击,引发国内各家安全机构的高度关注。该团伙已经实现了钓鱼投毒一体化的攻击能力。带毒邮件的Top10后缀名中,有7种为压缩文件格式还有一种打包格式。由此可见,压缩打包是邮件攻击者最喜欢使用的病毒隐藏方式。截至2025年底国内注册的企业邮箱独立域名约为550万个,较2024年增长3.8%,创下近7年来最大涨幅。活跃企业邮箱用户规模2.2亿,较2024年增长10.0%在国内企业邮箱用户收发的所有邮件中,正常邮件占比46.9%垃圾邮件占比35.8%钓鱼邮件11.5%、带毒邮件5.8%、谣言邮件0.05%,色情、赌博等违法信息推广邮件约0.04%来自中国的垃圾邮件最多占比39.3%,来自美国垃圾邮件次之,占15.2%,第三荷兰,约占3.0%仅就国内情况来看,来自香港的垃圾邮件最多,占比高达19.6%来自中国的钓鱼邮件最多,占38.0%其次是越南,约占12.4%;美国排名第三约占10.7%。其中,越南是首次进入排行榜TOP10,并一跃超过美国位列第二。从钓鱼邮件的类型来看,身份验证占比29.8%,异常登录占比24.7%、补贴退税占比16.2%,是三大主流钓鱼邮件类型,合计占比为70.7%带毒邮件的发送者多集中于美国和欧洲。其中,来自美国的带毒邮件最多占全球带毒邮件的24.4%;荷兰排名第二,占比13.8%;德国排名第三,占比11.1%

²通过对带毒邮件附件文件的后缀分析发现,2025年,.zip.rar两种压缩格式最为常见,占比分别为32.9%28.3%,二者之和为61.2%,超过六成。

2025年,国内电子邮箱账号被盗规模高达1185.8万个,较2024年的1074.0万个增长了10.4%,连续6年持续增长,占全年活跃邮箱账号总量的5.5%。在高危邮箱账号中,51.7%以上来自教育培训行业。政府及事业单位占比11.7%。此外,IT信息/互联网、医疗卫生、金融等行业,也都是高危邮箱账号的重灾区。
本文完整文档已上传至星球
点这里自助下载

2025年中国企业邮箱安全性研究报告.pdf

Apifox供应链投毒调查分析报告.pdf

LiteLLM供应链投毒调查分析报告.pdf

ContextHub文档投毒调查分析报告.pdf

2026年02月勒索软件流行态势分析.pdf

2025年网络安全漏洞态势报告.pdf

2025开源供应链投毒分析技术报告.pdf

OWASP TOP 10 2025(中文版).pdf

人工智能攻击.pdf

2026红队评价框架.pdf

2026年1月勒索软件流行态势分析.pdf

2025年网络空间安全漏洞态势分析研究报告.pdf

2025年全球高级持续性威胁(APT)研究报告.pdf

2025年度网络安全漏洞威胁态势研究报告.pdf

2025年度网络安全漏洞分析报告.pdf

实战化工业靶场应用指南(2025版).pdf

2025年网络攻击威胁洞察报告.pdf

网络安全群

来源:奇安信

 
打赏
 
更多>同类资讯
0相关评论

推荐图文
推荐资讯
点击排行
网站首页  |  关于我们  |  联系方式  |  使用协议  |  版权隐私  |  网站地图  |  排名推广  |  广告服务  |  积分换礼  |  网站留言  |  RSS订阅  |  违规举报  |  皖ICP备20008326号-18
Powered By DESTOON