点击 信创纵横 并设为星标⭐️ 及时获取最新资讯

编者按:本文立足最新政策导向,结合国内外数智医疗信创领域热点事件与真实案例,从基础、产业背景、规划建设、发展趋势及产业视角,全面解析数智医疗信创的发展现状与未来方向。更多内容,请点击文末“阅读原文”下载该信创报告完整电子版,关注信创纵横公众号,后台回复“信创纵横”获取更多信创相关报告。
编辑|安东
转载|请注明出处

2026年全国两会政府工作报告明确将生物医药升格为支柱产业,“十五五”规划纲要单独成篇部署数智化发展,提出全面实施“人工智能+”行动,赋能医疗等民生领域。与此同时,HIMSS 2026大会上中国医疗IT方案首次实现全球亮相,国际上AI医疗技术迭代加速,数智医疗信创已从政策引导进入规模落地的关键阶段,成为保障医疗安全、培育新质生产力的重要支撑。

01
数智医疗信创,简单说就是把自主可控的信息技术,全面应用到医疗的诊疗、管理、科研等各个环节,核心是实现医疗信息系统的国产化替代,保障患者数据安全和医疗服务连续稳定。
它不是单一的技术替换,而是涵盖底层硬件、操作系统、数据库,到上层诊疗软件、智能应用的全链条自主可控。不同于普通医疗信息化,其核心诉求是“安全可控+智能赋能”,既要防范医疗数据泄露、系统瘫痪等风险,也要通过AI、大数据等技术,提升诊疗效率和服务质量,这也是当前医疗行业高质量发展的核心需求。

02
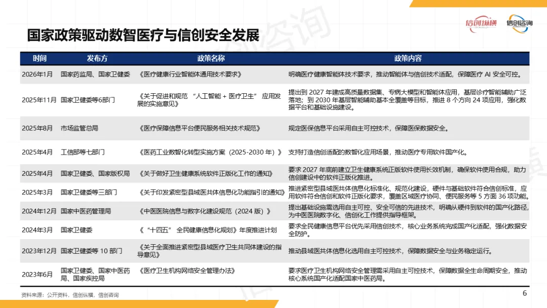
政策层面,国家持续释放红利。2025年10月,国务院印发《关于促进和规范“人工智能+医疗卫生”应用发展的实施意见》,明确到2027年建成一批医疗卫生领域国家人工智能应用中试基地;2026年“十五五”规划纲要进一步提出,推动数智技术在辅助诊疗、精准医疗等场景的深度应用,筑牢数智化发展底座。

市场层面,需求持续爆发。数据显示,2025年中国医疗信息化市场规模已突破千亿元大关,预计2026年将保持高速增长,其中基层医疗数字化、医院信创改造、公共卫生应急体系升级成为核心需求点。

技术与实践层面,国内已形成成熟案例。浙江省人民医院富阳院区建成国内首家全栈信创云示范试点,核心业务系统全部运行在国产软硬件环境中;解放军总医院第八医学中心则探索出信创与AI融合的实践路径,为行业提供了可复制经验。国际上,中国医疗IT方案首次以“信创+AI+云原生”完整体系亮相HIMSS 2026,实现从国内龙头到全球方案商的升级。

03
当前数智医疗信创规划建设,核心围绕“基础设施、应用落地、安全保障”三大板块推进,重点破解适配不畅、成本偏高、落地难度大等问题。
基础设施建设上,优先推进国产化替代。各地医院普遍采用国产服务器、操作系统和数据库,构建“主中心+异地容灾中心”的稳固架构,确保业务不中断。比如浙江省人民医院选用主流国产操作系统和数据库,实现HIS、EMR等114套核心系统的云化部署,容灾切换可快速完成。

应用场景落地方面,聚焦临床实用需求。从基层智能辅助诊疗,到二级以上医院的医学影像智能诊断、智能康复,再到公共卫生领域的传染病智能监测,信创技术已全面渗透。2026年3月落地的AI感知型CAR-T疗法,更是实现了实体瘤治疗的新突破,通过AI智能导航,让免疫细胞精准识别癌细胞。

安全保障上,构建全流程防护体系。结合医疗数据敏感特性,实施数据分类分级管理,采用隐私计算等技术,确保数据不出域、不泄露。同时,加强软件正版化管理和网络安全培训,筑牢医疗信息安全防线。

04
结合当前政策导向和产业热点,2026年及未来几年,数智医疗信创将呈现三大清晰趋势。

一是政策驱动持续加码。“十五五”规划纲要提出的全国一体化算力网建设、高质量数据集构建,将为医疗信创提供算力和数据支撑;两会强调的未来产业培育,将推动脑机接口、具身智能等前沿技术与医疗信创深度融合。

二是智能化融合成为核心方向。单纯的国产化替代将向“信创+AI”深度融合转型,医疗大模型、智能体将广泛应用于临床诊疗、科研创新等领域。卫宁推出的WiNGPT医疗大模型,已实现病历生成、临床决策辅助等50多个专科场景的落地,让医生效率提升50%以上。

三是国际化布局逐步推进。中国医疗IT方案已实现全球亮相,卫宁与Odin Health联合推出的“信创+AI+云原生”方案,兼容国际标准,可实现全球多区域弹性部署,标志着中国医疗信创从国内优势向全球输出转型。
05
从产业整体来看,数智医疗信创已进入黄金发展期,但仍面临诸多挑战。产业链层面,上游核心硬件、基础软件已实现自主可控,但部分高端医疗设备、专用软件的适配仍需完善;中游解决方案提供商竞争激烈,头部企业凭借全栈能力占据优势,中小企业则聚焦细分场景突破。

挑战方面,主要集中在三个层面:一是部分医院信创改造成本偏高,尤其是基层医疗机构资金压力较大;二是人才缺口明显,既懂医疗又懂信创、AI的复合型人才稀缺;三是不同厂商的产品适配性不足,影响系统协同效率。

但机遇更为突出。政策层面,政府鼓励央企国企带头开放应用场景,为信创企业提供广阔市场;市场层面,基层医疗、公共卫生、养老健康等领域的信创需求持续释放;技术层面,国产软硬件生态不断完善,适配效率大幅提升。随着“健康中国2030”目标推进,数智医疗信创将成为医疗产业高质量发展的核心引擎。

展望未来,在“十五五”规划纲要指引下,随着政策红利持续释放、技术创新不断突破、应用场景持续拓展,数智医疗信创将逐步实现全行业覆盖,既筑牢医疗信息安全底线,又通过智能赋能让优质医疗资源下沉,切实提升人民群众的就医体验,为健康中国建设注入强劲动力。

06
下载通道:点击⽂末 “阅读原⽂” 获取报告完整电⼦版。关注信创纵横公众号,后台回复“信创纵横”获取更多信创相关报告。

信创纵横自2020年起聚焦信创产业研究,已形成行业权威研究品牌,连续发布《2025年数智能源信创研究报告》、《2025年央国企信创数字化研究报告》、《2025年数字金融信创研究报告》、《2025年数字政府信创研究报告》、《2025年数字教育信创研究报告》、《2025年数智交通信创研究报告》、《2025年数智医疗信创研究报告》等系列成果,在业内引发强烈反响。后续将推出运营商信创等细分领域报告,欢迎行业同仁交流合作!
福利
定位:这是信创纵横精心创建的付费知识社群,方向主要包含信创、数字化、新型基础设施、智慧城市、以及AI、大数据等新一代信息技术,希望将该知识星球打造为一个大家频繁沟通、咨询与探讨行业问题的平台!与行业精英为伴。同时,会提供大量高价值的在线培训及视频回放,并给大家提供一些解决方案/行业报告/PPT模板/电子书等干货素材【目前8000+信创资料及视频,并实时更新】,供大家交流、学习以及自我提升。
欢迎加入信创纵横智库(扫下方二维码)


END













