





























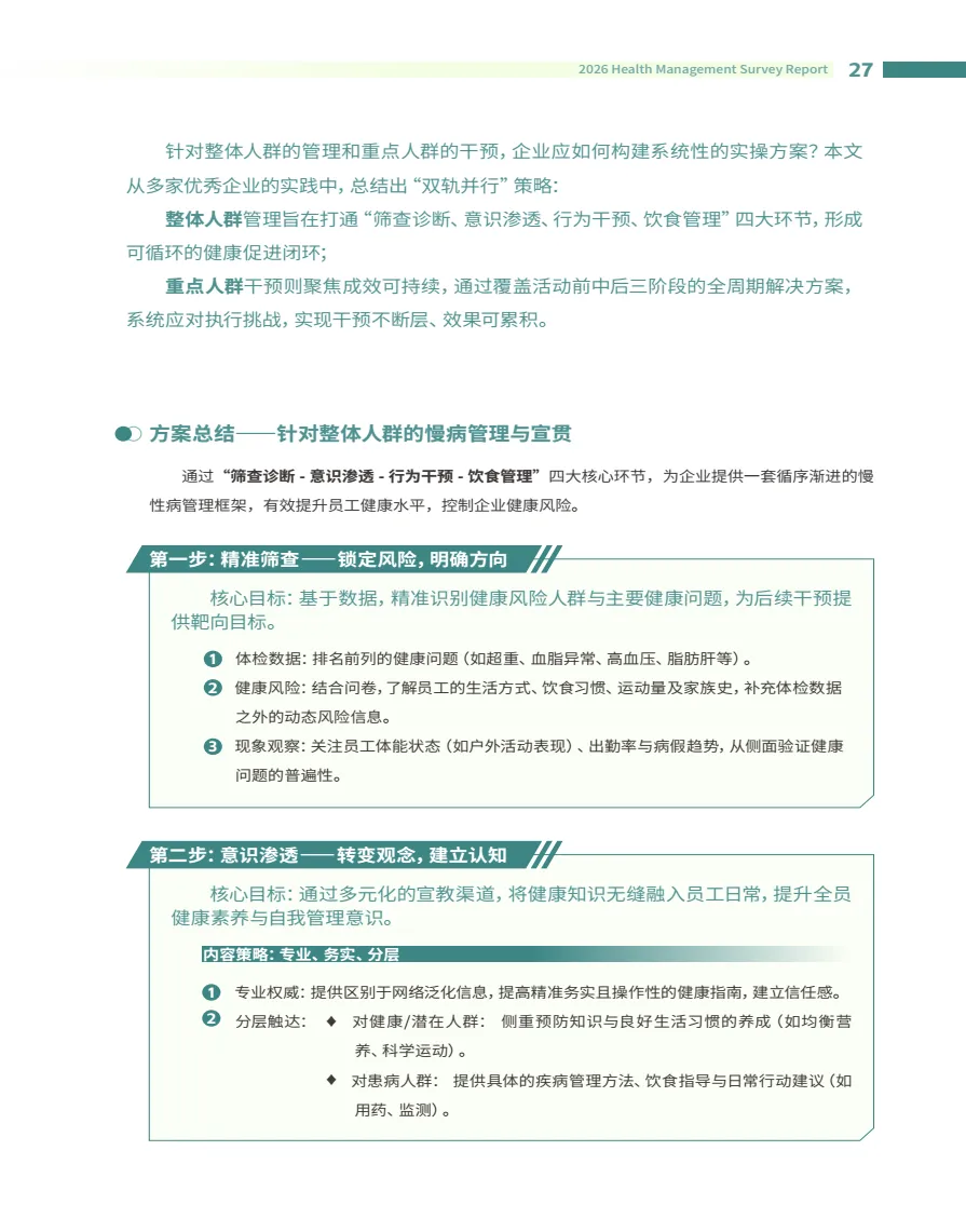
免责声明
我们尊重知识产权、数据隐私,只做内容的收集、整理及分享,报告内容来源于网络,报告版权归原撰写发布机构所有,通过公开合法渠道获得,如涉及侵权,请及时联系我们删除,如对报告内容存疑,请与撰写、发布机构联系。
- END -

回顾与展望:中国年金产品市场发展思考 2025中国养老金金融白皮书-报告 保险行业专题报告:资负两端基本面改善趋势明确 中国健康险发展趋势与展望报告 保险:从2020开门红分化看险企战略异同报告 保险Ⅱ行业深度报告 2024年中国证券投资基金业年报 2025 中国家庭养老金融健康指数调研报告 2024年中国健康管理行业研究报告 2024-2025保险业风险管理白皮书-报告 中国银发经济市场与投资赛道66条-报告 2025中国数字营销生态图-报告 2025中国银发科技发展报告 2026年我国数字经济发展形势展望-报告 2025雇佣关系趋势报告 医疗器械行业数字化转型发展报告 2025年中国智能化健康管理行业研究报告 2025年中国企业级AI应用行业研究报告 汽车行业新兴区域合规洞察报告 2025毕马威中国金融科技企业双50报告 2026年我国未来产业发展形势展望 预见2026:中国行业趋势报告 2025年度全球人工智能治理报告 2026年银行业及资本市场展望 2025年人工智能全景报告 2025年消费金融行业信用回顾与2026年展望 医疗器械行业数字化转型发展报告 2026中国高净值人群财富管理白皮书 2025年跨境电商行业年度报告 2026中国企业健康保障发展白皮书 2026企业健康管理调研报告 2025中国企业数智化转型案例研究报告 2025企业劳动关系蓝皮书 2025毕马威中国金融科技企业双50报告 2026年中国宏观经济十大展望:中国宏观经济专题报告 2025中国养老产业研究报告


