手机版
二维码
购物车
(
0
)
供应
求购
公司
团购
展会
资讯
招商
品牌
人才
知道
专题
图库
视频
下载
商圈
推广
热搜:
采购方式
甲带
滤芯
气动隔膜泵
带式称重给煤机
减速机型号
无级变速机
链式给煤机
减速机
履带
首页
供应
求购
公司
团购
展会
资讯
招商
品牌
人才
知道
专题
图库
视频
下载
商圈
首页
>
资讯
>
社会热点
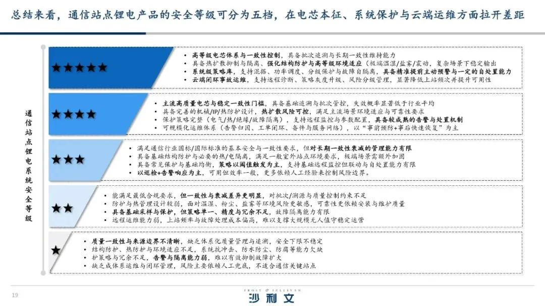
全球通信站点储能系统白皮书【38】页
日期:2026-03-29 17:13:21 来源:网络整理 作者:本站编辑
评论:0
全球通信站点储能系统白皮书【38】页
全球通信站点储能系统白皮书【38】页
打赏
更多
>
同类资讯
• 39页 | 2026年AI消费硬件产业报告
0
条
相关评论
推荐图文
推荐资讯
点击排行
0
1
徽派与赣派建筑文化差异及文旅应用白皮书
0
2
低空经济频率研究白皮书-40页
0
3
工商业储能C2C双链安全白皮书-46页
0
4
【行业深度】洞察2025:中国啤酒行业竞争格局及市场份额
0
5
2026年亚太区房地产市场展望报告(译文2)
0
6
行业观察:在舆论风口,用专业与诚信赢回信任
0
7
CATTI白皮书2026(热点素材跟练177)
0
8
GEO(生成式引擎优化)万字实操白皮书:完整作战地图
0
9
2025年电竞酒店行业洞察:爆发式增长背后的残酷真相
网站首页
|
关于我们
|
联系方式
|
使用协议
|
版权隐私
|
网站地图
|
排名推广
|
广告服务
|
积分换礼
|
网站留言
|
RSS订阅
|
违规举报
|
皖ICP备20008326号-18
(c)2008-2022 免费发布网 All Rights Reserved