AI科普馆部分垂类内容转移至?
【长三角人工智能联盟】公众号,快点进去瞧瞧!
《AI时代中国青少年儿童核心素养培育研究报告(2026年)》由中国科学院虚拟经济与数据科学研究中心发布,共30页,围绕"核心素养"这一近年来基础教育改革的核心概念,系统梳理了其政策背景、理论框架、国际比较、实践路径,以及在人工智能时代需要重点强化的能力方向。
一、为什么要谈"核心素养"
报告的起点是一个现实判断:中国基础教育目前正处于以"核心素养"为导向的课程改革阶段,但实践中存在明显落差。
2022年颁布的《义务教育课程方案和课程标准》,将核心素养定义为学生在教育过程中逐步形成的"正确价值观、必备品格和关键能力"的综合体现。这一定义的出发点,是回应一个长期问题:以考试成绩为中心的教学模式,导致教学目标窄化,学生的综合能力培养被压缩。
报告指出,这一改革方向在国际上并非孤例。欧盟、OECD、UNESCO等机构近年来的教育政策框架,均指向同一趋势:从"掌握多少知识"转向"是否具备迁移和创造能力"。中国新课标与这些国际框架在核心指向上高度一致,同时在文化基础与社会责任方面有更明确的本土侧重。
问题在于,改革的政策层面已经清晰,落实层面仍然困难。报告明确提到:知识本位和应试导向的惯性尚未根本改变,素养目标在教学实施中容易被弱化或工具化,"核心素养"在理解层面仍存在表层化、标签化倾向。
二、核心素养的结构:三个维度,三种"元能力"
报告对"核心素养"的内涵做了较为细致的解析,区分了三个层次。
正确价值观:为学习与发展提供方向指引,回答"为什么学习、为了什么发展"的问题。
必备品格:责任意识、坚持精神、合作意识等稳定的人格特质,是将价值观转化为行为的内在动力。
关键能力:在真实情境中解决问题、适应变化的工具性条件。
在关键能力中,报告重点强调了三种"元能力"的基础性地位:
学习能力:不等同于学习速度或成绩,而是指学生对学习目标、方法和效果进行自我调控的能力,是支撑其他能力持续发展的基础。
思维能力:包括逻辑思维、批判性思维和创造性思维。其中批判性思维被特别强调,因为它是形成独立判断、抵御信息误导的前提条件,在AI时代尤为重要。
实践能力:在真实、复杂的情境中综合运用知识和技能,将认识转化为行动。报告认为,这是核心素养"落地"的关键环节——知识要转化为素养,必须经过实践的检验。
三、国际框架怎么说:三个参照系
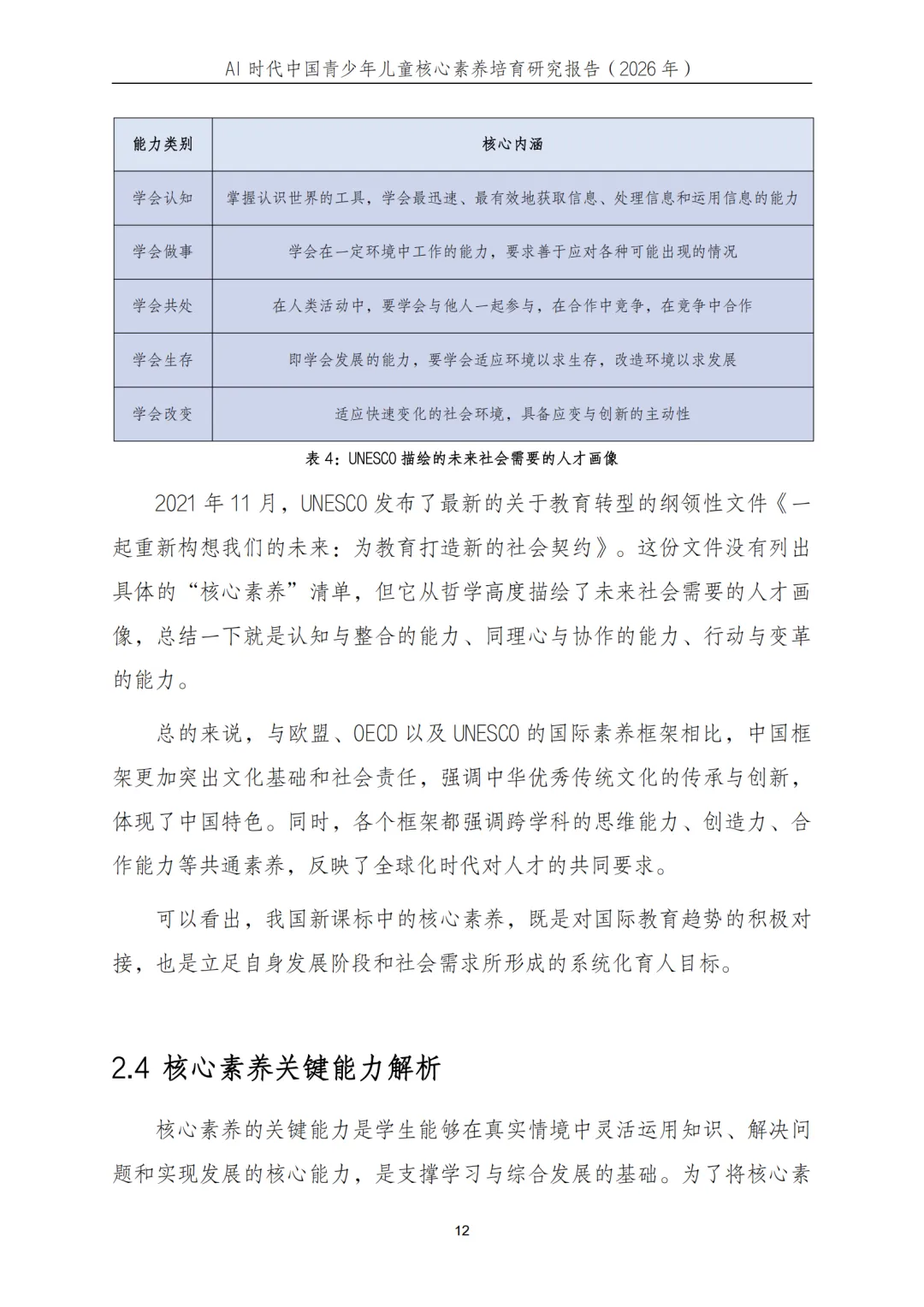
报告对欧盟、OECD和UNESCO三个国际框架做了系统梳理。
欧盟框架(2018年版)将核心素养定义为知识、技能与态度的综合体,提出8项基本素养,其中"数字素养"——批判性地使用数字技术——被单独列出,反映了欧洲对技术普及风险的明确关注。
OECD学习罗盘2030不提供具体课程清单,而是回答"今天的学生需要什么,才能在2030年后的世界中自主导航"。它强调三种变革能力:创造新价值、协调矛盾与困境、承担责任——这三种能力被认为是面对不确定未来的根本应对能力。
UNESCO框架最早于1996年提出终身学习的四大支柱:学会认知、学会做事、学会共处、学会生存,2003年补充了"学会改变"。这一框架强调的是主动适应快速变化的社会环境,而非被动应对。
报告的结论是:各国框架在跨学科思维、创造力、合作能力等方面高度一致,中国框架的特殊性在于更突出文化基础和社会责任,两者并不矛盾。
四、实践层面:三条路径的经验与挑战
核心素养从理念到课堂,需要具体的实践路径。报告从学校、社会机构、家校社协同三个层面整理了当前的代表性做法。
学校层面,变化主要体现在三个环节。
课程上,跨学科主题学习逐步推进,如北京交大附中的生物地理融合课程,中山大学附属中学七年级语文、地理、生物三科联合授课。这类做法的核心价值在于打破学科边界,让学生在真实问题情境中综合运用知识。
教学上,深圳某中学"超市打折中的数学"课程,让学生实地走访超市,用数学知识分析真实的打折规则,是情境化教学的典型。这种方式有助于将学习与生活实践建立实质联系,而不是停留在课本里的抽象计算。
评价上,聊城市第一实验学校从科学项目学习、朗读能力、音体美等11个维度开展多元评价。语文增加开放性的文旅宣传文案写作,英语设计模拟国际会议发言等实践题,目的是突破单一纸笔测试的局限。
社会机构层面,博物馆的案例值得关注。中国国家博物馆"古代中国"研学课程,上海自然博物馆将语文、生物、地理融合的"从语文到科学"课程,北京大运河博物馆结合特展推出的沉浸式研学项目,这些实践提供了学校难以复制的跨学科体验环境。报告认为,博物馆等社会机构正在从边缘资源变为核心素养培育体系中不可替代的组成部分。
家校社协同层面,报告提出了较为系统的框架:建立"契约化共育"机制,打破"固定课桌"限制构建三级学习空间(学校-社会机构-家庭),以及引入数字化"素养护照"替代单一的成绩评价。这些构想的前提,是学校、家庭、社会机构三方在育人目标上的真正协同——而这目前仍是实践难点。
五、AI时代,哪些能力需要被重点强化
报告第四章聚焦AI时代的人才培养方向,列出了六项重点能力。这部分内容是报告的落脚点,也是与前几章的核心素养框架形成呼应的部分。
跨界整合思维:AI本身是多学科融合的产物,复杂问题的解决也越来越需要跨领域视角。报告将其表述为"T型人才"培育——在具备专业深度的同时,拥有跨学科广度。
创造能力:重复性的信息处理和技能操作将逐步由AI承担,人类的优势在于提出新问题、进行原创性思考。报告特别提到,要从保护学生好奇心和容忍"试错"入手,而不是只注重标准答案。
批判性思维与伦理素养:AI生成内容的泛滥和信息茧房效应,使得独立判断能力变得更加重要。报告还强调了伦理素养的维度:人工智能的算法可能隐含偏见,使用者需要具备判断技术应用伦理边界的能力。
人机协作能力:AI时代的核心关系不是替代,而是协同。报告认为,"提问能力"——即提出高质量、适切问题的能力——在AI能够快速生成答案的背景下变得更加关键,教育需要从注重答案转向注重问题的定义与表述。
自主学习与适应能力:AI时代知识半衰期缩短,一次性学习的知识储备不足以支撑终身发展。报告将自主学习能力定义为核心"元能力",强调要从激发内在学习动机入手,让学生从"要我学"转变为"我要学"。
情感智能与沟通能力:尽管AI在数据处理上有强大优势,但同理心、人际沟通、团队协作仍是人类不可替代的能力。报告明确提出,体育、美育和劳动教育在这一方向上具有不可忽视的育人功能,因为它们提供了非数字化情境下的真实互动和情感体验机会。
几点值得关注的问题
报告呈现了核心素养培育的整体图景,但也隐含了一些尚待解决的现实挑战:
政策与实践之间的落差仍然存在。新课标要求各科用不少于10%的课时开展跨学科主题学习,但如何系统推进、如何评价效果,目前各地的做法仍然参差不齐。
评价体系的转型是关键瓶颈。多维度、过程性评价在理念上已有较多探索,但如何与现有的升学评价机制兼容,是绕不开的现实约束。
家校社协同的制度化程度还较低。报告描述的"契约化共育"、数字化"素养护照"等框架,目前更多处于探索阶段,稳定运行的系统案例仍然有限。
以下是内容节选↓↓↓ 点击链接免费下载pdf,扫二维码加入交流群

















AI科普馆:打开AI世界之窗





