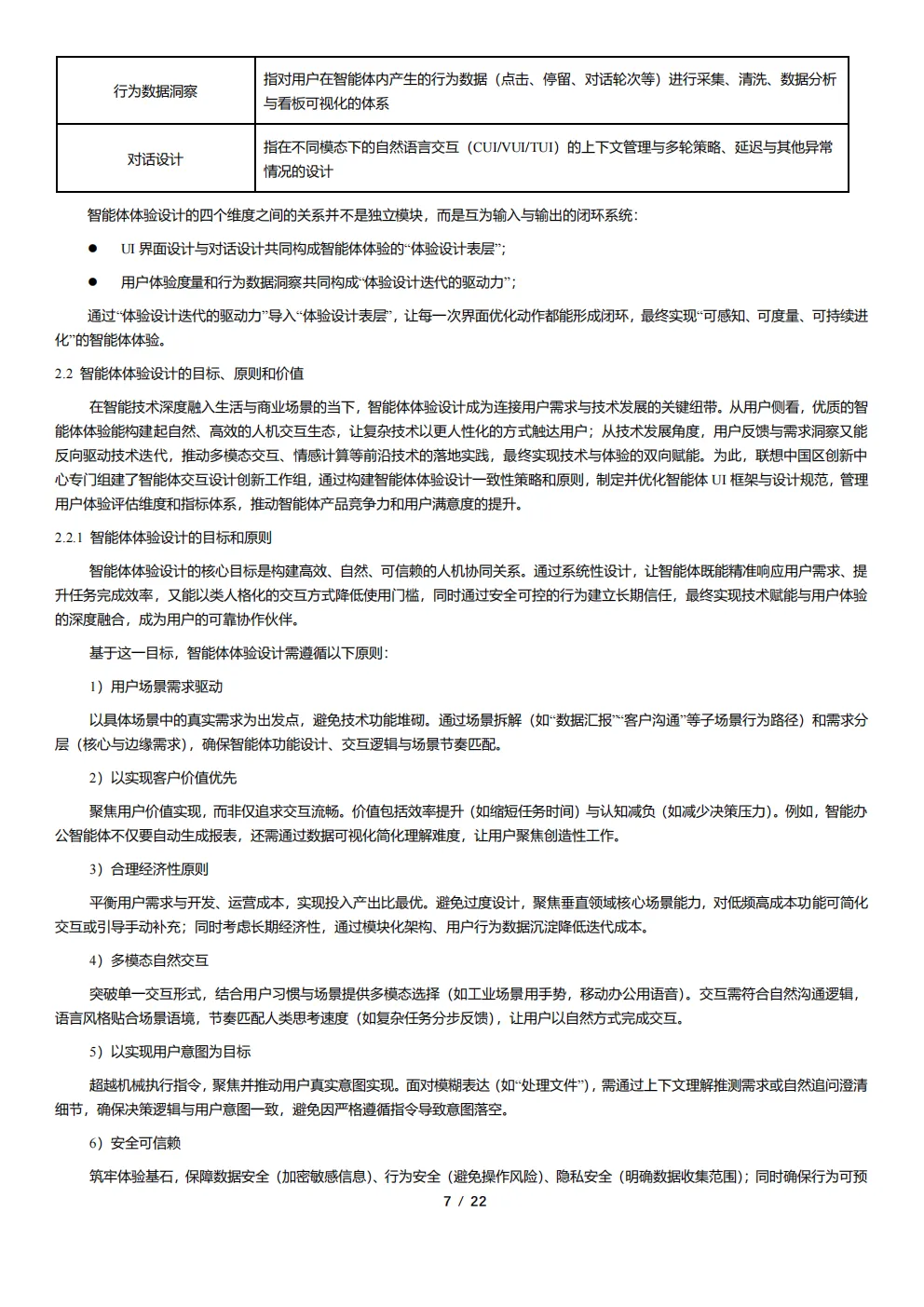
推广 热搜: 采购方式  甲带  滤芯  气动隔膜泵  带式称重给煤机  减速机型号  链式给煤机  无级变速机  减速机  履带 

2025年智能体体验设计白皮书-联想

   日期:2026-03-27 21:17:38     来源:网络整理    作者:本站编辑    评论:0    
2025年智能体体验设计白皮书-联想

这份白皮书不仅凝聚了联想在“混合式AI”战略下的前沿思考与丰富实践,更为行业提供了一套智能体从理论方法到落地实践的全景参考

#01#

————

报告节选

#02#

————

扫码成为会员,仅需25/年

由于公众号资源有限,仅能展示部分少数报告,所有报告源文档均已上传到知识星球【开源报告】中。加入星球即可无限次下载所有报告,25/年,如有疑问请联系客服VX:kybg1818

↓微信扫码领优惠加入星球↓

 
打赏
 
更多>同类资讯
0相关评论

推荐图文
推荐资讯
点击排行
网站首页  |  关于我们  |  联系方式  |  使用协议  |  版权隐私  |  网站地图  |  排名推广  |  广告服务  |  积分换礼  |  网站留言  |  RSS订阅  |  违规举报  |  皖ICP备20008326号-18
Powered By DESTOON