
(点击查找星球报告?)


摘要
报告类型:金融保险、投融资
关键词
企业并购、量减价增、私募基金退出、大额交易、跨境并购、行业地域分布、电子信息、医疗健康
研究概述
本报告由投中嘉川 CVSource 出品,以 2025 年中国企业并购市场为研究对象,从宣布交易、完成交易的年度及月度趋势,私募基金并购退出情况,重大并购案例,跨境并购及行业地域分布等维度展开分析,揭示了 2025 年并购市场 “量减价增” 的结构性分化特征,梳理了私募基金退出的修复态势,明确了电子信息、传统制造、医疗健康等并购热点行业,以及广东省的区域领跑地位,同时呈现了跨境并购的低迷现状。
研究要点
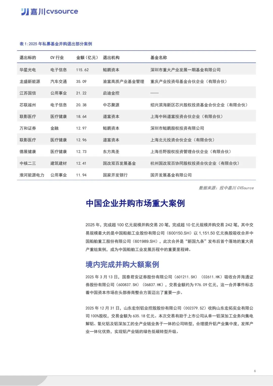
2025 年中国并购市场呈现 “量减价增” 的结构性分化,宣布交易端 5086 笔,同比降 20.27%,创近七年新低,但披露金额的 3499 笔交易总金额达 23735.15 亿元,同比增 29.08%;完成交易端 3342 笔,同比微增 0.45%,披露金额的 2026 笔交易总金额 14851.31 亿元,同比大增 54.41%,扭转 2019 年以来下行趋势,实现从数量红利到质量红利的切换,大额交易对市场规模拉动作用凸显。 私募基金以并购方式退出市场迎来明显修复,2025 年退出数量达 469 支,同比增 22.77%,恢复至 2022 年以来高点,回笼资金 642.15 亿元,同比增 8.54%,结束两年回落态势。大额退出案例集中在电子信息、汽车交通、医疗健康等领域,如鲲鹏资本通过华星光电股权收购回笼 115.62 亿元,道富资本通过联影医疗退出两笔合计超 30 亿元,行业退出效率和资金循环能力逐步改善。 2025 年境内大额并购案例频出,完成超 100 亿元交易 20 笔、超 10 亿元 242 笔,中国船舶换股吸收合并中国重工以 1151.50 亿元成为规模最大案例,国泰君安吸收合并海通证券达 976.09 亿元,头部企业整合成为重要趋势。传统制造领域的产业整合也较为突出,如宏创控股收购山东宏拓,实现铝产业全产业链布局,提升产业集中度和绿色低碳转型能力。 跨境并购市场延续 “冰点” 状态,2025 年完成 144 笔跨境交易,同比降 13.77%,披露金额的 105 笔交易总金额 1181.46 亿元,同比降 5.73%,其中出境并购 79 笔、入境并购 65 笔。大额跨境并购集中在消费、能源及矿业、医疗健康领域,美的集团收购德国 Teka 集团 82.87 亿元,紫金矿业收购加纳 Newmont Golden Ridge 股权 73.15 亿元,企业跨境并购更多聚焦资源储备和海外品牌布局。 并购市场行业和地域分布特征显著,地域上广东省案例数量居全国首位,依托粤港澳大湾区的制度和科技创新优势,成为并购市场核心区域。行业上完成交易数量以电子信息(579 起,占 17.32%)、传统制造、医疗健康、能源矿业为主;交易规模则以金融(2035.96 亿元,占 13.71%)、先进制造(2012.82 亿元,占 13.55%)领先,电子信息、能源矿业紧随其后,产业升级和产业链整合成为各行业并购核心逻辑。

报告正文










完整版报告已上传至星球,扫码加入星球查看完整报告

加入星球,获取30000+完整报告集

— 每天进步一点点 —
报告内容来源于网络,报告版权归原撰写发布机构所有
如有侵权,请联系我们删除
⬇️点击阅读原文,获取报告


