推广 热搜: 采购方式  甲带  滤芯  带式称重给煤机  减速机型号  气动隔膜泵  无级变速机  链式给煤机  履带  减速机 

可行性报告 | 农业育种项目可行性研究报告-农业育苗项目可行性报告-良种培育项目计划书-农业可行性报告范文-农业项目申请报告模板

   日期:2026-03-27 16:18:25     来源:网络整理    作者:本站编辑    评论:0    
可行性报告 | 农业育种项目可行性研究报告-农业育苗项目可行性报告-良种培育项目计划书-农业可行性报告范文-农业项目申请报告模板
【一】案例报告名称
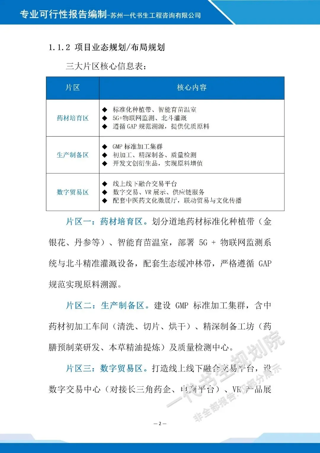
中药草育苗育种项目可行性研究报告
【二】项目可行性研究报告撰写公司
苏州一代书生工程咨询有限公司
【三】项目可行性研究报告范文
下是《中药草育苗育种项目可行性研究报告》的案例展示,该项目可行性报告编制公司为苏州一代书生工程咨询有限公司。
以下仅为报告部分内容,非全部。
项目可行性研究报告编制、项目计划书编,请联系:17312436919。
《中药草育苗育种项目可行性研究报告》是由苏州一代书生工程咨询有限公司出具。
苏州一代书生工程咨询有限公司,是集市场评估、产业策划与规划设计于一体,可为项目提供建设前期评估、落地规划设计,出具成果有:《行业市场调研分析报告》、《项目建议书(项目计划书)》、《项目可行性研究报告》、《项目初步设计方案》、《项目概念规划设计方案》、《项目建设总体规划设计方案》、《地区/片区/项目总体产业发展规划方案》等。
————
行业趋势方面,随着大健康产业的快速发展,中药草在医药、保健、美容等领域的应用需求持续攀升,市场对高品质中药草种苗的需求量逐年增长。同时,消费者健康意识的提升推动中药草产品市场规模不断扩大,育苗育种作为中药草产业链的源头环节,其技术创新和标准化生产成为行业发展的关键方向,具备广阔的市场前景和发展潜力。
行业风险主要集中在三个方面。一是技术风险,中药草育苗育种对技术要求较高,若在品种改良、病虫害防治等关键技术环节出现突破不足,可能导致种苗质量不达标,影响后续种植和市场竞争力。二是市场风险,中药草市场价格受供需关系、自然灾害等因素影响较大,价格波动可能对项目的经济效益产生不确定性影响。三是自然风险,气候变化、极端天气等自然因素可能影响种苗的生长环境,导致育苗成活率下降,增加项目运营成本。
可行性报告编制单位苏州一代书生工程咨询有限公司拥有专业的市场分析团队和丰富的项目规划经验,能够结合中药草育苗育种行业的特点,对项目的市场需求、技术可行性、经济效益等进行全面深入的分析。公司凭借多年在市场评估和产业策划领域的积累,可为项目提供科学合理的规划方案和专业的咨询服务,助力项目顺利推进和实施。

产业规划咨询、概念规划设计

项目可行性报告撰写

行业分析报告编制

17312436919
(微信同号)

项目规划设计、可行性报告编制,联系:17312436919。

 
打赏
 
更多>同类资讯
0相关评论

推荐图文
推荐资讯
点击排行
网站首页  |  关于我们  |  联系方式  |  使用协议  |  版权隐私  |  网站地图  |  排名推广  |  广告服务  |  积分换礼  |  网站留言  |  RSS订阅  |  违规举报  |  皖ICP备20008326号-18
Powered By DESTOON