·价值投资入门读者关注每周六第3节【双好实盘】·低估策略型投资入门读者关注每周六第1节【大数投资】·量化策略进阶读者关注每周三【量化实盘】

节假日据实动态调整
!好投资=盈利的好资产+便宜的好价格!
!资产好坏可分析,价值多少可估算!
!股价涨跌来自市场,短期波动不可预测!
!一切过程基于保守出发,坏事期望没有,立足于有!
本文用作学习目的:协助读者快速整理投研资料,根据价值投资经典估值模型评估分析企业价值,不可作为买卖依据。过程逻辑大于结论判定。
!!!投资有风险,入市需谨慎!!!
·点播待分析队列:维护在数据库中……周四周五好公司插队,其余按估值较低者优先,节约读者机会成本(欢迎新老读者免费点播)
伊之密分析及评估报告(准备阶段)
数据来源:理杏仁、Wind、芝士财富、企业年报及券商预测。用于归纳整理,不构成投资建议。(截至2026年3月25日)
准备工作一:估值分位计算
第一步:基础数据(细分行业:其他专用设备)
当前市值: 112.9亿元
当前市盈率(PE): 16.32
当前市净率(PB): 3.62
所在细分行业市盈率均值: 38
第二步:5\10年估值分位

准备工作二:利润成长性分析
第一步:近6年财务数据

第二步:复合增长率计算
第三步:6种数学方法评估平均利润成长率
线性回归增长率法、中位数增长率法、指数平滑法、加权移动平均法、Theil-Sen 稳健回归法、分位数回归法(40%分位)
线性回归增长率法: 15.8925%
中位数增长率法: 27.2537%
指数平滑法: 22.2835%
加权移动平均法: 24.3221%
Theil-Sen稳健回归法: 16.3265%
分位数回归法(40%分位): -15.2546%
最大值: 27.2537%, 最小值: -15.2546%
去除极值后的增长率: ['15.8925%', '22.2835%', '24.3221%', '16.3265%']
评估平均利润成长率: 19.7061%
第四步:利润加权复合增长率

伊之密分析及评估报告(读研报分析估值正文阶段)
数据来源:芝士财富、理杏仁、企业年报、券商研报及行业公开信息,用于归纳整理,不构成投资建议。
一、业务及产品清晰度
1. 主要产品或服务
伊之密是一家专注于高分子及金属材料成型领域的智能装备制造商。根据2024年财报,公司主营业务构成如下:
注塑机:2024年实现营收35.55亿元,占总营收70.22%,同比增长28.80%。产品包括A6系列高端智能注塑机、UN2400D1M MultiPro七射多物料注塑机等,聚焦智能、精密、绿色、高效四大核心价值。
压铸机:2024年实现营收8.93亿元,占总营收17.65%,同比增长14.53%。核心产品为NEXT2系列两板式压铸机,采用自研Yi-Cast高速压射系统,压射速度峰值达12m/s,已成功应用于新能源汽车一体化压铸。
橡胶注射机:2024年实现营收2.22亿元,占总营收4.38%,同比增长21.42%。A3系列立式橡胶注射机主要拓展电力、汽车密封件市场。
2. 行业发展逻辑与周期属性
公司所处行业为工业母机中的成型装备制造业,下游应用主要集中在汽车(26.31%)、3C电子(17.89%)、家电(6.97%)等领域。行业发展逻辑呈现以下特点:
长期需求驱动因素:新能源汽车轻量化趋势推动一体化压铸技术普及;"双碳"政策促进节能设备更新换代;制造业智能化升级带动高端装备需求。
周期性特征:行业与宏观经济周期、固定资产投资周期高度相关。当汽车、3C等下游行业景气度下行时,设备投资意愿减弱,订单增速可能放缓。2024年行业景气度整体回暖,公司订单饱满。
结论:公司属于弱周期股。虽然行业整体受宏观经济影响,但新能源汽车、设备更新政策等结构性需求提供了长期成长动力,弱化了传统周期波动。
3. 公司盈利商业模式及主要利润来源
公司采用设备制造+技术服务的商业模式:
主要利润来源:注塑机业务贡献了70%以上的营收和主要利润,毛利率维持在31.78%水平。压铸机业务毛利率29.01%,随着大型一体化压铸机交付,盈利能力有望提升。
盈利模式:通过销售标准化设备获取一次性收入,同时提供售后维护、技术升级等增值服务创造持续性收入。海外高毛利业务收入增速高于总收入增速,2024年海外收入占比达27.54%。
4. 公司经营的财务战略
公司采取效益优先、兼顾效率的财务战略:
效益方面:持续投入研发(2024年研发投入2.46亿元,占营收4.86%),构建技术壁垒;通过规模化生产降低成本,2024年毛利率维持在约30%水平。
效率方面:经营活动现金流净额3.58亿元,同比激增104.88%,反映销售回款效率提升及供应链优化。资产负债率57.58%,负债以流动负债为主(占比76%),财务杠杆稳健。
5. 业务商业模式清晰度
公司商业模式清晰易懂:
产品逻辑:为制造业企业提供生产设备,客户购买决策基于设备性能、效率、能耗等硬指标。
盈利逻辑:设备销售产生直接收入,技术服务和配件供应提供持续性现金流。
成长逻辑:通过技术升级抢占高端市场,通过全球化布局拓展市场空间。
6. 营运资本与经营模式评估
从营运资本变化看:
2024年经营现金流:3.58亿元,同比激增104.88%,显示业务造血能力增强。
应收账款:13.41亿元,占营收26.5%,需关注下游客户回款能力。
产能扩张:2024年新增浙江伊之密(华东基地一期),泰国、墨西哥子公司全面运营,全球化产能布局逐步完善。
判断:公司经营模式更倾向于b类——通过不断投入新的运营资本就可以扩大业务和利润能力。公司需要持续投入研发和产能建设以维持技术领先和市场扩张,但现有业务已具备较好的现金流生成能力。
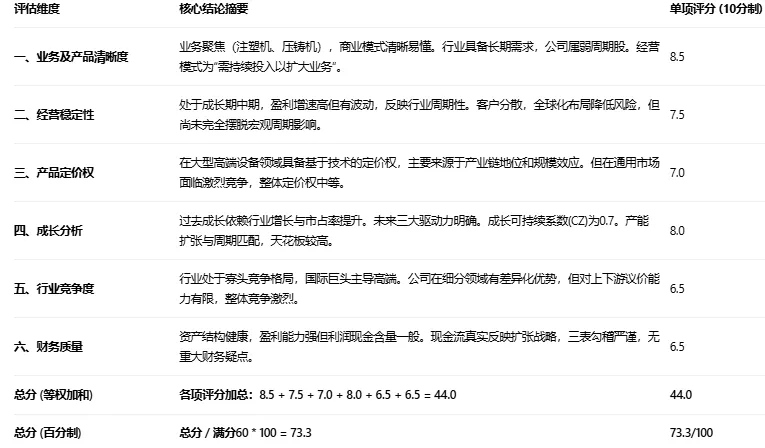
7. 业务清晰度评分:8.5/10分
公司主营业务聚焦,产品线清晰,下游应用明确,商业模式简单易懂。注塑机作为现金牛业务提供稳定现金流,压铸机作为成长业务打开新空间。财务数据透明,成长逻辑清晰,扣分点在于应收账款占比较高和行业周期性风险。
二、经营稳定性
1. 企业发展周期与行业处境
根据近6年财务数据计算:
公司营收复合增长率(CAGR):19.09%
归母净利润复合增长率(CAGR):25.89%
从行业角度看,2024年注塑机行业景气度整体回暖,公司作为行业龙头,收入表现继续优于行业。压铸机行业受益于新能源汽车渗透率提高,一体化压铸优势不断放大。
判断:公司处于成长期中期。营收和利润保持双位数增长,但增速较2021年高峰期有所放缓。行业整体处于复苏阶段,公司凭借技术优势和市场份额提升,增速高于行业平均水平。
2. 周期属性与经营稳定性
近5年利润复合增长率25.89%,但各年度波动明显:
2020年:+63.54%(低基数效应)
2021年:+64.33%(行业高景气)
2022年:-21.51%(行业调整期)
2023年:+17.78%(复苏)
2024年:+27.25%(强劲复苏)
利润波动反映了行业周期性特征,但公司通过产品结构优化和海外市场拓展,增强了抗周期能力。2024年在行业回暖背景下,公司净利润增长27.42%,显示经营韧性。
3. 内部经营风险排查
客户集中度:前五大客户占比6.96%,客户结构分散,风险较低。
供应链稳定性:核心零部件如液压系统、控制系统可能依赖进口,存在供应链风险。
供应商依赖:未发现对单一供应商的过度依赖,但高端零部件可能受国际贸易环境影响。
销售地区依赖:2024年海外收入占比27.54%,其中国内市场仍是主要收入来源,但全球化布局降低了单一市场风险。
4. 外部环境风险排查
宏观周期影响:高度相关,制造业投资受宏观经济景气度影响。
大宗商品周期:钢材等原材料价格波动影响生产成本。
政策监管影响:受益于设备更新政策、新能源汽车产业政策、"双碳"政策等。
国际贸易环境:海外业务拓展可能受地缘政治、贸易壁垒影响。
5. 经营稳定性评分:7.5/10分
公司经营基本面稳健,客户分散,全球化布局降低单一市场风险。但行业周期性特征明显,利润波动较大,2022年曾出现负增长。公司通过技术升级和海外拓展增强了抗风险能力,但尚未完全摆脱周期影响。
三、产品定价权及定价权种类
1. 产品定价权强弱分析
公司具备中等偏强的定价权,主要体现在:
技术壁垒:在超大型注塑机(8500T)和超大型压铸机(7000T、9000T)领域实现关键技术突破,技术领先带来定价优势。
品牌优势:拥有"YIZUMI"和"HPM"双品牌,在国内外市场建立了一定品牌认知度。
成本控制:规模化生产、供应链优化带来成本优势,2024年毛利率维持在30%左右。
产品差异化:A6系列高端智能注塑机注射速度达300mm/s且成型周期缩短18%,性能优势明显。
2. 定价权来源分析
公司定价权主要来源于b和c类:
b. 产业链中强势地位:在大型一体化压铸机领域,公司是国内少数能够提供7000T以上压铸机的厂商之一,对下游汽车厂商具备一定议价能力。
c. 规模效应以量补价:注塑机业务规模效应明显,2024年注塑机收入35.55亿元,同比增长28.80%,规模优势强化了成本控制和定价能力。
3. 客户定位与黏性
客户定位:主要服务于汽车制造商(长安、一汽等)、3C电子企业、家电企业等中高端制造业客户。
客户黏性:设备属于生产资料,客户更换成本高,一旦形成使用习惯和配套服务体系,黏性较强。公司通过提供"设备+软件+服务"一体化解决方案增强客户黏性。
4. 定价权评分:7.0/10分
公司在细分领域具备技术优势和一定的品牌影响力,在大型高端设备上拥有定价权。但整体行业竞争激烈,国际竞争对手(如德国德马格、日本发那科)技术实力雄厚,公司在通用型设备上定价权有限。定价权主要来源于技术突破和规模效应,而非品牌溢价。
四、成长分析
1. 过去成长归因
过去5年公司成长主要依赖:
a. 行业整体增长:制造业升级、新能源汽车发展带动成型设备需求。
b. 公司产品市占率增长:在注塑机领域市场份额不断提升,在压铸机领域凭借一体化压铸技术实现突破。
c. 成本端优势提升:规模化生产、供应链优化带来成本下降,毛利率保持稳定。
2. 未来成长可持续性评估
成长可持续系数(CZ)计算:
过去依赖项可持续性评估:
行业整体增长:新能源汽车、设备更新政策等驱动因素仍在,但增速可能放缓。可持续性:0.8
市占率增长:公司在大型高端设备领域技术领先,有望继续提升份额。可持续性:0.7
成本端优势:规模效应持续,但原材料成本压力存在。可持续性:0.6
未来成长潜力:
新能源汽车:一体化压铸渗透率提升,公司已向长安、一汽交付大型压铸机。
海外市场:2024年海外收入占比27.54%,目标突破30%,泰国、墨西哥子公司全面运营。
技术升级:A6系列注塑机、LEAP系列压铸机等新品推动产品结构升级。
成长可持续系数(CZ):取三项可持续性的平均值 = (0.8+0.7+0.6)/3 = 0.7
3. 在建工程与新增产能
国内产能:浙江伊之密(华东基地一期)投产,辐射长三角产业集群。
海外产能:美国HPM工厂、印度工厂投入使用,墨西哥工厂贴近北美汽车客户。
智能化升级:YIZUMI 4.0智能制造基地实现数字化生产,设备联网率超80%。
4. 订单与合同负债
2024年公司订单饱满,注塑机业务在行业景气度回暖情况下竞争力进一步强化。大型压铸机订单来自长安汽车、一汽铸造等头部车企,显示产品获得市场认可。
5. 产能与行业周期匹配度
当前产能扩张与行业周期匹配度较高:
行业处于复苏期,需求回暖。
新能源汽车、3C电子等下游行业景气度提升。
设备更新政策驱动需求释放。
6. 行业天花板与终极利润
市场空间:全球注塑机市场规模约200亿美元,压铸机市场规模约100亿美元。中国是全球最大市场,但高端设备仍依赖进口。
公司地位:国内注塑机龙头,在大型压铸机领域实现进口替代。
终极利润估算:假设公司在中高端市场市占率提升至15%,净利润率维持在12%左右,则天花板时利润约为20-25亿元。
7. 成长性评分:8.0/10分
公司成长逻辑清晰,新能源汽车、海外市场、技术升级三大驱动力明确。过去5年复合增长率25.89%,未来有望保持15-20%的增长。成长可持续系数0.7显示未来成长性较过去有所放缓但仍有支撑。产能扩张与行业周期匹配,订单饱满,天花板较高。
五、行业竞争度
1. 波特五力模型分析
a. 行业内竞争对手:
国际巨头:德国德马格、日本发那科、奥地利恩格尔等,技术领先但价格昂贵。
国内龙头:海天国际(01882.HK)是最大竞争对手,规模更大,产品线更全。
其他国内厂商:震雄集团、泰瑞机器等,在中低端市场竞争激烈。
b. 潜在的进入者:
进入壁垒:技术壁垒高(大型设备研发需要长期积累)、资金壁垒高(重资产行业)、品牌壁垒高(客户信任需要时间建立)。
潜在威胁:大型工业集团可能通过收购进入,但短期内威胁有限。
c. 潜在替代产品或服务:
3D打印:对小批量、复杂结构零件有替代可能,但对大规模生产替代有限。
其他成型工艺:如锻造、冲压等,在不同应用场景各有优势。
替代威胁:中等偏低,成型工艺有各自适用领域。
d. 对上游议价能力:
核心零部件:液压系统、控制系统等高端部件依赖进口,议价能力较弱。
大宗原材料:钢材、铝材等标准化程度高,议价能力中等。
整体评价:议价能力中等偏弱。
e. 对下游的议价能力:
大型客户:汽车、3C头部企业采购量大,议价能力强。
中小客户:数量多、分散,公司议价能力较强。
技术优势产品:大型一体化压铸机等高端设备议价能力较强。
整体评价:议价能力中等。
2. 行业竞争地位与集中度
行业集中度:注塑机行业集中度中等,CR5约40-50%。压铸机行业集中度更高,大型设备厂商较少。
公司地位:国内注塑机行业第二梯队龙头,在大型高端设备领域具备竞争优势。在压铸机领域,是少数能够提供7000T以上大型压铸机的国内厂商。
竞争格局:寡头竞争,国际巨头占据高端市场,国内厂商在中端市场激烈竞争,低端市场分散。
3. 竞争度评分:6.5/10分
行业竞争激烈,国际巨头技术领先,国内厂商价格竞争激烈。公司在大型高端设备领域建立了一定技术壁垒,但在通用型设备上面临激烈竞争。对上游议价能力有限,对下游议价能力因产品而异。
4. 主要竞争对手
海天国际(01882.HK):全球最大的注塑机生产商,规模远超伊之密,产品线更全,品牌影响力更强。
震雄集团(00057.HK):香港上市注塑机厂商,在国内市场有一定份额。
泰瑞机器(603289.SH):A股上市注塑机厂商,在中高端市场与伊之密直接竞争。
力劲科技(00558.HK):在压铸机领域是主要竞争对手,特别是在大型压铸机市场。
德国德马格、日本发那科:国际高端品牌,技术领先,价格昂贵,在高端市场形成竞争。
总结:伊之密在细分领域具备差异化竞争优势,但在整体市场竞争中面临国内外厂商的多重压力。
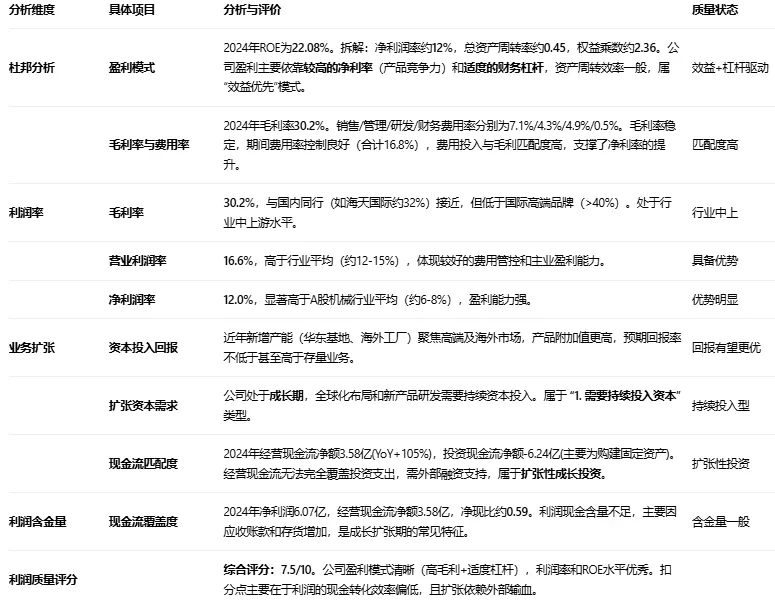
六、财务质量分析
1. 资产质量分析

2. 利润质量分析

3. 现金流质量分析

4. 财务勾稽检查

5. 财务质量综合得分
(资产质量7.0 + 利润质量7.5 + 现金流质量7.0) / 3 * 90% = 6.5
七、总结评分

八、企业估值
1. 未来成长率保守估算

2. 3年后PE折现估值

3. DCF内在价值估值

九、最终结论
1. 估值结论表

2. 费雪\格老评价表(含笔者应对及策略介绍,点击跳转)
准备工作:
完美系数 G = 0.733
计算估值下沿 LOW = -18% / G = -18% / 0.733 ≈ -24.56%
计算估值上沿 UP = 18% * G = 18% * 0.733 ≈ 13.19%
根据本公司等级G的值,若估值算数平均值小于LOW则为好价格,大于UP则为差价格,之间为中价格。
判定过程:
公司好坏:完美系数 G=0.733, 0.6 < 0.733 < 0.8,故为 中公司。
价格高低:
5年估值偏离: -8.54%
10年估值偏离: -12.25%
DCF估值偏离(E): -21.00%
PE折现估值偏离(F): -25.23%
算数平均值 = (-8.54% -12.25% -21.00% -25.23%) / 4 = -67.02% / 4 = -16.76%
判断:-24.56% (LOW) < -16.76% < 13.19% (UP),故为 中价格。

公司当前市值113亿元,根据模型评估比两种估值143亿和151亿均便宜,综合估值评价-16.76%(0.83),相比估值便宜下限-24.56%(0.75),尚需要跌至90%附近(0.75/0.83)。即市值102亿左右,股价21.7元(最近日2025-08)附近模型认为绝对便宜。以上内容用于估值演算的模拟思考,不构成投资建议。


