报 告 核 心 内 容 介 绍
Science Technology
2026年标志着营销行业正式迈入“GEO AI时代”。随着用户获取信息的方式从“主动检索”转向“被动接收AI答案”,传统的SEO(搜索引擎优化)逻辑已被彻底颠覆。GEO(生成式引擎优化)作为一种全新的营销范式应运而生,其核心目标不再是优化网页排名,而是让企业的信息成为AI在回答用户问题时的“首选素材”。这要求企业从战略、技术到执行层面进行全方位重构,以适配AI的语义理解与内容生成逻辑,从而在流量入口碎片化、内容形态多模态化、用户需求实时化的全新生态中赢得先机。
以下是该白皮书的关键信息总结归纳:
一、 核心概念辨析:SEO vs. GEO AI vs. 生成式AI
- 生成式AI (AIGC) 是底层技术基础,能自主生成文本、图像、视频等多模态内容。
- GEO AI (生成式引擎优化) 是基于生成式AI逻辑的营销应用范式,目标是让企业信息被AI精准抓取并在生成答案时优先推荐。
- 传统SEO (搜索引擎优化) 是适配传统搜索引擎关键词匹配算法的旧有流量模式,已难以应对AI时代的流量分发逻辑。
二、 GEO AI时代的核心特征 (2026年)
- 去中心化: 流量入口从百度、谷歌等少数搜索引擎,分散至ChatGPT、豆包、抖音推荐流、语音助手等各类AI应用。
- 多模态爆发: 内容形态从单一文本升级为“文本+图像+视频+3D模型”的融合矩阵,多模态内容停留时长是纯文本的2.3倍。
- 实时性强化: 用户期望获取最新信息,企业需建立“实时内容生产与更新体系”,动态适配需求变化。
三、 GEO AI的技术架构与底层逻辑
- 技术架构: 由数据层(向量数据库)、模型层(微调大模型+RAG技术)、应用层(多模态内容生成、智能转化工具)和优化层(持续迭代)构成。
- 底层逻辑变革:
- 流量逻辑: 从“被动等待点击”到“主动精准触达”。
- 内容逻辑: 从“关键词堆砌”到“多模态价值导向”,提供完整解决方案。
- 转化逻辑: 从“多环节跳转”到“零点击闭环转化”,用户无需离开AI界面即可完成咨询或下单。
四、 行业实践案例:GEO如何驱动业务增长
- 金融行业(保险) 通过构建合规语义库和多模态内容,获客成本降低38%,转化率提升45%。
- 零售行业(生鲜) 联动GEO需求预判与供应链,生鲜损耗率降至7.3%,线上获客成本降低35%。
- 制造行业(装备) 将复杂技术文档转化为易懂的多模态内容,获客周期缩短至2.5个月,转化率提升至9.2%。
- 医疗行业(口腔) 以权威科普内容建立信任,线上获客成本降低45%,咨询转化率提升至42%。
- 外贸行业(家居) 利用多语种GEO实现快速本地化,多语种内容生产效率提升300%,海外获客成本降低32%。
五、 合规与效果评估
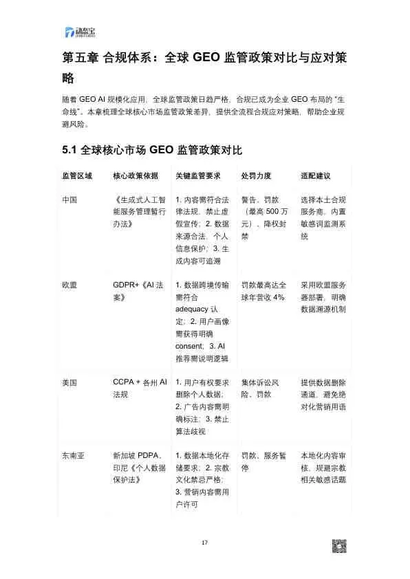
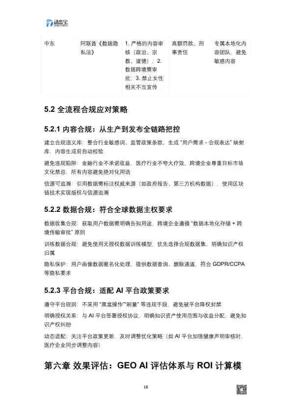
- 全球合规: 需关注中国、欧盟、美国等地的数据隐私、内容审核和算法透明度等监管要求。
- 效果评估体系: 建立超越传统“排名”的新指标,如品牌提及率、正面推荐率、零点击转化率和语义权威度。
六、 未来趋势展望
- 技术: 从“优化适配”走向“智能共生”,品牌AI Agent将直接与用户个人AI助理交互(A2A营销)。
- 应用: GEO将成为品牌数字化的标配,并与CRM、ERP等系统深度打通,成为企业数据流转的核心枢纽。
- 营销本质: 彻底从“流量争夺”转向“价值共建”,高质量、高语义密度的内容成为核心竞争力。
总结
该白皮书系统地宣告了SEO时代的终结和GEO AI时代的开启。它为企业提供了一套从认知、技术到落地的完整行动指南,强调未来的营销胜负手在于能否深刻理解并驾驭AI的生成逻辑,将企业自身的知识资产转化为AI可信赖、可调用的“首选答案”,从而在人与信息的连接方式发生根本性变革的时代,实现品牌与用户的高效、精准、有价值的新连接。





















2026 研报 网盘 群
欢 迎 加 入
免责声明:
本文由我方原创撰写,文中引用的数据、信息均来自公开可查的权威来源(如上市公司公告、政府文件、行业报告等),已注明来源,仅用于说明与分析,符合合理使用原则。我们尊重知识产权,如权利人认为引用内容有侵权问题,请通过邮箱 2428997757@qq.com 联系,我们将在48小时内核实处理。本文内容仅供参考,不构成任何决策建议。


