
甲子光年 2026 年 3 月发布的该白皮书,以九科信息 bit-Agent 为核心案例,深度剖析企业级智能体(Agent)从技术趋势到落地实践、未来展望的全维度内容,指出 Agent 已成为企业从数字化向智能化跨越的核心抓手,而打造 **“元枢纽”** 型企业级智能体是破解企业 AI 转型痛点的关键,同时明确了企业级 Agent 发展的核心方向与边界。
一、趋势:企业智能化转型迎来 Agent 技术新机遇
Agent 成 AI 技术应用变革焦点:在 Gartner2025 年 AI 技术成熟度曲线中,智能体 AI 跃升至 “期望膨胀期” 核心位置,标志着 AI 应用从 “单点交互” 向 “自主代理” 范式升级,其以大模型为决策大脑,结合记忆、规划、工具和行动模块,成为企业的 “数字员工”。
Agent 发展基础持续夯实:全球大模型性能快速跃升,多维度能力触达并超越人类水平,成为 Agent 能力提升的底层动力;同时 LangChain、OpenClaw 等开发框架、协议与工具不断涌现,Agent 工具链生态快速完善,开发与部署门槛大幅降低。
OpenClaw 的价值与短板并存:作为开源 Agent 框架,OpenClaw 实现了 Agent 端到端链路打通,推动 Agent 向大众可用工具转变,但因开源轻量化设计,存在远程代码执行、权限失控等安全隐患,无法适配企业级生产环境的安全、合规与稳定性要求。
企业自动化向 APA 阶段演进:企业自动化从 RPA(基于规则的确定性任务执行)、IPA(集成 AI 的认知能力),升级至 APA(Agent 驱动的自主推理与动态决策),2025 年超 1/3 组织已试点或实施 Agent,较上年提升 3.7 倍。
企业应用 Agent 面临多重挑战:核心痛点为集成缺口,包括工作流与旧有技术栈集成困难、数据隐私安全风险、数据质量参差不齐等,82% 的 IT 决策者认为集成难题是 AI 应用最大挑战,且企业数据孤岛、系统碎片化问题突出;同时员工抵触、可观测性不足等也制约落地。
人机交互与入口迎来新变革:人机交互从 CLI(人适应机器)、GUI(人机适配)向 CUI(机器适应人)演进,自然语言交互成为主流,交互界面逐步小型化、无形化,AI 将成为系统 “默认式能力”;企业需要从个人级入口升级为 “懂业务、有权限、能调度、够安全” 的系统级 AI 调度中枢。
二、变革:企业应用 Agent 的新范式 —— 打造 AI 进化 “元枢纽”
元枢纽的核心定位:是位于人类意图与企业异构系统间的智能编排和执行系统,通过非侵入式连接实现对企业人、系统、数据与流程的统一理解、调度和执行,是企业数智化自主运营的 “中央神经系统”,兼具统一自然语言入口、全系统调用能力、第三方生态开放性三大特征。
bit-Agent:企业级元枢纽落地产品:九科信息依托 RPA、低代码技术积累,结合大模型与 Agent 前沿技术打造的 bit-Agent,是企业 AI 元枢纽的核心载体,在交互层面为企业数字系统统一入口,屏蔽底层系统复杂性;连接层面作为异构系统通用连接器,通过 GUI 非侵入式操作兼容新旧系统;调度层面成为大模型驱动的工作流决策大脑,实现从 “机械执行” 到 “智能思考” 的升级。
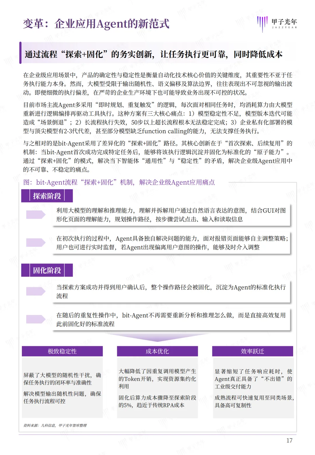
bit-Agent 的核心创新:探索 + 固化:针对主流 Agent 执行不稳定、成本高、长流程失效等痛点,bit-Agent 首次执行任务时通过大模型探索操作路径,成功后将流程固化为标准化 “原子能力”,后续重复执行直接复用,实现极致稳定性(屏蔽模型随机性)、成本优化(算力成本降至探索阶段 5%)、效率跃迁(工业级交付能力)。
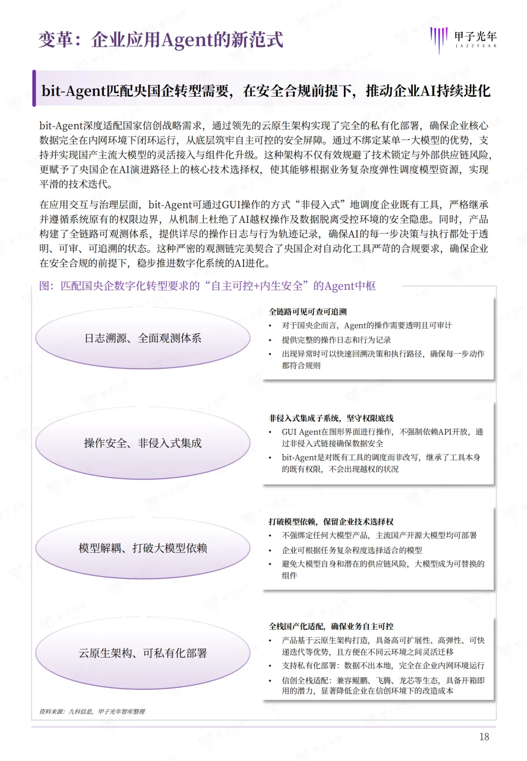
bit-Agent 适配央国企转型需求:通过云原生架构实现私有化部署、支持国产大模型灵活接入、非侵入式集成坚守权限底线、全链路可观测可追溯,构建 “自主可控 + 内生安全” 体系,契合央国企安全合规要求。
bit-Agent 与同类产品的核心差异:相比传统 RPA、Chatbot、API iPaaS 平台、普通 Agent 及 OpenClaw,bit-Agent 的核心优势在于企业级可用性,兼具认知能力与执行能力、非侵入式集成、模型 + 工程化结合、经验沉淀能力,且具备完善的企业级管控、权限管理与审计能力;与 OpenClaw 相比,bit-Agent 强调人机协作、可控可追溯,而 OpenClaw 追求 “一切交给 AI”,存在权限过高、安全边界模糊等问题。
企业级 Agent 落地仍存多重瓶颈:技术层面面临长流程模型适配难、客户私有化模型性能制约、动态与静态平衡挑战;客户层面存在演示与交付一致性问题、生态适配成本高;行业层面缺乏统一标准,权责划分模糊,敏感环节 Agent 无法承担操作责任。
三、实践:bit-Agent 破局企业 AI 转型深水区
渐进式落地路径:bit-Agent 以 “元枢纽” 为核心,针对大型企业 / 央国企定位为存量资产 “激活器”,盘活数字资产、穿透系统边界;针对中小微企业定位为云端普惠 “加速器”,依托云原生架构实现快速启动,释放业务灵活性。落地时优先选择 web 应用、有 RPA 使用经验的企业,以短流程(5-10 步)轻量化切入,小步快跑逐步扩展。
多行业多场景适配:bit-Agent 可深度适配制造、物流、金融、通信、采购售后、新媒体运营等行业,覆盖财务对账、采购管理、IT 运维、人力行政、安全巡检等多业务场景,衔接企业既有数字资产,替代人力完成重复性操作。
标杆案例验证商业价值:通过四大典型案例实现降本增效、提升准确性与灵活性的核心目标,验证了 bit-Agent 的企业级落地能力:
头部车企安全运营:巡检准确率从 15% 提升至 97%,实施成本降低 97%,实现安全巡检全流程自动化决策;
头部央企差旅云对账:处理周期缩短 50% 以上,错误率降至 0.1% 以下,人力投入大幅减少;
辽港集团采购自动化:自动化阶段将 17 步人工操作缩减至 2 步,智慧化阶段采购文件编制效率大幅提升,合规覆盖率全流程覆盖,流标率趋近于零;
创维投资票据报销:实现 30 位员工报销单提交流程全自动化,每人每月节省 1-2 天的报销处理时间。
四、展望:“元枢纽” 驱动企业智慧运营新未来
白皮书提出四大展望,明确企业级 Agent 从落地应用到生态完善、价值深化的发展方向,同时强调理性应用的边界:
打造 AI 操作系统,形成智能组织:以 bit-Agent 元枢纽为基础,九科信息将推出 bit-Crew 智能组织管控平台,整合调度 RPA 机器人、自有 / 第三方 Agent,搭建自主可控的数智化体系,形成新一代数字员工协作模式,推动企业智能组织形成。
多维协同布局,打通全域智慧运营链路:横向升级超级入口,实现多渠道(企微、钉钉等)、多界面(Office、ERP 等)、多行业(拓展医疗、政务、零售)全域触达;纵向深耕核心场景,实现采购、财务、供应链等场景全流程覆盖、跨场景智能协同,最终达成核心场景自主运营。
从流程固化到挖掘,实现 “默认式 AI”:bit-Agent 将升级记忆、流程挖掘、自我修复三大核心能力,从 “被动执行” 向 “主动发现、自我优化” 演进;同时完善生态建设,推出场景化预制模板、强化跨系统整合能力、开展开源生态合作,推动 AI 成为企业经营的默认智能能力,实现无需人工干预的智慧运营。
理性约束 AI,聚焦企业级核心赛道:摒弃 “AI 万能论”,企业级 Agent 应用需坚持 “理性约束优于技术放任”,明确能力边界(核心战略决策、高风险操作仍由人类主导)、选择渐进式落地路径、聚焦 toB 赛道核心竞争力(行业适配、安全合规、系统协同);行业发展将迎来价值回归,竞争焦点从 “模型选型” 转向 “模型应用”,toB 领域成为 Agent 角逐的主战场,能解决企业实际痛点的产品将成为市场赢家。

































