AI大模型·白皮书 | 《OPenClaw 新手入门宝典》-82页
报告:《OPenClaw 新手入门宝典》-82页
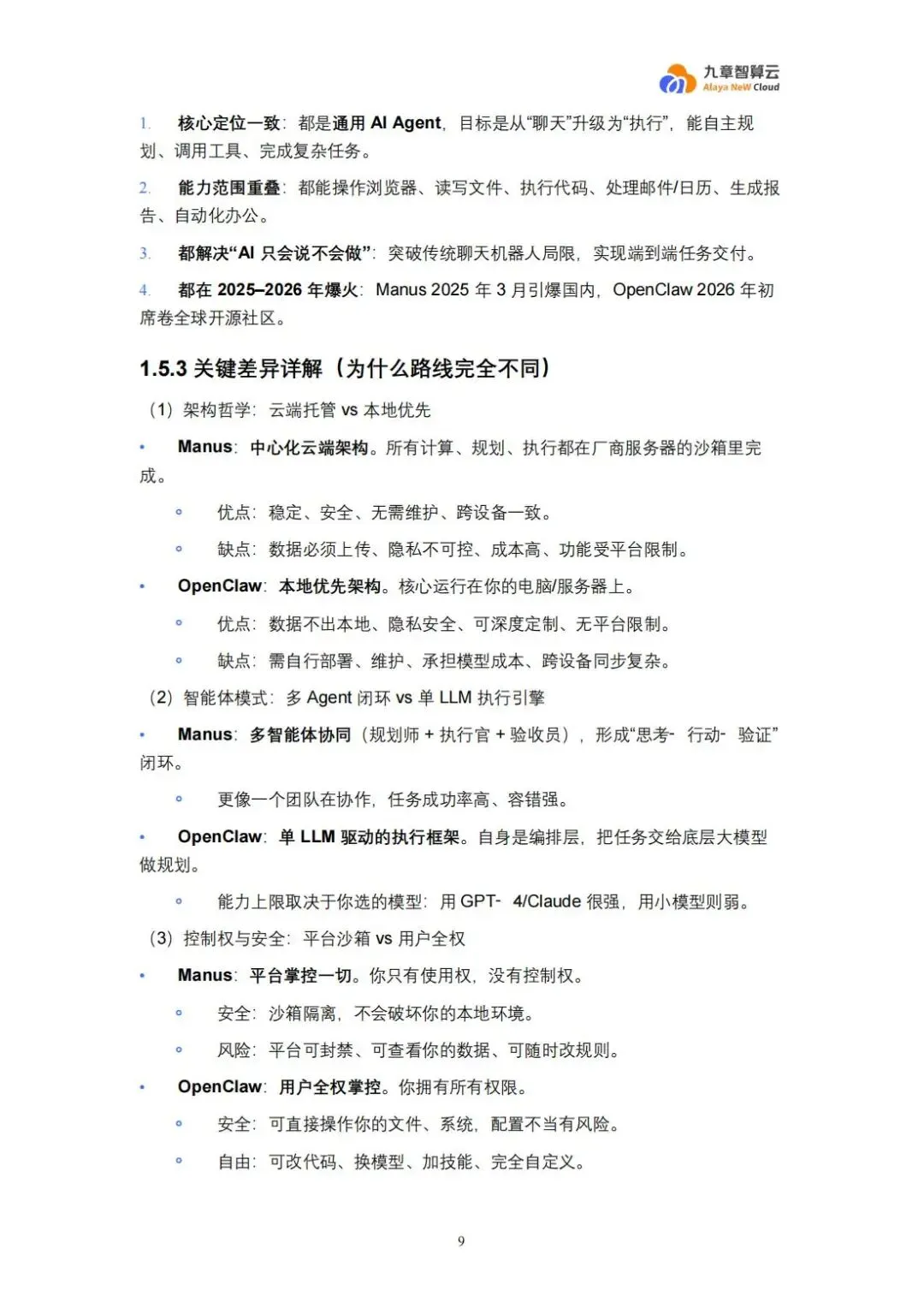
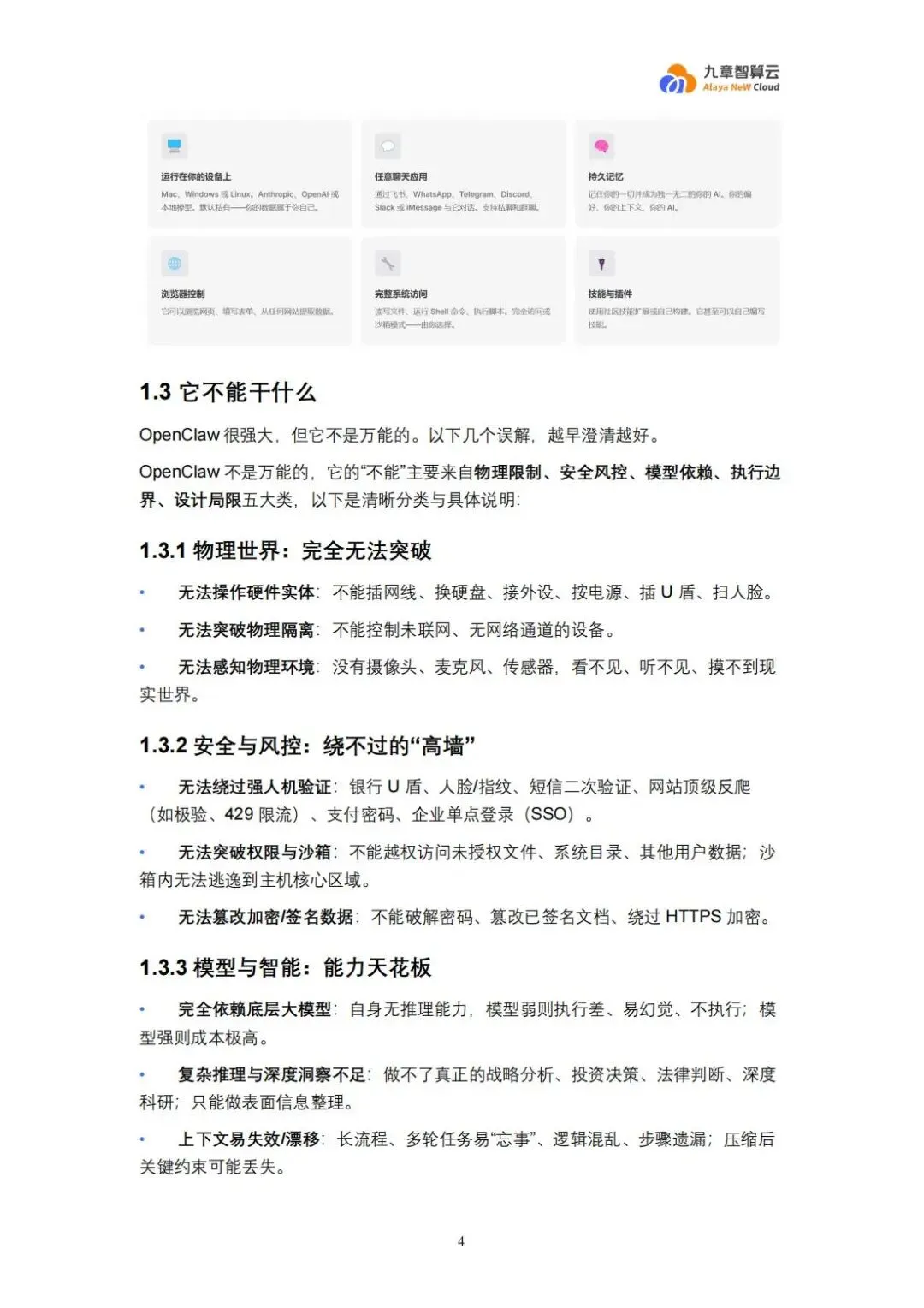
《OpenClaw新手入门宝典》是由九章云极智能研究院于2026年3月发布的系统化教程,旨在帮助零基础用户全面了解、安装并熟练使用OpenClaw。OpenClaw是一个本地优先的AI智能体平台,其核心价值在于为大型语言模型赋予“动手执行”的能力,使其从聊天助手升级为能操作文件、浏览器、终端等系统的“数字员工”。文档内容结构清晰,循序渐进,涵盖了从概念认知、环境准备、安装部署、接入常用办公软件(飞书/微信),到深入理解其核心组件Skill的原理与实战的完整路径,最终目标是让用户能够部署属于自己的AI全能助手,并利用其自动化处理各类重复性任务。公号后台回复“9”,在AI大模型·领地知识星球查看~如欲查看完整版文件,请扫描下方二维码加入“AI大模型·领地”获取。说明:本文部分文字与图片资源来自于网络,分享此文是出于传递更多信息之目的,若有来源标注错误或侵犯了您的合法权益,请立即后台留言通知我们,情况属实,我们会第一时间予以删除,并同时向您表示歉意。AI大模型·资料·藏经阁
致力于提供大模型学习路径的相关资料,包括:基础知识、AI大模型最新研报、白皮书、AI大模型应用案例、AI大模型相关书籍、理论学习、实践操作、专项深入、项目应用、拓展研究等相关资料的藏宝库。 现在加入,即刻拥有属于自己的更大的朋友圈,同时享受8大核心权益: 1、1万+份AI大模型学习材料无限共亨:相关书籍、报告、白皮书、案例(持续更新中)2、AI大模型应用场景:智能制造/办公场景/政务场景···等应用案例/报告材料无限共亨(持续更新中)①IT工程师/产品经理、AI时代白领、灰领和部分蓝领、AI产品经理 ③想基于组织内私有知识库搭建AI Agent、想晋升技术总监、架构、CTO和CIO ④计算机专业在校/应届生想找AI大模型工程师的工作是带你深入了解大模型领域的优质学习资源。教程以清晰直观的视频形式呈现,从大模型的基本概念入手,逐步深入讲解其工作原理、应用场景及实际操作方法。无论你是技术小白还是专业人士,都能从中获得启发。通过学习本教程,你将掌握大模型的关键知识,提升在人工智能时代的竞争力,为探索创新应用和解决实际问题打下坚实基础。├── 001-ChatGPT背景介绍.mp4 │ ├── 003-ChatGPT注册和使用.mp4 │ ├── 004-ChatGPT的3种使用方式.mp4 │ ├── 005-ChatGPT入门程序.mp4 │ ├── 006-ChatGPT应用场景.mp4 │ ├── 007-ChatGPT帮你完成Java类代码-场景1.mp4 │ ├── 008-ChatGPT帮你完成前端代码-场景2.mp4 │ ├── 009-ChatGPT帮你完成Python类代码-场景3.mp4 │ ├── 010-ChatGPT帮你完成SQL代码-场景4.mp4 │ ├── 011-ChatGPT帮你完成Shell代码-场景5.mp4 │ ├── 012-ChatGPT帮你找Bug-场景6.mp4 │ ├── 013-ChatGPT帮你完成人工智能相关代码-场景7.mp4 │ └── 014-ChatGPT帮你完成大数据相关代码-场景8.mp4 ├── 001-ChatGPT项目实战之项目背景介绍.mp4 │ ├── 002-ChatGPT项目实战之项目架构.mp4 │ ├── 003-ChatGPT项目实战之RNN、模型简介.mp4 │ ├── 004-ChatGPT项目实战之数据获取.mp4 │ ├── 005-ChatGPT项目实战之数据预处理模块1.mp4 │ ├── 006-ChatGPT项目实战之数据预处理模块2.mp4 │ ├── 007-ChatGPT项目实战之ChatGPT模型构建实战.mp4 │ ├── 008-ChatGPT项目实战之ChatGPT模型训练实战.mp4 │ ├── 009-ChatGPT项目实战之ChatGPT模型预测实战.mp4 │ └── 010-ChatGPT项目实战之ChatGPT模型验证和结果分析.mp4 ├├── 001-ChatGPT原理之深度学习基础.mp4 │ ├── 002-ChatGPT原理之什么是语言模型.mp4 │ ├── 003-ChatGPT原理之语言模型分类.mp4 │ ├── 004-ChatGPT原理之GPT-1模型结构简介.mp4 │ ├── 005-ChatGPT原理之GPT-1模型训练.mp4 │ ├── 006-ChatGPT原理之GPT-2模型训练.mp4 │ ├── 007-ChatGPT原理之GPT-3模型训练.mp4 │ └── 008-ChatGPT原理之GhatGPT原理.mp4 └── ├── 02-ChatGPT项目实战 .pdf │ ── VSCodeUserSetup-x64-1.54.3.exe └── 7 directories, 39 files·····
立即扫码
即可AI大模型最新研报、白皮书、AI大模型应用案例、AI大模型相关书籍、理论学习、实践操作~内容持续更新,期待你来
免责申明:本公众号所载文章为本公众号原创或根据网络搜索编辑整理,文章版权归原作者所有。因转载众多,无法找到真正来源,如标错来源,或对于文中所使用的图片,资料,下载链接中所包含的软件,资料等,如有侵权,请联系删除~----