手机版
二维码
购物车
(
0
)
供应
求购
公司
团购
展会
资讯
招商
品牌
人才
知道
专题
图库
视频
下载
商圈
推广
热搜:
采购方式
甲带
滤芯
气动隔膜泵
带式称重给煤机
减速机型号
链式给煤机
无级变速机
减速机
履带
首页
供应
求购
公司
团购
展会
资讯
招商
品牌
人才
知道
专题
图库
视频
下载
商圈
首页
>
资讯
>
社会热点
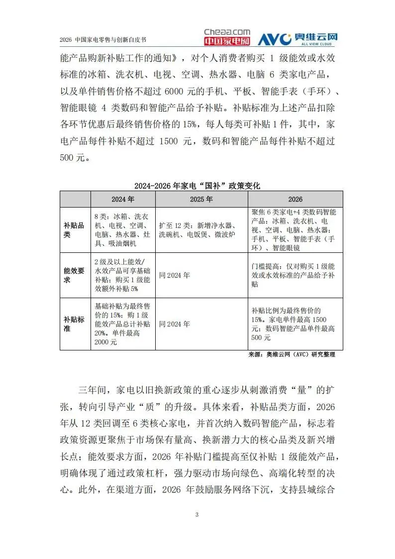
2026家电行业创新零售白皮书(附下载)
日期:2026-03-19 17:11:37 来源:网络整理 作者:本站编辑
评论:0
2026家电行业创新零售白皮书(附下载)
编辑:娜娜
封面图:报告截图
本文来源:中国家电网
以下为报告节选:
↓↓↓
需要
下载
本篇PDF报
告
的朋
友
可以扫描下方二维码进圈
高清原版,无限制下载
报告涵盖全行业
每日持续更新
打赏
更多
>
同类资讯
• 智领长三角“AI+”场景落地白皮书
0
条
相关评论
推荐图文
推荐资讯
点击排行
0
1
感想| 评《行政复议工作白皮书(2025)》——以行政复议主渠道作用发挥为视角
0
2
2026中国建设工程标书制作与代写行业白皮书
0
3
2026年隐患排查标书制作行业白皮书
0
4
丙午马年财富规划白皮书:高净值家庭的"攻守道"
0
5
《2024 年 AI 大模型商业与应用洞察报告》解读:价格破局,差异致胜,场景落地
0
6
行业洞察 | 央厨供应链产业月报(2026.1-2月)
0
7
二次元生态白皮书-44页
0
8
地产开发行业白皮书-56页
0
9
XR行业发展白皮书-49页
网站首页
|
关于我们
|
联系方式
|
使用协议
|
版权隐私
|
网站地图
|
排名推广
|
广告服务
|
积分换礼
|
网站留言
|
RSS订阅
|
违规举报
|
皖ICP备20008326号-18
(c)2008-2022 免费发布网 All Rights Reserved