

真正了解过保研的同学都知道,获得保研资格,准备保研,成功上岸并不是一件轻松的事,其中涉及很多琐碎的环节。
不仅要刷绩点排名、准备竞赛、科研论文,还要清楚地了解本校保研政策,目标院校保研政策。如果只靠自己去网上找,既浪费时间,又没有保障!

为了帮助同学们更好地掌握保研信息
我们精心制作了
各大院校的2026最新保研白皮书
让你一“书”看懂保研,拿捏信息差!
2026
《上海应用技术大学2026保研白皮书》
重磅推出


在白皮书正文和附录部分,我们都准备了非常实用的资料:
? 结合官方数据探究保研趋势、保研率
? 上海应用技术大学2026保研人数&推免细则
? 上海应用技术大学2026保研政策,申请要求
? 大学四年保研时间规划
? 保研常识大扫盲、保研院校名单.....
相信拥有这样一份保研白皮书,会比自己一个人摸索,效率高很多!
XINFEIYANG
如何领取保研白皮书
?
扫描下方二维码
添加小助手微信领取
备注:专业+年级+保研白皮书

01
保研白皮书包含哪些内容
保研白皮书主要分为4大板块↓
推免细则&加分政策&夏令营招生
包含各学院推免细则,更快了解获得保研资格需要哪些条件。夏令营&预推免报名要求、时间等内容,快速定位并有针对性的提升个人综合背景,每年变化不会太大,想要准备的同学可以依据去年的数据提前准备!
解析往年保研率、洞悉保研趋势
2025年全国各高校保研率排名及细化分析,近五年各高校保研率、保研趋势分析及形势预测等全面信息!通过对保研率全方位的分析,帮助同学们瞄准未来保研的目标院校,定位理想区域与院校。
保研常识扫盲及备考策略
深度介绍保研是什么、保研形式以及拿到保研名额后该如何做。保研准备中,硬件&软件两手抓,保研复试需要的面试ppt、自我介绍、笔试准备、英语面试全方位无死角打破信息差。
保研四年规划
从大一到大四的保研规划,详细到月!还有保研时间规划表,直接无脑套用。
02
白皮书为什么值得领取
重点保研信息全覆盖
保研常识扫盲、保研规划
保研常识无死角扫盲,保研规划更加明确,保研全流程梳理,解答你关于保研的所有疑惑!
本院校保研政策、推免细则
本院校保研政策,详细的推免细则,申请要求,让你备战保研有方向。
夏令营&预推免申请要求
针对本院校的夏令营&预推免申请要求汇总,清楚时间、院校背景要求、英语要求等详细招生条件。
历年学长学姐经验总结
历年学长学姐经验汇集成的保研备战攻略、技巧,保研全流程经验分享。

学长学姐好评如潮
03
上海应用技术大学2026届推免细则分析
基本要求
学业成绩
修读课程无不及格;
累计加权平均学分绩点在3.00及以上(精确至小数点后两位)且位列本专业毕业生前50%(含)。
外语水平
外语水平达到下列条件之一:
1
全国大学英语四级(CET4)成绩达到500分及以上或全国大学英语六级(CET6)成绩达到425分及以上
2
托福网考(不含家考、拼分等形式)成绩达到60分及以上或雅思学术类考试成绩达到5.5分及以上
3
外语专业学生通过国家专业四级及以上考试


向下滑动查看所有内容
综合考评分
各学院(部)应按照教育部指导意见将本科阶段学业成绩作为最基础的遴选指标,科学制定推免遴选综合评价指标体系,并根据推免遴选综合考评分对申请者依次排序,择优推荐。
综合考评分=学业成绩×85%+综合素质评价×7.5%+学术及创新成果×7.5%
学业成绩

综合素质评价
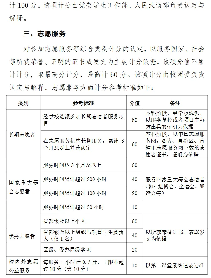
综合素质评价主要包括学生的思想品德考核、参军入伍服兵役情况、志愿服务、荣誉获奖、到国际组织实习等方面,总分不得超过上限分值(100分)。其中,学生在某一方面有多项计分情况的,只取1项最高分参与计分。



向下滑动查看所有内容
学术及创新成果
学术及创新成果部分包括学生取得的创新成果和竞赛获奖。同一方面(包括创新成果和竞赛获奖2个方面)有多项成果的,最多取1项参与计分,且总分不得超过上限分值(100分)。


向下滑动查看
请查收领取方式

扫描下方二维码
添加小助手微信获取
备注: 专业+年级+保研白皮书






