

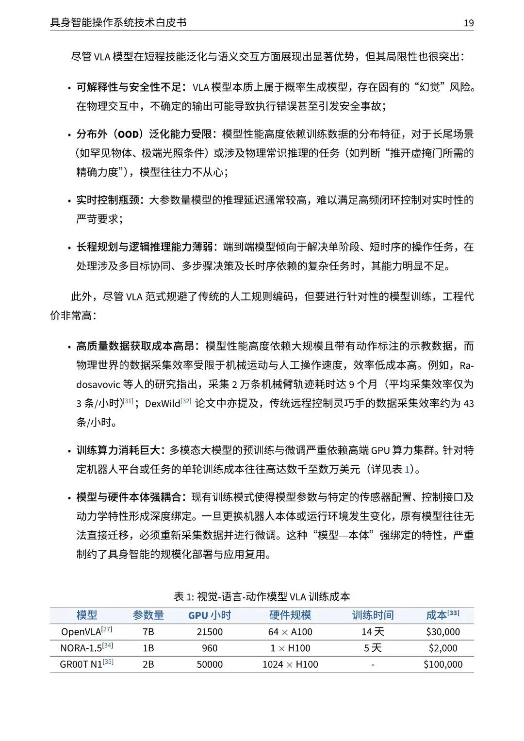
导读:具身智能有望成为万亿级产业,我国已跻身全球第一梯队,但当前产业处于 “前操作系统时代”,软硬件高度紧耦合导致 “硬件难适配、软件难复用”,缺乏支撑产业生态的共性基础设施。现有具身智能软件系统的实现路径各有局限,确定性模型开发成本高、泛化能力弱,以VLA为代表的概率性模型存在安全风险、训练成本高昂等问题,均难以满足产业规模化发展需求。
本白皮书提出一种面向具身智能的新型操作系统设计——EAIOS(Embodied AI Operating System),试图以操作系统范式重构具身智能的工程基础。EAIOS采用“原语–服务–技能–任务”对机器人的行动进行抽象,采用“对象”为基本单元构建映像外部世界的虚拟表征空间,引入世界模型(World Model)与安全内核作为核心运行时支撑,自底向上统一异构硬件抽象,并向上提供标准化的行动接口。在执行层面,EAIOS通过世界模型对大模型生成的规划与行为进行推演与验证,在物理执行前确保其满足安全约束与价值伦理要求,提升系统的可靠性与可控性。
关注控制网微信公众号,在对话框回复“260316”,即可下载《2026具身智能操作系统技术白皮书》完整版PDF。




























· 未完 ·
关注控制网微信公众号,在对话框回复“260316”,即可下载《2026具身智能操作系统技术白皮书》完整版PDf。
来源 | CCF 泛在操作系统开放社区
责任编辑 | 乔珺
声明:本文由控制网微信公众平台(微信号:KONGZHIWANG-AP)转发,如有版权问题,请联系删除。

推荐阅读
重磅 | 《自动化博览》2026年第一期暨《2026具身智能专刊》上线
重磅 | 《自动化博览》2026年第二期暨《工业控制系统信息安全专刊(第十二辑)》上线
重磅 | 《自动化博览》2025年12月刊上线!聚焦人工智能与机器视觉、石油化工~
重磅 |提智向新 聚势前行——“2025中国自动化产业年会”在京隆重举行
趋势 | 2030中国智能制造及自动化行业展望,附下载
控制周讯 | 2026年第4期,聚焦“智能装备、工控机与嵌入式系统”
界·智 | 界·智 2026-2——智能制造电子期刊
院士谈 | 乔红院士:2025具身智能机器人发展趋势
控制专题 | 发展新质生产力 自动化从工具到基座的跨越
“十五五”专题报告 | 具身智能深度:应用场景、产业链、市场规模,附下载白皮书 | 基于具身智能的智慧工厂创新应用白皮书(2025),附下载
深度 | 于海斌院士等:面向柔性制造的具身智能综述
工业软件 | 和利时:全国产化SCADA系统在油气长输管道场景的应用
洞察 | 前瞻产业研究院:中国智能制造装备产业发展机遇蓝皮书
荐读 | 人工智能在光伏安全检测中的应用研究
干货 | 先进制造业核心赛道产业链全景图,附完整图谱!
机器人 | 山信软件:钢筋焊标机器人3D视觉引导算法








