手机版
二维码
购物车
(
0
)
供应
求购
公司
团购
展会
资讯
招商
品牌
人才
知道
专题
图库
视频
下载
商圈
推广
热搜:
采购方式
甲带
滤芯
气动隔膜泵
带式称重给煤机
减速机型号
减速机
链式给煤机
履带
无级变速机
首页
供应
求购
公司
团购
展会
资讯
招商
品牌
人才
知道
专题
图库
视频
下载
商圈
首页
>
资讯
>
社会热点
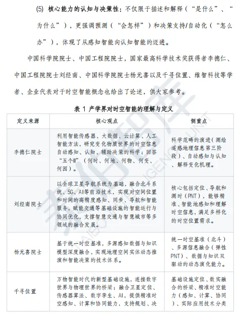
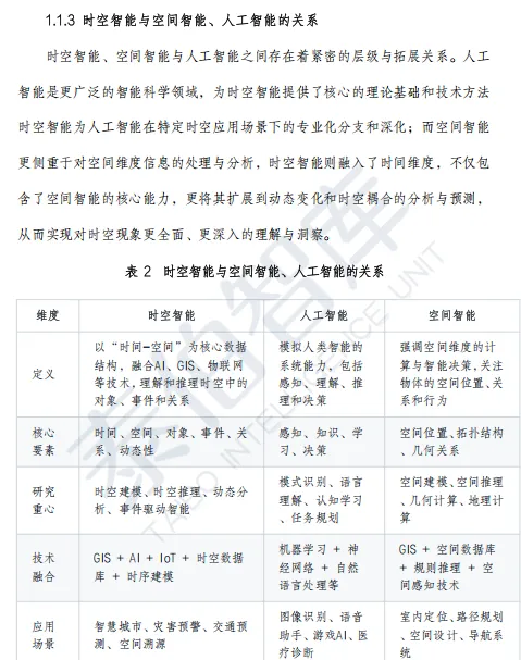
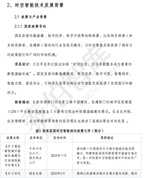
时空智能技术与应用白皮书-93页
日期:2026-03-15 00:46:06 来源:网络整理 作者:本站编辑
评论:0
时空智能技术与应用白皮书-93页
加入社群,微信:
Buddha_Research
「大佛投研
·报告库」深度研报聚合智库
报告内容展示
打赏
更多
>
同类资讯
• 31省市定调2026年低空经济 | 2026年
0
条
相关评论
推荐图文
推荐资讯
点击排行
0
1
2025年餐具行业市场发展现状趋势分析
0
2
郑和白皮书
0
3
重磅!中国数据资产运营白皮书(2026)
0
4
2025年医疗服务年度创新白皮书
0
5
2025年金融网络设备应用创新白皮书
0
6
九手经济白皮书核心要点思维导图
0
7
2026广告服务标书制作行业白皮书:专业化与智能化变革
0
8
九手经济白皮书
0
9
2026 年 “手搓经济” 发展白皮书
网站首页
|
关于我们
|
联系方式
|
使用协议
|
版权隐私
|
网站地图
|
排名推广
|
广告服务
|
积分换礼
|
网站留言
|
RSS订阅
|
违规举报
|
皖ICP备20008326号-18
(c)2008-2022 免费发布网 All Rights Reserved