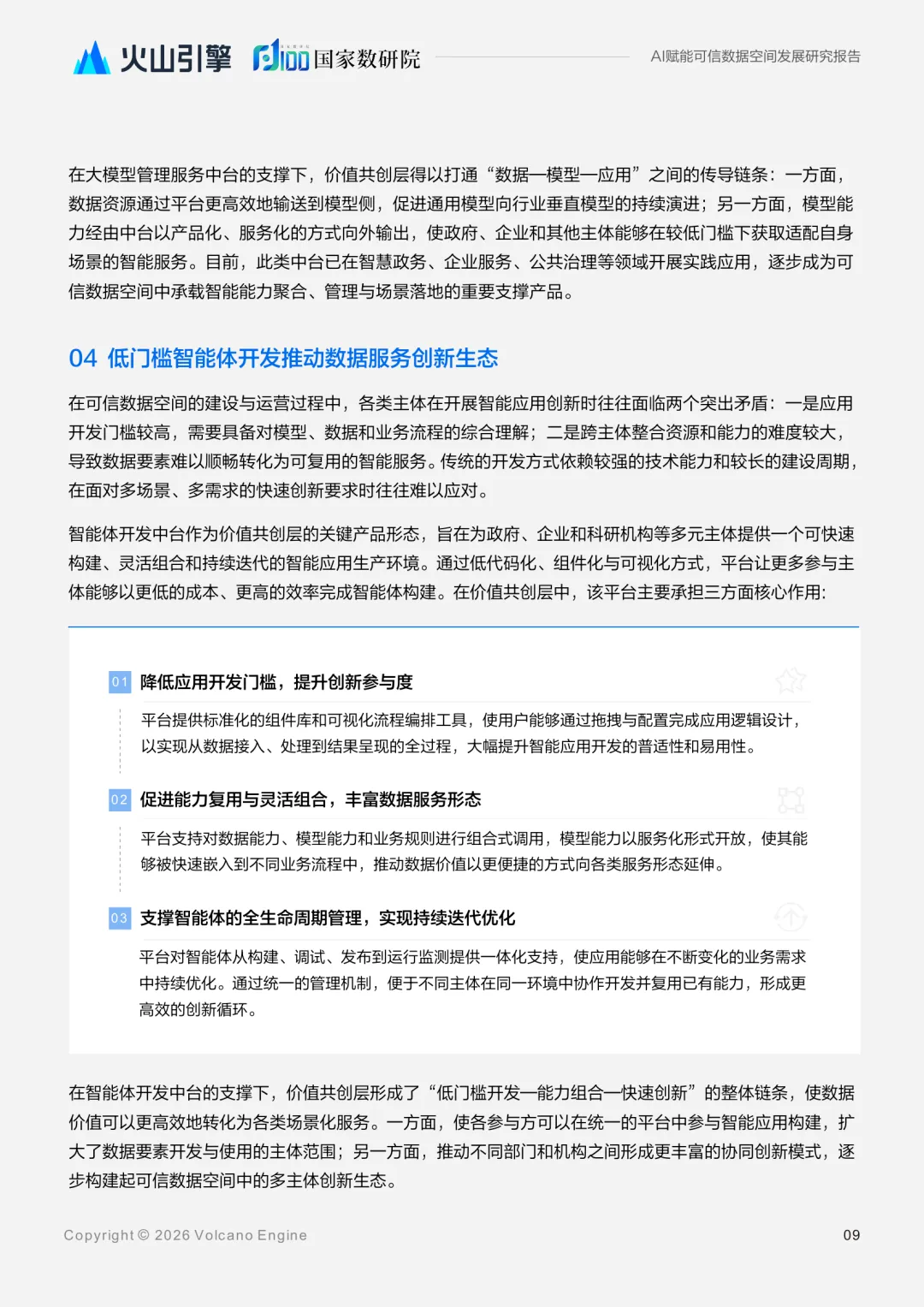
需要下载完整版报告的朋友,可以扫下方优惠券付费成为会员,40000+份报告,随意下载,不受限制,报告涵盖全行业,星球保持每日更新。客服微信:sgcwjc

专业/及时/全面的行研智库
2026年1月编制的《AI赋能可信数据空间发展研究报告》指出,数字经济正以空前速度重塑全球经济格局,数据作为核心生产要素,已深度融入经济社会各环节。从农业生产到工业制造,从金融服务到公共服务,数据流通与应用成为推动产业变革、提升治理效能和改善民生的关键力量。随着数字技术与实体经济融合加深,数据规模呈指数增长,跨域、跨行业、跨主体的流通需求日益迫切,数据要素市场化配置成为衡量国家数字竞争力的核心指标。数据要实现“供得出、流得动、用得好”,仍需解决“不愿共享、不敢共享、不会共享”的难题。在此背景下,可信数据空间应运而生,作为实现数据“可用不可见、可控可追溯”的新型基础设施,成为破解数据孤岛、激活数据价值的战略支点。传统数据共享模式面临权属界定模糊、安全合规风险高、价值分配不均等挑战,而可信数据空间通过构建统一的信任机制、规范的数据治理规则和灵活的技术适配框架,为多元主体提供安全可控的数据流通环境,促进数据在不同场景下的高效协同。人工智能技术的发展为可信数据空间建设提供了新驱动力。面对海量异构数据治理难题、动态复杂的安全威胁以及多元主体的协同需求,传统技术手段难以满足实际应用场景的要求。人工智能凭借跨模态理解、自主决策、协同优化等能力,从价值共创生态化构建、数据资源智能化交互、可信管控动态化平衡等多个维度,为可信数据空间注入活力。多模态大模型打破数据壁垒,安全智能体实现实时风险预警,低代码开发平台降低数据产品创新门槛,人工智能正在重新定义数据治理范式,推动可信数据空间从“合规底线”向“价值高线”跃升,最终实现数据要素的安全流通与高效利用,为数字经济可持续发展提供支撑。
来源:火山引擎














完整版报告已上传至星球,扫下方优惠券加入即可下载所有报告


戳“阅读原文”下载报告


