手机版
二维码
购物车
(
0
)
供应
求购
公司
团购
展会
资讯
招商
品牌
人才
知道
专题
图库
视频
下载
商圈
推广
热搜:
采购方式
甲带
滤芯
气动隔膜泵
带式称重给煤机
减速机型号
减速机
链式给煤机
履带
无级变速机
首页
供应
求购
公司
团购
展会
资讯
招商
品牌
人才
知道
专题
图库
视频
下载
商圈
首页
>
资讯
>
社会热点
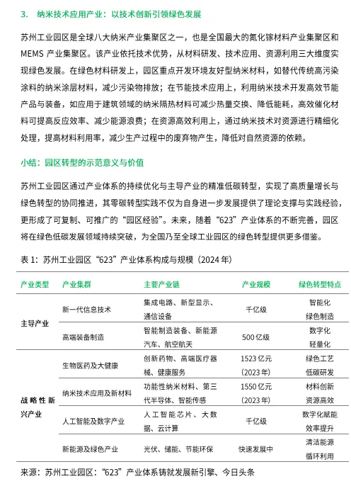
零碳园区白皮书:苏州工业园区-90页
日期:2026-03-11 11:08:03 来源:网络整理 作者:本站编辑
评论:0
零碳园区白皮书:苏州工业园区-90页
加入社群,微信:
Buddha_Research
「大佛投研
·报告库」深度研报聚合智库
报告内容展示
打赏
更多
>
同类资讯
• 【行业洞察】电视剧赋能经济社
0
条
相关评论
推荐图文
推荐资讯
点击排行
0
1
北京西城区法院发布“重疾险理赔纠纷白皮书”,给我们带来了哪些启发呢?
0
2
《中国草莓产业报告》——从“红颜”到“淡雪”,千亿草莓产业正驶入现代化快车道!
0
3
中国第一本!《绿色科技地产发展战略》 白皮书2.0版正式发布
0
4
中国首部核安全白皮书来了(附全文)
0
5
公司召开2026年度经营分析会
0
6
体制外的“自由求职”市场,就业趋势很明朗
0
7
【行业观察】从“规模化落地元年”进入“商业爆发期”!2025年全球AI Agent行业发展回顾及2026年展望
0
8
【行业观察】刘强东带京东兄弟共同富裕,车企打工人羡慕
0
9
2026中国绿化养护标书制作行业白皮书
网站首页
|
关于我们
|
联系方式
|
使用协议
|
版权隐私
|
网站地图
|
排名推广
|
广告服务
|
积分换礼
|
网站留言
|
RSS订阅
|
违规举报
|
皖ICP备20008326号-18
(c)2008-2022 免费发布网 All Rights Reserved