财报AI分析:如何提出好的投资问题
在投资实践中有效运用大模型,提问质量直接决定输出价值。需要避免直接要求股票推荐,而应聚焦于对目标标的的深度分析。例如,通过财务数据(基本面)拆解企业竞争力、行业格局演变或风险收益特征。对于AI,要像教学生一样来培养它,才能达到理想效果:通过结构化问题引导大模型逐步推演,才能使其输出具备可操作性的投资洞见。以下是一些经过整理、加工和筛选的提问示例。
(1)假设你是一位专业的股票投资人员,在读取几家银行发布的××××年度利润表的基础上,分析得出每家银行利润表的特征,并给出相应的三到四个对比维度,如××银行在××××年的利润主要来自哪些业务,和前××年对比如何,和其他几家银行有什么结构差异,以分门别类和提炼要点形式予以输出,表述上要通俗易懂、平铺直叙。
(2)假设你是一位专业的股票投资人员,在读取几家银行发布的××××年度股东权益表的基础上,继续分析得出每家银行资产负债表的特征,并给出相应的三到四个对比维度,如××银行在××××年的资产负债率整体情况和结构亮点如何,和前××年对比如何,和其他几家银行有什么差异,以分门别类和提炼要点形式予以输出,表述上要通俗易懂、平铺直叙。
通过提出这些问题,我们可以引导大模型进行更深入、全面的分析,从而帮助我们做出更明智的投资决策。记住,要像教学生一样来培养AI,只有不断提出高质量的问题,才能达到理想的投资支持效果。
在进行财报分析前,需要做好前期准备工作。首先,要在上市公司官网下载定期财报(历史报告均可供大众下载)。其次,在下载完PDF版报告后,由于篇幅较长,在线版DeepSeek可能无法完全识别,建议先用免费软件将其转换成Word文档或者Excel工作表。但需要注意,若直接将转换后的数百页Wo r d文档财报上传,可能会在上传时出现“宕机”,或因文字涉及范围过广,出现“可能违反使用规范”的提示,或只能读取前30%甚至15%的部分。
下面通过几个具体的提问示例,对在不同提问方式下,同一个AI大模型—DeepSeek的输出结果进行对比。
提问示例1
低效提问:直接上传财报+模糊指令的反面教材
提问:请总结A银行和B银行年报的要点,包括利润表、资产负债表,并进行关键项目的对比。
回答示例如表2-1所示。
表2-1 使用DeepSeek对直接上传的Word文档财报进行对比


(续)


资料来源:DeepSeek,上市公司官网。
宽泛指令导致模型只抓取表层信息,无法穿透财务数据关联投资逻辑。
提问示例2
角色化提问的初步优化
提问:假设你是一位分析师,请对比A银行和B银行的资产负债表,找出二者的相对优势,包括但不限于在区域、产业等方面的特征,并分析比较二者的优劣,以及在股票投资角度的影响等。
A银行与B银行资产负债表对比分析回答示例如下。
(1)资产规模与贷款占比
A银行:2024年末总资产40.57万亿元,其中发放贷款和垫款净额占比61.72%(25.04万亿元),显示其业务高度依赖传统信贷,风险集中于信用贷款,但受益于经济发达地区(如长三角、珠三角)的高质量客户。
B银行:总资产43.24万亿元,发放贷款和垫款占比55.5%(23.98万亿元),贷款集中度略低,资产配置更趋多元化(如金融投资占比较高),但农业贷款占比显著,反映其在农村金融领域的深耕。
(2)金融投资与风险分散
A银行金融投资占比26.33%(10.68万亿元),以政府债券为主(占比79.33%),信用风险较低。
B银行金融投资中权益工具、基金等占比更高(如其他权益工具投资3430亿元),可能带来更高收益,但也面临市场波动风险。
(3)存款基础
A银行:吸收存款28.71万亿元,占总负债的77.13%(银行业“吸收存款占比”默认口径为占总负债的比例,用于衡量负债结构的稳定性),负债稳定性强,但存款增速放缓(2024年增幅3.83%),需关注存款成本控制。
B银行:吸收存款30.31万亿元,占总负债的75.5%,规模更大且农村地区存款黏性较高,负债成本可能更具优势。
(4)主动负债工具
A银行通过发行债务证券融资(占比6.41%),市场化融资能力提升。
B银行依赖同业负债比例略高(如同业存放占比11.6%),流动性管理压力可能更大。
(5)区域分布
A银行:资产集中于长三角(20.29%)、环渤海(19.9%)等经济发达地区,受益于城市化与产业升级,但受房地产市场波动影响较大。
B银行:在中西部地区(如西部19.51%)、东北地区(6.89%)布局更深,契合乡村振兴战略,但农业贷款风险受气候和政策影响显著。
(6)产业侧重
A银行重点支持金融“五篇大文章”(如绿色金融、科技金融),信贷结构向战略新兴产业倾斜。
B银行聚焦农业产业链、农村基础设施建设,政策支持明确但行业利润率较低。
(7)股东权益与风险抵御能力
A银行:股东权益3.34万亿元,资本充足率较高,拨备覆盖率233.6%,风险缓冲能力强。
B银行:股东权益3.10万亿元,未分配利润增速略低(2024年增幅3.2%),但一般风险准备规模较大(532.99亿元),反映审慎风险管理。
(8)股票投资视角
A银行优势如下。
高收益潜力:发达地区优质客户与战略新兴产业布局推动净息差改善。
风险可控:拨备覆盖率与资本充足率领先,抗风险能力突出。
B银行优势如下。
政策红利:乡村振兴与农业现代化政策支持明确,长期增长空间大。
防御属性:农村存款基础稳固,负债成本优势显著,适合保守型投资者。
(9)结论
A银行:适合追求高收益与战略成长的投资者,依托经济发达地区与新兴产业布局,短期业绩弹性更大。
B银行:适合防御型与长期配置,受益于政策红利与农村市场壁垒,但需容忍较低增长与行业周期性风险。
两者在区域和产业上的差异化布局,为投资者提供了互补性选择,可结合宏观经济周期与政策导向动态配置。
相较于提问示例1,提问示例2得到的回答更为深入。从资产结构与质量、负债结构与稳定性、区域与产业布局、股东权益与风险抵御能力等多个维度进行了分析,不仅指出了两家银行的差异,还从股票投资视角总结了各自的优势和风险提示,为投资决策提供了更丰富的参考。
以对比A银行与B银行资产负债表为例,通过这两个初步的提问示例可以看出,提问方式的不同会导致大模型输出结果的深度和广度存在明显差异。更具体、有针对性的提问能引导大模型进行更全面的分析。
那么,如何对AI提出好的投资问题呢?想要提出好的投资问题,可以遵循以下三个要点:其一,回顾整体配置框架,研判AI赋能的可行维度,以类“探索流”形式统筹规划;其二,以R-T-F(角色-任务-格式)形式提出问题,投喂语料行文简练,以“轻量级”语言形式输出,用合适的提问取代传统工作复杂的编程和检索;其三,为破除AI+资配的黑箱问题,更关注AI输出的“为什么”,而非“怎么做”。同时,设计高质量的提示词体系,使AI能在理解文本语境的基础上,自动识别并提取与各宏观政策维度高度相关的内容,模拟分析师的阅读与归类过程。
进一步地,在提问环节中,我们如何提出问题才能让DeepSeek的回答更加落地到投资线索?我们可以在R-T-F框架的基础上增加“案例”和“语调”,让提问更具象、更贴合投资场景需求。下面同样以分析几家银行财报为例进行提问示例说明。为了避免财报复杂的下载、转换和整理过程,我们改变思路,将特定表格的原报告直接截图上传。
提问示例3
五维提问法实战的提问方式进化:以利润表分析为例
提问:“假设你是一位专业的股票投资人员(语境),在读取几家银行发布的2024年度利润表的基础上,分析得出每家银行利润表的特征,并给出相应的三到四个对比维度(任务),如××银行在2024年的利润主要来自哪些业务,和前两年对比如何,和其他几家银行相比有什么结构差异(案例),以分门别类和提炼要点的形式予以输出(格式),表述上要通俗易懂、平铺直叙(语调)。”
部分回答如表2-2所示。
表2-2 “投喂”好的问题以获得恰当的回答结果


(续)


资料来源:DeepSeek。
DeepSeek输出的相关总结如下。
总结:规模与增速方面,C银行资产规模最大且增速最快,A银行次之,B银行相对保守;资产负债率方面,三家银行均超91%,杠杆水平接近,但C银行负债增速略高;资产结构方面,A银行和C银行侧重金融投资,B银行聚焦传统贷款,C银行资产配置最多元化;负债结构方面,B银行存款占比最高(低风险),A银行和C银行依赖同业融资(灵活性高但波动性大)。风险提示:C银行同业负债增速过快,需关注流动性;A银行需平衡投资业务与资本充足率。
提问示例4
递进式分析的提问方式进化:资产负债表接续分析
提问:“假设你是一位专业的股票投资人员(语境),在读取几家银行发布的2024年度股东权益表的基础上(接续上个问题,记忆连贯性),继续分析得出每家银行资产负债表的特征,并给出相应的三到四个对比维度(任务),如××银行在2024年的资产负债率整体情况和结构亮点如何,和前两年对比如何,和其他几家银行相比有什么差异(案例),以分门别类和提炼要点的形式予以输出(格式),表述上要通俗易懂、平铺直叙(语调)。”
DeepSeek的回答如下。
(1)A银行
优势:净利润最高(366946百万元),风险加权资产收益率(1.77%)较高,盈利能力强。
风险:需进一步确认资本稳健性。
(2)B银行
优势:核心一级资本充足率(14.48%)和资本充足率(19.69%)均居首位,净利润第二。
风险:净利息收益率(1.51%)偏低,拨备覆盖率异常(23.80%),需核实。
(3)C银行
优势:不良贷款率最低(1.25%),资产质量最优,成本收入比(28.77%)较低。
风险:净利润垫底(252719百万元),净息差(1.40%)承压。
DeepSeek在该提问下,针对每家银行的优势和风险进行了全面归类。例如,A银行净利润最高,盈利能力强,但需确认资本稳健性;B银行资本充足率居首位,净利润第二,但净利息收益率偏低等。基于此,还能让DeepSeek对几家银行的推荐顺序进行排序,规避了直接提问导致的消息过载带来的“无脑”买入风险。
DeepSeek给出的投资原因和推荐顺序归纳如下。
A银行:盈利能力和风险调整收益领先,但需补充资本充足数据。
B银行:资本实力最强,适合稳健型投资者。
C银行:资产质量最优,适合风险厌恶型投资者。
最终,推荐顺序:A银行>B银行>C银行。
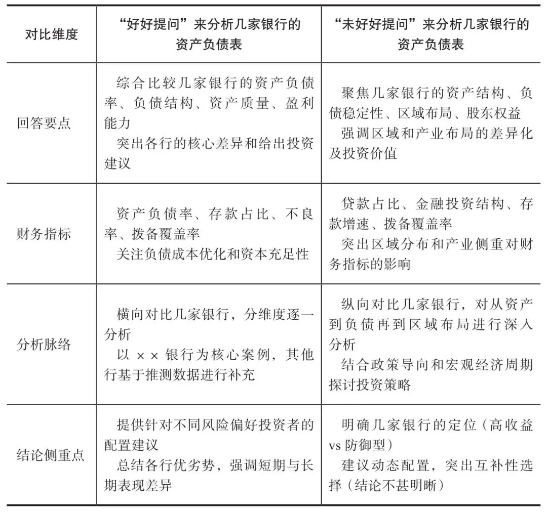
和上一部分“未好好提问”的内容相比,基于同样的素材,“好好提问”得出的投资结论更加准确(数据导向)、贴合投资实际,也契合银行领域投资的核心指标(拨备覆盖率、不良贷款率、资本充足率等)分析。具体对比情况如表2-3所示。
基于同样素材的问答,从是否“好好提问”的核心差异来看大模型辅助财务分析的体感:在“好好提问”的情形下,对银行的分析更注重横向比较和综合财务指标,适合快速了解行业整体情况;而在“未好好提问”的情形下,对银行在区域布局和产业政策方面的回答更聚焦,和投资主题核心要点存在偏差,即“好好提问”可以保证大模型在解答时兼顾广度和深度,从而构建全面的银行业分析视角。
表2-3 在“好好提问”和“未好好提问”的情形下得出的投资结论差异


资料来源:DeepSeek。
通过上述分析我们可以发现,递进式提问让大模型理解投资中关注的核心要点,帮助我们有理由、有依据地去评判合适的投资标的。如果对财务指标进行比对(N个上市公司同一时刻的比照和同一家公司历史数据的比照),那么得出的推荐排名会更客观、公允,不会被简单联网检索带来的错觉牵着鼻子走。
特别声明:
本公众号发布的所有内容,均为作者个人学习的总结与记录,仅作交流探讨之用,不构成任何投资建议、投资引导或交易操作依据。引用的市场数据、行业资料、统计信息等素材,均来源于公开网络平台、专业书籍及合规资讯渠道,若任何单位或个人认为本公众号内容存在侵犯其知识产权或其他合法权益的情形,请及时通过公众号后台私信与作者取得联系,作者核实后将在第一时间对相关内容进行删除或整改处理。
理财有风险入市需谨慎!
若内容对您有所帮助右下角务必帮忙“一键三连”顺手摁上祝大家股市长虹!


