手机版
二维码
购物车
(
0
)
供应
求购
公司
团购
展会
资讯
招商
品牌
人才
知道
专题
图库
视频
下载
商圈
推广
热搜:
采购方式
甲带
滤芯
气动隔膜泵
带式称重给煤机
减速机型号
减速机
链式给煤机
履带
无级变速机
首页
供应
求购
公司
团购
展会
资讯
招商
品牌
人才
知道
专题
图库
视频
下载
商圈
首页
>
资讯
>
展会资讯
2026企业健康管理调研报告-智享会
日期:2026-03-09 14:29:59 来源:网络整理 作者:本站编辑
评论:0
2026企业健康管理调研报告-智享会
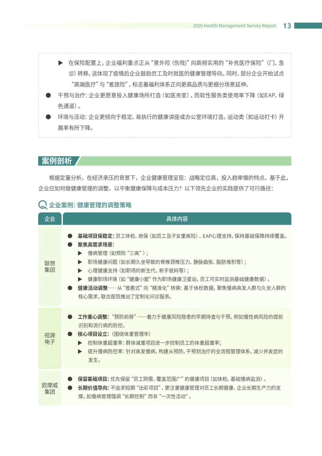
报告显示,企业健康管理正经历战略升级与精准转型。宏观层面,“健康中国 2030” 等政策推动防控关口前移,职业健康分类监管日趋严格;中观层面,职场健康风险普遍化且向年轻员工蔓延,员工健康诉求从基础保障升级为全方位健康支持;微观层面,企业为控制医疗支出与保险理赔成本,从被动保障转向主动干预,健康管理战略定位显著提升,但预算投入更趋审慎。
————
全文获取见文末
需要下载完整版报告的朋友,可以扫下方优惠券付费成为会员,
(现在加入仅需36/年)
600000+份报告,随意下载,不受限制,
(支持PC端/APP)
,星球保持每日更新。客服微信:SCBGK666
↓微信扫码
领优惠
加入星球↓
打赏
更多
>
同类资讯
• 2026消费租赁行业健康发展报告(附
0
条
相关评论
推荐图文
推荐资讯
点击排行
0
1
《农业机械 行业报告1月第4期》
0
2
2025年中国AI芯片行业大报告:评估中国AI芯片的供需情况(附下载)
0
3
调研报告不能变成“困难说明书”
0
4
中国商K研究报告^_^
0
5
2026年SpaceX星链研究报告(附下载)
0
6
多部委持续扩大消费渠道跨境版图,行业趋势迎来强助攻
0
7
2026进军趋势行业,骑上这匹黑马,门槛低至终身只需73,回报可达千万!
0
8
2026年BDO行业研究报告新鲜出炉!
0
9
2026一人公司发展研究报告(附下载)
网站首页
|
关于我们
|
联系方式
|
使用协议
|
版权隐私
|
网站地图
|
排名推广
|
广告服务
|
积分换礼
|
网站留言
|
RSS订阅
|
违规举报
|
皖ICP备20008326号-18
(c)2008-2022 免费发布网 All Rights Reserved