
《国内资产管理行业报告(ASSET MANAGEMENT INDUSTRY REPORT)》(下称“本报告”)由中信金控财富委资产管理工作室出品。该工作室由中信金控旗下18家成员单位共同组建,包括中信银行、中信证券、中信建投证券、中信信托、中信保诚人寿等金融机构。
作为系列报告的第十二期,本期报告由中信建投证券承办,主要涵盖四个模块,包括大资管行业全景、代表性策略表现、行业资讯和境外资管行业动态,相关数据截至2025年末(部分尚未披露2025年末数据)。核心结论如下:
一、行业趋势:整体规模突破新高,细分领域增长强劲
我国大资管行业规模稳步增长,截至2025年末,整体资产管理规模184.53万亿元,较2024年末增长13.1%。从细分行业看,受益于市场回暖与政策支持,银行理财、公募基金、私募资管、私募基金规模较2024年末分别增长11.15%、14.89%、1.02%、11.25%;保险资金运用余额较2024年末增长12.64%[1];信托资产规模较2024年同期增长20.11%[2]。
[1] 说明:保险资金运用余额为截至2025年三季度末数据,最新数据尚未披露。
[2] 说明:信托资产规模数据为截至2025年二季度末数据,最新数据尚未披露。
二、策略表现:基金业绩显著分化,权益与商品类领涨市场
从基金指数表现来看,主要公募基金指数表现有所分化。受益于权益市场与商品市场的整体向好,偏股型、商品型公募基金业绩表现亮眼。从平均收益率来看,商品型基金、偏股混合型基金、普通股票型基金、增强指数型股票基金、QDII混合型基金期间年化收益率分别达49.45%、33.96%、32.53%、32.44%、32.43%。FOF基金、转债基金、QDII基金收益率亦有不错表现,但货币基金、纯债债基表现一般。
三、行业动态:监管制度持续完善,产品创新不断推进
监管层面,国家金融监督管理总局、中国证监会密集出台多项政策,涵盖养老理财业务扩容、资产管理信托规范、商业银行托管业务监管、基金销售费用调整、商业不动产REITs试点等,既精准对接银发经济、实体经济发展需求,以及通过强化风险防控、投资者保护完善行业治理体系。产品创新方面,科创CDS指数、首只船舶ETF、S基金接续重组基金等相继落地,QFI质押国债作为期货保证金、中新债市互联互通柜台债交易等创新业务顺利开展,有效丰富了市场供给与跨境服务工具。市场同业层面,信银金融资产投资有限公司与兴银金融资产投资有限公司揭牌、全球首单非银自贸区离岸债发行、友邦保险资管与荷全保险资管获批在沪开业,彰显行业机构生态多元扩容与开放合作深化的活力。
四、全球视野:AI赋能核心引擎,国际经验提供借鉴
本报告系统梳理欧美资管机构AI赋能实践,欧洲机构侧重ESG投资与数据合规融合,美国机构聚焦投资Alpha生成与交易效率提升,形成差异化发展路径。选取贝莱德作为典型案例,其通过构建投研智能平台、升级Aladdin风控系统、完善智能投顾生态,以“人机协同”模式实现投资精准化与高效化,积累了长期技术迭代与场景适配经验。同时,欧美差异化监管框架为AI应用划定合规边界,其在算法透明、数据安全、人才培养等方面的实践,为我国资管机构借助技术创新实现高质量发展、平衡创新与合规提供重要参考。
01
大资管行业全景
资管行业在资管新规后经历了重塑,行业监管规则已趋于稳定和完善,已形成资管行业“四梁八柱”的规则体系和政策框架。资管行业跨界竞合态势加速形成,银行理财、公募基金、保险资管、信托、券商资管以及私募基金等多个细分领域共同构建起“大资管”行业生态。
截至2025年末,我国资产管理行业总规模达184.53万亿元,较2024年末增长13.1%。从细分领域来看,银行理财、公募基金、保险资金、信托资产是主要构成部分:银行理财33.29万亿元,占比18.04%,公募基金37.71万亿元,占比20.44%,私募基金22.15万亿元,私募资管12.30万亿元;保险资金运用余额37.46万亿元[3],占比20.30%;信托资产32.43万亿元[4],占比17.57%。
[3] 说明:保险资金运用余额为截至2025年三季度末数据,最新数据尚未披露。
[4] 说明:信托资产规模数据为截至2025年二季度末数据,最新数据尚未披露。
图1:我国各类资管机构的产品规模(单位:万亿元)

资料来源:人民银行、国家金融监督管理总局、基金业协会、信托业协会、保险资产管理协会、银行业理财登记中心
1
银行理财
截至2025年末,银行理财保持稳健发展势头。全市场存续产品4.63万只,相较年初增长14.89%;存续规模33.29万亿元,较2024年末增加11.15%。其中,理财公司理财产品存续规模占全市场的比例达到92.25%。
从产品结构看,存续产品仍以固定收益类为主,占全部理财产品存续规模的比例达97.09%。开放式理财产品存续规模26.59万亿元,占比79.87%;封闭式产品存续规模6.70万亿元,占比20.13%。
从底层资产配置看,理财产品以固收类资产为主,投向债券类(包含“债券”“同业存单”资产)、非标准化债权类资产、权益类资产余额分别为18.52万亿元、1.82万亿元、0.66万亿元,分别占总投资资产的51.93%、5.10%、1.85%。
图2:银行理财产品资产配置结构
(截至2025年末)

数据来源:银行业理财登记中心
2
公募基金
公募基金资产规模继续保持增长,受资本市场表现影响,2025年股票型基金规模占比显著提升,ETF基金、QDII、FOF、公募REITs、另类投资基金等也实现多点开花,规模同比实现较大涨幅。监管机构对公募基金行业的费用改革举措将切实让利投资者,并推动公募基金行业向长期投资价值导向的转型。截至2025年12月末,公募基金产品数量1.36万只,较2024年末增长10.15%;公募基金资产净值合计37.71万亿元,较2024年末增长14.89%。
表1:公募基金市场的整体情况
(截至2025年12月末)

资料来源:基金业协会
3
信托行业
信托市场资产规模持续扩容,信托投资功能稳步增强。普益标准监测数据显示,标品信托数量持续增加,截至2025年末,存续标品信托数量为53972只,较2024年12月末增加17239只,增幅为46.93%。
从产品类别来看,产品类别分布呈现出显著的头部集中特征。普益标准监测数据显示,截至2025年末存续且披露了类别的标品信托产品中,固定收益类产品35007只,占比78.98%;权益类产品5759只,占比12.99%;混合类产品3314只,占比7.48%;商品及金融衍生品类产品244只,占比0.55%。
从产品期限看,产品期限结构以长期化为主导。普益标准监测数据显示,截至2025年12月末存续且披露了期限的标品信托产品中,1年期(不含)以下产品86只,占比0.17%;1年期至2年期(不含)产品4157只,占比8.05%;2年期至3年期(不含)产品3140只,占比6.08%;3年期以上产品44276只,占比85.71%。
从业务结构上看,行业转型成果在业务结构上已得到根本性确立。“三分类”政策下的资产管理信托与资产服务信托已经替代传统的“融资信托+通道信托”业务模式,成为驱动信托资产规模增长的主导业务模式。
图3:标品信托的类型和期限分布
(截至2025年12月末、按产品数量)

资料来源:普益标准
4
私募资管(含券商资管、基金专户、期货资管、保险资管专户等)
截至2025年末,证券期货经营机构私募资管业务规模(不含社保基金、企业年金)达12.30万亿元,较2024年末增加1.02%。存续产品以固定收益类为主,规模占比达到70.73%;集合计划总规模占比51.63%,略领先于单一计划;证券公司及其资管子公司、基金管理公司规模占比分别为47.12%和38.16%。
表2:证券期货经营机构私募资管存续产品规模分布情况
(截至 2025 年 12 月)

资料来源:基金业协会
5
私募基金
截至2025年末,我国境内存续私募证券投资基金管理人共计7531家,较2024年末减少469家;存续私募证券投资基金数量80390只、管理规模7.08万亿元,与2024年末相比,基金数量减少7443只,规模增长1.87万亿元,规模增长幅度达35.81%。从新成立私募基金看,2025年四季度新成立私募基金以债券型为主,其总发行规模显著高于股票型、混合型等其他类型产品;混合型单只产品平均发行规模高于债券型、股票型产品。
图4:2023年以来国内私募证券
投资基金管理人和产品的存续情况

资料来源:基金业协会
6
保险资管
截至2025年三季度末,我国保险资金运用余额达到37.46万亿元,较2024年末增长12.64%;其中人身险公司资金运用余额占据较大规模,达33.73万亿元,较2024年末增长12.61%。从资产配置角度来看,保险资金运用配置仍以债券等固收类资产为主,但股票资产配置比例上升明显;其中人身险、财产险公司投向股票资产的规模分别较2024年末增长50.47% 、30.28%。
表 3:保险资金运用情况
(截至2025年三季度末,单位:亿元、%)

资料来源:国家金融监督管理总局
7
资产支持专项计划
截至2025年末,ABS存续2691只、规模23286.71亿元,较2024年末分别增长12.45%、12.31%。其中不动产投资信托基金所投ABS存续86只、规模2078.66亿元,较2024年末分别大幅增长36.51%、26.18%。此外,基础资产为应收账款、不动产持有型ABS、CMBS、融资租赁债权、小额贷款债权的ABS存续规模合计18368.60亿元,占总存续规模的78.88%。
图5:债权类、不动产持有型ABS存续数量及规模分布情况(截至2025年12月末)

资料来源:基金业协会
02
代表性策略表现
1
公募策略
2025年,主要公募基金指数表现有所分化。股票型基金指数整体表现强劲,年化收益率达27.84%。其中,主动管理股票基金指数表现尤为突出,区间年化收益率达33.58%,被动指数股票基金亦实现24.00%的收益;偏股基金指数年化收益率也高达31.37%。FOF基金、转债基金、QDII基金收益率亦有不错表现,但货币基金、纯债债基表现一般。
表4:主要基金指数(股票型、债券型等)的业绩指标
(截至2025年末)

资料来源:WIND数据终端
2025年,受益于权益市场与商品市场的整体向好,偏股型、商品型公募基金业绩表现亮眼。从平均收益率来看,商品型基金、偏股混合型基金、普通股票型基金、增强指数型股票基金、QDII混合型基金期间年化收益率分别达49.45%、33.96%、32.53%、32.44%、32.43%。
表5:主要公募基金业绩表现
(截至2025年末)

注:对于设立多个份额的基金产品,仅统计主份额的业绩表现
资料来源:同花顺数据终端
2
私募策略
2025年,私募基金方面,量化多头、宏观、主观股票多头等策略表现较好,而债券、阿尔法等策略表现较差。期间平均业绩表现最好的策略分别为量化多头(45.34%)、宏观策略(41.21%)、主观股票多头(28.34%);而平均业绩表现最差的策略分别为债券策略(4.43%)、阿尔法策略(5.94%)。
表6:部分100亿+私募基金平均业绩指标
(截至2025年末,产品数量单位:只)

资料来源:WIND数据终端
03
大资管行业研究
1
监管政策动向
国家金融监督管理总局发布《金融机构产品适当性管理办法》
2025年10月30日,国家金融监督管理总局发布《关于促进养老理财业务持续健康发展的通知》(以下简称《通知》),旨在推动理财公司做好养老金融大文章,满足人民群众多样化养老需求,助力银发经济高质量发展。
《通知》共二十二条,包括稳步扩大养老理财产品试点、不断完善养老理财产品设计、探索提供多样化养老金融服务、持续完善内部管理机制、积极支持养老产业发展、切实加强风险管理等六方面要求。自《通知》印发之日起,养老理财产品试点地区扩大至全国,试点期限三年。试点机构扩大至符合开业满三年、经营管理审慎等条件的理财公司。试点额度提高至各试点机构上年末净资本扣除风险资本后余额的五倍,金融监管总局可以根据审慎监管原则进行调整。
国家金融监督管理总局就《资产管理信托管理办法(征求意见稿)》公开征求意见。
2025年10月31日,国家金融监管总局制定了《资产管理信托管理办法(征求意见稿)》,旨在贯彻落实中央金融工作会议精神,规范信托公司资产管理信托业务发展,主要内容如下:
一是明确产品定位。资产管理信托定位为基于信托法律关系的私募资产管理产品,坚持“卖者尽责、买者自负;卖者失责、依法赔偿”,面向具有风险识别和承担能力的合格投资者非公开发行。
二是加强全过程管理。严格信托产品设立和销售管理,规范重点环节。加强信托产品存续期管理,严格信托资金运用规范,强化风险管理和净值管理。强化信托公司信息披露义务。规范信托产品到期清算。
三是严格销售管理。明确信托文件、风险申明、投资者承诺、风险评估等销售重点领域和环节的管理要求,强化投资者适当性管理。规范信托公司和代理销售机构销售行为。引导提升投资者对信托产品投资的风险意识。
四是加强投资管理。明确信托产品投资各类基础资产要求,细化组合投资规则,规范关联交易行为,严禁通道类业务和资金池业务。加强投资其他资产管理产品的穿透管理,提高透明度。
五是加强风险管理和信息披露。强化全面风险管理要求,加强操作风险、信用风险、流动性风险等管理。规范信息披露行为和内容,提升信息披露质量
中国证监会就《上市公司监督管理条例(公开征求意见稿)》公开征求意见。
2025年12月5日,中国证监会立足监管实践,根据《公司法》《证券法》等法律规定,研究起草了《上市公司监督管理条例(公开征求意见稿)》(以下简称《条例》),并公开征求意见。
《条例》共八章、七十四条,除总则和附则外,主要内容包括:一是完善上市公司治理要求,规范治理架构以及控股股东、实际控制人、董事、高管等关键少数的行为,促进提升治理的有效性,夯实上市公司高质量发展的根基。二是进一步强化信息披露监管。特别是针对上市公司信息披露“财务造假”,通过健全上市公司内部监督制约、追责追偿机制,禁止第三方配合造假等方式,多维度予以重点打击和防范。三是规范并购重组行为。细化完善上市公司收购、重大资产重组等规定,进一步明确财务顾问的职责定位和独立性要求,支持产业整合升级和企业转型。四是加强投资者保护。对市值管理、现金分红、股份回购等作出明确要求,推动上市公司提升投资价值、增强回报投资者意识。明确主动退市中投资者保护安排,防范上市公司规避退市、利用破产重整损害投资者利益。五是严厉打击违法违规行为,细化国务院证券监督管理机构在依法履职过程中可以采取的措施,对占用担保、配合造假等行为设置专门罚则。
国家金融监督管理总局发布《关于调整保险公司相关业务风险因子的通知》。
2025年12月5日,国家金融监管总局发布《关于调整保险公司相关业务风险因子的通知》(以下简称《通知》),旨在完善保险公司偿付能力监管标准,充分发挥保险资金作为耐心资本的优势,提升服务实体经济质效。
《通知》积极贯彻落实防风险、强监管、促高质量发展要求,在严守风险底线的基础上,适度调整保险公司相关业务风险因子。一是调整保险公司投资相关股票的风险因子,培育壮大耐心资本。二是调整保险公司出口信用保险业务和中国出口信用保险公司海外投资保险业务的风险因子,鼓励保险公司加大对外贸企业支持力度、有效服务国家战略。
国家金融监督管理总局发布《商业银行托管业务监督管理办法(试行)》。
2025年12月12日,国家金融监管总局制定并发布了《商业银行托管业务监督管理办法(试行)》(以下简称《办法》),旨在为进一步加强商业银行托管业务监督管理,促进商业银行托管业务规范健康发展。
《办法》共五章49条,包括总则、托管职责、管理要求、监督管理和法律责任、附则等部分。《办法》明确了商业银行托管业务的概念和开展业务的基本原则,规定了商业银行开展托管业务应当符合的要求。商业银行需要建立健全托管业务治理架构和管理体系制度,根据自身能力和服务水平提供适当的托管服务。同时,《办法》也进一步强化了持续监管措施、监管处罚、数据报送和自律管理等相关制度安排。
《办法》的发布实施有利于进一步强化商业银行托管业务监管,明晰商业银行托管业务范围和经营规范,提升精细化管理水平,更好发挥托管机制作用,为资产管理等领域发展提供更加有力有效的支持。
国家金融监管总局研究制定了《保险公司资产负债管理办法(征求意见稿)》。
2025年12月19日,国家金融监管总局研究制定了《保险公司资产负债管理办法(征求意见稿)》(以下简称《办法》),并公开征求意见。
《办法》是贯彻落实《国务院关于加强监管防范风险推动保险业高质量发展的若干意见》精神、提升保险业经营韧性、健全审慎监管制度体系的重要措施。《办法》提出资产负债管理目标和原则,规范资产负债管理治理体系、政策和程序,明确模型系统和数据管理要求,设立监管指标和监测指标,并完善相关监管措施,加强监督管理。《办法》的出台,有助于引导保险公司树立稳健审慎的经营理念,加强资产负债有效联动,防范资产负债错配风险,维护保险业健康可持续发展。同时,《办法》推动保险公司完善绩效考核体系,拉长指标评价周期,服务实体经济高质量发展。
中国证监会修订发布《公开募集证券投资基金销售费用管理规定》
2025年12月31日,中国证监会对《开放式证券投资基金销售费用管理规定》进行了修订,并更名为《公开募集证券投资基金销售费用管理规定》(以下简称《规定》),自2026年1月1日起正式施行。
《规定》共6章29条,主要内容如下:一是合理调降公募基金认申购费、销售服务费率水平,切实降低投资者成本。二是简化赎回费收费安排,明确赎回费全部计入基金财产。三是明确对投资者持有期限超过一年的基金份额(货币市场基金除外),不再收取销售服务费,鼓励长期持有。四是设置差异化的客户维护费支付比例上限,鼓励大力发展权益类基金。五是强化基金销售费用规范,明确基金销售结算资金利息归属于投资者,要求基金投顾业务不得双重收费。六是建立基金行业机构投资者直销服务平台,为基金管理人直销业务发展提供高效、便捷、安全的服务。
中国证监会印发《中国证监会关于推出商业不动产投资信托基金试点的公告》
2025年12月31日,中国证监会制定了《中国证监会关于推出商业不动产投资信托基金试点的公告》(以下简称《公告》),旨在推动不动产投资信托基金(REITs)市场高质量发展,丰富资本市场投融资工具,支持构建房地产发展新模式,持续增强多层次资本市场服务实体经济质效。
《公告》共八条,主要包括以下内容:一是产品定义,商业不动产REITs是指通过持有商业不动产以获取稳定现金流并向基金份额持有人分配收益的封闭式公开募集证券投资基金。二是基金注册及运营管理要求,明确基金管理人及基金托管人、尽职调查、申请材料、商业不动产等方面要求,以及基金管理人的主动运营管理责任。三是发挥基金管理人和专业机构作用,压严压实责任,要求严格遵守执业规范和监管要求。四是强化监管责任,明确各监管机构依法依规履行商业不动产REITs监管和风险监测处置等职责。此外,商业不动产REITs其他有关事宜,参照《公开募集基础设施证券投资基金指引(试行)》有关规定执行。
2
重点产品
科创CDS指数正式发布,为科创债提供风险对冲工具
12月11日,为进一步发展银行间信用衍生品市场,丰富产品供给,推进债券市场“科技板”建设,中国外汇交易中心、银行间市场清算所股份有限公司和中债资信评估有限责任公司联合发布“CFETS-SHCH-CBR科创CDS指数”。
该产品为开放式净值型理财产品,其核心特点是实际收益率将与存续期间标的指数的表现直接挂钩。其投资策略聚焦于优选科技创新领域相关企业发行的债券,以及明确将募集资金用于科技创新领域的科创票据和科技创新债券,旨在将资金精准引导至国家科技创新前沿阵地。
科创CDS指数由25个行业地位突出、科技属性较强的科创债发行主体构成,成分实体兼顾技术创新前沿和转型升级方向,优先选择新一代信息技术、生物技术、新能源、新材料、高端装备、新能源汽车、绿色环保以及航空航天、海洋装备等战略性新兴产业相关主体,并定期进行更新,引导更多金融资源配置到硬核科技创新领域。此次发布的科创CDS指数成分实体包括比亚迪、吉利控股、中国电子等25家企业,成分实体权重均为4%。
科创CDS指数作为交易载体,由交易中心提供交易服务、上海清算所进行双边清算,将中债资信评级作为计算评价重要依据,为市场机构提供科创企业风险管理工具。一是满足机构信用风险管理的二级市场交易需求。科创债做市商、投资机构等可通过科创CDS指数交易,对冲一篮子科创企业信用风险与信用利差波动风险,提高科创债投资组合配置效率。二是助力科创企业融资工具提质增效。科创CDS指数交易可对冲单名信用衍生品交易积累的风险敞口,释放资本占用,并通过一二级市场传导机制,拓宽科技型企业融资渠道。三是促进科创债合理定价。目前约20家市场机构每日对科创CDS指数进行双边报价,交易中心与上海清算所每日编制并发布指数信用曲线,搭建科创企业信用风险价格风向标,为科创债定价提供参考。
富国基金推出全市场首只船舶ETF
2025年12月19日,由富国基金与中国船舶集团联合主办的中证智选船舶产业指数基金产品发布会顺利召开,全市场首只聚焦船舶制造主题的ETF(认购代码560713;基金代码560710)正式启航。
作为全市场首只船舶制造主题指数基金,该产品的推出兼具战略高度与市场价值,其创新意义体现在多个维度。在国家战略层面,船舶ETF通过创新ETF指数布局,呼应了海洋经济发展与海洋强国战略,有助于构建具有国际竞争力的蓝色金融服务体系。通过引导社会资本投向可持续海洋领域,基金将为海洋产业升级与科技创新提供有力金融支持,助力我国海洋装备制造业提升国际竞争力。
在产业发展层面,产品创新采用“央企—基金”联动模式,将中国船舶集团的产业资源优势与富国基金的专业投资能力深度融合,既为船舶产业引入了长期稳定的资金,也推动了产业优质核心资产的价值发现。在投资者层面,基金填补了市场对船舶细分领域标准化投资工具的空白,为广大投资者提供了透明、高效、低门槛的参与渠道。无论是机构投资者还是个人投资者,都能通过这一工具便捷分享国家经济发展与产业升级的红利。
建设银行成功代理QFI质押国债作为期货保证金
2025年12月22日,建设银行成功代理QFI(合格境外投资者)完成质押国债作为期货保证金业务,成为首家开展该项业务的中资银行。
作为深耕跨境金融与债券市场的领军机构,建设银行依托与中央结算公司的长期深度合作,构建覆盖“债券代理交易-跨境结算-担保品管理”的全链条服务体系,并积极响应境外投资者“盘活国债资产、降低保证金成本”的核心诉求,及时梳理业务流程,悉心指导客户操作,率先推动业务落地,得到客户高度认可。
通过该项业务,境外投资者可在保留国债持仓获取票息收益的同时,借助质押国债释放的保证金参与期货交易所交易,实现“债券+期货”的组合配置,资金运用效率显著提升。相较传统现金保证金模式,国债质押可降低资金占用成本,提高境外投资者投资人民币债券的积极性,拓展人民币债券担保品的运用场景,助力人民币国际化。
此次业务的顺利落地,得到了中央结算公司的专业指导和大连商品交易所、东证期货的大力支持,是债券市场与期货市场“互联互通”的有效实践,满足了当前境外投资者深度参与中国金融市场的需求。
盛世投资设立国内首只S基金接续重组基金
2025年12月25日,盛世投资成功完成国内首只S基金接续重组基金(即S基金的S)设立。本期S基金接续重组基金规模超6亿元,共获得14家国资与险资等长期资本作为LP出资,实现基金超募。这是国内首只通过从S基金已投资产中系统筛选优质资产、重新进行组合配置而实现的接续重组基金,也是盛世投资在S基金领域持续深耕与创新的重要成果。
本期S基金接续重组基金通过“重组配置”模式,不仅实现了原有份额的平滑退出,也为LP构建了清晰可控的资产组合。“S的S”基金模式交易结构复杂,在市场中并无先例可循,展现了盛世投资S基金的优质资产获取能力、专业估值定价能力、资产组合配置能力、强大复杂交易能力、主动管理退出能力以及高效决策机制。
中新债市互联互通首笔境外柜台债交易完成
2025年12月26日,中国银河证券境外子公司银河海外通过中国银行新加坡分行顺利完成首笔柜台债券交易。该笔交易是中新境外柜台债的首笔交易,也是中国银河证券助力资本市场高水平对外开放、推动中新金融市场互联互通的又一重要进展。
中新两国金融领域的合作由来已久,在2025年两国金融合作文件清单中,明确提出中新债市互联互通。中新债市互联互通下的人民币柜台债,是中国银行间债券市场柜台业务向新加坡延伸的跨境投资通道,旨在为境外投资者提供人民币债券交易、清算结算与配套服务,是中国债市开放的重要补充渠道。
在本次交易顺利完成的同时,银河海外也成为中新境外柜台债券落地后的首个参与机构。公司通过中国银行渠道顺利完成交易,实现了该业务模式在东南亚市场的首次落地,展现出卓越执行力和创新力。
中国银行则作为本次唯一获授权落地中新柜台债的中资银行,为境外合格投资者直接参与中国银行间债券市场搭建了高效便捷的新通道。中国银行新加坡分行提供的专业“一站式”服务,涵盖开户、交易、登记及清算等全流程,构建覆盖资金循环各环节的安全金融生态体系,为国际投资者进入中国债券市场提供全方位保障。
3
市场同业业务突破
信银金融资产投资有限公司揭牌
12月17日,信银金融资产投资有限公司在广州揭牌开业。广东省省委副书记、省长孟凡利,中信集团党委书记、董事长奚国华,省委常委、广州市委书记郭永航,中信集团副总经理、中信银行董事长方合英共同为信银金投揭牌,并见证信银金投与一批科技金融、智能制造、绿色能源等领域战略客户签约。
据悉,信银金融资产投资有限公司注册资本100亿元,注册地与全国总部均在广州,是国内第二家获批开业的股份制银行金融资产投资公司,聚焦一级市场股权投资、融入国家高质量发展大局的功能定位,致力于建成市场领先的一流投资机构。该公司的设立是广东省与中信集团深化合作的最新成果,也是大力发展科技金融、推动金融更好服务实体经济的重要举措。广东省将持续打造市场化、法治化、国际化一流营商环境,为中信集团及信银金投发展提供优质服务保障,全力支持企业做强做优做大。
兴银金融资产投资有限公司揭牌
11月16日,兴银金融资产投资有限公司在福州揭牌成立并举行签约仪式,至此,我国首家股份制银行金融资产投资公司(AIC)正式成立。
根据监管批复,兴银投资注册资本为人民币100亿元,注册地为福建省福州市,成立后,将依托专业化、市场化的债转股及相关业务,加大支持科创企业与民营企业,通过优化企业资本结构,有效降低杠杆率,精准服务新质生产力。
兴银投资董事长陈伟介绍,作为时隔8年我国首家获批筹建的金融资产投资公司,兴银投资将持续优化治理结构,完善内控体系,搭建权责清晰的架构,完善风控优先的机制,发扬协同联动的文化,加强生态圈建设,坚持走差异化竞争道路,立足福建、辐射全国,聚焦市场化债转股主业,重点支持传统产业升级、服务新兴产业壮大、布局未来产业发展。
全球首单非银金融机构上海自贸区离岸债券发行交割
2025年12月11日,上海清算所支持国泰海通金融控股有限公司完成全球首单非银金融机构上海自贸区离岸债券的发行交割。本期债券采用担保结构发行,由国泰君安控股有限公司作为发行主体、国泰海通金控提供担保,发行规模5亿元、票面利率1.8%,吸引来自香港、澳门、新加坡、澳大利亚等地区的境外机构投资者,通过一级托管与多级托管的灵活方式参与认购。
在中国人民银行的指导下,上海清算所聚焦服务央行履职、服务上海国际金融中心建设的功能定位,支持自贸离岸债业务发展,拓宽“走出去”企业、“一带一路”共建国家和地区企业的融资渠道,为国际投资者提供多元化的资产配置选择。本次自贸离岸债的成功发行,实现了自贸离岸债在拓宽发行主体、丰富业务内涵领域的重要突破,也是上海清算所和国泰海通立足在沪金融基础设施与头部金融机构使命担当,打造示范样本,探索构建与上海国际金融中心相匹配的离岸金融体系,助力稳慎扎实推进人民币国际化的有力举措。
友邦保险资管、荷全保险资管获批在沪开业
12月31日,上海金融监管局发布两则批复,同意友邦保险资产管理有限公司、荷全保险资产管理有限公司开业,标志着我国金融业对外开放又一重要举措在沪落地,上海国际金融中心机构集聚性持续增强。
两家公司穿透后均为外资全资控股。友邦保险资管的母公司友邦人寿保险有限公司是中国内地首家外资独资人身险公司。其实控方——友邦保险集团逾百年前发源于上海,目前业务覆盖亚太18个市场。荷全保险资管的发起方——荷兰全球人寿保险集团是一家拥有超过180年历史的国际金融服务集团,业务网络覆盖全球多个国家和地区,为机构及个人客户提供长期的人寿保险、资产管理及退休解决方案。
批复文件显示,友邦保险资管注册资本为1亿元,荷全保险资管注册资本为2.5亿元,分别全部由友邦人寿保险有限公司、荷兰全球人寿保险集团认缴,并以货币资金方式一次性足额缴纳。
两家保险资管公司的业务范围包括:受托管理保险资金及其形成的各种资产;受托管理其他资金及其形成的各种资产;管理运用自有人民币、外币资金;开展保险资产管理产品业务、资产证券化业务、保险私募基金业务等;开展投资咨询、投资顾问,以及提供与资产管理业务相关的运营、会计、风险管理等专业服务等。
4
影响及分析
2025年四季度,资管市场呈现“政策精准发力、产品创新多元、开放与改革深化”的高质量发展特征,精准对接银发经济发展、科技创新融资、房地产发展新模式构建等核心需求,为实体经济与居民财富管理提供了有力金融支撑。具体来看:
第一,政策密集出台,筑牢规范、开放与发展根基。四季度监管部门围绕“支持战略领域、规范行业运作、强化风险防控、深化开放发展”的核心思路密集落地多项政策,精准引导行业高质量发展。一方面,通过扩大养老理财试点范围与额度、推出商业不动产投资信托基金试点等举措,精准对接银发经济、房地产发展新模式等战略领域需求,强化资管服务实体经济的核心导向;另一方面,同步推进行业规范治理,通过发布资管信托、保险资管、商业银行托管等业务规范文件,修订基金销售费用管理规定、完善上市公司监管条例,全面压实金融机构主体责任,优化费率结构、强化信息披露与投资者保护,推动行业规范运作、回归本源。系列政策从战略赋能、机构治理、市场监管到费用规范形成全方位制度协同,旨在构建更规范、稳健、高效的行业生态,为资管行业持续健康发展奠定坚实制度基础。
第二,产品创新多点突破,供给质量与适配性显著提升。在政策引导与市场需求双重驱动下,四季度监管部门与市场机构围绕“产业赋能、跨境服务、风险对冲、私募优化”的核心方向推进产品创新,实现多领域突破,有效提升了市场供给质量与适配性。一方面,聚焦产业与国家战略需求,通过推出细分领域产业ETF、构建科创企业风险管理指数等创新举措,精准对接海洋强国、科技创新等发展目标,既为重点产业引入长期稳定资金,也完善了相关领域风险对冲与定价机制;另一方面,立足跨境金融与私募行业发展需求,通过创新境外投资者资金运用工具、拓展跨境债市投资通道、优化私募份额退出产品等方式,有效提升跨境资金运作效率,丰富私募资产配置模式,为人民币国际化与私募行业规范发展提供助力。系列创新从需求适配、功能升级、模式优化等多个维度形成合力,推动行业向更加多元、专业的方向稳步演进。
第三,业务边界持续拓展,开放协同与专业化水平同步提升。依托政策支持与创新驱动,四季度资管行业围绕“机构多元布局、深化对外开放、强化业务协同”的核心方向实现多重突破,为行业发展注入强劲动能。一方面,持续优化机构生态,通过新设特色金融资产投资机构、引入外资保险资管机构等举措,丰富行业主体类型,强化对重点产业的金融支撑,进一步提升市场专业化服务能力;另一方面,深化对外开放布局,通过推进跨境离岸债券发行、完善跨境债市互联互通机制等举措,拓宽跨境融资渠道,吸引境外资金参与国内市场,助力人民币国际化进程。与此同时,行业机构积极深化战略合作,通过业务联动推进各类创新举措落地,构建起多元协同的发展格局。业务层面的多维突破,持续拓展行业发展边界,为资管行业打开了更为广阔的高质量发展空间。
随着各项监管政策持续落地见效、产品创新不断深化与行业开放水平稳步提升,预计行业机构生态将更加多元,产品供给将更精准适配实体经济与居民财富管理需求,服务国家战略的能力持续增强,在支持养老经济、科技创新、房地产新模式构建等领域持续发挥更大作用,稳步迈入高质量发展的全新阶段。
04
境外资管行业动态
本期主题:海外资管机构AI赋能情况
人工智能技术正推动欧美资管行业从传统的“人力驱动”模式向“人机协同”转型。其核心价值已突破早期的运营成本控制,延伸至投资收益(Alpha)获取、风险精准管控及客户体验升级。目前,生成式AI(GenAI)与智能体(Agent)技术正在重构投研、风控与服务流程。行业调研显示,欧美头部资管机构的GenAI应用率显著提升,应用场景已覆盖投资决策、分销渠道及中后台运营。相较于传统模式,深度赋能AI的机构在响应速度与数据处理维度上展现出更强的市场竞争力。
具体来看,欧洲资管机构侧重AI与ESG投资、数据隐私合规的融合,美国机构则聚焦于投资Alpha生成、交易效率提升等市场化场景,形成各具特色的发展路径。
1
核心应用场景分析
(1)
投研决策:从数据处理发展到智能洞察
AI技术显著拓展了投研信息处理的边界,使机构能够更高效地分析海量结构化与非结构化数据。在实际应用中,机器学习与自然语言处理(NLP)主要用于辅助研究人员对企业财报、电话会议纪要、新闻报道及市场评论等文本资料进行快速筛选和主题提取,从而提升研究覆盖广度与效率。
以贝莱德(BlackRock)为代表的全球大型资管机构,已在其核心风险管理与投研支持平台Aladdin中引入生成式AI交互功能,使投资经理能够通过自然语言方式查询组合风险敞口、历史情景分析结果及既有模型测算输出,从而降低系统使用门槛并提升决策支持效率。需要强调的是,相关AI工具主要改善信息获取与交互体验,其底层风险模型与定量方法仍由传统金融工程体系驱动。
(2)
客户服务:寻找个性化与规模化的平衡
在客户服务领域,AI工具主要用于提升服务效率、话术一致性及合规性水平。部分大型机构已在内部部署基于大语言模型的知识检索与文本生成工具,辅助客服人员和理财顾问快速获取产品信息、生成沟通要点摘要,并支持标准化的市场观点输出。
以摩根大通(J.P.Morgan)为例,其近年来在内部广泛部署生成式AI工具,用于支持研究资料检索、客户沟通文本整理及合规话术校验。相关工具主要服务于员工内部使用,旨在提升人均服务产能与信息一致性,而非直接替代人工判断或向客户自动提供投资建议。
(3)
风控与合规:推动主动预警与流程自动化
在风险管理与合规领域,AI技术更多体现为流程自动化与辅助监测工具。欧美资管机构普遍引入监管科技(RegTech)解决方案,利用NLP技术对营销材料、客户沟通文本及研究报告进行关键词筛查与规则校验,以降低人工审核成本并减少合规风险。
同时,监管机构亦持续强化数据分析能力,运用高级数据分析和机器学习方法对异常交易行为进行监测。这一趋势客观上促使资管机构同步提升自身的数据治理与合规技术水平,以满足监管穿透式审查的要求。
(4)
ESG投资:实现数据整合与精准评估
在ESG投资领域,AI主要用于缓解数据分散、口径不统一的问题。资管机构通过机器学习和文本分析技术,从企业可持续发展报告、新闻信息及第三方数据库中提取关键ESG指标,构建内部分析框架,用于支持投资决策与风险评估。
在部分前沿实践中,机构亦尝试结合另类数据(如卫星影像、供应链数据等)对企业环境与运营风险进行辅助监测,但该类应用目前主要集中于少数头部机构及专业数据服务商,尚未形成行业普遍做法。
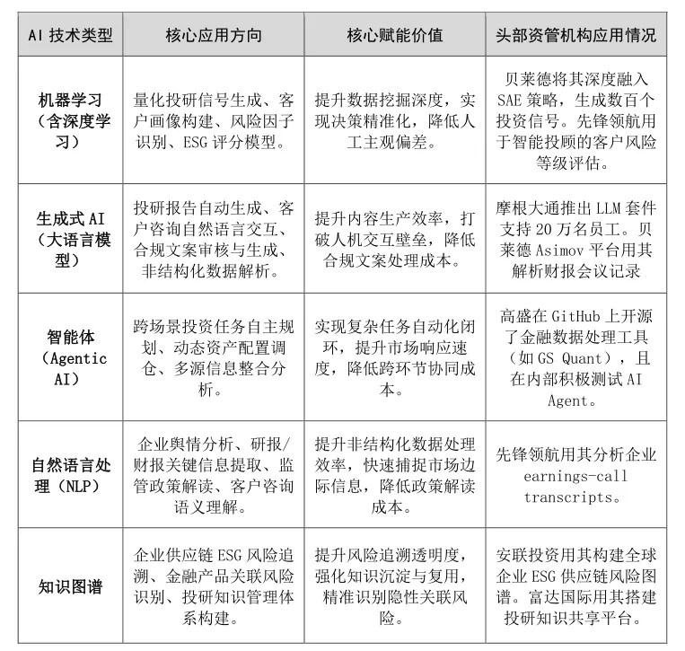
表7:海外资管机构AI技术应用情况

2
典型案例深度分析:贝莱德AI赋能实践
作为全球规模最大的资管机构,贝莱德早在2008年就开启了大数据与机器学习的探索,是资管行业AI转型的先行者。其AI战略核心围绕“系统化主动投资”构建,通过技术赋能打破传统投研边界,实现投资决策的精准化与高效化。历经十余年迭代,贝莱德的AI模型已经成为覆盖投研、风控、客户服务全链条技术体系的核心组成部分。
(1)
核心AI应用体系构建
在投研支持层面,贝莱德持续完善对非结构化数据的分析能力,相关工具主要用于辅助研究人员快速整理研究资料、识别潜在风险提示信号,并提升信息处理效率。其内部研究支持平台(如Asimov)被用于整合多来源研究资料,为投资团队提供结构化的信息支持,但最终投资判断仍由人工团队负责。
在风险管理与资产配置层面,Aladdin平台通过引入更友好的交互方式和自动化分析功能,提升了风险敞口分析、情景测试及组合监测的效率。相关改进主要体现在操作体验和信息呈现层面,而非对既有风险模型逻辑的根本性替代。
在客户服务与机构支持方面,贝莱德通过与外部平台合作,将部分技术能力嵌入客户服务和投顾支持流程中,以提升服务一致性和运营效率。
(2)
AI赋能的实施机制与成效
在实施机制上,贝莱德坚持“人机协同”原则,不依赖机器单独决策,而是通过AI实现海量数据的高效处理与信号生成,由投研团队主导策略框架构建与信号权重调整,AI主要负责市场情绪与资金流向数据的深度挖掘,确保决策的理性与可控。这种机制既发挥了AI的效率优势,又规避了“黑箱决策”风险,契合监管对算法透明度的要求。
成效层面,AI赋能不仅提升了投资效率,更实现了超额收益的稳定获取。其沪深300指数增强产品采用SAE策略后,日度超额收益与同类产品平均相关系数显著降低,并凭借差异化信号实现超额收益。在全球化布局中,AI技术帮助贝莱德快速适配不同市场的数据环境,例如中国市场丰富的数字化数据,通过AI模型处理后转化为有效的投资线索,进一步拓展了策略的应用边界。
(3)
案例启示
贝莱德的实践印证了AI在资管行业的核心价值:长期技术投入与模型迭代是AI落地的基础,其从2008年至今持续深耕机器学习,形成了技术壁垒。“场景化自研+生态化合作”的模式可兼顾核心竞争力与市场拓展效率。而“人机协同”的决策机制则是平衡创新与风险的关键,为行业AI转型提供了可借鉴的范本。
3
海外监管环境与合规挑战
(1)
欧洲监管框架:风险导向的严格规范
欧盟以《人工智能法案》(EU AI Act)为核心,建立了全球最严格的监管体系。该法案将涉及消费者信贷评级、保险风险定价等关键金融场景的AI应用列为“高风险”类别,强制要求机构执行严格的数据治理、模型压力测试及全流程文档记录,并必须保留“人类介入(Human-in-the-loop)”机制。同时,监管强调AI需与GDPR(通用数据保护条例)深度对齐,确保数据最小化使用并消除算法偏见。
(2)
美国监管路径:灵活适配与底线监管
美国监管机构更侧重于现有法律框架的延伸适用。SEC将AI定义为“预测性数据分析技术(PDA)”,重点监管机构在使用AI优化投资决策时是否存在利益冲突,以及是否损害了公平交易原则。FINRA在2026年度监管报告中,明确要求资管机构建立针对生成式AI的专项监督流程,重点防范模型“幻觉”导致的准确性风险、网络安全漏洞及第三方模型依赖风险。不同于欧洲的立法限制,美国倾向于通过“创新中心”与现有合规指导,在风险可控的前提下鼓励技术迭代。
(3)
行业共同挑战
主要包括算法透明度问题,复杂AI模型的“黑箱”特性可能导致决策逻辑难以解释,与监管要求的可追溯性存在冲突。数据安全风险,多源数据整合过程中面临数据泄露、跨境数据流动限制等问题。以及人才缺口,既懂金融业务又掌握AI技术的复合型人才短缺,制约了中小机构的AI落地进程。
4
结论与展望
AI已成为欧美资管机构的核心竞争力之一,其赋能逻辑从“工具优化”转向“业务重构”,在投研、客户服务、风控、ESG等场景形成明确价值闭环。头部机构凭借数据和技术优势占据先发地位,而监管政策的差异化将持续影响区域发展路径。未来,人机协同的深化、技术与合规的平衡,以及生态合作的拓展,将成为欧美资管机构AI赋能的核心方向。
编辑∣王珊
审核∣常青
来源∣think tank



