本文将对存储芯片背景、定义及介绍、特点、技术方案、发展历程、行业政策趋势、行业规模、产业链分析、相关公司、应用场景、行业未来发展趋势等进行梳理,以供参考。
一、背景
存储芯片是芯片行业的第二大产业,仅次于 CPU、GPU 等逻辑芯片。本轮存储芯片市场的热潮,源于全球范围内供需关系的深刻调整。需求端方面,人工智能基础设施建设的激增,导致对高端内存的需求前所未有,供给端方面,美光科技等国际大厂已预警短缺状态将持续。
存储芯片一般 3-4 年为一个周期,得益于上游 SK 海力士、三星等存储晶圆原厂主动控制产出,存储芯片价格从 2023 年下半年开始反转,进入第五个上行周期。2023 年美光率先削减 30%产能,为目前新一轮周期起点。
价格方面,预计将会持续,涨势至少会延续到 2026 年下半年。存储芯片价格自 2025 年 9 月以来持续上涨,其中DDR5 内存颗粒现货价格涨幅已超过300%。256GBDDR5 服务器内存的单条价格突破 4 万元。预计2026 年一季度存储芯片价格将上升40%~50%,二季度预计还将再上涨约 20%。

二、定义及介绍
存储芯片的存储与读取过程体现为电子的存储或释放,直接决定了数据洪流的承载与处理能力,其容量与速度,直接决定了数据洪流的承载与处理能力。
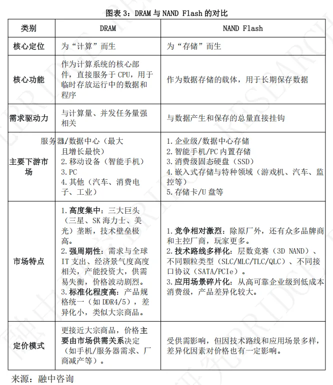
存储芯片也叫半导体存储器,是电子设备里负责存数据、读数据的关键零件。存储芯片能分成易失性和非易失性两种。
易失性:储就像电脑的内存(像 SRAM、DRAM 这类),里面的数据受到断电的影响;
非易失性的:比如 PROM、Flash 存储器、EPROM/EEPROM 这些,哪怕断电,数据也能存着。现在市场上主流的是 Flash 和 DRAM 这两种存储器,两者加起来能占差不多99%的市场份额。

存储芯片,也称为半导体存储器,是以半导体电路作为存储媒介的存储器,用于保存二进制数据的记忆设备,是现代数字系统的重要组成部分。专用型存储芯片通常有特定的应用需求,或是在特定的市场细分中有竞争优势。当前应用较为广泛的品类主要包括 NOR Flash、SLCNAND Flash、利基型 DRAM。
DRAM 细分为标准型 DRAM、移动型 DRAM、绘图型 DRAM、利基型 DRAM 等类别。标准 DRAM 主要应用于 PC、服务器等。移动型 DRAM 主要为 LPDDR,应用于智能手机、平板电脑等场景。绘图型 DDR 用于显卡的显存(GDDR)。利基型 DRAM,主要应用于液晶电视、数字机顶盒、网络播放器等产品。
国内在 DRAM 领域比较有代表性的企业是合肥长鑫、福建晋华、紫光国芯、兆易创新、北京矽成、东芯半导体、南亚科技(中国台湾)、华邦电子(中国台湾)、力积电(中国台湾)等。
三、特点
行业特征方面,存储芯片的行业周期性非常明显,受国际垄断大厂的政策和供需变化影响大。
存储器是手机、电脑等电子设备实现存储功能的主要部件。技术壁垒高、研发周期长、国际竞争激烈,使得这一领域的创新创业难度极大。
成本占比方面,以手机为例,存储芯片成本端占比不同。
1)低端入门机(千元以下):内存成本占比相对较高,可能在 10%-15% 甚至更高。因为手机整体物料成本低,处理器、屏幕、相机等部件都相对廉价,使得内存成本显得突出。
2)中高端机(2000-5000 元):内存成本占比适中,通常在 8%-12% 左右。手机的处理器(SoC)、高端屏幕、相机模组成本大幅上升,稀释了内存的占比。
3)顶级旗舰机(5000 元以上):内存成本占比最低,可能仅占 5%-8%。因为除了顶级的SoC、屏幕、相机外,还会在精密结构、特殊材质、散热等方面投入高昂成本。
四、技术方案
DRAM 的基本存储单元由一个晶体管和一个电容组成。电容存储电荷表示数据(有电荷为 1,无电荷为 0),晶体管作为控制开关。由于电容漏电,DRAM 需要定期刷新(通常每64ms 一次)以保持数据。
NAND Flash 采用浮栅晶体管结构,浮栅被绝缘层包围,注入的电子可长期保存,从而实现非易失存储。读取时通过检测浮栅是否有电子来判断数据(0 或1)。NAND Flash 需先擦除再写入,以块为单位进行管理。NOR Flash 的存储单元直接连接到位线和字线,支持随机访问,可直接执行代码,但集成度低于 NAND Flash。
DRAM 和 NAND 为两种不同的技术方案。DRAM 的需求更集中、更具周期性, NAND Flash 的需求更分散、场景更多元。

在产品标准方面,行业一般采用由固态技术协会(JEDEC)制定的产品标准,也就是大家熟悉的 DDR1-DDR5。DRAM 三巨头,都具备了 DDR5/LPDDR5 的量产能力。

在本轮存储芯片产业周期中,不同产品品类的技术轨迹和市场地位呈现出显著分化,HBM(高带宽内存)凭借其颠覆性架构成为金字塔顶端的明星产品。作为 GPU 和AI 加速卡的“标配 ”内存,HBM 通过 2.5D/3D 堆叠和硅通孔(TSV)技术实现了带宽的飞跃,其核心价值在于有效破解了制约算力性能的“ 内存墙 ”难题。当前行业正处在从HBM3e 向 HBM4 过渡的关键节点,技术迭代速度不断加快。

五、发展历程

六、行业政策趋势
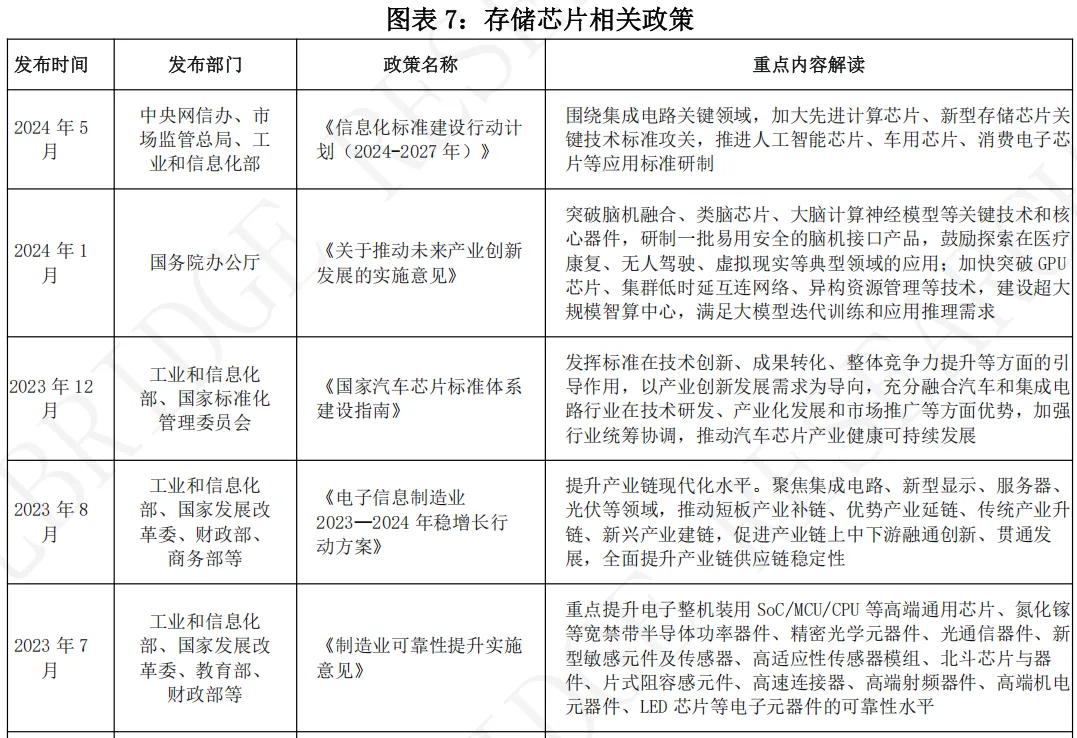
存储芯片作为信息存储的载体,其稳定性与安全性对国家的信息安全有着举足轻重的意义,因而国家政策大力支持存储芯片行业发展。如《信息化标准建设行动计划(2024—2027 年)》《关于推动未来产业创新发展的实施意见》《制造业可靠性提升实施意见》《国务院关于印发“十四五 ”数字经济发展规划的通知》《“十四五 ”国家信息化规划》等产业政策的支持促进了存储芯片行业的发展、增强了企业的自主研发能力、提高了国内存储芯片企业的整体竞争力。


七、行业规模
在集成电路内部,存储芯片与逻辑芯片贡献了最大价值量。根据世界半导体贸易统计组织(WSTS)的统计,2024 年,全球半导体市场销售额约 6305.49 亿美元,其中,逻辑电路销售额约为 2157.68 亿美元,存储芯片销售额约为 1655.16亿美元。
AI 将有效带动存储芯片尤其是 DRAM/HBM 的增长 。根据《Memory Market overview 2025 Update》,2024 年全球存储市场约 1700 亿美元,DRAM 约 970 亿美元,其中HBM174 亿美元,在 AI 的带动下 HBM 到 2030 年将增长至到 980 亿美元,CAGR 约 33%。

存储行业规模持续增长。DRAM 方面,预计供应短缺将持续到 2027 年第一季度,其中 DDR 需求增长 20.7%,远超供应增长。NAND 短缺情况预计延续至 2026年第三季度。根据 TrendForce 数据,2026 年 DRAM 位增长率或达 26%,NAND 位增长率或达 21%,较 2025 年(22%/15%)呈现加速态势,主要受AI 服务器、HBM 渗透率提升及数据中心扩建等因素驱动。
八、产业链分析
产业链方面,存储芯片的上游主要为芯片设计与制造提供支撑的产业,包括设计工具(如EDA)、半导体 IP、制造与封测所需的材料和设备。中游涵盖芯片的设计、制造与封测环节,分为外资与本土企业。外资代表有韩国三星、 SK 海力士,美国英特尔、美光、西部数据等;本土企业则包括长江存储、兆易创新、君正,以及封测领域的佰维存储等。下游是存储芯片的主要应用场景,涵盖通信设备、汽车电子、消费电子和计算机等领域。相关企业包括通信领域的中国电信、TP-LINK,汽车领域的蔚来,消费电子领域的小米,以及计算机领域的华为和微软等。

中国存储芯片产业在政策支持和市场需求推动下快速发展。长江存储率先推出 128 层 3D NAND Flash 产品,长鑫存储在 DRAM 领域实现技术突破,逐步缩小与国际领先企业的差距。在存储芯片设计环节,兆易创新在全球 NORFlash 市场位居前三,北京君正在汽车电子存储领域形成特色,紫光国芯专注 DRAM 技术,这些企业共同推动国产存储芯片生态完善。
对于国产存储替代的优势,当前最核心的优势有两点,一是成熟制程的产能与成本势,国际巨头退出低端成熟市场后,国内企业凭借量产稳定性和性价比快速补位,在消费级存储、低端工业级存储领域形成份额壁垒,且能依托本土下游电子产业链实现供需联动;二是政策与市场双轮驱动,国内算力基建、终端制造带来本土刚需市场,叠加半导体配套政策扶持,为国产存储提供了业绩缓冲和技术迭代的窗口期。
九、相关公司
市场份额方面,存储芯片一直被韩国的三星 NAND、海力士,还有美国的美光垄断,市场份额占据全球 95%以上。国内行业当前最核心的优势是结构性市场卡位与产业链协同能力,国内头部企业突破了先进的 3D 和DDR5 技术并实现量产。全球存储芯片市场被海外企业高度垄断。DRAM 作为存储器第一大产品,三星、海力士、美光垄断了全球96.5%的市场份额,行业集中度高,寡头明显;NAND领域,竞争格局相对 DRAM 领域较分散,三星、铠侠、SK 海力士、西部数据、美光合计占据95.5%的市场份额。我国虽然是全球最主要的存储芯片消费市场,但由于产业起步较晚,市场占有率仍相对较低,国产替代空间广阔。
供给端,AI 驱动的高端存储需求爆发,使三星、SK 海力士、美光三大巨头加速将晶圆产能向 HBM、DDR5 等高附加值产品倾斜,同时大幅压缩成熟制程比重。美光的动作最为彻底,此前宣布退出消费存储品牌英睿达(Crucial)业务,彻底剥离消费级产品线。AI 等细分市场方面,尽管美光与同业正竭尽全力服务各个细分市场,但目前供应量仍远远不足。

产能周期方面,存储芯片从产能规划到量产需要 2-3 年周期,头部厂商 2025年资本开支保持审慎,三星 P4L 厂、SK 海力士 M15X 工厂等新增产能释放缓慢,进一步加剧了供需失衡。Trend Force 预计 2026 年 DRAM 资本开支同比或增长23%,显著高于历史平均水平,反映存储厂商在技术升级(HBM、DDR5)和产能扩张方面的积极布局,存储周期下的供需共振格局进一步确立。
(一)美光:专注 DRAM、NAND 和 NOR 闪存技术,产品覆盖计算机、移动设备、汽车、工业领域。技术创新与产能扩张并重。美光在技术创新方面投入巨大,2025 年资本支出占营收 30%,主要用于 DRAM/HBM 产能扩张。公司计划 2027 年在新加坡和美国新博伊西建设Fab,同时在纽约州雪城附近的 Mega 工厂规划未来 20 年的HBM 产线。财务方面,美光 2026 财年第一季度毛利率为 56.8%,环比提高 11 个百分点。战略方面,美光将新工厂产品明确锁定在AI专用的 HBM 芯片上,显示出它正将未来增长重心押注于人工智能这一高增长赛道。
(二)三星:全面领先战略。三星在 DRAM 和 NAND 两个领域都保持领先地位,通过技术创新和产能优势巩固市场地位。在 DRAM 领域,三星 2025 年下半年量产HBM4,采用 4nm 逻辑工艺与 10nmDRAM 制程, 目标良率突破 80%。在 NAND 领域,三星V10NAND 将实现 420-430 层堆叠,并计划到 2030 年实现 1000 层 NAND。
(三)海力士:聚焦高端产品。SK 海力士将战略重点放在 HBM 和高端 DRAM 产品上, 2025 年全年 HBM 产能较 2024 年翻倍。公司正在推进第 5 代 1b DRAM 的产能提升,计划将月产能从年初的 1 万片提升至年底的 9 万片,2026 年上半年进一步提升至 14-15 万片。在 NAND 领域,SK 海力士计划将部分产能转用于生产 HBM, 321层 QLC 量产领先其他家,体现了向高价值产品倾斜的战略。
(四)铠侠/西部数据:整合寻求突破。铠侠与西部数据的合并谈判仍在进行中,这一整合将创造一个在 NAND 和 HDD 领域都具有强大竞争力的存储巨头。合并后的公司将在技术研发、产能规划、市场拓展等方面实现协同效应,有望挑战三星的市场地位。
(五)长江存储:成立于 2016 年。其突围的关键在于核心技术-晶栈®Xtacking®架构。在该架构推出前,市场上的 3D NAND 主要分为传统并列式架构和CuA(CMOS under Array)架构。通过创新布局和缜密验证,长江存储将晶圆键合这一关键技术在 3D NAND 闪存上得以实现。
(六)长鑫存储:国内DRAM 存储芯片的龙头企业。他们的 DRAM 技术主要来自于已破产的德系DRAM 厂商奇梦达,以及日系厂商尔必达,公司成立于 2016 年,作为国产 DRAM 存储芯片企业,其产品应用于智能手机、PC 等场景,主攻 DRAM 领域。 2019 年,其量产第一代 19nm 工艺 DDR4 芯片,标志着中国自主研发的 DRAM 技术取得从"0"到"1"的突破。此后,长鑫稳步推进技术迭代,逐步构建起覆盖DDR4、 LPDDR4X、DDR5、LPDDR5X 的产品矩阵。长鑫科技 IPO 意义重大,不仅是中国芯片最大 IPO,更是国产存储芯片打破国际垄断的里程碑,预计 2026 年 3-5 月上市,有望冲击万亿市值。
(七)佰维存储:构筑了研发封测一体化的经营模式,在存储介质特性研究、固件算法开发、存储芯片封测、测试研发、全球品牌运营等方面具有核心竞争力,并积极布局芯片 IC 设计、先进封测、芯片测试设备研发等技术领域。A 股存储器巨头佰维存储发布年度业绩预盈公告,公司预计 2025 年营收最高同比增长79.23%、净利润最高同比增长 520.22%,营收与净大幅增长。
十、应用场景
存储产业链下游为应用方向,包括消费电子、汽车电子、信息通信、人工智能等应用领域内的企业,各类电子化和智能化设备都离不开存储芯片应用。很长时期以来,存储芯片产业的发展一直由美、日、韩三国主导,目前处于国产替代的阶段。
需求方面,AI产业的发展拉动了整体的需求。过去,数据中心在内存潜在市场(TAM)的占比约为 30%至 35%,但如今已跃升至 50%甚至 60%,且整个市场对比特数(Bit)的需求远超以往。此外,企业客户——AI 云厂商亚马逊、Alphabet、 Meta 和微软等等砸重金扩建AI基础设施,预计在 2025 年合计资本支出将超过3600 亿美元。根据调研机构 Counterpoint Research,2026 年全球生产的内存中高达 70%将被数据中心消耗。

十一、行业未来发展趋势
(一)技术创新与自主研发能力持续突破
集成电路产业是支撑经济社会发展和保障国家安全的战略性、基础性和先导性产业。随着人工智能、物联网、大数据、云计算等领域技术逐步成熟,我国集成电路产业将迎来广阔发展空间。存储芯片作为集成电路的三大品类之一,目前广泛应用于内存、消费电子、智能终端和固态存储硬盘等领域。根据世界半导体贸易统计协会(WSTS)数据,2024 年全球半导体市场规模约 5000 亿美元,其中存储芯片占比达 25%,是规模最大的细分领域。存储芯片的技术水平和市场规模,体现着一个国家或地区的集成电路发展水平。
未来,中国存储芯片企业将加速向技术迭代,持续提升自主研发能力。随着研发积累的不断深厚和高端人才的集聚,本土企业将逐步掌握更多关键核心技术,具备从设计到制造的全链条创新能力。这不仅将推动国产存储芯片在性能、功耗和可靠性上与国际主流水平看齐,更将在部分领域实现领先,从根本上提升中国在全球存储产业链中的话语权与核心竞争力。
(二)资本赋能与产业协同构建共赢生态
在产驱动下,资本将持续涌入存储芯片领域,成为推动技术迭代和产能扩张的重要引擎。未来,我国科技龙头的战略投资将更加注重投后赋能,通过深度的产业协同,帮助被投企业在技术攻关、供应链整合和市场开拓等方面实现快速突破。同时,跨行业、跨地区的合作将更加紧密,通过资本与技术的双向赋能,中国存储芯片企业将在全球产业链中占据更有利的位置。
随着产品竞争力的稳步提升,中国存储芯片企业将加速从产品出海向品牌出海和技术出海转变。通过在海外设立研发中心、参与国际标准制定以及与全球顶尖平台开展联合创新,中国企业将更深入地融入全球半导体生态。国际化布局不仅为企业打开了更广阔的市场空间,也将在技术交流与产业协作中推动全球存储产业的共同进步。
(三)供需紧张状态仍将持续
从 2023 年下半年至今全球存储芯片价格持续攀升,尤其 2025 年以来,闪迪、美光、三星、SK 海力士等国外大厂多数已经上调产品价格,主要原因是全球存储芯片需求不断上涨所致。全球半导体贸易统计组织发布的预测数据显示, 2025 年全球存储芯片销售额将达到 1848.41 亿美元,同比增长 11.68%。2026 年销售额将达到 2148.26 亿美元,同比增长 16.22%。
扫描下方二维码
加入知识星球
免费下载1000+份行业研报

向下滑动,查看详细目录
▼▼▼
· 存储芯片产业报告
· 技术成熟+应用领域清晰,钠电池有望迎来放量
· 2025年人形机器人市场研究报告
· 钠离子电池行业深度:行业景气度、发展趋势、产业链及相关企业进展深度梳理
· 太空光伏,是否会成为下一个星辰大海?
· 光电共封装重构算力互连架构,CPO开启高密度高能效新时代
· 2026,AI产业如何投资
· 2026年乘用车:以高端、出海为矛破局
· 2026全球量子安全产业发展展望报告
· 有机硅行业深度:行业概述、周期复盘、供需预测及相关公司深度梳理
· 2026年商用车市场趋势与机会洞察
· 2025年脑机接口热点研究进展
· 太空光伏研究专题:逐梦航天,太空光伏技术与市场前景展望
· 汽车行业智能驾驶专题系列(一):线控底盘,解锁高阶智驾,迈入放量周期
· 微型电机行业专题报告:灵巧手是Optimus Gen3最大边际变化,微型电机成为兵家必争之地
· 人工智能:Seedance2.0:生成式视频的技术奇点与产业重构
· 量产风口将至,聚焦灵巧手的技术演进与价值
· 可控核聚变系列研究(一):聚变启航,未来已来.pdf
· 聚变技术突破临界点,产业化进程驶入快车道
· PEEK:高壁垒的轻量化材料,需求爆发进行时
· 高温合金行业研究报告:AI算力与航空航天共振,驱动需求加速释放
· 2026年度半导体设备行业策略:看好存储-先进逻辑扩产,设备商国产化迎新机遇
· 商用大飞机及航空发动机行业深度报告
· 机器人行业深度报告
· 2026年解读Seedance2.0及对行业的影响
· 动力电池和消费电池研究报告
· 中国智能家电市场趋势洞察-益普索
· 中国创新药蓝皮书(2025)报告第一章
· 2025 工业智能体白皮书
· 工商业储能解决方案白皮书
· 2025年全国注册类药物临床试验开展情况蓝皮书
· 乘用车整椅:设计壁垒高;高端车型利润厚;板块估值提升空间大——乘用车整椅行业深度系列报告(一)
· 量子科技专题报告(一)全球量子科技产业化加速推进中
· 智驾Tier1:技术普惠风犹劲,扬帆出海踏浪疾
· 中国合成生物制造产业发展白皮书
· 电子皮肤:人形进化时,感知即未来
· 全球智能驾驶辅助技术发展现状:技术路线、商业化落地与政策框架分析
· 宇树科技:从机器狗到人形机器人的中国范式,“科技顶流”开启新篇章
· 光通信行业深度:驱动因素、发展趋势、产业链及相关公司深度梳理
· 北交所投资框架工具书:电动化・智能化・轻量化共振:北交所汽车链机遇解析
· 环保行业深度报告:解决航天核心资源瓶颈的钥匙,“铼”自资源卡位与提取技术突破
· 光模块的基础知识(62页PPT)
· 中国EDA行业研究报告
· 商业航天动态跟踪系列(二):太空经济前景广阔,商业航天生机勃发
· 太空光伏+钙钛矿:开启能源新纪元,掘金万亿级“空天经济”新赛道
· 中国城市低空经济高质量发展指数(2026)-武汉大学
· AI领域趋势深度洞察报告-从蛮力到智能:2025年人工智能发展的三大核心趋势
· 2026商用航空发动机产业链商业模式、估值分布及未来发展前景分析报告
· 2025年中国数据库产业研究报告
· 基础化工行业研究:黄磷:供需格局有望逐步向好,硫磺价格高企或将助推景气上行
· 基础化工行业专题:染料产业链格局改善,景气度有望迎来修复
· 汽车行业专题研究:智能座舱深度,渗透率提升+AI升级,国产供应链再成长
· 全球AI系列报告:双极进化与算力重构,2026 AI行业深度展望(国内篇)
· 燃气轮机行业专题报告:供给变革、需求共振与核心环节国产化机遇
· 未来产业之脑机接口:资本与政策赋能,迎产业窗口期
· 区域经济深度研究报告:2026年地方两会和“十五五”时期主要目标任务有何亮点?
· AIGC智能体(本质、结构以及如何构建)
· 聚苯醚(PPO)行业研究:算力时代的底层基石与高端制造的国产替代先锋
· 液冷行业深度:行业前景、技术路线、产业链及相关公司深度梳理
· 2025行业研究:中国电子气体产业发展报告,电子特气国产提升空间广阔,产能过剩风险显现
· 2025湿电子化学品产业发展报告:半导体先进制程需求日益迫切,国产自主可控水平逐步提升
· 碳纤维行业深度报告
· 机器狗,行业应用快速放量,国内外玩家持续增加
· 钙钛矿行业深度:发展现状、趋势前瞻、产业链及相关公司深度梳理
· 电网设备行业深度:驱动因素、市场空间、出海情况及相关公司深度梳理
· 电力设备及新能源行业之虚拟电厂专题报告:虚厂无形控千机,光涌川流绘智网
· 优化营商环境惠企政策汇编(一)
· 2026年中国软件技术发展洞察和趋势预测研究报告
· 中国智能新能源汽车产业特点与2026趋势展望
· 中国分布式光伏韧性发展路径: 2026与2027年展望报告
· 低碳转型 2026年电力行业发展趋势分析
· 动力电池回收-构建绿色循环体系
· 产业大脑应用研究报告(2025年)
· 2025-2026年一级市场股权投资报告
· AIPCB升级迭代,通胀看上游新材料
· 光伏制造业2026年展望:技术加速迭代驱动结构化调整,行业盈利有望修复
· 隔热材料:火箭热防护核心之盾 耗材属性打开长期需求
· 光纤行业迎来景气周期
· 潮玩行业深度报告
· 丝杠专题:行星滚柱,丝杠赋能汽车线控底盘
· 宇航机器人行业创新发展:行业洞察-AI与机器人深度结合,太空探索进入无人化时代
· 2026 年充电桩行业展望
· 中国半导体行业展望
· 2026 年值得关注的十大产业趋势
· PEEK市场潜力巨大,国内企业迎发展良机
· 太空光伏行业深度报告1:从技术底层逻辑展开
· 核聚变系列深度三:磁体材料迭代推动产业升级
· 2025-2026年中国光伏产业发展路线图
· 绿氢产业各环节技术发展和投融资趋势解析
· 氢气储运及利用发展现状、关键挑战与战略机遇研究
· 竞争升级下2026年汽车制造行业发展怎么看?
· 电力设备新能源行业2026年投资策略报告
· 从产品到生态、从试点到常态,低空经济的发展潜力与机遇
· 上海市智能网联汽车发展报告(2025年度)
· 中国信通院:智能化医疗装备产业蓝皮书(2025年)
· 量子科技深度报告:打破算力瓶颈,开启量子计算新纪元
· 2025年中国海外投资概览报告
· 31省(区、市)“十五五”规划建议中绿色低碳发展内容精编
· 2026存储芯片市场需求、竞争格局及国产厂商布局情况分析报告
· 两机行业深度报告:十五年景气的开篇
· 电子气体行业深度报告-电子气体:半导体需求有望加速扩张,国产替代或重塑供给格局
· 金刚石散热行业深度:芯片集成化发展,推动材料应用新蓝海
· 锂电池相关行业景气度分析及投资机会研究
· EDA行业深度:驱动因素、竞争格局、国产替代及相关公司深度梳理
· 低空应用商业模式发展分析报告(2026)
· 2025年乘用车市场总结及展望报告
· 中国光伏制造行业展望
· 中国汽车行业展望
· 外骨骼机器人行业系列报告之二:产业链上下游共振,国内市场蓬勃发展
· 电力规划总院:新型储能行业2025年发展回顾及未来形势展望报告
· 新能源行业剖析:行业前瞻洞察系列,太空光伏远期空间巨大,太空数据中心有望推动需求
· 中国智能家电市场趋势洞察-益普索
· 中国能源政策汇编2025
· 国家及各省市算力基础设施产业相关政策汇编(2024年6月至2025年12月)
· 储能容量电价政策正式落地,产业链需求端有望再度发力
· 从材料端来看固态电池产业链变革与未来走向
· 2025年低空经济发展趋势报告:“动荡调整”的低空1.0阶段
· 汽车行业:看好人形机器人材料新赛道——高性能聚氨酯
· 小型电动汽车行业市场竞争力洞察(2026)
· 低空文旅产业发展研究报告
· 2025年低空经济大事记与2026年投资展望
· 2025年乘用车市场总结及展望
· 马斯克六大产业链映射
· 2025年四季度汽车产业发展报告
· 智能电动汽车行业深度报告:新能源越野SUV,蓝海启航主舵手
· 光伏行业“十四五”发展回顾与“十五五” 形势展望
· 先进封装行业深度:发展趋势、竞争格局、市场空间、产业链及相关公司深度梳理
· 商业航天行业:政策与技术共振,商业化迎放量元年
· 汽车行业:26年数据点评系列之一:乘用车25年复盘和26年展望:从“量稳价缓”到“价升量稳”
· 2026年中国工业软件行业发展研究报告
· 商业航天拉动不锈钢及高温合金需求
· 通信行业深度报告:超节点:光、液冷、供电、芯片的全面升级
· SpaceX产业链核心业务拆解,火箭+卫星+星座+太空算力,产业链最新热门公司名单
· 山东省亚太资本研究院:山东省上市公司白皮书(2026)
· 2026年中国商业航天十大产业趋势展望
· 下一代 AIDC 供电方案定了:SST 产业链公司全梳理
· 2026年地方两会点评:十点新变化
· 加速与应用——2025年全球人工智能技术、政策、产业与投融资趋势全景洞察报告
· 光伏设备行业深度报告:太空光伏深度报告:光伏向空,志在星海
· 存储行业深度报告:电子行业:AI驱动叠加自主可控,看好国产存储产业链
· 空天系列报告二:太空碳纤维:黑金时代开启
· 覆铜板行业系列报告:高端铜箔及电子布需求加大,内资企业加速突破有望受益
· 计算机行业海外巨头启示录系列(十八):星河大航海·火箭篇,跨越卡门线的运力之争
· 金属行业2026年度策略系列报告之贵金属篇:黄金上行势不可挡
· 市场洞察:从Spcae X的成功看中国民营卫星企业的发展
· 卫星及应用研究报告
· 深地深海研究报告
· 人形机器人研究报告
· 氢能研究报告
· 量子信息研究报告
· 量子通信研究报告
· 类脑智能研究报告
· 可见光通信与光计算研究报告
· 基因工程研究报告
· 合成生物研究报告
· 太空光伏行业深度:驱动因素、技术路径、产业链及相关公司深度梳理
· 6G专题之语义通信:太空算力遗珠,6G卫星新范式
· 电子行业深度报告:光通信蓝海拾珠,模拟芯片与液冷大有可为
· 存储行业深度报告:骐骥驰骋,AI“存”变,国产“储”势,星火燎原
· SpaceX:太空巨头的崛起与启示(一)
· 2026年可控核聚变研究报告:政策与资本双轮驱动,能源革命奇点临近-深企投
· 3D打印行业深度:发展现状、市场空间、产业链及相关公司深度梳理
· “未来产业”主题系列报告(二),商业航天,跨越“卡门线”
· 2026年具身智能产业发展研究报告
· 机器人行业发展核心竞争力探讨:从成本到数据,机器人进步新范式
· 低空经济发展报告2025-2026
· 机器人行业发展核心竞争力探讨:从成本到数据,机器人进步新范式
· 光伏行业深度:市场分析、太空光伏、国产替代、产业链及相关公司深度梳理
· 商业航天行业系列五:太空光伏:逐日天穹,叩问千亿星辰市场
· 中国具身智能产业发展与竞争格局对标分析
· 马年看“马”马斯克概念股票池及主题指数--AI、机器人、无人驾驶、商业航天、脑机接口、新能源
· 计算机行业未来产业之商业航天:万亿蓝海、黄金窗口
· 技术与政策共振,商业航天需求高景气
· 掘金2026年五大潜在强主题机会
· 机器人需求驱动下新技术落地加速
· 中国新能源汽车:2025年总结与2026年预测
· 脑机接口行业深度:国内现状、市场空间、产业链及相关公司深度梳理
· 汽车行业深度报告:空天资源紧缺,商业航天业务有望爆发
· 低轨卫星行业研究系列之四:卫星星座组网加速,商业应用不断拓展
· 火箭回收黎明将至,商业航天千帆竞发
· 2025四足机器人场景应用发展蓝皮书
· 2025年电动汽车充换电基础设施运行情况
· 商业火箭:可复用技术引领变革,商业火箭开启千亿蓝海市场
· Rocket Lab:从小火箭之王到太空基建总包商,被低估的航天第二极
· 商业火箭产业链梳理
· 中国新能源行业:助力经济加速低碳转型
· 2026年全球医药前瞻性报告
· 商业航天系列报告之一:仰望星空,向天突围
· 虚拟(增强)现实研究报告(2025年)
· 2025手术机器人白皮书-价值与未来
· 2026国内半导体产业链
· 2026年太空算力发展研究报告
· 脑机接口2025:产业元年报告
· 前瞻大湾区(四):2025粤港澳大湾区融合发展新进阶与新格局
· 2025中国智能驾驶行业趋势白皮书
· 可回收运载火箭:高价值量环节和成本构成
· 中国工业互联网研究院:工业智算发展研究报告(2025年)解读
· 2025年人形机器人行业白皮书
· 通航动力产业深度:国产替代,道阻且长
· 低空经济行业产业生态图谱构建与商业模式创新路径研究
· 商业航天:低轨卫星的成本分析与降本趋势
· 商业航天3D打印浪潮将至
· 解码全球新材料政策:从美_日_中等12国布局看产业未来机遇
· 储能行业深度报告:出海空间广阔,AI+储能是新增长极
· 中国载人eVTOL行业白皮书
· 固态电池设备产业链,最正宗的7家公司(附名单)
· 机器人行业研究:技术创新与市场共振,机器人产业商业化进程提速
· 工业母机产业链,高端突围+国产替代+智能制造,最值得关注9家公司(附名单)
· 深海科技上中下游产业链,最值得关注的13家核心公司(附名单)
· 工程机械行业深度报告:龙头公司名单梳理
· 2025年云计算研究白皮书
· 2025中国产业带发展趋势报告
· 人形机器人核心赛道:灵巧手产业链核心企业汇总
· 脑机接口三大赛道,最全龙头公司名单
· 智能工厂发展报告(2025年)
· 2025年互联网年度盘点研究报告
· 2026全球汽车市场展望报告(中文版)
· 脑机接口行业报告——产业发展迎来黄金期,蓝海市场广阔
· 智能驾驶行业深度报告:特斯拉华为比亚迪英伟达立讯精密
· 生物制造的底层逻辑与产业链分析(附100佳核心企业)
· 商业航天新材料全景图:新材料企业的机遇与投资逻辑
· 2025年A股市场分析白皮书
· 光刻机产业链
· 半导体先进封装深度报告:最硬核的半导体设备逻辑(附名单)
· 人形机器人核心赛道:灵巧手+驱动电机+传动部件+感知系统,· · · · 2026年绕不开的核心公司(附名单)
· 量子信息技术专题研究(二):科技巨头加速布局,量子产业前景可期
· 低轨卫星行业深度:驱动因素、行业现状、产业链及相关公司深度梳理
· 人形机器人产业趋势展望
· AI+PCB,最核心的17家公司
· 2025年商业航天行业报告(全方位解读“商业航天产业链”)
· 城市低空经济创新发展白皮书-华信咨询
· 低空经济行业专题四:通用航空市场稳步发展,低空运营未来可期
· 算力芯片行业深度:驱动因素、发展概况、国产替代、产业链及相关公司深度梳理
· 无人机产业洞察:在战略机遇与供应链风险中重塑全球竞争力
· 制造业上市公司高质量发展研究报告(2025年)
· 锂电新技术展望:固态电池产业化进入新阶段
· 2025年汇川技术企业分析:工控领域龙头,产品及盈利能力优势保障增长
· 汽车轻量化行业深度报告:汽车轻量化浪潮下,以塑代钢空间广阔
· 2026年AI赋能千行百业年度榜单报告
· 2025年云计算研究白皮书
· 脑机接口行业深度报告:解码大脑交互密码,开启人机协同纪元
· 可控核聚变系列研究(五):“超导-磁体”:可控核聚变价值量最高环节
· 国海证券:人形机器人行业专题报告6:人形本体灵巧手的电机进化“势”
· 商业航天产业链,最硬核的32家公司
· 中国整车制造行业2026年展望报告
· 汽车行业2026年十大趋势及投资策略报告
· Robotaxi行业深度:商业化进展、竞争格局、产业链及相关公司深度梳理
· 低空飞行器制造业白皮书(1.0)
· 2025-2026年无人配送车技术应用与趋势洞察蓝皮书
· 中国企业科创力研究报告(2025)
· 2025年国家及省(区、市)“十五五”规划汇编(三)
· 中国互联网协会:中国互联网发展报告(2025)
· 智能汽车产业深度研究:L3车型产品准入,智能汽车发展加速
· 十五五期间制造业迎来哪些新机遇?
· 《人形机器人核心赛道:人形本体+灵巧手+电机,最具竞争力的12家公司》
· 2026年电力市场年度展望
· 计算机行业深度报告:太空算力:苍穹之上的下一代计算范式
· 机械设备行业 2026 年年度投资策略
· 可控核聚变:技术路线多样,产业化进程加速
· 2025 年中国新能源车增32%
· 2026 年电子行业年度十大预测
· 固态电池行业深度报告,产业链最新热门公司名单
· 2025光刻胶产业链行业研究报告:半导体材料皇冠上的明珠,日本断供危机下的国产突围
· 2025年第二届新能源科技企业50报告
· 盘点全球145家光刻胶企业清单及业务进展(附7张大图表)
· 2026 自动驾驶元年八大展望-30页
· 电力设备及新能源行业之光伏电池设备专题报告:暗线潜影织金络,晶硅叠层启玄机
· 2026年汽车行业展望
· 全球科创中心百强2025
· 中邮证券:商业航天:破局上天瓶颈,解锁太空算力
· 中国汽车产业变革洞察
· 2026年电子行业策略报告:存储扩产与国产替代共振开启“芯”周期
· 国家及省(区、市)“十五五”规划汇编(一)
· 2026年世界制造业发展形势展望
· 量子计算行业深度:行业概况、发展趋势、产业链及相关公司深度梳理
· 可控核聚变行业深度:驱动因素、商业进程、产业链及相关公司深度梳理
· 2026年锂电行业四大关注点
· 罗兰贝格:2025年中国汽车全球化发展报告
· 人形机器人资料汇编(35页PPT)
· 全球关键电子材料应用进展与我国未来发展方向
· 2035年新材料产业发展需求、发展重点与发展方向
· 半导体产业的发展复盘与方向探索
· 汽车及汽车零部件行业研究:L3级自动驾驶呼之欲出,催生传感器清洗产品百亿市场空间
· 2025年中国专精特新小巨人科创力报告
· 中国光伏行业协会PPT:我国光伏行业发展变化分析
· 具身智能行业研究:宇树机器人演唱会惊艳伴舞,银河通用完成3亿美金融资
· 2025年世界500强企业
· 储能行业2026年度策略:全球开花,开启两年持续高增新周期
· 2026年我国装备制造业发展形势展望
· 2026年储能市场行情展望:政策催生新动能,需求引领新周期
· PCB材料行业报告:乘AI之风,PCB材料向高频高速升级
· 机床行业深度报告:“十五五”规划中机床地位突出,国产替代进程加速
· 3D打印:解锁高端制造的“万能钥匙”
· 城市制造业高质量发展研究报告(2025年)
· 2025年度AI十大趋势报告
· 2025年医疗人工智能产业报告
· 低空经济行业分析:中国低空经济产业全景梳理与未来展望
· 军工金属新材料市场分析
· 2025年深圳集成电路及国产半导体产业调研报告
· 计算机行业深度报告:商业航天,大国重器
· 2025固态电池产业产业化阶段及招商机遇研究报告-简版
· 中国汽车零部件产业发展分析报告(2024-2025)
· 2025年中国氢能源行业市场研究报告
· 2025年度低空经济投资策略
· 发现未来独角兽-2025全国专精特新小巨人画像报告
· 中国长三角高端装备新质领袖榜单报告
· 人形机器人行业系列报告(四):执行器之旋转关节,关注摆线减速器的应用
· 具身智能与新能源车:此时此刻恰如彼时彼刻
· 2026年医疗器械年度投资策略:支付优化,创新出海
· 机器人行业系列深度报告:外骨骼,肢体运动助手,应用场景拓展,全球产业加速
· 氢能产业百问百答
· 数字经济研究报告
· 2025年泛半导体光刻胶供应链发展研究
· 2026年第二届智能制造科技50报告
· eVTOL电池篇:固态电池曙光在即,eVTOL有望迎来全新升级
· 锂电池产业链2026年上半年投资策略
· 中央五年规划建议首提氢能,绿氢产业迎来加速发展
· 固态电池系列1:全球政策与各国发展路径全景对比——政策风起,产业破晓
· 低空智能网联体系发展路径及趋势
· 储能之锂电材料行业深度:驱动因素、市场分析、供需预测及相关公司深度梳理
· 2025年中国商用具身智能白皮书
· 化工上市公司发展报告(2025)
· 2026年机械行业年度策略报告:科技擎旗,周期共振
· 2025年中国医疗器械国际化现状与趋势蓝皮书
· 2025先进封装与测试行业发展现状与未来
· 2025中国半导体激光设备白皮书
· 低空基础设施发展研究报告(2025)
· 锂电池行业年度投资策略:政策高景气,储能超预期
· 2025年具身智能十大观察报告-洞悉智能发展之势探索智能向善之路
· “十五五”系列研究之二:加速中国经济动力变革的十五大产业赛道
· 2025年中国无人驾驶行业市场研究报告
· 2025年中国智能芯片行业市场洞察报告
· 专精特新上市公司创新与发展报告(2025年)
· 新能源和电力设备行业专题:新质生产力六大主线巡礼
· 2025量子计算+生物制药产业与技术发展研究报告
· 2025年中国汽车企业出海白皮书
· 中国上市公司高端制造业发展报告(2025)
· 2025年十大行业稳增长工作方案汇编
· 低空+发展研究报告(2025年)
· 汽车行业2026年策略专题报告(2025车市结构回顾、2026展望等)
· 脑机接口行业深度报告:脑科学产业与政策趋势共振
· 中国工业互联网投融资报告
· 2025中国光伏建设发展报告
· 2024-2025中国通用航空和低空经济发展报告
· 2025年AI赋能千行百业白皮书
· 中国锂电产业特色城市竞争力评估报告(2025)
· 机器人行业三季报总结:产业链迈向量产,关注细分龙头
· 中国氢能产业链国际竞争力比较与政策建议
· 2025年中国工业无人机行业(一):上游产业崛起-核心零部件国产化与技术突破
· 汽车行业深度报告:纵观产业日新月异,整车厂始终掌握话语权
· 具身智能产业深度研究(五):人形机器人硬实力助力行业加速量产
· 3D打印行业研究:响应AI芯片散热革命,3D打印液冷板前景广阔
· 宇树机器狗分析与深度拆解
· 锂电池行业十五五规划:行业景气持续向上,维持“强于大市”评级
· 新能源车及锂电行业板块2025年三季报业绩总结:整车市场竞争持续,锂电迎接反转行情
· 2025年我国锂离子电池产业发展形势
· 光伏行业2025年中报总结:业绩逐步见底
· 光储行业2026年度投资策略:光伏拐点已现,储能大势所趋
· 集成电路产业标准化研究报告(2025版)
· 十五五规划建议全文
· 低空经济行业的黄金时代:解构行业生态,助力企业绘就增长蓝图
· 人形机器人:新需求、新机遇,关节轴承迎人形机器人发展浪潮
· 生物质能源与生物燃料在能源转型中的前景、潜力与挑战
· 智能驾驶:市场现状、竞争格局、发展展望及相关公司深度梳理
· 2025前三季度汽车市场分析报告
· 中国数字经济白皮书(2024)
· 汽车内外饰:汽车内外饰行业发展概况与重点标的梳理
· 人形机器人:人形机器人量产元年,关注丝杠国产化进程
· 我国低空装备产业发展现状与趋势展望
· 量子科技行业深度报告:量子革命:量子科技的现状与未来
· “十五五”规划展望系列:前瞻布局新质生产力主题投资
· AI 赋能,智塑未来——机器人产业的变革与展望白皮书
· 2025化工园区高质量发展研究报告
· 风电设备行业深度报告:风机:国内盈利能力修复,出海打开成长天花板
· 机械设备-工业专题研究:国产多向模锻引领全球锻造工艺升级
· 传感器行业报告:人形机器人“感官”,国产替代蓄势待发
· 脑机接口行业深度系列报告——“十五五”重点赛道,脑机接口有望迎来新机遇
· 2026年度中国汽车十大技术趋势
· 深海科技:发展缘由、市场空间、产业链及相关公司深度梳理
· 锂电行业:场景拓展打开增量空间,龙头引领固态技术升级
· 2025年甲子Cool Vendor人形机器人大模型领域报告
· 固态电池负极的三问三答
· “十四五”能源发展成就报告
· 2025年度国产AI芯片产业白皮书
· 2025中国具身智能产业星图
· 2025中国固态电池行业发展研究报告
· 未来产业七行业投资策略
· 2025年中国汽车品牌出海白皮书
· 光刻机行业深度研究报告:半导体设备价值之冠,国产替代迎来奇点时刻
· 2025年年国产AI芯片和高性能处理器厂商排名和行业趋势报告
· 2025中国稀土行业现状与发展趋势报告
· 光模块行业深度:驱动因素、现状及趋势、产业链及相关公司深度梳理
· 晶圆制造(FoundryIDM)行业调研分析报告
· 2025人工智能发展白皮书
· 2025年国产半导体设备及深圳集成电路产业调研报告
· 机械设备行业深度研究:锂电设备——锂电扩产周期叠加固态创新· 周期带来β机遇,差异化发展路径深挖α潜力
· 中国高端制造行业研究报告
· 新能源行业洞察报告
· 2025年中国专精特新企业发展洞察报告
· 固态电池行业研究报告
·“十五五”前瞻:新动能●新生态●新布局
· 2025年上半年中国汽车行业并购活动回顾及趋势展望
· 2025年9月份全国乘用车市场分析
· 2025年全球协作机器人产业发展白皮书-具身智能时代的技术突破与产业重构
· 2025中国汽车租赁行业现状与发展趋势报告
· 半导体及封测产业发展现状与趋势报告
· 军用四足机器人迎来应用时代
· 2025 年上半年中国半导体行业投融资情况分析报告
· 2025年中国低空经济-民用无人机市场白皮书(精简版)
· 人形机器人系列报告四:海外人形机器人:特斯拉引领迈向具身智能新纪元
· 中国插电式混合动力汽车&增程式电动汽车发展热潮:是机遇还是陷阱?
· 具身智能行业深度:技术路线、市场机遇、产业链及相关公司深度梳理
· 2025低空经济驱动因素、主要产品、产业链条及相关上市公司分析报告
· 2025年新能源汽车行业趋势洞察与人才破局之道
· 天风证券:丝杠专题:行星滚柱丝杠赋能汽车线控底盘
· 电子行业深度报告:AI驱动PCB全面升级:材料、工艺与架构革新引领产业新周期
· “十五五”系列报告之汽车行业:新质生产力赋能下的智能化、全球化新机遇
· 北斗产业发展蓝皮书(2024年)
· 2025年中国工业机器人行业白皮书
· 2025军用无人机发展趋势、我国出口现状及相关企业分析报告
· 2025年海外人形机器人产业发展现状、技术路径与商业化前景分析报告
· “十五五”时期建设世界级先进制造业集群的路径研究
· 中国信科:2025年低空智联网场景和关键技术白皮书
· 机械行业2025年半年度报总结:科技投资双轮驱动,关注去产能受益行业
· 锂电设备行业2025年中报总结:传统锂电景气复苏,看好固态新技术催生设备新需求
· 固态电池设备公司梳理
· 天翼智库:低空经济发展趋势与路径研究报告2025
· 2025年全球锂电产业链地图白皮书
· 2025年中国具身智能产业发展规划与场景应用洞察
· 超导材料行业深度:制备工业、市场规模、产业链及相关公司深度梳理
· 2025量子信息行业研究报告
· 预制菜行业研究报告
· 中国核电行业研究报告
· 2025大飞机产业链研究报告
· 低空经济行业深度报告:战略升维驱动产业变革,低空经济万亿蓝海生态图谱
· 新能源汽车换电站产业研究报告
· 20253D打印行业发展现状、市场空间及产业链拆解分析报告
· 2025光伏行业产能过剩内卷竞争现状及未来展望分析报告
· 2025年汽车零部件行业分析
· 100大最具潜力的新材料(2025产业决胜全景图)
· 2024人形机器人产业链研究报告
· 2024智能网联汽车产业链研究报告
· 人形机器人行业深度:驱动因素、现状及趋势、产业链及相关公司深度梳理
· 2025固态电池产业链研究报告
· 储能行业深度:行业现状、市场格局、产业链及相关企业深度梳理
· 先进制造系列研究(二):显示行业深度,微显示技术的产业化进程与应用前景
· 医药行业深度研究:行业企稳向好,回暖曙光已现
· 云计算行业投资图谱:产业赛道与主题投资风向标
· 2025年中国火力发电行业现状报告
· 中国低空经济投融资报告:中国低空经济投融资地图(2025)
· 2025年中国氢能行业简析报告
· 嘉世咨询:2025年中国氢能行业简析报告
· 2025年全球及中国扫地机器人技术及功能创新趋势洞察
· 脖子”材料100大清单与全景图:哪些材料国产化极低?(附100+行研报告)
· 2025年具身智能产业链分析:从实验室到市场的商业化探索
· 2025年中国人形机器人六维力传感器市场调研报告
· 2025年SOC芯片发展现状、市场需求及竞争格局分析报告
· 机遇之城2025:洞察新质生产力下的城市机遇
· 2024-2025 年中国城市独角兽报告之上海
· 2025乘用车行业市场简析报告
· 2025年中国风能市场行业研究报告
· 13页PPT光电产业链全景图
· 2025年中国工业传感器行业市场白皮书
· 2025年“人工智能 ”发展现状、未来趋势及典型行业应用分析报告
· “新质生产力”系列(十一):新质生产力投资全景图
· 2025年智能汽车产业深度分析
· 2025年中国A股市场研究报告
· 2025年低空经济发展及关键技术概况报告
· 2025年二季度投融市场报告:智能硬件
· 2025高温超导材料应用现状市场空间及竞争格局分析报告
· 2025全球无人机清洗系统市场应用发展白皮书
· 灵巧手行业深度:行业现状、市场机遇、产业链及相关公司深度梳理
· 2025年各地低空经济政策汇编(发展目标、主要任务、应用场景)
· 县域重点产业链政策汇编(2025年版)
· 算力城域网白皮书(2025版)
· 汽车及汽车零部件行业研究:豪华车专题报告:传统燃油向新能源过渡,关注品牌溢价&设计溢价两大主线
· 中国独立储能发展报告2025
· 2025年数控机床市场简析报告
· 2025年5G工厂名录
· 银发经济:医药行业发展新蓝海(2025)
· 电子设备-光掩模及空白掩模行业研究:集成电路制造的光刻蓝本
· 2025“人工智能+”新质生产力领航企业TOP100
· 先进封装深度:应用领域、代表技术、市场空间、发展展望及相关公司深度梳理
· 2025中国军工行业现状报告
· 低空经济行业专题系列三:低空经济乘风而至,产业机遇前景广阔
· 2025年新能源汽车市场发展半年报
· 2025年智能焊接机器人产业发展蓝皮书
· 2025年智能焊接机器人产业发展蓝皮书
· 3D打印(增材制造)行业专题报告:工业消费双驱动,多领域仍有海量空间
· 2025年新型功能材料行业发展白皮书
· 中国未来50年产业发展趋势白皮书(第四期)
· 2025年3D打印产业链全景、增量市场及国内相关上市公司分析报告
· 深圳市战略性新兴产业与未来产业空间布局规划(2024—2035年)
· 杭州市人形机器人产业发展规划(2024—2029 年)
· 2025年央国企(A股)上市公司市值战略研究报告
· 光刻技术深度解析
· 2025年世界500强与中国民营100强全球投资布局趋势报告(简版)
· 低空经济行业专题报告:不仅是低空载人,低空场景迎多元化拓展
· 低空经济:2025年上半年投融市场报告
· 新能源汽车产业链分析及河南省概况
· 中国上市公司2024年发展统计报告
· 2025中国低空经济市场规模、竞争格局及未来发展趋势分析报告
· 2025年中国城区经济高质量发展研究报告
· 2025中国量子计算产业市场现状及发展前景研究报告
· 低空经济行业专题报告:不仅是低空载人,低空场景迎多元化拓展
· 2020-2025年国家优势特色产业集群建设名单
· 2025年光伏行业上半年发展回顾与下半年形势展望
· 2025氢能产业重点政策汇编(第一版)(875页)
· 2025年中国工业机器人产业分析报告
· 2025未来产业重点政策汇编(第一版)
· 2025食品饮料行业白皮书
· 2025年创新型生物药行业独立市场研究报告
· 2025西部地区低空经济发展研究报告
· 智算中心液冷产业全景研究报告(2025年)
· 2025中国生物医药行业现状报告
· 中国储能研究报告2025
· 2015-2025,中国创新药投资十年复盘
· 2025年全球汽车供应链核心企业竞争力白皮书
· 2025年全球氢能产业发展报告
· 2025年上半年汽车市场分析报告
· 光刻机行业深度:核心技术、竞争格局、国产替代及相关公司深度梳理
· 云计算蓝皮书(2025年)
· 新材料产业框架之五,核聚变临界点已至,关键部件与材料迎战略机遇
· 人形机器人从概念到量产-核心零部件机遇梳理
· 机器人轻量化深度:优化路径、材料轻量化、市场空间及相关公司深度梳理
· 智能家居行业深度:行业概况、AI赋能、产业链及相关公司深度梳理
· 广西人工智能产业发展白皮书(2025年)
· 驱动视界-汽车动力电池PACK工艺与制造
· 2024年度绿色发展报告
· 插电混动汽车进化论:经济性带来持续繁荣,但终将因技术革命改变
· 2025年6月份全国乘用车市场深度分析报告
· 2025年6月新能源汽车三电系统洞察报告
· 2024年度中国电力市场发展报告
· 2025年中国大模型一体机行业研究:DeepSeek大模型一体机如何破局行业发展
· 2025年“人工智能 ”发展现状、未来趋势及典型行业应用分析报告
· 2025中国协作机器人产业发展蓝皮书
· 2025年低空经济城市发展全景研究报告
· 2025年低空经济产业与标准化发展报告
· 中国电动汽车产业极快充电生态发展白皮书2025
· 半导体2025年二季度投融市场报告
· 乘用车品牌影响力评价报告(2025年版)
· 2025年可降解包装行业简析报告
· 2025高端医疗发展白皮书
· 2025年汽车改装行业简析报告
· 2025全球智能体发展进展、面临挑战与对策建议报告
· 2025年5月全国二手车市场深度分析
· 海上风电专题研究之四:十五五国内海风开发稳步推进,欧洲和日韩海风蓄势待发
· 2025广东投资指南
· 端侧AI行业深度:驱动因素、商业模式、产业链及相关公司深度梳理
· 光通信行业深度研究报告
· 2025中国新能源光伏行业现状报告
· 2025中国低空经济市场现状报告
· 2025地方低空经济平台建设指南白皮书
· 半导体材料系列报告之一:国际形式严峻,国产半导体材料行业如何发展
· 电力设备行业深度报告:固态电池设备关键环节,前中段引领突破
· 2025年全国产业集群大全
· 电力设备行业深度报告:固态电池设备关键环节,前中段引领突破
· 半导体材料系列报告之一:国际形式严峻,国产半导体材料行业如何发展
· 2025年人形机器人产业发展蓝皮书
·一图看懂芯片产业
· 2025六大未来产业发展趋势与人工智能八大落地场景洞察
· 113家电芯企业汇总名单
· 2025中国汽车行业转型驱动力展望白皮书
· 2025低空经济产业发展及薪酬趋势研究报告
· 中国大数据产业白皮书V9.pdf
· 中国能源展望报告2060(2025年版)
· 2025年低空经济网络安全体系化研究报告
· 预见2025-罗兰贝格中国行业趋势报告
· 中国汽车后市场供应链白皮书
· 2025年最值得关注的药物预测报告
· 2024智能化医疗装备产业蓝皮书
· 2024智能网联汽车零部件行业研究报告
· 绿色计算产业发展白皮书(2024版)
· 县域工业经济发展报告(2024年)
· 2025人工智能生产内容(AIGC)作品版权认定分析报告
· 2025年AI转型的进展洞察报告
· 2025可信人工智能治理白皮书-安永
· 广东省游戏产业协会:2024年小游戏高质量发展报告
· 2024年新型电力系统技术路线展望报告
· 2025年中国对外贸易潜力产品分析报告
· 2024年中国新能源汽车行业全球竞争力分析与各国进口贸易法规影响白皮书
· 2024年新质生产力产业发展趋势报告
· 2025年医疗行业的可持续发展之路研究报告
· 2025年具身智能行业发展研究报告:具身智能技术发展与行业应用简析
· AI产业全景洞察报告2025
· 广州市智能网联汽车创新实践年度报告(2024年)
· 智能汽车产品功能全景图(2025版)-中文版
· 44个地区低空政策
· 专精特新中小企业数字化转型研究报告(2024年)
· 【104页超详细】DeepSeek从入门到精通
· DeepSeek教程-从入门到精通
· 3个DeepSeek隐藏玩法,99%的人都不知道
· DeepSeek V3 搭建个人知识库教程
· Deepseek 高效使用指南.docx
· deepseek 应该怎样提问
· DeepSeek与 DeepSeek-R1 专业研究报告
· DeepSeek-30个喂饭指令
· DeepSeek-R1使用指南(简版)
· DeepSeek案例大全
· DeepSeek指令公式大全_Password_Removed
· 人工智能专题:DeepSeek V3 搭建个人知识库教程
· 小白入门DeepSeek50个高阶提示词
· 2025年DeepSeek军用场景智能化应用白皮书
· 2025普通人如何抓住DeepSeek红利
· Deepseek 如何赋能职场应用
· 112页!DeepSeek 7大场景+50大案例+全套提示词 从入门到精通干货
· 2025年教大家如何使用Deepseek AI进行超级降维知识输出V1
· 2025深度解读DeepSeek:原理与效应
· 2025年汽车以旧换新政策继续接力报告
· 中国新能源汽车:2024年总结与2025年趋势报告
· 2025年十五五智能制造推进的战略思考报告-数字化转型基本普及 智能化升级战略突破
· 一图看160家企业集体接入DeepSeek
· 王传福:比亚迪智能化战略(2月10日发布会)
· DeepSeek搞钱教程(0基础入门)
· 少年商学院《DeepSeek中小学生使用手册》
· 个人使用篇-DeepSeek入门宝典
· 开发实战篇-DeepSeek入门宝典
· 技术解析篇-DeepSeek入门宝典
· 行业应用篇-DeepSeek入门宝典
· 智灵动力:DeepSeek模型本地部署与应用构建
· 2024富士胶片中国及富士胶片商业创新中国可持续发展报告
· 爱分析:2025年360亿方智能航空AI白皮书
· 2024年度汽车市场分析报告
· 2025年DeepSeekDeepResearch让科研像聊天一样简单
· DeepSeek+DeepResearch应用报告-清华大学
· 中国广电:5G手机产品白皮书(2025年1月版)
· 2024年中国海外投资概览报告
· 2025年中国人工智能计算力发展评估报告
· 2025年自然受益转型:汽车行业的作用洞察报告
· 嘉世咨询:2025年人形机器人行业简析报告
· 2025年中国省级绿色电力市场建设:现状与展望报告
· 2024年12月全国二手车市场深度分析报告
· 2024年AI在制药领域的应用报告-罗兰贝格
· 中企云链:2024年中国产融数字化发展年度报告
· 中国光大银行:2025年一季度投资策略报告
· 2025年中国半导体行业出口分析及各国进口政策影响白皮书
· DeepSeek图解
· 一份写给普通人的DeepSeek速成指南
· 2024年药品行业趋势分析报告
· 2024年中国能源转型展望报告-CET
· 2025广东省制造业数字化转型典型案例集(第二批)
· 2025年1月份全国乘用车市场深度分析报告
· 中汽协:2025年1月中国汽车产销报告
· 清华大学:2025年DeepSeek与AI幻觉研究报告
· 智灵动力-北京-科技-DeepSeek行业应用与实践
· 摩熵咨询:2024年FDA批准上市的新药分析报告
· 浙江省发改委:2024浙江省优化营商环境条例
· 浙江省发改委:2024浙江省优化营商环境条例解读手册
· 2025年1月电动汽车充换电基础设施运行情况
· 数字政府一体化建设蓝皮书
· DeepSeek1小时快速入门
· 2025年DeepSeek战略创新分析报告-围绕DeepSeek尖刀点 加速打造AI产业刀锋链
· 2025年新兴产业瞭望白皮书系列:低空经济-驾乘低空经济新风 畅享新质出行体验
· 2025年电力人工智能多模态大模型创新技术及应用报告
· 2025年锂离子电池回收:面向绿色未来的市场及创新趋势报告
· 广东省药品监管统计分析年度报告(2024年)
· 清华大学&火山引擎:2025年算力电力协同:思考与探索白皮书
· 数世咨询:2025年数字安全需求洞察报告-威胁情报
· 中国能建:2025低空经济产业发展报告
· 2025年具身智能行业发展研究报告:具身智能技术发展与行业应用简析
· 2024-2025年汽车市场分析与预测-乘联会
· 2025年DeepSeek行业级应用白皮书:精准数据洞察与自动化效能提升方法论
· 2025年DeepSeek行业应用案例集:解锁智能变革密码
· DeepSeek实操方案
· B2B市场人DeepSeekAI提示词手册
· 电子信息研究2025年第1期(总第97期):先进计算产业发展研究报告
· 破局重塑—生产力释放智能制造全新生产力
· 2024年NMPA批准上市的新药分析报告
· 2024年中国生物科技行业调研报告-资本寒冬中生物科技企业的生存之道
· 智能汽车亮点功能全景图(2025版)
· 智能汽车亮点功能解析表(2025版)
· 重庆市江津区惠企政策汇编
· 电信行业AI现状:2024年中国趋势调查报告
· 赛迪译丛2025年第3期(总第678期):全球人工智能活力工具
· 详解DeepSeek: 模型训练、优化及数据处理的技术精髓
· 2025年从DeepSeek探讨大语言模型在建筑及能源行业的应用趋势和技术方法报告
· 2025年我们该如何看待DeepSeek——what, how, why, and next
· DeepSeek搞钱指令库:开启AI创富新时代
· 北京大学:2025年DeepSeek系列报告-提示词工程和落地场景
· 零基础使用DeepSeek高效提问技巧
· 2025年药物化学期刊JMC Annotation专栏重磅药物分析报告
· 2025年人工智能技术发展与应用探索报告
· 2025年数字驱动、智慧引领:迈向未来的新型电力系统研究报告
· 2025年新型电力系统中人工智能应用与扩展报告
· 2025新能源汽车全场景智驾用户体验报告
· 嘉世咨询:2025年数据中心行业简析报告
· 模块化研发在汽车及复杂离散制造行业的实践之旅
· 数字信任发展报告(2025)-中国信通院
· 2024年医药交易报告-中国药企开启医药交易新纪元
· 中国消防协会:2025年数据中心锂离子电池消防安全白皮书
· 储能行业剖析:新型储能技术百花齐放,液流电池商业化正在加速
· 低空经济发展研究报告(2024年)
· 国内机器人行业梳理:量产元年,百家争鸣
· 2024-2025年中国光伏产业发展路线图
· 自主整车向上,产业升级加速——汽车行业2025年投资策略
· 小米汽车专题系列之三:小米Su7 Ultra 发布,2小时大定过1万辆
· 20250214-慧博智能投研-DeepSeek深度:市场表现、发展展望、产业机遇及相关公司深度梳理
· DeepSeek1小时快速入门
· 2025年DeepSeek赋能自智网络高阶演进评测报告
· DeepSeek 实用万能提问模板
· 2025年DeepSeek-R1Kimi 1.5及类强推理模型开发解读报告
· 2025年DeepSeek手册:DeepSeek给我们带来的创业机会
· AI跃迁派:2025年DeepSeek零基础完全指南
· 2025年DeepSeek-回望AI三大主义与加强通识教育报告
· 2025年DeepSeek模型优势:算力、成本角度解读报告
· 2025年DeepSeek完全实用手册V1.0-从技术原理到使用技巧
· 2025年DeepSeek:智能时代的全面到来和人机协作的新常态报告-浙江大学
· 北京大学:2025年DeepSeek系列报告-DeepSeek与AIGC应用
· 厦大团队:DeepSeek大模型赋能高校教学和科研(120页)
· 嘉世咨询:2025年乘用车轮胎行业简析报告
· 中邮证券-国防军工深度报告:低空经济专题之三:eVTOL详细拆解
· 低空经济系列研究:基础设施篇
· 低空经济发展报告(2024-2025)
· 62页PPT了解国内外40家固态电池典型企业技术路线
· 2024年中国汽车产业出海回顾分析
· 2025政府工作报告
· 2024年中国新经济企业top500发展报告
· 2025DeepSeeK技术全景解析
· 2024 年中国区块链行业投融资报告
· 上海市智能网联汽车发展报告 (2024年度)
· 低空经济专题策略报告:改革推进,上下游迈向高质量发展
· 中国“专精特新”企业科创力报告
· 动力电池行业深度:驱动因素、行业现状、产业链及相关公司深度梳理
· 资本市场赋能“专精特新”,加快发展新质生产力
· 一图读懂动力电池产业链
· 省级开发区高质量发展500强
· 2024省级开发区升级潜力百强
· 高工咨询&优必选:2024中国人形机器人产业发展蓝皮书
· 中国低空经济产业链全面解析
· 中美机器人发展深度分析报告
· 中国A股上市公司股权激励年度实践报告 (2025)
· 2024年海上风力发电关键技术的探索与实践报告
· AI产业全景洞察报告2025
· 2024年中国人工智能产业研究报告-艾瑞咨询
· 2024新能源汽车行业年报
· 2025年中国新型储能行业发展白皮书-机遇与挑战
· eVTOL 商业进程提速,多元场景驱动开拓千亿市场 ——低空经济专题之 eVTOL 研究
· 中国智能驾驶商业化发展白皮书(2025)-汽车之家
· 宇树科技机器人产业深度:产品矩阵、竞争优势、商业化前景及相关公司深度梳理
· 数字经济与网安智库:中国数字经济高质量发展现状与前瞻报告(2024年)
· 2025年光伏行业分析
· 2025年低空经济相关法律法规政策汇编
· 特斯拉及新势力车企2024年报总结专题
· 2025中国新型储能应用蓝皮书
· 赛迪研究院:制造业创新指数报告(2024)
· 2025中国低空经济城市发展指数报告
· 智能制造与数字孪生技术:面向可持续制造方向发展-天津大学
· 2025核心储能供应链手册
· 2024年智能制造现状报告(第九版)
· 芯片行业深度:发展现状、驱动因素、国产替代、产业链及相关公司深度梳理
· 2025年3月份全国乘用车市场分析报告
· 2025大飞机产业链研究
· 电动化与智能化重塑价值体系:我国新能源汽车产业链信用质量及其变化趋势浅析
· 2024氢能“专精特新”投融资报告
· 2025中国储能行业全球化市场布局与高价值商业模式研究
· 我国光伏行业发展形势分析
· 底部夯实,拐点已至,静待春暖花开——2025年光伏年度策略报告
· 2023H2-2024H1中国药品市场分析报告
· 板块周期底部,创新引领未来,锂电池行业研究框架专题报告
· 锂电池产业链 2025 年上半年投资策略
· 2025年人形机器人应用场景洞察白皮书-工业场景篇
· 2025年人形机器人投资策略:量产元年,全球共振,百家争鸣
· 2024年中国汽车行业并购活动回顾及未来展望
· 半导体设备、材料、零部件产业链蓄势乘风起
· 高性能医疗器械 2024 年度创新发展报告
· 2025年云宇宙领域深度解析与展望报告
· 中国充电桩及储能设备出口分析及各国进口政策影响
· 中国风能太阳能资源年景公报(2024 年)
· 光刻:自主可控核心环节,国产替代迫在眉睫
· 2025中国机床行业市场白皮书
· 2025年充电桩行业简析报告
· 机器人行业深度报告:机器人应用场景丰富,有望助力物管企业降本增效
· 汽车行业深度报告:新品迭出,日渐规范,智驾行业行稳致远
· 2025年具身机器人行业现状及未来趋势分析报告
· 2025中国汽车行业趋势报告
· 未来产业新赛道研究报告
· 深圳423家A股上市公司完整名单
· 新型人工智能存储研究报告(2025年)
· 2025年上海车展分析报告
· 2025中国车企全球化竞争新模式
· 2025年光量子计算技术产业研究报告
· 2025低空经济市场前景、产业链布局及商业化阻碍分析报告
· 2024人形机器人核心硬件市场发展白皮书
· 2025年上海车展展后深度洞察报告
· 机器人专题报告:新材料推动具身智能突破能力边界
· 2025年有色金属行业分析
· 2024无人机产业链发展现状、支持政策及未来趋势分析报告
· 国家发展改革委:中国营商环境发展报告(2025)
· 科智咨询:2025年DeepSeek对国产芯片的影响报告
· 生物制造产业蓝皮书
· 半导体设备行业深度:驱动因素、发展趋势、产业链及相关公司深度梳理
· 中国氢能发展报告(2025)
· 智能硬件行业2025年一季度投融市场报告
· 2024 年中国新材料行业投融资分析报告
· 2025“人工智能+”行业发展蓝皮书-上海交大
· 智研咨询:2025年中国首发经济产业发展报告——政策红利加速释放,行业加快扩容提质
· 北京辖区上市公司名录
· 上海辖区上市公司名录(截至2025.03.31)
· 沙利文:2025年中国汽车零部件市场研究报告
· 2025中国储能行业全球化市场布局与高价值商业模式研究报告
· 2025年锂电行业分析
· 半导体材料专题报告:先进制程驱动市场扩容,细分环节国产替代加速
· 新世纪资信评估-医药制造与流通行业2024年信用回顾与2025年展望
· 整车行业深度报告:市场竞争以产品为核心,产品策略下低成本路线为王
· 中国石油:2060年世界和中国能源展望报告(2024版)
· 飞书深诺:2025年中国汽车全球化战略白皮书
· 2025年氢燃料重卡的应用进展和推广建议研究报告
· 2024经济观察系列:我国战略性金属和关键矿产发展白皮书
· 赛迪译丛2025年第6期(总第681期):欧洲电动汽车的未来
· 中项网行业研究院:2024年中国水处理膜市场研究简报
· 2025年工程机械行业分析-联合资信
· 我国300个中小企业特色产业集群详细名单
· 北京市专精特新企业出口产品参考目录
· 2025年度中国品牌价值500强报告
· 2025稀土产业链研究-中美欧供应链博弈与地缘竞争杠杆
· 2025传感器产业研究-全球传感器细分市场格局与国产替代突围
· 嘉世咨询:2025年飞行汽车行业报告
· 2025年4月份全国乘用车市场分析
· 来觅研究院:人工智能行业:2025年一季度投融市场报告
· 2025年4月份全国乘用车市场分析
· 嘉世咨询:2025年飞行汽车行业报告
· 2025-2035年人形机器人发展趋势报告
· 147家人形机器人本体(整机)企业清单
· 136家无人机整机企业概况一览
· 电气设备制造行业2024年信用回顾与2025年展望
· 半导体设备零部件行业深度研究报告:半导体设备之磐基,国产替代正当时
· 新能源汽车产业关键零部件排行榜(2024),深圳遥遥领先
· 锂电池产业链行业2024年和2025Q1业绩综述:2024年整体业绩下滑,2025Q1盈利大幅改善
· 2025年中国人形机器人厂商全景报告
· 2025年各省市低空政策汇编(发展目标、主要任务、应用场景)
· 2025年化工行业分析
· 半导体行业深度研究:光掩模:高壁垒材料,国产化率低,下游新应用打开成长新空间
· 2024半导体检测设备:铸就芯片品质新高度 头豹词条报告系列
· 电力能源:绿色动力,引领未来能源革命 头豹词条报告系列
· 企业竞争图谱:2024年飞行汽车 头豹词条报告系列
· 智能硬件:引领科技革新,开启未来高效新生活 头豹词条报告系列
· 人形机器人行业深度报告:灵巧手技术路线逐步收敛,关注边际增量环节
· 新能源汽车产业链行业深度报告:新技术系列报告-五--固态电池产业化机遇之工艺与设备
· 2025年全国产业集群大全-重庆篇
· 2025年AI医疗行业发展现状、趋势、主要应用领域及相关标的分析报告
· 锂电行业2025年中期策略:基本面向好,重视新技术落地进展
· 2025政策趋势与先进制造业投融资机遇报告
· 2025年1-4月中国动力电池行业竞争格局分析
· 2025年并驾齐驱:多元化动力争夺汽车市场报告
· 2025年智启未来“机”舞新篇——“十五五”机器人产业发展趋势及落地策略报告
· 2025年中国光伏技术发展报告
· 2025年中国人形机器人腱绳材料品牌推荐
· 2025手术机器人行业发展现状、市场空间、技术进展及重点公司分析报告
· 2025中国扫地机器人行业现状发展报告
· 2024全模块化储能行业发展白皮书
· 2025反无人机系统行业市场空间、产业链及竞争格局分析报告
· 2025中国低空经济商业洞察报告(商业无人机应用篇)终稿
· 固态电池深度系列三:产业链技术持续突破,固态进入中试关键期
· 嘉世咨询:2025年储能逆变器行业简析报告
· 民生证券:人形机器人产业2025中期投资策略:智启新程,人形进阶
· 与非网:2024年车规功率半导体产业分析报告
· 高工氢电:2025年中国绿氢产业发展蓝皮书
· 驱动视界-北京-技术-汽车动力电池技术及发展方向
· 驱动视界-北京-技术-汽车锂离子电池和PACK设计开发
· 2025全球及中国云计算市场规模、产业链、发展驱动因素及未来趋势分析报告
· 机械设备行业深度报告:人形机器人推动丝杠需求,国内厂商突破量产壁垒
· 2025 年智能制造现状:汽车行业报告
· 吉图咨询:2025年Q1动力电池行业分析报告
· 2025具身智能产业发展趋势研究及安全威胁分析报告
· 2025年第三代半导体SiC GaN产业链研究报告-深企投
· 行行查:2025年中国合成生物行业研究报告
· 中国纯电新能源汽车年度报告
· 2023中国智能电动汽车产业发展洞察研究报告
· 2024年我国人工智能产业发展形势展望
· 绿色低碳产业园区发展白皮书
· 中国工业互联网发展成效评估报告(2024年)
· 中国人形机器人产业发展蓝皮书(2024)
· 2024工业机器人方向行业研究报告-物流机器人
· 一文了解45个国家先进制造业集群布局(附重点产业集群概况)
· 2023年59个“千亿县”GDP排名
· 2024 年上半年我国乘用车市场洞察报告
· 2024全球汽车供应链核心企业竞争力白皮书
· 2024产业名区、产业名县评价研究“百强”榜单出炉
· 2024工业互联网500强名单
· 2024年汽车行业热门细分赛道深度分析与展望
· 中国人工智能企业竞争力研究(2024)
· 2024中国半导体投资深度分析与展望
· 2024中国分布式存储市场研究报告
· 2024智能算力产业发展白皮书
· 汽车行业ESG白皮书
· 2024省级开发区升级潜力百强(附解析)
· 中国数字经济发展研究报告(2023年)
· 2024云计算白皮书
· 2024中国工业互联网发展成效评估报告
· 中国文娱行业人工智能行业应用发展图谱
· 中国新能源汽车产业可持续发展报告2024
· 2024园区高质量发展百强榜单(附解析)
· 碳达峰碳中和政策法规汇编(2024年7月刊)
· 2024埃森哲中国企业数字化转型指数
· 2023-2024年度中国智能制造产业发展报告
· 2024年中国AI大模型产业发展报告
· 2023中国大数据产业发展指数报告
· 2024全球独角兽榜-胡润百富
· 2024深圳人工智能发展白皮书
· 智能网联汽车产业研报
· 中国储能(含动力电池) 产业集群发展白皮书
· 中国5G发展和经济社会影响白皮书(2023年)
· 中国5G行业关键零部件及材料重点企业分布图
· 2024中国新型储能行业发展白皮书-机遇与挑战
· 2024中国生物医药产业研究报告
· 2023晶科能源环境、社会与公司治理(ESG)报告
· 中国绿证绿电政策解读、应用场景与企业机遇
· 2024年中国光伏技术发展报告简版
· 物流数字孪生白皮书2024
· 绿色氢能产业发展白皮书(2024)
· 新材料行业-2024中国战略前沿新材料发展研究报告
· 区块链白皮书(2023年)
…… ……
每日持续更新
随时随地查看
付费须知:
1.付费后,你可以使用当前付款的微信帐号在有效期内通过「知识星球」公众号、小程序端、App 端、Web 端查看内容。有效期:1 年
2.加入星球后,72 小时内可申请退款。超过 72 小时后如果产生退款,手续费不予退还。如有争议,参见《知识星球用户协议》和《付款及退款规则》。
3.1星钻 = 1 元人民币
4.如有疑问可咨询小编19230831816(同微信)



