关注回复“1”即加入免费报告分享群,每日获取行业研究报告;回复“2023”,获取1000份行业报告合集

内容摘要
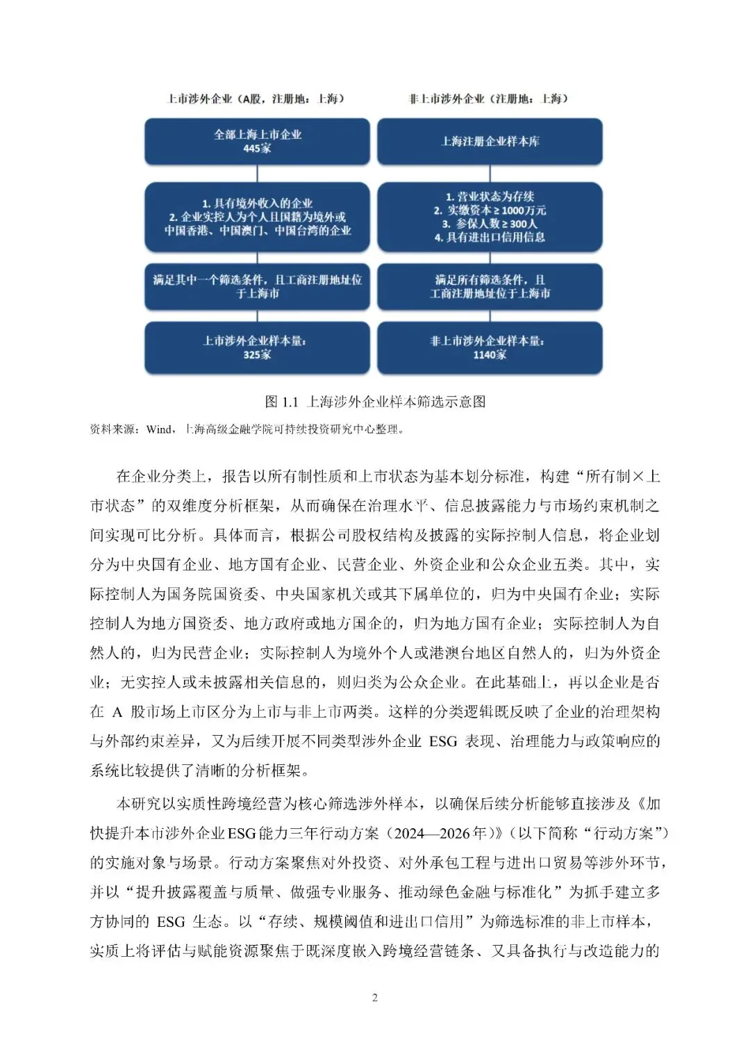
在全球绿色治理体系趋于成型、跨境贸易加速嵌入可持续规则的大背景下,ESG
正成为衡量企业长期价值的新国际语言,也是城市融入全球经贸体系、提升可持续竞争力的重要制度标准。随着多边经贸规则、供应链韧性要求与信息披露制度的快速演进,涉外企业在城市产业布局、国际合作网络与制度型开放格局中承担着关键作用。上海在对接全球标准、提升营商环境与构建绿色经济体系的过程中,正以涉外企业为突破口,探索一条具有国际对接能力与本地适配特征的ESG发展路径。
报告内容






受篇幅限制,仅为部分报告预览
完整版PDF领取方式
更多报告内容菜单栏
回复暗号
2025年上海市涉外企业ESG发展报告-55页
联系助理获取

-------------------------------------------------------------------------
*免责声明:以上报告均为本公众号通过公开、合法渠道获得,报告版权归原撰写/发布机构所有,如涉侵权,请联系删除;本号报告为推荐阅读,仅供参考学习,不构成投资建议。

▼往期回顾▼










点分享

点收藏

点点赞

点在看


