
(点击查找星球报告?)


摘要
报告类型:交通运输、航空航天
一、关键词
低空经济、空域资源、eVTOL、应用场景、基础设施、安全保障、政策支持、产业生态
二、研究概述
本报告由上海财经大学数字经济研究院编制,基于多地实地调研,梳理我国低空经济发展现状。报告提出低空经济六要素框架(空域资源、技术产业、基础设施、应用场景、安全保障、管理体制),分析了产业生态、市场规模与重点应用场景,指出空域供给不足、基建薄弱等发展瓶颈,梳理了国家与地方政策,展望 2035 年市场规模达 4 万亿元的前景,提出加快空域改革、突破核心技术等发展建议。
三、研究要点
- 发展历程提速,进入国家战略统筹阶段
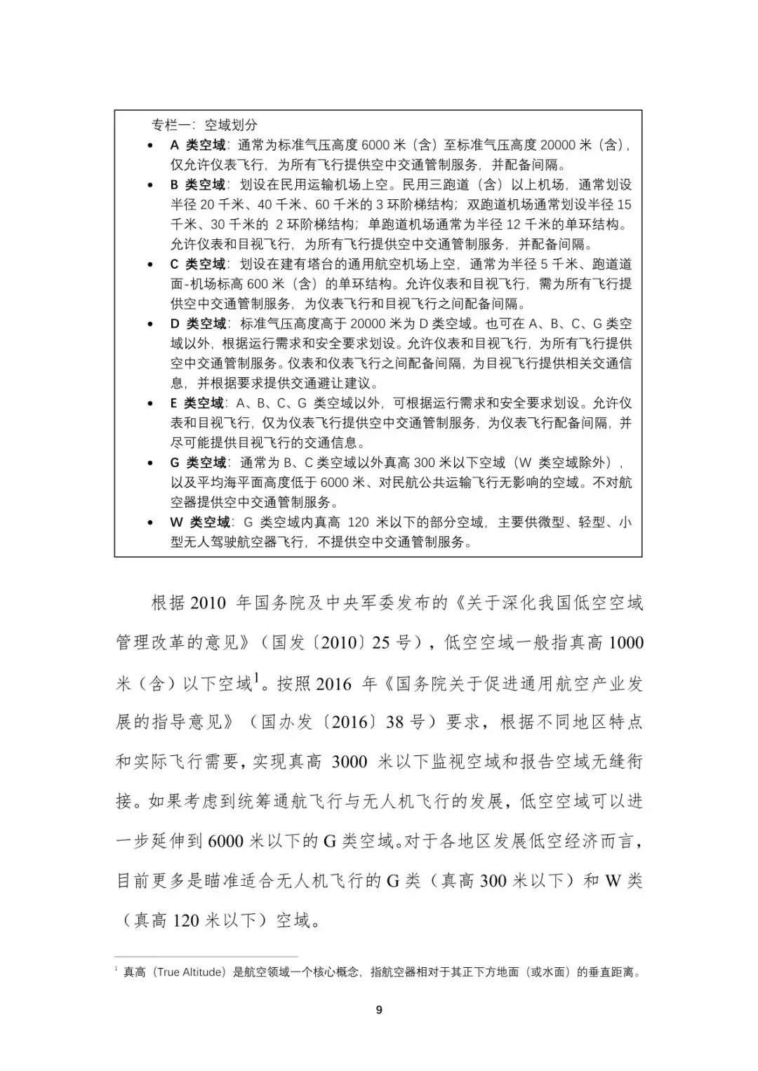
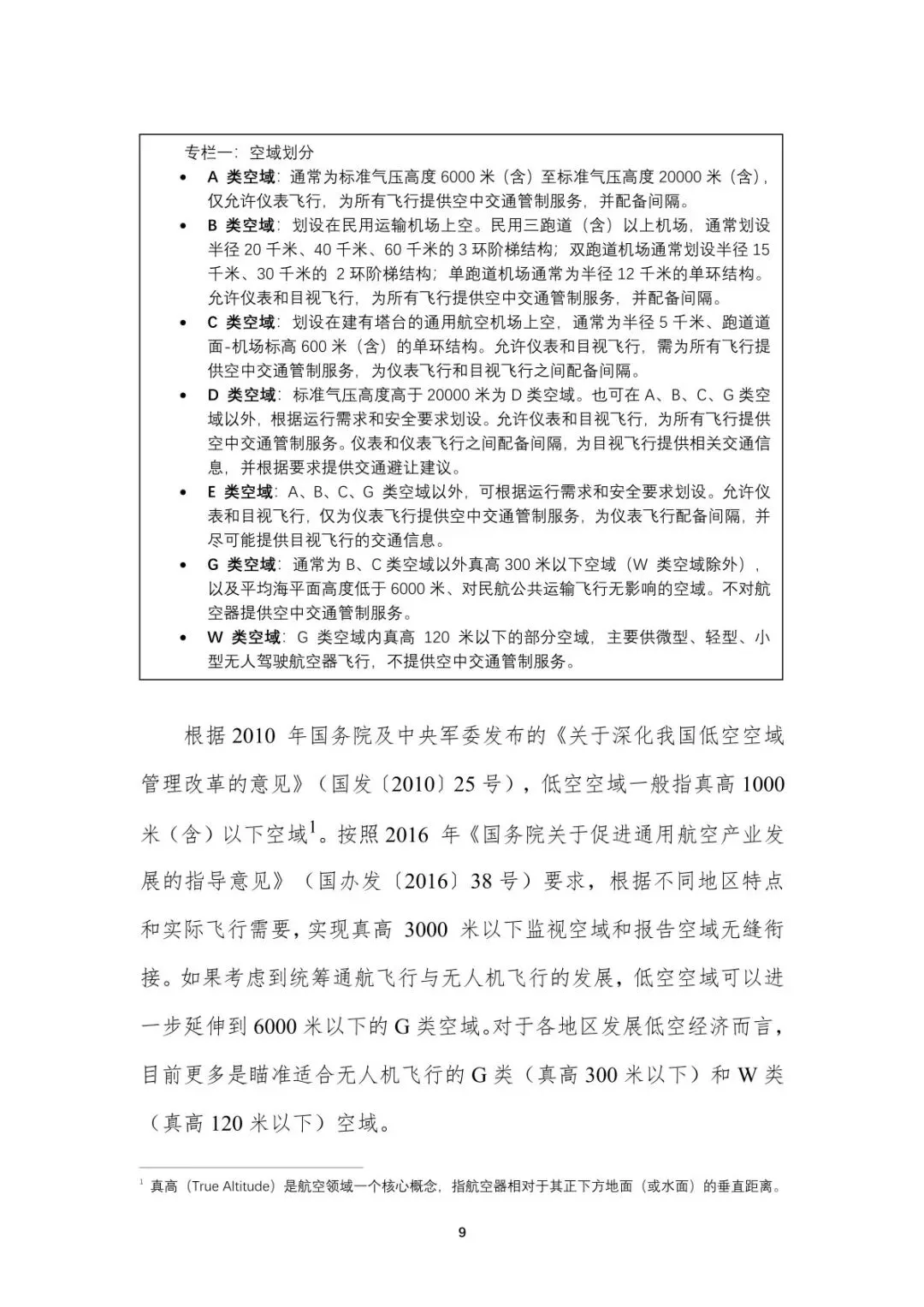
:我国低空经济起步于 2009 年,历经试点发展期、规范发展期、政策提速期,2024 年成为 “起飞元年”,《无人驾驶航空器飞行管理暂行条例》实施,国家发改委设立低空经济发展司,2025 年载人级无人驾驶航空器运营合格证颁发,标志行业迈入规模化、商业化阶段。截至 2024 年,注册无人机 215.8 万架,通用机场 475 个,低空经济活跃区域集中在珠三角、长三角等地区,海南等地已形成一定规模。 - 六要素构建发展基石,协同支撑产业生态
:低空经济发展离不开六大核心要素,空域资源是基本前提,G 类(真高 300 米以下)和 W 类(真高 120 米以下)为核心适航空域;技术与产业是基础支撑,动力电池、5G-A、AI 调度等技术突破,推动无人机、eVTOL 等装备发展;基础设施包括起降设施、通信导航等,多地推进低空智联网建设;应用场景覆盖生产、生活、公共服务多领域;安全保障涉及飞行器本体、空域运行等多维度;管理体制通过法律法规与监管机制完善提供制度保障。 - 产业生态多元融合,企业梯队逐步形成
:低空产业链涵盖飞行器制造、飞行运营、基础设施建设、服务保障四大板块,制造业包括传统通航航空器、无人机、eVTOL 等,运营领域涉及农业植保、物流运输、文旅等。企业方面,制造类有大疆、亿航智能等龙头,系统开发类有莱斯信息、中科星图等,运营类有丰翼科技、美团等。2024 年市场结构中,飞行器制造及系统开发占比 59.8%,飞行运营占 23.4%,基础设施占 14.6%,服务保障占 2.2%。 - “低空 +” 场景广泛渗透,赋能多行业升级
:应用场景已从早期航空拍摄扩展至多元领域,“低空 + 农业” 实现精准植保与监测,作业效率提升显著;“低空 + 物流运输” 破解 “最后一公里” 难题,深圳、上海等地开通无人机配送航线,跨城冷链运输时效大幅提升;“低空 + 文旅” 催生空中观光、飞行体验等新业态;“低空 + 应急救援” 提高医疗物资运输与灾害监测效率;“低空 + 城市治理” 通过统一飞行服务平台降低治理成本,提升管理效能。 - 面临多重发展瓶颈,政策引导破解难题
:当前行业存在空域资源供给不足、基础设施薄弱、产业链核心技术对外依存度高、适航管理体制待完善、应用场景不够丰富等瓶颈。国家与地方层面密集出台政策,国家层面明确低空经济战略新兴产业地位,地方如上海、深圳等地推出专项行动方案,聚焦产业链建设、场景落地、基础设施等任务。未来需推进空域开放数字化、突破核心技术、完善基础设施、拓展应用场景,加快建设人工智能时代的低空经济。

报告正文

















完整版报告已上传至星球,扫码加入星球查看完整报告

加入星球,获取30000+完整报告集

— 每天进步一点点 —
报告内容来源于网络,报告版权归原撰写发布机构所有
如有侵权,请联系我们删除
⬇️点击阅读原文,获取报告


