手机版
二维码
购物车
(
0
)
供应
求购
公司
团购
展会
资讯
招商
品牌
人才
知道
专题
图库
视频
下载
商圈
推广
热搜:
采购方式
甲带
滤芯
带式称重给煤机
减速机型号
气动隔膜泵
无级变速机
链式给煤机
履带
减速机
首页
供应
求购
公司
团购
展会
资讯
招商
品牌
人才
知道
专题
图库
视频
下载
商圈
首页
>
资讯
>
社会热点
荣续智库零碳园区白皮书系列——苏州工业园区
日期:2026-03-04 07:43:31 来源:网络整理 作者:本站编辑
评论:0
荣续智库零碳园区白皮书系列——苏州工业园区
月説·数智报告
✔今日报告:
荣续智库零碳园区白皮书系列——苏州工业园区
《零碳园区白皮书系列——苏州工业园区》白皮书由
荣续智库
发布,系统梳理了苏州工业园区零碳建设的实践路径与创新成果,为全国工业园区绿色转型提供了可借鉴的“园区样本”。
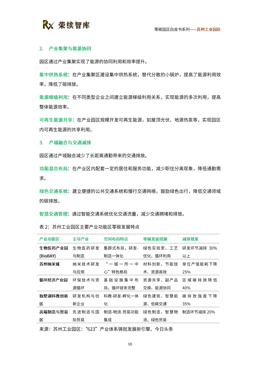
作为国家首批碳达峰试点园区、国家生态工业示范园区,苏州工业园区始终以先行先试的担当,立足“产城人融合”发展根基,以“高比例绿电供给消纳+高能效制造+高水平循环利用+数字化治理”为核心路径,依托从“2+3+1”到“623”再到“2+4+1”的递进式产业体系,推动绿色转型与产业升级同频共振。2024年,园区实现地区生产总值4002亿元,规上工业总产值6909亿元,在经济稳步增长的同时,清洁能源占比超90%,构建了经济发展与生态保护的良性互动格局。
园区在零碳建设中,全面推进能源转型、产业降碳、循环利用、数字治理四大领域攻坚。能源方面,累计并网光伏容量超430兆瓦,建成350兆瓦时储能项目,构建“光伏-储能-充电桩-综合能源站”区域能源互联网络;产业方面,培育21家国家级绿色制造体系企业、8家市级“近零碳”工厂,电子信息、生物医药等主导产业单位产值碳排放显著低于全国平均水平;循环利用方面,工业固废综合利用率达99%,循环经济产业园年处理各类固废超200万吨;数字治理方面,搭建“碳脑”双碳智慧管理平台,实现碳排放实时监测与精准调控。
报告如下:
····
如需获取全套资料,请在后台回复“2”,获取下载方式,进入【月说·数智领地】星球下载。
·····
月說-各行业报告白皮书资料库
月說-各行业报告白皮书资料库
-简介
月說-各行业报告白皮书资料库
介绍:
精选各行业高质量报告,以及汇集了各行业的优质行业报告,涵盖低碳、能源、农业、零售、乡村、电商、制造业、建筑业、服务业、贸易、食品、保险、餐饮连锁、化工等十几个行业相关报告,可供参考。
选择加入即可获得:
1、社群独家干货,数据报告
2、各行业分析报告
3、扩展行业以及商业敏感度
PS:可联系木兮/MuxiYuebao0920,
(扫码享受优惠进)
★
星球·部分内容
预览·AI大模型材料
····
打赏
更多
>
同类资讯
• 行业深度观察|逆周期突围·标杆引
0
条
相关评论
推荐图文
推荐资讯
点击排行
0
1
行业洞察|煤炭化工行业,智能计量成转型刚需
0
2
《21世纪的新生物学》白皮书概要
0
3
新质生产力数字人才白皮书-73页
0
4
看行业洞察|珑骧:在快节奏里不追逐更新的可持续实践
0
5
《储能产业研究白皮书2026》深度解读:储能赛道的周期拐点与十年增长新逻辑
0
6
临沂人必看:2026年本地兼职增收白皮书
0
7
行业洞察:张雪机车带给我的思考
0
8
【先进制造研究院】具身智能产业机遇研究报告(2026-2035)(附完整下载)
0
9
2026具身智能数据行业研究白皮书-47页(附下载)
网站首页
|
关于我们
|
联系方式
|
使用协议
|
版权隐私
|
网站地图
|
排名推广
|
广告服务
|
积分换礼
|
网站留言
|
RSS订阅
|
违规举报
|
皖ICP备20008326号-18
(c)2008-2022 免费发布网 All Rights Reserved