手机版
二维码
购物车
(
0
)
供应
求购
公司
团购
展会
资讯
招商
品牌
人才
知道
专题
图库
视频
下载
商圈
推广
热搜:
采购方式
甲带
滤芯
气动隔膜泵
带式称重给煤机
减速机型号
无级变速机
链式给煤机
履带
减速机
首页
供应
求购
公司
团购
展会
资讯
招商
品牌
人才
知道
专题
图库
视频
下载
商圈
首页
>
资讯
>
展会资讯
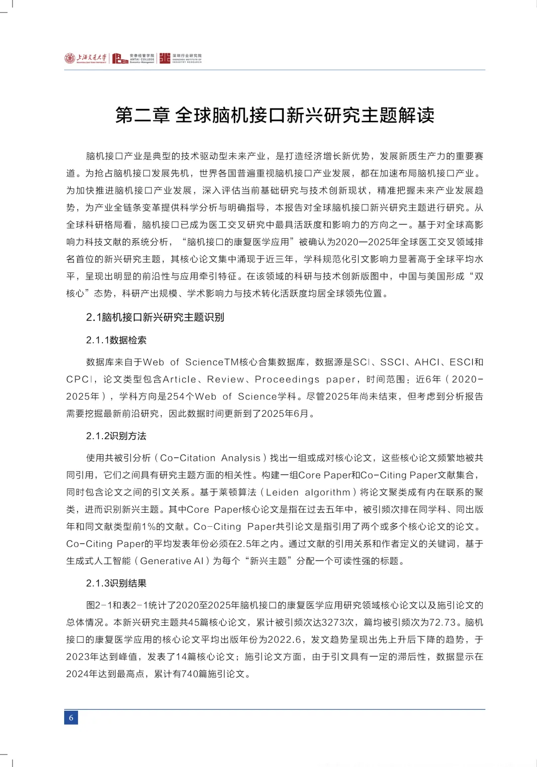
行业研究报告-《上海交通大学脑机接口2025产业元年报告》
日期:2026-03-02 11:28:04 来源:网络整理 作者:本站编辑
评论:0
行业研究报告-《上海交通大学脑机接口2025产业元年报告》
本篇行业报告可以通过扫下方知识星球下载。39元就可以下载星球所有报告。免费提供报告查找服务。
报告内容节选:
免费报告查找,请添加微信:
免责声明:以上分享报告为公开合法渠道获得,内容大部分来源于网络,版权归原作者所有,如有侵权,请及时与我们联系,我们将第一时间保障您的权益。推荐内容仅供参考学习,不构成投资建议。
打赏
更多
>
同类资讯
• 产经新闻|2025年我国服装电商行业
0
条
相关评论
推荐图文
推荐资讯
点击排行
0
1
美塑协报告:塑料加工企业需做好承担更高劳动力成本的准备
0
2
关于许昌市外商投资企业报送2025年度报告的通知
0
3
投资共享茶室前,必看的2份数据报告和3个核心指标
0
4
谷歌年度重磅报告:2025 AI 投资回报率报告
0
5
油脂与蛋白市场周度报告2611
0
6
汇报一下近期市场变化和观点
0
7
【NO109 河南电力市场】2025年河南电力市场年度报告
0
8
小说推文行业深度分析
0
9
行业分析之变压器:AI算力引爆全球变压器荒,中国制造成唯一破局关键
网站首页
|
关于我们
|
联系方式
|
使用协议
|
版权隐私
|
网站地图
|
排名推广
|
广告服务
|
积分换礼
|
网站留言
|
RSS订阅
|
违规举报
|
皖ICP备20008326号-18
(c)2008-2022 免费发布网 All Rights Reserved