需要下载完整版报告的朋友,可以扫下方优惠券付费成为会员,40000+份报告,随意下载,不受限制,报告涵盖全行业,星球保持每日更新。客服微信:sgcwjc

专业/及时/全面的行研智库
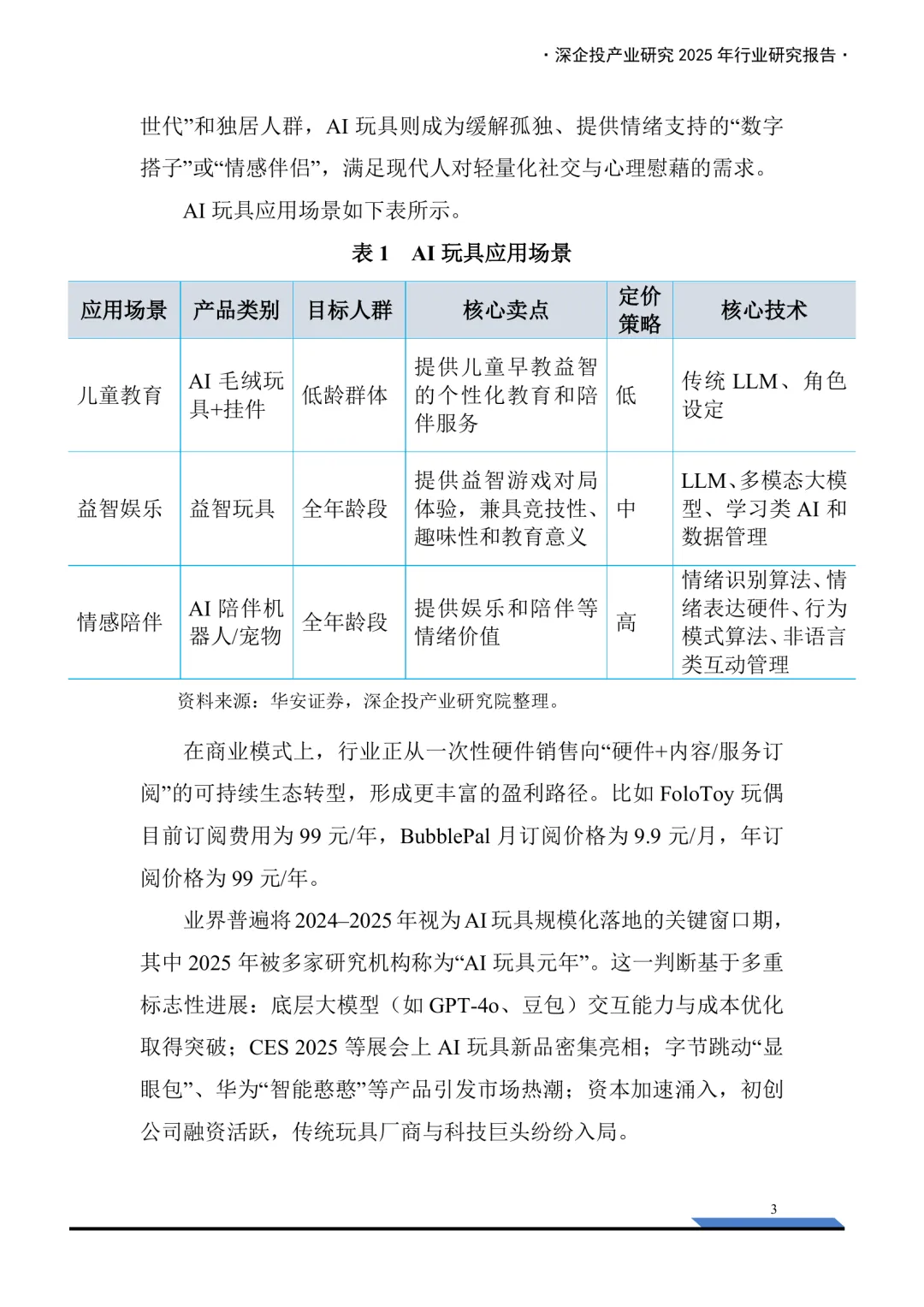
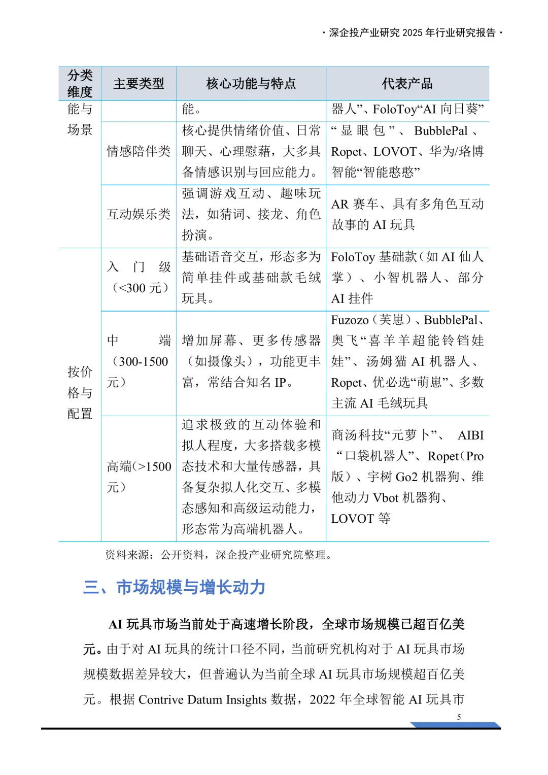
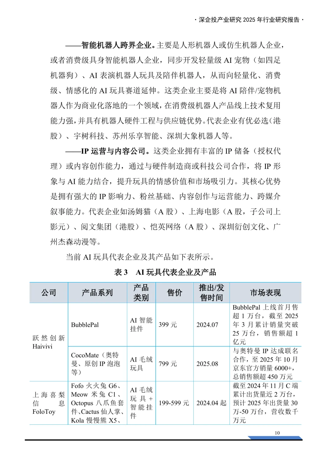
2026年,AI玩具产业正成为人工智能大模型商业化应用的重要方向。其核心价值从单纯的娱乐工具逐步向情感陪伴转变,覆盖全年龄段用户。全球孤独经济与陪伴需求的上升,推动该市场持续增长,当前规模已突破百亿美元,并预计保持高速增长态势。AI玩具通过融合大模型、语音识别、图像识别、自然语言处理及情感计算等技术,实现与用户的多维度互动和个性化反馈。产品功能已超越传统玩具的娱乐属性,演变为集教育、陪伴与创造力激发于一体的智能设备。对儿童而言,它可作为智能导师,支持学习、故事讲述与互动问答;对成年人,尤其在年轻群体中,AI玩具提供情绪陪伴与社交辅助功能。产业链方面,IP授权运营呈现技术与内容深度融合趋势,芯片模组向集成化、低成本和生态化发展,传感器技术趋向多模态与高监管标准,原材料强调环保与情感交互功能的提升,生产制造则以轻资产和代工协同为主。行业仍面临技术成熟度不足、数据安全风险、内容同质化等问题,但整体发展迅速,未来有望形成更具竞争力的市场格局。
来源:深企投














完整版报告已上传至星球,扫下方优惠券加入即可下载所有报告


戳“阅读原文”下载报告


