
|TWS耳机已迎来产业爆发阶段。
2016年苹果发布第一代AirPods,正式开启TWS耳机时代。经过4年的蓬勃发展,TWS耳机经历了产品从无到有、市场竞争从苹果一家独大到百家争鸣、用户体验从吐槽群嘲到不错真香的历程,整个行业从技术、商业、消费者教育等方面不断推动TWS耳机的发展,2020年,TWS耳机整体市场出货量已超过6亿副,未来4年仍将保持超过15%的增速,预计在2024年市场总出货量超过10亿,有希望成为全球出货量仅次于智能手机的单品。
鲸芯投资、珠海先进集成电路研究院和我爱音频网历时90天,深度调研TWS耳机产业链上的所有环节,包括下游的品牌商、方案商、代工厂,到上游的主控芯片、电源管理芯片、MCU、传感器、硅麦、发声单元、电池、天线、连接器、测试设备等各元器件及设备厂商,在大量详实的调研访谈基础上,编就《2021TWS耳机行业白皮书》,为业内首发。
本报告将从五个方面对TWS耳机行业进行分解和剖析,包括行业综述、市场概况、行业驱动因素、发展趋势分析和产业链分析。前四章节从历史沿革梳理、标准政策解读、市场规模测算、驱动因素总结和发展趋势预测等多方面,对行业整体进行分析;第五章将TWS耳机进行拆解,从内部主要的8个元器件和测试设备入手,分别对这9大关键技术领域进行梳理,从主要厂商和竞争格局、技术门槛、未来发展趋势等方面逐一分析。
本报告力图为TWS耳机行业从业者和关注本行业的投资人提供具有时效性、前瞻性、深刻性的解读。如果想收藏本文的报告,可以在我爱音频网微信公众号对话框回复关键词“2021TWS耳机行业白皮书”获取。
报告内容摘要
TWS耳机市场规模:
根据鲸芯投资和我爱音频网的调研访谈数据,并结合权威调研机构的预测,2020年全球品牌TWS耳机出货量约为2.5亿,预计到2024年,全球品牌TWS耳机出货量达5.5亿副。2020-2024年,TWS耳机品牌的增长率将有所放缓,但市场出货量的年复合增长率仍将高达19.8%。此外,根据多渠道供应商数据推算,2020年白牌耳机出货量约为3.5亿副,预计到2024年将超过5亿副。综合来看,TWS耳机市场将从2020年的年总出货量6亿副,增长到2024年的10.5亿副,年复合增长率为15.04%。
行业发展周期:
TWS耳机时代于2016年底由苹果开启,2018年开始有大量品牌进入,到2019年安卓阵营的手机品牌厂商才解决耳机的连接问题,TWS耳机在终端设备的创新周期中,仅走过了一半的路程。在至少未来的2-3年时间里,TWS耳机仍然会在产品本身的硬件上不断创新,为用户提供更好的音质、更快的连接、更长的续航以及更低的延时。
品牌TWS耳机出货量格局:
根据调研,下游手机厂商、传统音频厂商、电商分食TWS耳机市场。2020年全球品牌TWS耳机出货2.5亿副,其中苹果的出货量占全行业的38%,剩下的市场份额则由其它手机厂商如小米、三星、华为等占据,约为31%。此外,电商品牌如QCY、ANKER、AUKEY等占据的份额也较大,与传统音频厂商的出货量占比不相上下。
TWS耳机市场趋势:
(1)未来五年TWS耳机市场将继续保持高速增长;
(2)市场格局将从白牌和高仿为主,转变为品牌为主;
(3)手机厂商正在登上王座,电商品牌紧跟其后;
(4)未来2-3年市场将重新洗牌,会带来供应链竞争格局的变化。
TWS耳机技术趋势:
(1)主动降噪与通话降噪将成为耳机标配;
(2)音质的重要性明显提升;
(3)人机交互方案将持续创新。
TWS耳机产业链趋势:
(1)传统手机代工厂入局,带来行业生产效率提升;
(2)制造环节自动化水平将得到提升。
TWS耳机元器件分析:
TWS耳机主要由充电仓与耳机组成,其中充电仓内有锂电池、电源管理芯片、无线充电线圈及芯片、MCU、LED充电指示灯模块等元器件;左右耳机单元部分包括蓝牙主控芯片、锂电池保护芯片、传感器、电池、麦克风、喇叭、天线、连接器等电子器件。
一、TWS耳机行业综述

1、TWS耳机发展史
TWS耳机区别于传统的音频产品,最核心的技术推动力是蓝牙连接技术,从1994年爱立信研发出蓝牙技术、1997年被英特尔工程师命名为Bluetooth,技术的诞生和积累在很早便开始了。2000年第一款无线蓝牙耳机面世,但当时由于采用蓝牙1.0版本,带宽非常低,因此只能满足单通道语音通话,而无法听音乐。直到2010年出现了立体声蓝牙耳机,能够实现双通道立体声的效果。但是改用无线连接后,耳机内部的集成度大大提高,除了要安装蓝牙芯片外,还要给电池留有足够的空间以提升续航能力,因此当时的立体声蓝牙耳机主要是头戴式。2011年耳塞型的无线耳机问世,去掉了耳机与手机连接的线,但两个耳机之间仍以一根短线连接。直到2016年,苹果发布了第一代AirPods,正式开启了TWS(True Wireless Stereo,真无线立体声)耳机的时代。
(1)2014年全球首款真无线耳机在海外众筹平台发布

2014年,来自德国的品牌BRAGI在kickstarter平台上,以线上众筹的方式推出Dash headphone真无线耳机,这是全球首款TWS耳机,众筹价 $179起,约合人民币1160元。该众筹项目掀起轩然大波,一个半月内累计有15,998位用户参与、筹得339万美金。
(2)2016年蓝牙5.0版本发布,标志着TWS耳机左右耳双边通话成为可能

2016年6月,在TWS耳机市场爆发前期,蓝牙技术联盟推出了蓝牙5.0版本,极大地推动了TWS耳机技术成熟。全新的蓝牙5.0标准在性能上远超之前的蓝牙4.2版本,在传输能力方面,蓝牙5.0在低功耗模式下具备更快更远的传输能力,传输速率是蓝牙4.2的2倍,有效传输距离是蓝牙4.2的4倍,数据包容量是蓝牙4.2的8倍。蓝牙5.0技术给TWS耳机带来了颠覆性的改变,让TWS耳机双边通话成为了可能。
(3)2016年以苹果为代表的手机品牌取消3.5mm音频接口

2016年10月,苹果推出iPhone7系列智能手机,取消了3.5mm音频耳机孔,随手机附赠的耳机也更改为Lightning接口的EarPods。该款产品意味着iPhone从此逐步走向无孔化和无线化。同时跟进取消3.5mm音频耳机孔的手机品牌有华为、三星、小米、荣耀、OPPO、vivo等。
(4)2016年苹果第一款真无线耳机AirPods发售

2016年12月,苹果首款真无线耳机AirPods发售,正式开启了TWS耳机时代。2017-2020年,AirPods 出货量分别为1400万/3500万/6000万/9500万部,年复合增长率高达58%,2020年苹果TWS耳机出货量约占TWS耳机市场当年总出货量的38%。
(5)2017年市场上出现了首款真无线降噪耳机

2017年9月,市场上首款真无线降噪耳机--索尼 WF-1000X真无线耳机发售。该款耳机采用入耳式设计,并配有多个大小不同的耳塞,以协助佩戴、带来物理被动屏蔽噪声的效果,内置高通CSR8675蓝牙芯片,借此实现主动降噪的功能。该款耳机为2019年苹果发布AirPods Pro降噪真无线耳机做足了前期铺垫。
(6)2017年至2020年TWS耳机大爆发

2017年至2020年,上百家品牌加入TWS耳机战局。其中,手机厂商如苹果、谷歌、华为、荣耀、联想、LG、小米、魅族、摩托罗拉、努比亚、OPPO、Redmi、realme、三星、索尼、vivo等先后推出自家首款真无线耳机产品;知名音频品牌如索尼,BOSE,森海塞尔、漫步者、JVC、JBL、Jabra、B&O、阿思翠、Klipsh、惠威等均推出真无线耳机产品;同时中国市场上也出现了众多新型品牌如:小鸟、万魔、FIIL、ANKER等。
(7)2020年蓝牙5.2版本、LE Audio发布

随着TWS耳机产品销量的迅猛增长,手机与耳机之间的蓝牙配对要求也越来越高。2020年,蓝牙技术联盟发布蓝牙5.2版本,同时推出基于蓝牙5.2版本规范设定的新一代蓝牙音频技术标准--LE Audio,这为TWS耳机带来更开放的系统、更低的功耗、更高质量的音效,并且支持多重串流、支持广播音频等功能。
(8)2020年苹果、三星取消随手机配送的有线耳机

2020年,苹果、三星等头部手机品牌,相继取消原本随手机赠送的有线耳机。目前TWS耳机仍需要与手机、电脑等播放端进行搭配才能够使用,手机端取消赠送有线耳机,将大大刺激消费者对TWS耳机的产品需求。
(9) 2021年及未来
未来,TWS耳机将在提高音质、提升续航、降低传输延迟上不断改进,并发展出更丰富的功能。此外,TWS耳机作为语音交互的重要载体,将逐渐成为物联网的重要入口。
2、TWS主流功能概述

TWS(True Wireless Stereo)耳机,意为真无线立体声耳机,其外部完全摒弃了线材连接的方式,可实现单双耳佩戴。TWS耳机主要具备了听歌、通话、看视频、游戏的功能,同时也具备着未来承载多媒体入口的巨大潜力。
(1)听歌功能
TWS耳机作为一款音频产品,最基本的功能是满足用户在休闲娱乐、通勤、办公等应用场景中对于音乐播放的需求。虽然在TWS耳机的应用案例中,语音、视频通话、看电影等应用场景需求不断提升,但听歌始终占据着榜首,是TWS耳机最基本的功能。
(2)通话功能
通话是TWS耳机中另外一项非常基本的功能。随着生活速度的加快,人们多数情况下处于忙碌和喧哗的场景之中,手机的语音通话已无法完全满足用户进行清晰沟通和保护隐私的需求。这种情况下,TWS耳机便成为了手机扬声器的延伸,帮助用户满足嘈杂环境下的清晰通话需求,以及解决公共场景下的通话隐私问题。
(3)看视频、游戏功能
TWS耳机看视频的使用场景主要集中在室内环境,如:宿舍、居家、餐厅、交通工具等。在提升观影体验的同时,避免对周围人群的打扰。随着短视频的流行,看视频的需求正在快速提高。
(4)便于携带的特性
TWS耳机能够快速引爆市场,小巧便携是其主要因素之一。相较于传统的耳机产品,TWS耳机避免了线材的束缚,充电盒的应用在提升产品整体续航的同时也便于耳机收纳。此外,TWS耳机搭配了开盖自动连接、放进充电盒自动断开连接的配对方式,用户的使用体验也得到极大的提升。
(5)未来成为物联网入口
目前TWS耳机需要与手机、电脑等设备连接,从而将音频信息从终端设备传输到耳机中,再在耳机端进行输出。未来TWS耳机有可能成为独立存在的产品,如无需通过连接音频设备端即可进行音乐播放,并成为物联网的接入端口,扩展丰富的应用场景。
3、粤港澳大湾区是TWS耳机行业的世界中心
粤港澳大湾区有着完整的TWS耳机产业链和高效的分工协作,全球的供应链和生产几乎全都集中在中国,尤其是粤港澳大湾区。例如,深圳有着完善的品牌运营和销售市场,汇集了众多品牌,如万魔、ANKER、漫步者等;东莞有强大的制造企业和完备的供应链,例如工厂有瀛通科技、台德、猎声、奋达,音频测试设备企业有兆华电子、美格信、指南测控、奥普新、启航电子等,此外还聚集了一大批优秀的硅麦、发声单元、天线的生产企业;珠海有着强大的芯片设计团队,例如有珠海炬芯、珠海杰理、中科蓝讯、英集芯等;惠州集中了一批电池供应商,包括亿纬锂能、金赛尔、恒泰科技、PATL、ATL等。

4、政策及相关标准解读
(1)中国蓝牙耳机耳机标准
国内目前有两项蓝牙耳机相关标准,分别是《蓝牙耳机测量方法》和《蓝牙耳机技术要求》。其中,前者规定了蓝牙耳机的测量方法,后者规定了蓝牙耳机的使用条件和测量条件、技术要求、试验方法、检验规则以及产品信息、包装、运输、贮存等。
此外,还有一项全新的标准正在征集起草单位--《无线耳机通用技术规范》。该标准拟对无线耳机的性能、电池、整机安全等方面进行规定,适用于在人耳上及耳内使用的无线耳机、无线耳机-传声器组(头戴无线耳机-送话器组)。
(2)国际蓝牙技术联盟标准
A. 蓝牙5.2版本
蓝牙5.2版本是蓝牙技术联盟(Bluetooth SIG)发布的新版本蓝牙核心规范(Bluetooth Core Specification),在此前规范的基础上,蓝牙5.2版本新增的功能有:LE同步信道(LE Isochronous Channels),增强版ATT(Enhanced ATT)协议及LE功率控制(LE Power Control)。这三项底层技术上的更新为LE Audio奠定了基础。
B. LE Audio标准
LE Audio是基于蓝牙5.2版本规范设定的新一代蓝牙音频技术标准,而此前的蓝牙音频技术标准现在统称为Classic Audio。LE Audio主要特点是全新的高音质、低功耗音频解码器LC3,支持多重串流音频、支持广播音频技术,为助听器提供强大的支持。其中LC3编解码器具有在低数据速率条件下也能提供高音质的特性,将为开发者提供巨大的灵活性,使其在产品设计时能够更好地在音质和功耗等关键产品属性之间进行权衡,是LE Audio的关键所在,不同品牌的蓝牙设备在连接、音质、延时、功耗等方面都会有更好的表现。
二、 TWS耳机市场概况
1、市场规模
2016年9月,苹果发布第一代TWS耳机Airpods,推动耳机行业的变革,开启耳机真无线时代。近几年,随着TWS耳机的蓝牙连接不断稳定、低延时问题得到解决、主动降噪和通话降噪等功能的相继推广,市场对TWS耳机的接受度不断提高,行业进入爆发式成长的阶段。
根据鲸芯投资和我爱音频网的调研访谈数据,并结合Canalys等调研机构的预测,2020年全球品牌TWS耳机出货量约为2.5亿,预计到2024年,全球品牌TWS耳机出货量达5.51亿副。2020-2024年,品牌TWS耳机的增长率将有所放缓,但市场出货量的年复合增长率仍将高达19.8%。此外,根据多渠道供应商数据推算,2020年白牌耳机出货量约为3.5亿副,预计到2024年将超过5亿副。
(1)安卓端市场出货量及增速

(2)苹果端市场出货量及增速预测

(3)全球品牌TWS耳机市场规模及增速


未来5年,随着蓝牙、传感器、AI芯片等技术的不断积累和成熟,以及市场渗透率不断提升,TWS耳机行业将持续高速发展,有希望成为全球年出货量超过10亿、仅次于智能手机的消费电子单品。
2、行业发展周期
TWS耳机是基于通信技术发展而诞生和爆发的。从2G到5G,通信技术的发展、终端设备的迭代和各种应用的创新相互对应。2007年,苹果推出智能手机,出现终端设备的创新;2009年中国联通拿到第一张3G牌照,正式进入移动互联网的时代;2014年前后出现各种应用app,应用与服务开始大爆发。从周期长短而言,通信技术的发展周期约为10年,电子行业的更迭约为5年,应用和服务的替换周期仅有数月到一两年。
在2016年前后,以智能手机为代表的消费电子领域的增长开始变得平缓,此时出现新的终端设备,例如TWS耳机、智能手环、智能手表、VR眼镜等。在这一阶段的创新中,TWS耳机表现最为出色。
TWS耳机时代于2016年12月份被苹果开启,2018年开始有大量品牌进入,到2019年安卓阵营的手机品牌厂商才解决耳机的连接问题,TWS耳机在终端设备的创新周期中,仅走过了一半的路程。在至少未来的2-3年时间里,TWS耳机仍然会在产品本身的硬件上不断创新,为用户提供更好的音质、更快的连接、更长的续航以及更低的延时。

3、产业链分析
TWS耳机主要由充电盒部分与无线耳机部分组成,其中充电盒包括锂电池包、PCB组件、电源管理IC、LED充电指示灯模块等组建;左右耳机单元部分包括蓝牙主控芯片、电源管理芯片、传感器、电池、麦克风、喇叭等电子器件。

4、当前市场品牌厂商概览及销量竞争格局
根据调研,下游手机厂商、传统音频厂商、电商分食TWS耳机市场。2020年全球品牌TWS耳机出货2.5亿副,其中苹果的出货量占全行业的38%,剩下的市场份额则由其它手机厂商如小米、三星、华为等占据,约为31%。此外,电商品牌如QCY、ANKER、AUKEY等占据的份额也较大,与传统音频厂商的出货量占比不相上下。

三、 行业驱动因素
1、从零到一:TWS耳机的技术进步解决了用户的使用痛点
一个新生产品的萌发,往往是因为技术的进步,解决了使用者长期存在、但可能尚未意识到的需求和痛点。
仅从语音通话和听音乐这两种功能而言,传统的有线耳机需要用有形的线材,实时连接播放设备,用户有天然的想要简洁的使用环境、舒适的佩戴体验、便捷的操作行为的需求。然而早期受制于技术,这一天然且长期存在的需求并未得到满足。但是技术的突破和进步使得一切成为可能。例如,蓝牙连接技术使得耳机离开有形线材、通过无线连接播放设备成为可能,于是出现了早期的单耳无线通话耳机;随后双耳的蓝牙连接技术又进一步使得两只耳机可以同时接收到信息,改善了接听体验,使得无线蓝牙耳机不再仅限于通话,而是承担了例如聆听音乐等更多功能;当耳机不再实时连接播放设备时,用户不再需要时刻携带笨重的设备,同时,随着各类传感器的使用,用户可以通过触摸、敲击、压力或者语音指令,直接在小巧的耳机上操作,使得真正的解放双手成为可能;当耳机需要脱离线材单独工作时,续航和功耗又成为限制使用体验的障碍,但随着电池容量的提升、芯片功耗的下降、快充技术的进步、创新的耳机仓充电方式等一系列技术的革新,使得无线蓝牙耳机能够真正满足用户的长时间使用需求。
技术的进步,解决了用户长期存在的需求和使用痛点,让TWS耳机从零到一,得以萌生。
2、从一到十:用户习惯得到培养,TWS耳机渗透率将不断提升
随着TWS耳机初代目用户被充分教育,将带来:一、越来越多的新用户将开始尝试TWS耳机;二、尝鲜用户在使用过首款TWS耳机产品后,对TWS耳机的连接是否通畅、操作是否便利、音质是好是坏有了初步感受和更高的要求,会主动寻求有更高性能的产品。
另外,由于TWS耳机单价相对手机、平板等电子产品而言较低,用户的消费负担较轻,并且在不同的场景模式下会有相对应专用耳机产品的需求,例如听音乐时倾向于使用专业的音乐耳机,运动时倾向于使用专业的运动耳机,商务场合倾向于使用专业的通话耳机,因此相对于其他电子产品,用户复购TWS耳机的频率相对较高,且有同时拥有多部耳机的使用需求。
此外,消费者对TWS耳机的使用经验进一步加深,对耳机将有更高的价格接受程度。消费者在选择购买耳机时,开始越来越关注产品的性能,并愿意为高性能买单。
产品真正满足了用户的使用需求,消费习惯得到培养,体验要求得到提升,将促进TWS耳机的量价齐升,扩大市场规模。
3、产业推动:智能手机销量下滑,产业链迫切需要推动新的爆款单品
随着全球智能手机销量连续3年稳中有降,笔电、平板、智能手表等产品的销量也维持平稳的水平,消费电子产品的边际红利见顶,全产业链迫切需要新的市场增长点。
2016年苹果推出AirPods,并在2017年发布的iPhone7上率先取消3.5mm插孔。AirPods的成功,向业内厂商揭示了TWS耳机的巨大市场,指明了市场新的增长方向。三星、华为、小米、OPPO、vivo等国内外多家智能手机厂商相继跟随苹果取消耳机孔,并开始布局TWS耳机;ANKER、AUKEY等电商平台开始迅速跟进,纷纷推出自有品牌产品;SONY、BOSE、森海塞尔、漫步者等传统音频设备厂商也开始加大布局;爱奇艺、网易、百度等互联网公司也纷纷推出TWS耳机产品。全行业看到 TWS 耳机的巨大增长潜力,一同推动 TWS 耳机的市场爆发。
四、TWS耳机行业发展趋势分析

1、 市场趋势
(1)未来五年TWS耳机市场将继续保持高速增长
到今天,TWS耳机已经走过第一代功能机的阶段,用户完成首次消费,在这个阶段用户对音质等方面没有太深的理解和过高的要求。随着蓝牙连接、信号转发、传感器等技术的不断进步,TWS耳机的使用体验飞速提升,用户再次消费,对产品各方面的性能有了对比和更高的要求,消费者被充分教育、使用习惯得到培养。此外,受全产业链的推动,尤其是手机厂商取消耳机接口,TWS耳机的渗透率将不断提升。有希望成为全球年出货量仅次于智能手机的单品。
根据模型预测,未来五年,TWS耳机市场将从2020年的年总出货量6亿部,增长到2024年的10.5亿部,年复合增长率为15.04%。
(2)市场格局将从白牌和高仿为主,转变为品牌为主
从2016年苹果推出第一代TWS耳机AirPods开始,苹果在市场份额、技术创新、消费者教育上一直引领着市场。与此同时,大量白牌厂商迅速跟进,以极低的价格吸引着下沉市场用户,进一步打开市场需求,例如目前售价300元以下的市场集中了大量的白牌厂商。今天,TWS仍处在类比于手机的功能机时代,呈现出苹果耳机和白牌耳机两头大、安卓品牌耳机小的市场格局,白牌厂商的模仿能力强,在未来持续一段时间内仍将保持旺盛的生命力。
参考智能手机的市场发展规律,随着市场需求的打开,产业链不断成熟,成本持续下降,市场增速渐趋平稳,届时市场格局会逐渐稳定。品牌厂商凭借产品质量、品牌溢价、规模效应带来成本下降的优势,将抢占白牌的市场份额。但不同于手机产业链的是,手机行业的门槛比TWS耳机高,一是设计难度、各元器件的性能要求、制造工艺门槛均高于耳机,二是需要的资金投入比耳机多,一款新手机的投入需要过亿的资金,而一款新TWS耳机的投入最少只需数十万。因此,在TWS耳机领域,白牌产品的市占率将逐渐降低,接近品牌TWS耳机的市场份额。
此外,随着安卓阵营在技术上的跟随创新,与苹果在耳机技术上差距不断缩小,安卓品牌TWS耳机市场份额将逐步扩大。
(3)手机厂商正在登上王座,电商品牌紧跟其后
当前进入TWS耳机市场的品牌玩家可以分为六类,分别是苹果、安卓阵营的手机厂商、传统音频厂商、电商、互联网公司和白牌厂商。
TWS耳机的市场由手机厂商引领和开拓,由于耳机与手机相关性强,有些功能需要(如音频解码、双耳连接方式等)与特定的智能手机硬件相匹配,同时 TWS 耳机也能够延伸智能手机的功能(如语音助手),此外手机厂商取消耳机接口也将大大促进TWS耳机的渗透率,因此手机厂商天然地引领和开拓着TWS耳机的市场。
电商平台借助其天然的渠道优势,通过整合上游产业链,将成品制造和品牌进行整合,以强大的销售渠道抢占市场,发展势头紧跟在手机厂商之后。
TWS耳机作为重要的智能终端之一,2018 年以来,谷歌、亚马逊、 微软等科技巨头为布局智能物联网生态也都进入该市场,争夺语音入口,但由于目前耳机仍处在拼终端设备性能改进的阶段,还不会由应用和服务驱动,因此互联网公司推出的产品并未取得市场较大的反响。
传统音频厂商由于积累了音频设备的丰富经验和目标客户群体,但由于其产品有特定的消费群体,因此定价相对较高,且对市场的反应相对较慢,因此当前其份额在缓慢下滑。
综合来看,由于手机作为连接入口和载体,与TWS耳机的相关性最强,并且手机厂商有完备的销售渠道和稳定的受众群体,因此将主导市场。而电商平台也凭借其强大的渠道优势将紧跟其后。传统音频厂商和互联网公司将获得更有针对性的细分精品市场。当下TWS耳机仍处在高速发展的阶段,仍会有新的品牌不断涌进,品牌之间的竞争厮杀将不断加强。
(4)未来2-3年市场将重新洗牌,会带来供应链竞争格局的变化
2019年下半年开始,手机厂商开始发力,加大对TWS耳机的研发、设备、工艺、人才等投入,例如,华为、小米在2018年推出第一款TWS耳机,OPPO在2019年成立音频团队、开发TWS耳机,2019年发布了第一款产品,随后在2020年接连发布了7款产品,vivo在2019年也推出第一款TWS耳机。手机品牌厂商由于雄厚的资金实力、成熟的供应链和工厂资源、成熟的销售渠道、稳定的客户群体,加上耳机需要连接手机终端,手机品牌厂商天然把控着这一入口,几个头部的手机品牌,引领着安卓阵营TWS耳机的发展。
此外,在生产端,手机代工厂也纷纷入局。2020年下半年,手机工厂闻泰、华勤、安信诺等开始建TWS耳机的产线,华勤代工的华为FreeBuds4i产品已量产出货。
随着手机厂商的不断发力,未来2-3年,市场将重新洗牌,各元器件厂商的格局也会发生变化。与手机厂商业务联系紧密的元器件厂商将获得更多的市场机会和更好的利润空间。
2、技术趋势
(1)主动降噪与通话降噪将成为耳机标配
2019年苹果发布的 AirPods Pro推出主动降噪(ANC)功能,其它厂商随后跟进,从 2020 年 CES 上展示的 TWS 耳机新品看,各厂商在耳机腔体设计、算法方案上持续优化,主动降噪功能兼顾环境音模式已经成为高端 TWS 耳机的标配。随着优秀的ANC模拟信道性能,高效的自适应ANC产测算法,完善的ANC研发及产测工具链的不断普及,越来越多的耳机将拥有主动降噪功能。
此外,2021年也将是通话降噪(ENC)的爆发增长年,从下游厂商反馈来看,无论是品牌耳机,还是电商、白牌,今年都会主推ENC功能,各大主控芯片厂商也都将通话降噪功能加入平台。
ANC/ENC主要依靠主控芯片的算法、传感器、硅麦、耳机壳的人体工学设计等多方面来实现。
(2)音质的重要性明显提升
随着第一代尝鲜的消费者开始更换耳机产品,由于用户有了比较,对音质的要求会越来越高。例如苹果在 AirPods Pro 里率先推出空间音频的功能,利用耳机内的 6 轴传感器跟踪头部的转动, 通过指向性音频算法,调整每只耳朵收到的频率信号,来虚拟出多个喇叭的播放效果。而 TWS 耳 机的音质主要靠主控芯片、算法、发声单元等多方面来共同实现。主控芯片方面,通过可编程 DSP,利用其良好的扩展和兼容性,集成优秀的第三方音频音效算法;发声单元方面,通过使用 圈铁组合、叠加多个动铁等方案,覆盖多个频率的声音,为用户提供更好的声音效果。
(3)人机交互方案将持续创新
人机交互是用来判断人体的动作意图,来实现音频的播放暂停、上下曲切换、音量大小调节、智能语音唤醒等功能。TWS耳机的交互方式经历了从按键,敲击,触摸,压力感应,再到压力和触摸融合多个阶段。目前市场上主要有3条技术路径:电容触摸、加速度计(G-Sensor)和压力感应。随着苹果在AirPods Pro上使用了压力感应传感器,能够在避免破坏耳机外观一体性的情况下,实现类似物理按键的操控方式,并且拥有高灵敏度和准确度,避免了误触问题。受益于苹果的带动,未来压力感应的渗透率将逐步提高,并且随着耳机的智能化、多功能化,传感器不断迭代和创新,接口不断丰富,实现多传感融合。
3、产业链趋势
(1)传统手机代工厂入局,带来行业生产效率提升
2020年下半年开始,手机代工厂开始入局TWS耳机行业,建立耳机组装产线,如闻泰、华勤、安信诺。其中华勤已经量产华为的FreeBuds4i。这将带来以下影响:一是冲击传统的耳机代工厂,如佳禾、富士高、伊利森、科奈信、汉能等,与其直接争抢大客户;二是带来行业成本效率的提升,将冲击下沉市场的小品牌产品,使得市场竞争更加集中;三是提高手机品牌TWS耳机的出货量,带来制造工艺水平的升级;四是市场的出货量数据将会更加透明和可监测,给行业带来更多的信息指南;五是能够为行业培养更多的技术人才、带来更规范的生产和更先进的技术创新。
(2)制造环节自动化水平将得到提升
由于音频行业是一个高度人力密集型的产业,自动化设备缺乏、耳机外形多样、许多组装环节只能依赖人工完成,此外,TWS耳机在从来料加工到成品装配出厂的生产过程中,需要经过几十道的生产工序。但相较于手机、电脑等已经形成模块化的生产方式,TWS耳机还多采用打胶、焊接等方式生产,因此在生产工序中,任何一个环节的出错都有可能导致最终整个产品的报废,生产制造环节自动化率低造成产线的直通率和良率非常低,是当前行业的普遍痛点。
随着市场竞争的加剧和用工荒问题的突出,工厂迫切需要降本增效。由于生产不断集中,规模化生产摊销设备成本,BTB模块化生产提升自动化水平,以及自动化和半自动化设备的普及,生产环节的生产效率将得到提高。
五、TWS耳机产业链分析
(一)元器件分析
TWS耳机主要由充电仓与耳机组成,其中充电仓内有锂电池、电源管理芯片、无线充电线圈及芯片、MCU、LED充电指示灯模块等元器件;左右耳机单元部分包括蓝牙主控芯片、锂电池保护芯片、传感器、电池、麦克风、喇叭、天线、连接器等电子器件。
由于TWS耳机中的各元器件并不涉及卡脖子技术,且供应商除了美国公司外,有较多欧洲厂商,如电源管理芯片有荷兰的NXP,传感器有意法ST、德国BOSCH,硅麦的MEMS芯片供应商有德国英飞凌等,因此出现供应链安全问题的可能性较低。

1、蓝牙音频主控芯片

由于TWS耳机取消了传统的耳机线连接方式,通过蓝牙技术将耳机与手机等播放设备相连,并通过监听、转发、双通路连接等模式将终端发出的音频信号同时传给两只耳机,组成立体声系统。因此在TWS耳机里,最关键的部件是蓝牙音频主控芯片,它是实现TWS耳机无线连接、音频处理、耳机电源管理、智能交互等功能的基础。
TWS耳机极小的空间尺寸和极轻的重量要求,蓝牙音频主控芯片在芯片设计、工艺制程、集成度、算力、功耗等方面都面临更高的标准。
(1)主要厂商及竞争格局
2018年初,蓝牙音频主控芯片市场呈现出“CBA”三分天下的格局, C(CSR 高通,现以QCC来指代高通)、B(BES 恒玄)、A(Airoha 络达)三家厂商瓜分TWS耳机市场。经过近几年迅猛发展,除苹果使用自研的W1/H1芯片、华为使用自研的麒麟A1芯片外,从商业角度看,市场已进一步形成三大阵营:以高通、恒玄、络达为代表的追求高性能阵营,以原相、炬力、瑞昱为代表的追求性价比阵营,以杰理、中科蓝讯为代表的追求亲民策略的阵营。三大阵营里数十家公司在蓝牙音频主控芯片领域激烈竞争,全面覆盖TWS耳机市场从高端到低端、从品牌到白牌的各个圈层的产品。

尽管蓝牙音频主控芯片市场竞争已经十分激烈,但由于TWS耳机市场规模大、增速高,技术更新周期短,产品迭代速度快,尤其是近年来主动降噪、通话降噪、AI交互、健康监测等功能不断叠加,市场持续有新的厂商进入,后起之秀仍有一定的市场机会。
目前市场的新进入者主要靠两种相对优势挤占市场。一类是除了提供主控芯片外,还会提供如存储IC、触摸IC、电源IC等其它TWS耳机芯片,能够为方案商或工厂提供相对全面的解决方案,例如汇顶、易兆微、泰凌微等;另一类是优化芯片性能,在某些方面具有较强的性能表现,能够满足特殊需求,如慧联、物骐微等。

由于蓝牙音频主控芯片用于实现无线连接、音频处理、耳机电源管理、智能交互等多种功能,涵盖了音频、电源、射频、基带、CPU、软件等多个技术领域,因此芯片的系统设计难度高、电路结构复杂,对芯片的边缘计算能力、平台化能力、高集成度、低功耗设计等都有非常高的要求。
总结来说,对于蓝牙音频SOC芯片厂商而言,主要有以下5点核心门槛。
蓝牙射频技术难度不断提升:作为蓝牙主控芯片,射频性能的稳定性、一致性及抗干扰性至关重要,直接影响TWS耳机产品的开发难度,并最终影响用户的使用体验。蓝牙射频技术包含芯片本身的设计和软件算法的处理,随着芯片制程的不断提升,蓝牙射频的设计难度也不断提高。
连接性能和低延时技术需要不断提升:随着蓝牙设备的普及,用户对音视频同步的要求越来越高,特别是在游戏或视频的应用场景。做好低延时体验是一项系统及工程,除了蓝牙主控芯片端必要的设计外,软件及算法的配合也至关重要。
性能和功耗的权衡:在极致的空间尺寸内,续航和功耗的矛盾异常突出。若要追求耳机的高性能,功耗就会上升;若要满足续航要求,性能就会退让。TWS耳机需要在性能和功耗建取得完美平衡以保障用户体验。
音质问题:尽管蓝牙技术在消费市场已经推进至5.2版本,但蓝牙耳机传输音频仍使用蓝牙2.1制定的A2DP1.2标准。音质的改善在于音频编码方式,CD音质需要带宽为1.41Mbit/s,而受限于A2DP的传输能力,音频数据需要经过编码压缩后再通过A2DP传输,所以音频通过蓝牙传输无法做到百分百还原,而只能通过先进的压缩技术来提升音质。此外,随着耳机模具越来越小,电池对喇叭会产生干扰,芯片本身对底噪也有一定影响,电感电容器件产生噪声,这些都是未来提升音质需要解决的问题关键。
靠自研方案来提升收发模式性能:蓝牙连接虽然支持连接多个终端,但并不支持同时播放音频。在新一代蓝牙音频技术标准--LE Audio得到商用之前,蓝牙音频只能实现一对一的连接,并不能同时连接两只耳机,芯片厂商需要自行研发首发方案。此外,芯片配套SDK的稳健性及易开发性也十分重要。
(3)发展趋势
芯片需要平台化,便于后续开发丰富的功能:随着TWS耳机在消费市场的渗透率不断提升,用户对产品的性能要求和功能需求越来越多,蓝牙音频主控芯片需要提供丰富的功能便于产品开发,包括提供ANC降噪、ENC降噪、AI等等。耳机功能的增加,要求主控芯片的性能持续提升。
芯片厂商需要提供全套的技术支持服务,而不仅是卖产品:芯片厂商除了给下游客户提供芯片产品和平台以外,还需要为客户做好技术支持服务,帮助方案商、代工厂、以及各元器件厂商一起共同开发调试。
2、电源管理芯片及充电仓MCU

电源管理芯片被安装在TWS耳机仓内,主要起到两方面作用:一是负责充电仓内部的电池充电,二是负责充电仓内部电池升压输出从而为耳机充电。此外,还需要实现安全防护,防止内置锂电池过充、过放、过流、短路等保护功能。
TWS耳机充电仓MCU主要实现的功能有:充电管理(充电+升压)、仓与耳机的互动(通讯、蓝牙互联)、仓与手机的互动(精准电量弹窗显示,用蓝牙进行数据透传)、无线充。
TWS耳机由于采用蓝牙无线方式传输,其续航能力和快充速度极大地影响着用户的使用体验。而电源管理芯片能够起到提升电池充电速度、精准控制电流电压、减少对耳机电池的损害等功能,在TWS耳机里起到重要的作用。
目前市场上主流的充电盒电源管理芯片有两种充电方式:开关充电和线性充电。开关充电和线性充电相比,电源转换效率大幅提升,热损耗更低,同样的充电电流下,芯片和电路板发热量降低很多,尤其在大电流充电的时候优势更明显。
电源管理芯片组包含充电芯片、同步整流升压转换器、低压差稳压器、负载开关、输入过压过流保护芯片等。电源管理芯片有3种常见模式:PMIC加通用MCU的传统方案、charger+boost+MCU单芯片全集成方案、charger+MCU的单芯片再外挂boost的方案。
(1)主要厂商及竞争格局
电源管理芯片产品种类庞杂、应用市场细碎、整体市场规模庞大,但在2019年之前,国内市场极少有专门为TWS耳机定做的电源管理芯片,品牌厂商主要采购TI、NXP等国外的产品,价格较高。随后国产TWS耳机用的电源管理芯片开始推出,如圣邦微、矽力杰、韦尔等上市公司成为市场主力。之后钰泰、思远、微源等厂商开始发力,抢占市场,后来者居上。
品牌TWS耳机中,苹果AirPods 系列产品充电仓采用德州仪器(TI)的电源管理芯片和意法半导体(ST)的MCU的方案,产品性能优异、单价高,合作关系较为稳固,短时间内国内厂商难以进入。
安卓端品牌TWS耳机充电盒电源管理分三种方案:
1)PMIC+通用MCU的传统方案:以TI、圣邦、思远、微源、昇生微等PMIC厂商为代表,联合通用MCU厂商,此方案为市场主流;
2)charger+boost+MCU的单芯片全集成方案:在整体市场中占比较小。英集芯2020年推出的偏定制化的SOC,受到市场关注;
3)charger+MCU的SOC单芯片外挂boost的方案:该方案通过写软件就能实现控制POWER的功能。昇生微(MCU配合自家boost)联合钰泰(boost)为典型案例。

低端的TWS耳机为了节省成本,通常不使用专门的MCU来上传电量数据,而是仅使用电源管理芯片完成基本的充放电。在中高端的TWS耳机中,MCU的供应商主要有合泰、芯海等。

(2)技术门槛及主要挑战
在TWS耳机的应用中,电源管理芯片在设计和生产过程中面临以下3点主要的挑战。
高可靠性、低功耗、高效率和高精度设计:从产品本身功能而言,随着TWS耳机功能的不断丰富,功耗也随之提升,而在TWS耳机有限的空间结构里,两只耳机和充电仓内的电池容量较小,充电盒电池容量通常为350-800mAh,耳机电池约50mAh。虽然耳机充电仓的充放电功率仅为5W左右,但对电源管理芯片提出了低功耗、高耐压、高集成度等更高的技术要求。好的电源管理芯片能够提升充电速度、精准控制电流电压、降低待机功耗、提高升压效率,进而提升耳机的续航能力,降低产品返修率。
兼容设计:从产品的应用而言,传统的充电仓电源管理方案需要根据不同的蓝牙音频 SOC 芯 片来进行针对性的设计和调整,选用不同的电源芯片产品和电路设计,一定程度上会拖累产品的 开发速度,增加生产运营成本。而 TWS 充电仓的兼容设计,使得在单芯片上实现不同主控芯片设 计的兼容,能够提升研发效率,减少重复性方案设计投入;提升产品生产运营效率,降低库存备 料风险。
集成化设计:目前TWS耳机的充电仓设计存在方案商对产品的理解参差不齐导致产品周期较长、IEC62368认证无从下手,电源管理芯片厂商推出的电源方案如果具备高集成度、高灵活性、便于layout、省去MCU开发软件等特点,将有利于客户减少整体方案的开发难度、缩小PCB面积、降低BOM成本。
(3)未来发展趋势
低功耗要求不断提升:耳机仓对PMIC的体积、续航能力、功耗的要求会不断提升。充电更快、使用时间更长、放电效率更高、待机功耗更小。
集成度不断提高:为缩小芯片面积,为耳机留出更多空间来容纳更大的电池和其它元器件,电源管理芯片的集成度将不断提高。例如,三星在2020年推出的MUB01芯片,将五个组件(电量计,DC/DC转换器,线性充电器,低压降(LDO)调节器和复位IC)整合到单个芯片组中。芯片面积减少了50%,使耳机留出更多空间来容纳更大的电池,从而延长电池续航。
支持无线充:由于越来越多的手机会配无线充,而品牌TWS耳机需要旗舰产品的站位,因此无线充在TWS耳机中的渗透率也将不断提高。
3、传感器

为了使耳机在穿戴和使用过程中能够更好地对使用者意图做出判断和反应,传感器被大量地使用在TWS耳机中。例如苹果的AirPods Pro、华为的FreeBuds Pro上均有光学传感器、压力传感器、加速度传感器、骨传导等传感器。
概括来说,目前TWS耳机上的传感器主要起到5方面的作用,分别是:
(1)入耳检测,用来实现佩戴检测,控制音频播放暂停,或者在通话时切换耳机和手机听筒;
(2)人机交互,用来判断人体的动作意图,来实现音频的播放暂停、上下曲切换、音量大小调节、智能语音唤醒等功能;
(3)拾音,用来清晰提取人声,实现通话降噪;
(4)健康辅助,如检测心率、体温、助听等与健康相关的功能;
(5)3D音效,通过耳机内置陀螺仪在观看视频时实现虚拟3D音效 。
这5大方面的作用,每一种都有多种传感器方案来实现,新类型的传感器在不断涌现,原有传感器的技术也在持续迭代。

(1)主要厂商及竞争格局
入耳检测方面,目前主要有2条技术路径:光学红外激光和电容式感应。根据调研,品牌耳机追求更高的检测精度和更好的用户体验,倾向于使用成本相对较高但误操作率较低的光学方案,约有80%的产品使用光学方案;而白牌耳机更多出于成本和组装便易度的考量,仅有约10%的产品使用光学方案,绝大多数产品使用成本相对较低的电容式方案。
人机交互方面,在TWS耳机的发展过程中,交互方式经历了从按键,敲击,触摸,压力感应,再到压力和触摸融合多个阶段。目前市场上主要有3条技术路径:电容触摸、加速度计(G-Sensor)和压力感应。随着苹果在AirPods Pro上使用了压力感应传感器,能够在避免破坏耳机外观一体性的情况下,实现类似物理按键的操控方式,并且拥有高灵敏度和准确度,避免了误触问题。未来压力感应的渗透率将逐步提高。
拾音方面,为了更好地实现通话降噪功能,市场上目前有两种主流方案,一是利用语音加速度计,目前三星、苹果有大量使用,漫步者、google也有少部分出货,其它品牌都还未用该技术;二是使用基于麦克风的VPU传感器,目前只有华为有少量产品使用。

(2)技术门槛及主要挑战
传感器的设计与装配需要联动产业链上多个环节:对于多数传感器而言,由于其工作原理复杂,对装配有较高要求,需要和产业链上多个环节进行紧密配合。例如光感芯片厂商需要和主控厂商一起调算法、服务PCBA厂商告知芯片摆放位置、指导壳子厂商如何安装滤镜、服务组装厂培训滤镜对准等装配细节。仅靠产品性能优势无法真正打开市场,还需要提供完备的安装指导服务,联合产业链上多个环节共同推动产品的渗透率。
提高灵敏度和综合成本控制之间的平衡:传感器在TWS耳机中起到判断用户操作意图的作用,具有重要意义,因此对于传感器而言,其高灵敏度、低误触率是最重要的评价标准。而灵敏度和误操作率与传感器的工作原理、本身使用的材料或技术、以及调试的算法息息相关。同时,作为耳机的重要元器件,传感器的生产一致性和综合成本也是非常重要的考量,这对厂商的生产品控、材料管理等方面都有非常高的要求。
(3)未来发展趋势
向多功能、智能化发展:作为人工智能技术的重要硬件基础,传感器在耳机中的应用举足轻重。TWS耳机的交互方式,从最初利用光学感应原理来感知用户的佩戴状态,实现摘下耳机自动停止播放、戴上耳机恢复播放的简单交互,发展到可以进行按压、滑动、敲击等复杂的触控交互。随着智能语音技术的加入,TWS耳机实现了语音交互,未来将向更加智能的环境自适应方向发展。同时,TWS耳机还可以收集用户体征数据,提供健康检测、运动数据播报等更为丰富的功能。
多传感融合趋势:由于TWS耳机朝着小型化、轻量化、多功能方向发展,对传感器也带来了相应的要求。为了实现小体积和轻重量,市场会推出越来越多的多合一传感器方案,将不同的单个传感器进行组合搭配,在实现丰富的功能的同时维持小体积。
4、硅麦克风
硅麦克风是一种采用MEMS技术将声学信号转换为电学信号的声学传感器,在TWS耳机中担任识别声音的功能。MEMS(Micro-Electro Mechanical System,微机电系统),是将传统机械系统的部件进行微型化后,通过半导体加工技术,将其固定在晶圆上,制成相应的元器件。硅麦克风主要由MEMS传感器和ASIC芯片两部分构成,传感器将外界信号转换为电信号,执行器与外界产生作用,信号传输单元能够对信号进行处理以及与其他微系统连接。

注:Airpods Pro中有3颗麦克风,分别用于接收语音、接收外部声音信号、侦测耳机内部的噪声,从而实现主动降噪、通话降噪和通透模式。
目前TWS耳机采用的麦克风单元主要有ECM驻极体麦克风和硅麦克风。
驻极体麦克风使用可保有永久电荷的驻极体物质,其工作原理是:声音的振动传到麦克风的振膜上,推动里边的磁铁形成变化的电流,变化的电流通过声音处理电路进行放大处理;
硅麦克风的工作原理是:MEMS微电容极头中的硅振膜接收到音频信号,经过MEMS微电容传感器传输给微集成电路,然后将高阻的音频电信号转换并放大成低阻的电信号,同时经RF抗噪电路滤波,输出与前置电路匹配的电信号,完成声电转换。通过对电信号的读取实现对声音的识别。
硅麦克风相较于传统的驻极体麦克风(ECM)而言,具有体积小、功耗低、可靠性高、抗干扰能力强、产品一致性高等特点,因此被先后广泛应用于汽车、医疗及健康监护、通信及消费电子产业中。

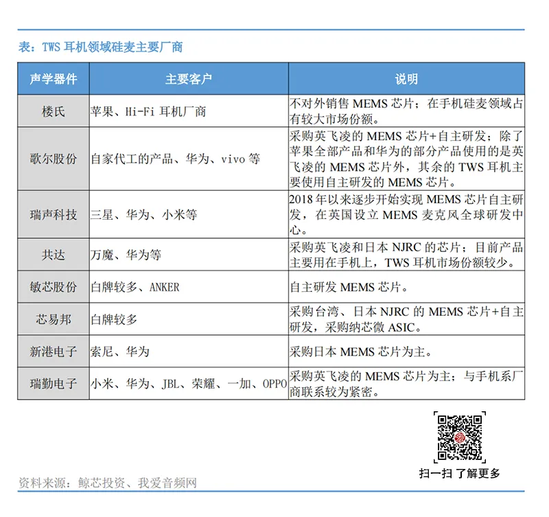
(1)主要厂商及竞争格局
硅麦克风应用广泛,除了TWS耳机外,硅麦大量使用在智能手机、电脑、智能电视、智能穿戴、智能家居领域,此外,工业、汽车、医疗、军事、智慧城市也有一定需求。从出货量看,TWS耳机和智能手机、电脑、平板是目前硅麦克风主要应用领域,每年出货量达几十亿。
从芯片角度,具有自主研发和生产MEMS传感器芯片的厂商主要是楼氏、英飞凌等。国产厂商中,歌尔、敏芯有自主研发和生产实力。
从硅麦克风成品角度,主要厂商有楼氏、歌尔、瑞声、共达,合计占市场60%左右的份额。此外还有敏芯微、台湾钰太、台湾鑫创、韦尔半导体等。

根据市场调研,目前各家硅麦厂商瞄准的市场有一定差异化。手机品牌TWS耳机,仍主要由歌尔、楼氏、共达等手机硅麦厂商供货;电商品牌TWS耳机,主要由敏芯、歌尔等厂商供货。
(2)技术门槛及主要挑战
常规性能硅麦需要较强的上下游产业资源整合能力和成本管控能力:TWS耳机对硅麦克风的性能要求相比于手机、笔电而言较低,且麦克风的应用与算法紧密结合,算法在一定程度上可以弥补麦克风硬件的性能。对于常规性能的硅麦,其技术非常成熟,市场竞争已呈红海,各家比拼更多的是整合上游供应链、开拓下游市场、提升良品率以及优化成本的能力。
硅麦的封装环节工序不可逆,对生产一致性要求高:硅麦的封装约有20多道工序,且生产过程不可逆,一旦某个环节失败,则整个产品报废,无法修改重来,这点不同于驻极体麦克风。因此在硅麦的封装过程中,每一个环节的质检和品控都非常重要。各家厂商的硅麦产品本身技术差距不大,主要是对可靠性的要求高。
MEMS芯片设计难度高、产业化周期长,早期受限于市场应用规模,国内缺乏生产工艺:MEMS是多学科和技术的融合,在产品开发过程中,工具、设计和工艺相互高度依赖,其设计开发十分依赖开发人员的经验,因而技术和经验门槛高、产品的产业化周期长。此外,MEMS是一种微机械结构,包含了微米级别的齿轮、仪表、引擎和泵,其制造工艺需要依据不同的产品和应用场景而定制。因此,早年由于市场应用细碎,每一种细分的应用场景都需要定制化的工艺,而细分市场的规模不大,且技术门槛相对较高,所以MEMS芯片主要依赖进口,国产厂商的自主研发能力较弱。
(3)未来发展趋势
MEMS麦克风的市场需求将进一步攀升:首先,TWS耳机出货量将持续增加,硅麦克风的市场需求也随之提升;其次,随着TWS耳机对于降噪需求的不断提高,厂商需要增加硅麦的数量,再配合系统算法实现噪音优化,单个耳机上搭载的硅麦数量将增加到2-3个。硅麦克风的市场需求将随着TWS耳机性能的提升和出货量的增加而进一步攀升。
市场竞争格局尚未确定,将在未来2-3年逐渐清晰:TWS耳机对硅麦的要求相对较低,对于常规性能的硅麦而言,由于工艺成熟、产品性能稳定,各厂商很难从性能上体现差异化。而对于高性能的硅麦,其研发生产的门槛较高,一般厂商不具备研发能力。此外,由于下游大多数工厂没有麦克风单体的测试设备,这些厂商更关注蓝牙连接信号,不会也无法关注硅麦性能,因此针对此类客户,大多数硅麦厂商并无动力去大力提升产品性能。从出货量来看,目前除歌尔一家独大以外,其他几家国产厂商追咬较紧,同时存在大量小厂,市场格局尚未确定,但随着整机厂商的洗牌,头部品牌厂商由于对声学参数、相位、曲线的管控强,对于ANC、ENC功能要求较高,与头部品牌厂商绑定较紧的硅麦厂商会拥有更大的市场份额,市场格局将逐渐清晰。
国内缺少自研MEMS芯片能力的厂商将被挤压生存空间:随着TWS耳机市场爆量增长,龙头厂商也纷纷入局。英飞凌等MEMS芯片厂商也开始布局TWS耳机硅麦成品,并进一步压制国内既需要采购其MEMS芯片、同时又开始自主研发芯片的厂商。国内缺少自研能力的厂商,如若仍只从事后端的封装组装,其利润空间和市场份额将被挤压。
5、发声单元
在TWS耳机中,发声单元被安装在两只耳机的入耳前端,起到将电信号转换成声音信号的作用。
TWS耳机发声主要有2种实现方式:动圈、动铁。这两种发声单元会进行组合搭配,或者独立使用。使用个数也会根据耳机对音质的要求而有所增减,例如单动圈、单动铁、双动铁等不同的方案。此外市场上也出现了圈铁模组,动瓷喇叭等新兴方案。目前市场上90%的TWS耳机产品采用动圈单元。

(1)主要厂商及竞争格局
目前市场上90%以上的TWS耳机采用动圈发声,价格从几毛到几元不等,国内动圈厂家数量多、竞争激烈,主要集中在东莞及周边,毛利较低。
动铁目前在全球由两家公司垄断,分别是美国楼氏、丹麦声扬,但这两家公司90%的产能服务于医疗领域的助听器厂商,暂未在消费电子领域大举发力。国内目前有只少数几家公司从事动铁的研发和生产。

(2)技术门槛及主要挑战
动圈技术门槛低、市场杂乱:动圈的研发、生产没有技术难点,只需要专业声学人员和制成的管理者,目前市场上绝大多数动圈无独立品牌,动圈主要由小厂提供或组装厂自带。价格范围在0.1元-6元。
动铁单元的制造需要积累对材料、设计的丰富经验:使用材料方面,动圈需要6种材料,动铁则需要超过10种材料;此外,在动铁的设计和生产过程中,对材料的选择和理解、电枢形状的设计、不同部位厚薄的设计等方面具有较高的技术和经验门槛。因此国内有技术实力做出优质动铁的厂商极少。
市场应用和产能相互制约:动铁由于使用材料数量多、设计复杂、生产门槛高,因此动铁的成本相比于动圈较高,这限制了动铁的市场应用规模,而规模的限制又带来生产成本高企不下。如何打破市场和成本互相牵制的闭环,并且在闭环打开后,能够迅速跑赢其它大厂的杀入,将是动铁厂商面临的挑战。
(3)未来发展趋势
向多单元、圈铁结合发展:动圈声音较为饱满,层次衔接较好,适合听饱满、磅礴的声音;动铁因为其体积小、振膜面积小,导致推动空气量有限,所以低音比较欠缺,但存在体积小、功耗低、灵敏度高、对音乐的还原性好、适合听人声和乐器等优点。随着消费者对TWS真无线耳机音质要求的不断提高,未来的产品趋势是更偏向于声学方案的提供,向多单元、圈铁模组等方向发展。
6、电池

TWS耳机中电池存在于两处:一是充电仓,电池主要负责给耳机电池提供备用能源,以及供充电盒内部电路使用,通常为聚合物软包电池,容量在300-600mAh,一般情况下充电盒内只采用一块电池,有长续航需求或其他特殊功能的产品可能会采用两块;二是左右两只耳机,均需要单独的电池模块,供内部电路、扬声器等元器件使用,通常为纽扣电池、软包电池或针式电池,容量在30-60mAh,选用何种电池主要取决于产品的外观设计和成本考虑。
(1)主要厂商及竞争格局
电池产业较为成熟,国内有多家上市公司为TWS耳机的充电仓和耳机提供电池产品,例如国光电子、德泰能源、亿纬锂能、恒泰科技、赣锋锂业、鹏辉能源、豪鹏国际、欣旺达电子等。此外还有不少传统电池厂商也具有相当的竞争实力。


(2)技术门槛及主要挑战
小尺寸与大容量难以兼得:在TWS耳机有限的结构空间里,电池需要实现高能量密度、高安全性的平衡,一方面用户追求更高的续航时间、更长的电池使用寿命、更快的充电速度,另一方面又追求更轻便小巧的耳机产品,两者难以兼得。
存量市场的混乱带来厂商管理难度的增加:由于现存量市场目前对产品要求参差不齐,如形状、尺寸、电压、性能等有不同的要求,这对电池厂商的管理和产线的柔性生产提出了更高的要求。
品牌耳机对电池的质量和生产要求高:对于高端产品来说,电池技术门槛较高,因为用户要求产品待机时间长、寿命长、支持快充,且能够在宽温环境下使用,这对电池的材料、设计、高精度制造都有着非常高的要求。另一方面,随着TWS耳机行业逐渐向头部企业集中,这带来对电池生产的更高要求,例如追求高质量的耳机品牌要求采用全自动化生产设备和在线全检等。而对于低端产品而言,技术门槛较低,因为锂离子电池材料体系成熟,低端产品能量密度不高,仅需满足常规要求,如1C充电即可。
(3)未来发展趋势
电池外形发生变化:随着客户对电池小型化和容量提升需求的增加,TWS耳机电池外形由传统的软包方形电池,向钢壳扣式/软包扣式电池转变,电池尺寸进一步缩小,能量密度进一步提升。
功率型及快充型电池需求增大:随着用户追求TWS耳机更长的续航时间和更快的充电体验,功率型和快充型电池的需求在增加。
全自动化生产将成为重要的行业门槛:一是随着材料成本和人工成本不断增加,以及成品TWS耳机价格持续下探,电池的利润空间受到较大挤压,这要求工厂在生产时必须提高自动化生产水平和大规模生产,以降低成本;二是头部企业对产品质量和一致性要求不断提高,对电池厂商全自动化生产提出迫切要求。
7、天线
天线是TWS耳机实现无线连接的重要功能部件之一。天线的作用是将发射机输出的高频电流能量转化为电磁波辐射出去,或者将空间电磁波信号转换成高频电流能量发送给接收机。天线决定了通信质量、信号功率、信号带宽、连接速度等通信指标。因此,天线是通信系统的重要前端器件。

在TWS耳机中,常用的天线有3类,分别是:LDS天线、FPC天线、陶瓷贴片天线。
LDS天线:主要利用激光镭射技术,用激光照射LDS材料,使有机金属复合物释放出金属粒子,直接在耳机壳上镀化形成金属天线。LDS天线的优势是设计灵活、节省空间,不存在人工组装误差,制程短且灵活,修改外形不需要模具,省略了制造菲林、模具、蚀刻等环节。劣势是周期长(注塑和天线厂分开,运输过程加长;镭雕化镀耗时长;需要进行二级外观面喷涂和一级面喷涂等工艺的表面处理)、成本高(LDS原材料价格是普通ABS/PC塑胶的3-4倍,且LDS生产及喷涂等过程中都存在一定比例的损耗,最终累加起来成本高)。
FPC天线:FPC天线的优势是打样、开模周期快,普通单面板打样周期2天左右,开模周期3-4天完成;成本较LDS天线有较大优势。劣势是设计有局限性,在3D曲面形状上走线受到限制;量产风险不可控,陡翘面容易造成FPC起翘等品质不良现象。
陶瓷天线:优势是一致性较好,体积小,装配方便,可贴片焊接,价格低廉。劣势是容易受到周围器件干扰,带宽较窄,调试性能以及方向性不够灵活。

(1)主要厂商及竞争格局
相对于其他领域用的天线,如基站、手机、工业等,TWS耳机用的天线技术成熟稳定、产品单价相对较低,每款TWS耳机的天线都需要定制化设计和调试,传统生产天线的厂商龙头暂时并未重视该市场。市场主要由大量的中小型供应商占据,集中度较低。

(2)技术门槛及主要挑战
前期ID设计时需要系统性考虑天线的布局要求:在无线蓝牙传输过程中,天线的位置、净空比影响着TWS耳机的信号功率、通信质量。由于每款耳机的腔体结构、外壳材料、内部空间布置各不相同,这些都会影响到天线的工作效果,因此天线的设计需要被纳入耳机前期的ID设计中,进行通盘的设计和考虑。而在TWS耳机的实际设计和生产过程中,许多厂商并没有系统性地考虑到天线的使用环境和摆放要求,从而带来耳机各种连接问题。工厂在设计生产耳机的时候,不能将天线只当做组装件,而需要将天线涉及到的相关技术参数指标列入ID设计中,提前设计,反复调试,这需要天线厂商推动。
(3)未来发展趋势
FPC天线将成为市场主流:目前品牌TWS耳机主要采用LDS天线方案,但从2020年下半年开始,随着整机售价不断向下调整,利润空间压缩,FPC天线凭借成本优势开始抢占市场份额。未来FPC将成为TWS耳机天线的主流。陶瓷天线由于具有明显的成本优势,在白牌市场和低端品牌市场中占有较大份额。由于TWS耳机的价格区间大,不同定位和价格的产品会选择各自适合的天线,因此这三个都会长期并存在市场中。
滤波器将普遍被加入TWS耳机中用来增强信号传输:随着环境信号的复杂度提升以及耳机主控芯片的功能提升,信号受到的干扰越来越大,因此滤波器会越来越多地被使用在TWS耳机里用于过滤无用信号。
8、连接器:充电接口、BTB连接器、金属弹片、金属顶针

连接器在众多消费电子产品中都有非常广泛的应用,目前在TWS耳机里的连接器产品主要有:充电接口、BTB连接器、金属弹片、金属顶针,排线。通过这些连接器的连接,TWS耳机能够实现各个元器件之间的连接运行。
(1)主要厂商及竞争格局
目前TWS耳机产品上的连接器产品种类丰富,每一个连接器产品都起到了不同的连接作用,不同类型的连接器之间不存在明确的替代竞争的关系。
目前TWS耳机市场应用的板对板连接器为极小型连接器,国外为JAE,HRS,molex,国内主要是亚奇,连展,乾德。

(2)技术门槛及主要挑战
充电接口的技术挑战:充电接口的技术挑战在于保证各充电之间的产品一致性,以及端子接触点的氧化问题。关于充电速度的问题,目前为了安全性的设计考虑,TWS耳机芯片及充电盒芯片都限制了充电的电流,因此充电接口也需要保证在这一小电流充电需求下进行设计。
BTB连接器的技术挑战:目前全球最小的BTB连接器规格为:长2.48mm*宽1.52mm*高0.6mm(4pin),目前行业只有两家工厂研发出来并投入生产,分别是HRS和亚奇科技。
顶针产品的技术挑战:TWS耳机顶针的技术挑战主要为避免氧化问题的发生,所以要求顶针镀金需要在3迈以上。技术难点主要是顶针针头与针尾针座之间的铆合,需要保证良好的接触。顶针还包含弹性的要求,这一要求主要根据TWS耳机内的磁体磁性增强或减弱,因此需要与TWS耳机的设计进行结合,才能够实现良好的弹性。
弹片的技术难点:弹片生产的难点主要在于弹片的磨具设计,使用过程中应避免氧化问题,因此需要采用弹性更好的铍铜材质,同时在弹片表面进行镀金处理,以增强电流以及接触的灵敏性。
(3)未来发展趋势
板对板连接器的发展趋势:从规格上来讲,引脚间距和高度越来越小,当前间距为0.4pitch 0.35pitch,0.7mm-0.6mm合高占主导地位,未来发展到间距0.3pitch甚至0.2pitch是主要趋势;从性能上来看,未来超高速信号传输是主要趋势。
连接器带来更便利的连接方式:连接器本身的自动化产线的实现,能够协助TWS耳机自动化产线的实现:越来越多的私模出现,对连接器厂家的设计开发能力要求更强。
9、测试设备

TWS耳机从设计、到来料加工,再到成品装配出厂销售的过程中,产品测试环节起到了关键性的作用。TWS耳机的测试主要包括实验室测试和产线测试两个部分,前者主要用于研发阶段的品质测试,以及射频、声学、安全性等各项认证;后者则主要用于生产阶段的品质把控,在各阶段提前测试,降低成品的不合格率。
实验室测试:实验室测试属于绝对测试,主要是在研发阶段,测试结果用于TWS耳机各项功能的调试。经过不断的测试和调整,使测试数据达到指定标准,使TWS耳机的性能得到保障。测试项目主要包括TWS耳机响度、延时、信噪比、单频干扰、失真、频响、动态音量控制,以及目前火爆的TWS耳机功能ANC主动降噪、ENC通话降噪等,测试结果均有相应的标准进行参考,从而使TWS耳机在生产之前达到需要的要求,再进行量产。
产线测试:产线测试通过与已有的基准数据进行对比,来分析测试项目的产品是否合格。在产线生产之前,需要准备一副TWS耳机样机产品,经过实验室测试,对耳机的各项数据进行调试,达到产品的各项要求。再将样机带到产线上,通过产线上的测试设备,对样机进行各项测试,记录测试结果,留作对比基准。在产线生产过程中,需要保证测试的产品与此前同等环境下测试的样机数据基本相同,从而保障产线生产过程中的产品能够达到合格的要求。
经过电声器件IQC来料检测、PCBA RF检测、PCBA音频测试、前腔半成品测试、成品耳机RF测试、免屏蔽房耳机UI测试、成品耳机音频测试、成品耳机老化测试8项测试,最终TWS耳机达到了严格的合格标准,然后才能上市,到达消费者手中。

(1)主要厂商及竞争格局
目前市场上的相关测试设备厂商,主要分为研发音频分析仪以及相应的配件、软件产品的厂商,和选择测试仪器来做成测试系统的系统集成商。也有自主研发,以此基础搭建系统的厂商。整体上,生产测试设备已经比较完备,并且还在不断地创新以提升产线测试效率。
目前生产产线测试设备已经比较完备,从基础的音频器件来料测试,到蓝牙RF射频测试,再到ENC通话降噪测试,以及近期非常火爆的ANC降噪测试,都有相应的测试系统帮助客户很好的把控产品的出厂质量,提升产品出厂合格率。
(2)技术门槛及主要挑战
音频分析仪器:音频分析仪是音频测试的核心,通过音频分析仪才能给测试产品发送特定的测试信号、准确抓回测试产品返回的信号,并对信号进行分析。市面上有两种主流类型音频分析仪,一种是类似于AP公司架构的设备,这种设备内置有自己的CPU,并具备较高的阻抗,测试精度会更高。另一种是由高精度声卡集成的电声测试仪,依赖控制电脑的CPU来做辅助运算,测试精度相对较差,但性价比更高。
蓝牙连接设备测试仪:TWS耳机依靠蓝牙技术进行短距离信息传输,其连接的稳定性、可靠性和及时性极大影响着TWS耳机的用户体验。国内目前没有自主成熟的RF测试仪器,所有的RF测试系统都只能采购国外的核心部件。
测试软件:软件是硬件设备与人交互的桥梁。软件算法越细致、完备,可以支持的测试项目越多,可测试的设备范围则越广,可以供研发工程师自主选择的空间也越大。
测试设备的自动化测试程度:测试设备模块化程度不足,无法实现像手机一样的模块化和自动化生产,还需要大量的人工参与。
(3)未来发展趋势
全自动测试设备的需求在提升:目前TWS耳机生产工厂在做音频测试时,由于TWS耳机形状的不规则,很难通过机械手对产品进行抓取,因此需要大量的音频测试技术人员进行人工操作。未来测试设备模块化设计的完善,将提升测试的自动化程度,提高测试效率。
测试设备将全面支持蓝牙5.2的射频测试:随着蓝牙5.2的推广和使用,越来越多的耳机将采用蓝牙5.2的标准,测试设备厂商需要提供与蓝牙5.2相关的射频测试技术支持。
测试设备还需解决如下技术问题:包括实现一站式解决方案(ANC和音频测试共享测试软硬件平台)、准确定位到耳机的底噪、构建纯风噪测试环境、提供ANC耳机的生产良率和效率的一致性测量校准等。
(二)成品组装生产
1、代工厂
从生产端来看,TWS耳机的代工厂按照规模划分可以分为三类。立讯、歌尔年产量在4000万-5000万套,产能基本被苹果填满,歌尔还为华为、荣耀代工部分产品;富士高、国光、三诺等工厂为500-1000万套级别,主要给手机品牌、传统音频品牌及小众品牌代工;冠旭、欣音、安特信等为500万套以下级别,主要为大量小众品牌代工。

鲸芯投资、珠海先进集成电路研究院联合我爱音频网历时 90 天,深度调研 TWS 耳机产业链上的所有环节,包括下游的品牌商、方案商、代工厂,到上游的主控芯片、电源管理芯片、MCU、传感器、硅麦、发声单元、电池、天线、连接器、测试设备等各元器件及设备厂商,在大量详实的调研访谈基础上,编就《2021TWS 耳机行业白皮书》,为业内首发。我爱音频网将持续更新音频行业、技术资讯,欢迎关注。
十分有幸与您在音频的世界相遇,我爱音频网在接下来的日子里,也将与您并肩同行:)

内容持续更新中,如有信息错误欢迎与我爱音频网联系,我们非常乐于接受不同的观点与建议;也欢迎各大TWS耳机成品厂商、供应链厂商与我们进行联系,再小的元器件都值得被认可,我们希望能够在音频领域给大家提供帮助与支持:D

5月28日,周五,深圳


点击报名打爆款!
音频行业年度报告持续更新中,如果你想了解消费类音频行业最新动态,欢迎关注我爱音频网呀:D

以下热门话题可以点击蓝字了解,
也可以在我爱音频网微信后台回复如下关键词获取专题
「技术专题」
LE Audio、TWS、降噪、骨传导、HWA、智能音箱报告、耳机报告、助听器、蓝牙市场报告
「拆解汇总」
500篇拆解、TWS耳机拆解、充电盒拆解、智能音箱拆解、脖挂耳机拆解、头戴耳机
「优质资源」
TWS耳机顶配芯片、TWS耳机芯片、充电盒芯片(有线)、充电盒芯片(无线)、智能音箱主控芯片、TWS充电盒电池、TWS耳机电池、TWS耳机扣式电池
「芯片原厂」
「电池厂商」
「品牌专区」
「展会报道」
蓝牙耳机亚洲展、CES、ComputeX、环球资源、香港电子展、果粉嘉年华、中科院声学所峰会、Bluetooth Asia、瑞昱发布会、紫光展锐发布会
「土豆专访」
第1期、第2期、第3期、第4期、第5期、第6期、第7期、第8期、第9期、第10期、第11期、第12期、第13期
「土豆探厂」
内容持续更新中
商务合作联系:info@52audio.com


勇敢点,在留言板说出你的观点!


