2022年中国移动游戏IP营销研究报告|36氪研究院

跨品牌运营商系统性整合,进一步释放移动游戏IP营销价值。随着中国移动游戏产业不断发展,用户对游戏IP跨界营销的需求及消费能力不断提高,移动游戏IP跨界营销备受关注。为扩大收入来源、提高游戏IP价值,游戏商从多个领域进行跨界,深度挖掘IP衍生价值,提升游戏在不同圈层的知名度。跨品牌运营商助力移动游戏IP实现高效跨界
移动游戏IP营销商业化模式主要分为商品开发、内容和主题空间授权,但中国游戏IP商业化仍处于发展阶段,商品开发领域存在产业链环节分散、信息不对称、衍生品同质化、盗版猖獗等痛点。跨品牌运营商的入局,串联IP商业化各环节,解决行业痛点,促使IP营销实现产销一体化,IP方不断重视与优质跨界运营方合作。跨品牌运营商作为中台运营方,为游戏IP方提供资源整合、营销等系统性服务,串联IP商业化各环节,帮助IP高效完成跨界商业化流程,进一步拓宽游戏IP行业增长空间和赋能产业生态的完善。
京东跨界研究院通过王者荣耀探索京东跨界新生态
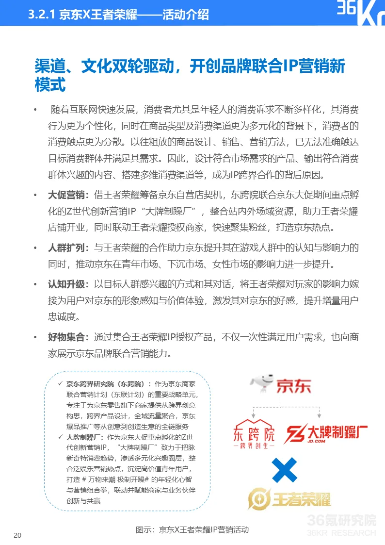
借王者荣耀筹备京东自营店契机,京东跨界研究院(以下简称东跨院)联合京东大促期间重点孵化的Z世代创新营销IP“大牌制躁厂”,整合站内外场域资源,助力王者荣耀店铺开业,同时联动王者荣耀授权商家,快速聚集粉丝。此外,此次合作还助力京东实现人群扩列、提升用户认知的同时,向商家展示其品牌联合营销能力。在京东和王者荣耀的联合跨界营销中,东跨院基于京东海量青年用户群体、平台商户资源与智能物流体系布局,整合站内外场域资源,助力王者荣耀高效完成商品跨界营销的同时,与用户、商户之间建立深度交互与价值链接。在王者IP跨界营销方面,东跨院基于用户画像洞察与用户习惯分析,以IP与商家高效整合、打造爆款产品、精准营销等体系化产业运营思路,从用户需求、商家动销、流量扶持、IP商业化效率等多方位综合考虑,打造IP营销闭环逻辑。提升IP产品的销售量,降低商家与IP合作成本,带动IP粉丝用户的获得感与幸福感。另外,东跨院凭借京东海量用户、消费数据、商户资源、宣发平台、仓储物流等,不仅可以帮助游戏IP实现跨界,亦可服务于文博、艺术等其他IP。本报告的重点研究问题如下:
移动游戏IP营销的定义如何?
移动游戏IP营销存在哪些应用价值?
移动游戏IP营销的跨界方向有哪些?
移动游戏IP跨界商业化存在哪些环节?
更多精彩内容,请关注“36氪研究”微信公众号。如想获取《2022年中国移动游戏IP营销研究报告》,点击文章底部【阅读原文】,提取码:cvgk,或在36氪研究院微信公众号上回复“游戏IP”获取下载链接。






























36氪旗下公众号
真诚推荐你关注
