手机版
二维码
购物车
(
0
)
供应
求购
公司
团购
展会
资讯
招商
品牌
人才
知道
专题
图库
视频
下载
商圈
推广
热搜:
采购方式
甲带
滤芯
气动隔膜泵
减速机型号
减速机
带式称重给煤机
履带
链式给煤机
无级变速机
首页
供应
求购
公司
团购
展会
资讯
招商
品牌
人才
知道
专题
图库
视频
下载
商圈
首页
>
资讯
>
展会资讯
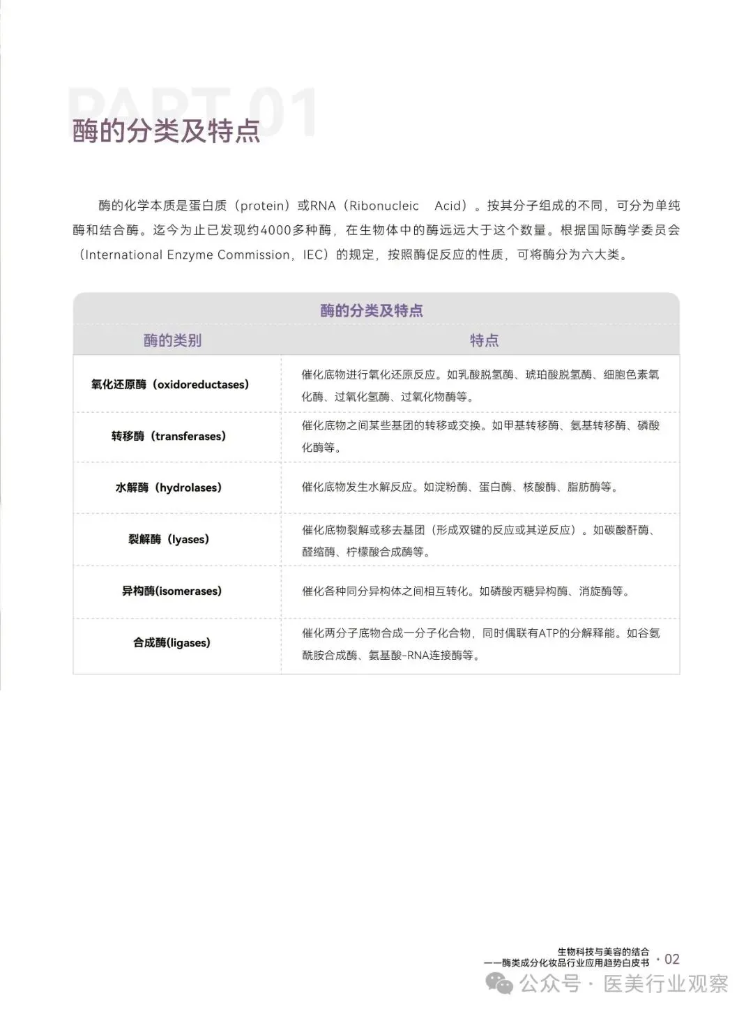
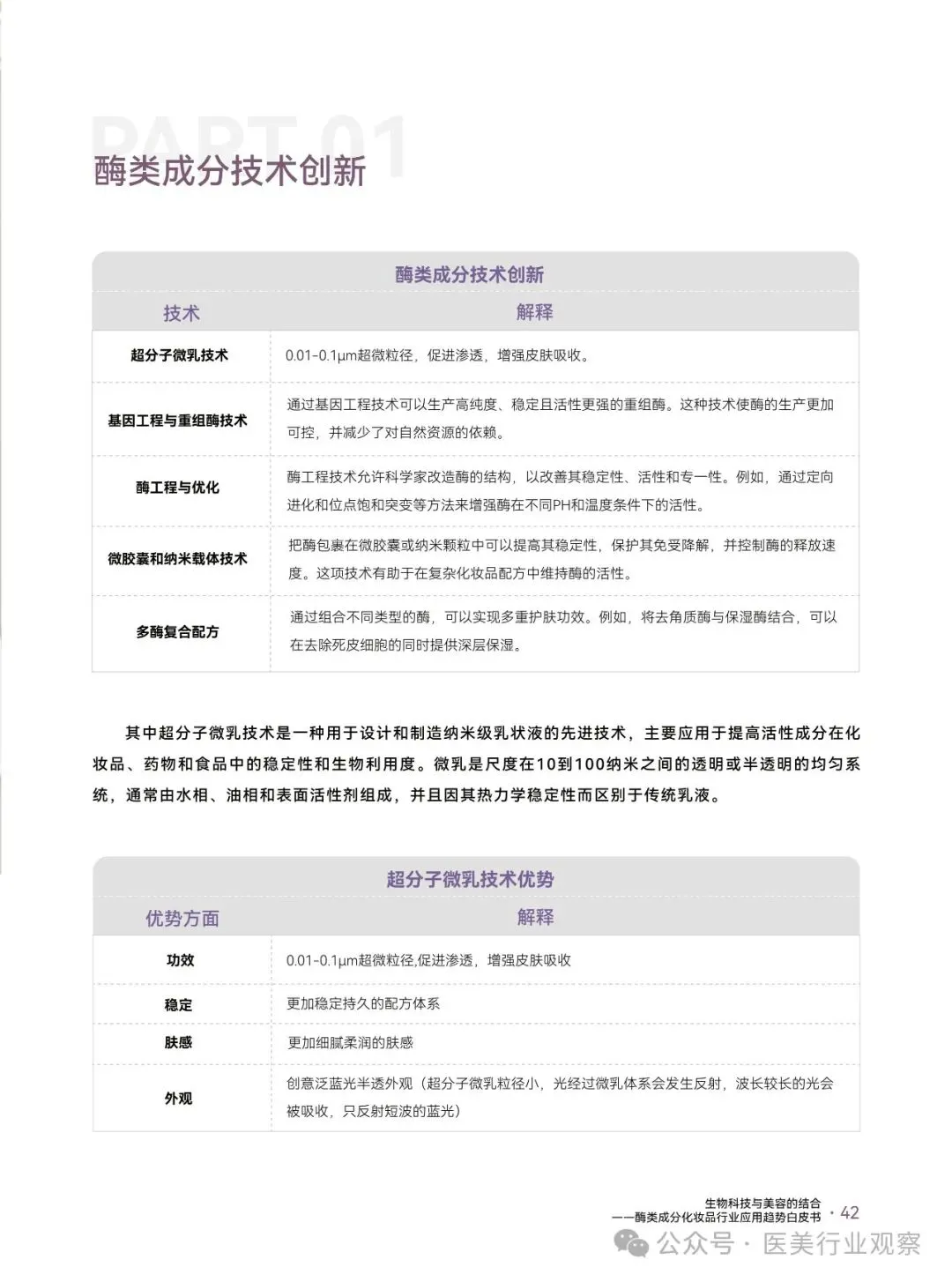
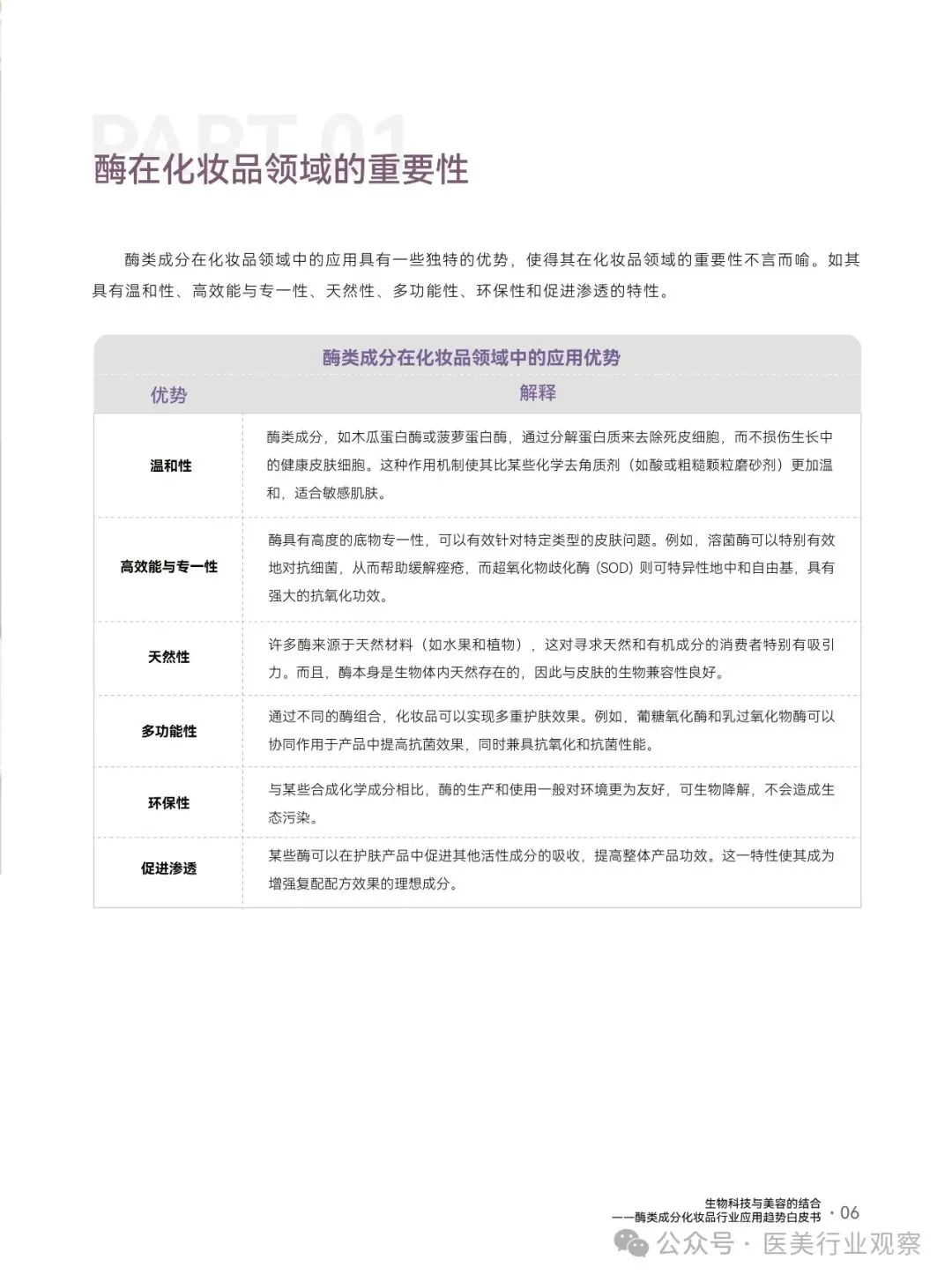
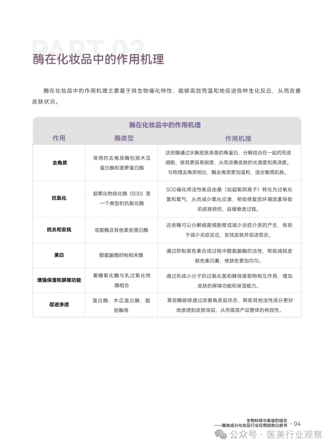
酶类成分化妆品行业应用趋势白皮书:生物科技与美容的结合
日期:2026-03-01 21:01:39 来源:网络整理 作者:本站编辑
评论:0
酶类成分化妆品行业应用趋势白皮书:生物科技与美容的结合
没看够?加入医美行业交流群,直接开聊!
群满了 加医美行业观察首席服务员微信
回复【医美】 拉你入群
关注医美行业观察内容矩阵
get更多精彩内容
打赏
更多
>
同类资讯
• 零跑汽车(09863.HK)深度研究报告:从
0
条
相关评论
推荐图文
推荐资讯
点击排行
0
1
微软(MSFT)2026 财年第二季度财报电话会议
0
2
曼哈特公司发布2025年第四季度财报
0
3
达安基因近五年财报透视:业绩高峰后的全面回调与财务整理
0
4
意法半导体(STM.US)投资研究报告
0
5
虚拟(增强)现实研究报告(2025年):AI与XR融合驱动的产业变革全景解析
0
6
第48篇:小白也可以学会的8个麦肯锡分析框架《如何快速了解一个》- 研究框架&实战篇
0
7
【行业新闻】解读飞机价值趋势,IBA确认出席第四届飞机价值管理国际论坛
0
8
上市公司可持续发展报告编制指南升级
0
9
从鸣鸣很忙上市解读零食行业机会 0128
网站首页
|
关于我们
|
联系方式
|
使用协议
|
版权隐私
|
网站地图
|
排名推广
|
广告服务
|
积分换礼
|
网站留言
|
RSS订阅
|
违规举报
|
皖ICP备20008326号-18
(c)2008-2022 免费发布网 All Rights Reserved