



















清晰完整版报告已上传至星球


第一篇 太空算力概述
一、太空算力概念
二、太空算力的技术内涵与架构
(一)核心范式改变:从天感地算到天数天算、天地一体协同计算
(二)技术功能层级:从边缘到云网
(三)系统核心构成:应对极端环境的四大支柱
三、太空算力的发展背景
(一)全球算力需求及投资超预期上涨
(二)传统地面数据中心扩张难以匹配AI时代的算力需求
1、地面数据中心耗电规模持续扩大,地面电网容量供给失衡
2、散热能耗、水资源消耗与土地规模需求庞大
(三)太空算力具备长期运营成本优势
优势一:取之不尽、边际成本趋零的能源优势
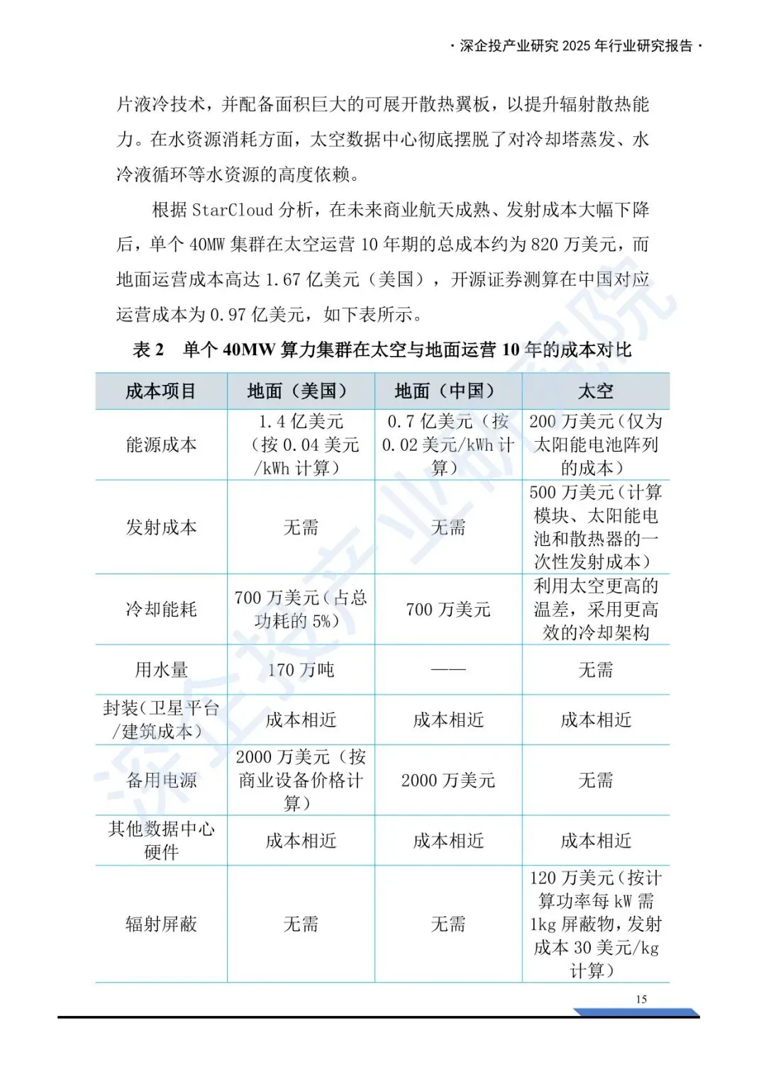
优势二:利用宇宙深冷的零水耗散热优势
(四)商业航天技术进步,发射成本将进入可负担区间
1、SpaceX引领全球商业航天发展,发射成本快速下降
2、我国商业航天企业加快追赶,可重复使用火箭实验密集发射
第二篇 中美太空算力布局进展
一、美国太空算力研发布局进展
(一)SpaceX
(二)亚马逊
(三)StarCloud
(四)英伟达
(五)谷歌
二、中国太空算力研发布局进展
(一)中国科学院计算技术研究所
(二)武汉大学
(三)之江实验室
(四)国星宇航
(六)北京邮电大学
(七)北京星辰未来空间技术研究院
第三篇 发展瓶颈与突破路径
一、太空发电与高效能源系统挑战
二、高可靠材料与元器件挑战
三、储能技术挑战
四、热管理技术挑战
五、高速通信挑战
六、在轨运维挑战
七、空间安全防护挑战
八、轨道资源与国际协调挑战


