

核心发现:
一、极狐T1用户是一群什么样的人?
(1)男性占71.1%,女性占28.9%,购车决策以男女共商为主,日常用车53.9%由男性驾驶,23.7%为男女共驾,22.4%为女性驾驶。(2)平均年龄34.9岁,26-40岁用户占比70.5%,51.9%用户集中在31-40岁;本科以上学历占比55.2%,高学历用户相对较少。
(3)80.8%用户已婚,71.2%已婚有孩 ,有孩家庭中,57.7%只育有1孩;三代同堂家庭占29.5%,独居用户仅占1.3%。
(4)个人层面,55.8%首购,30.8%增购,13.4%换购;家庭层面,31.4%首购,48.1%增购,20.5%换购。多车家庭中,保有车型以大众、别克、丰田等中低端合资品牌燃油车居多。
(5)极狐T1车主主要为两类人:一类用户家庭仅保有极狐T1一辆车,均龄33.6岁,对车辆有多场景需求;一类用户家庭还保有其他车辆,他们年龄偏大,均龄37.3岁,极狐T1主要作为燃油车补充,满足日常代步和短途出行需求。
二、他们为什么会选择极狐T1?
(1)极狐T 1用户在选购车辆时关注的TO P 5关注因素分别是电池和续航(43.0%)、空间(39.7%)、质保政策(35.9%)、外观(34.6%)、安全性(33.3%),不怎么关注智能化和操控。
( 2 ) 用户最终选择极狐T 1 的T O P 5 因素分别是空间( 5 8 . 3 % ) 、外观(44.2%)、价格与权益(43.0%)、质保政策(32.7%)、内饰(30.8%)。适用多种家庭用车场景的乘坐和储物空间、大气独特的外观设计、零醛无苯的内饰用料和不限首任车主的三电终身质保政策是用户选择极狐T1的核心原因。
(3)定价是极狐T1成功的关键因素之一,61.5%的用户认为符合预期,30.8%的用户认为物超所值。
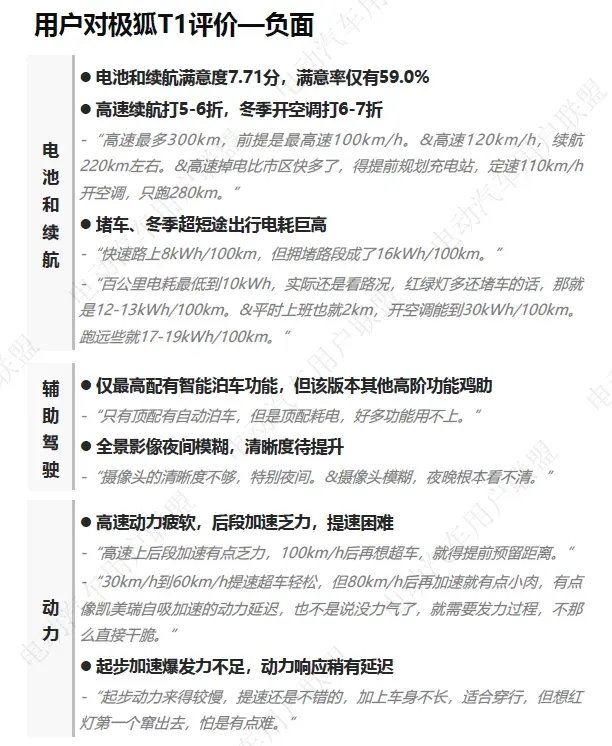
(4)电池和续航是极狐T1车主选车时最关注的因素,但极狐T1并未充分满足用户的需求,所以它在选择因中仅排名第六。70.5%的用户在购买极狐T1时存在顾虑,顾虑点主要为电池混装且非第一梯队品牌、售后服务及极狐品牌的可持续性。
三、极狐T1的竞品有哪些?竞品战败因是什么?
(1)极狐T1用户的主要比选车型为名爵MG4、吉利星愿、元UP、银河E5、零跑B10、海豚等10万级车小车;但极狐T1最为核心的竞品只有名爵MG4和星愿,如果不买极狐T1,28.7%的用户会买名爵MG4,18.7%的用户会买吉利星愿。
(2)极狐T1用户放弃名爵MG4,主要是觉得MG4外观不好看、空间更小、性价比更低;用户放弃星愿,主要是因为空间小、舒适性配置不标配、质保政策不如极狐有诚意。
(3)随着用车体验的深入及市场发生了不小的变化,若重新做选择,60.3%的用户仍会选择极狐T1,9.6%的用户会改选零跑Lafa5。
四、极狐T1的用户满意度和NPS(用户净推荐值)如何?
(1)极狐T1总体满意度8.17分,总体满意率79.5%。跟星愿、海豚、MG4、AION UT相比,极狐T1总体满意度最低且大幅落后以上竞品。
(2)极狐T1的空间满意率超过90%,是显著长板;动力、电池和续航满意率均低于60.0%,是较大短板;在细分维度上,极狐T1只有少数维度领先竞品,多数维度落后竞品。
(3)极狐T1的NPS(用户净推荐值)为49.36%,比名爵MG4(49.00%)略高,但总体用户推荐度偏低。用户推荐极狐T1的原因,主要是领先同级的乘坐和储物空间、出色的性价比、时尚大气的外观设计、舒适的驾乘体验以及三电终身质保不限首任车主、电池衰减超限值只换不修。
(4)极狐T1的中立用户占比26.28%,贬损用户占比12.18%。用户不推荐的原因主要集中在电池和续航(电池盲盒、高速/冬季续航达成率低)、无后防撞梁和电池护板等。
五、极狐T1用户对电池品牌的态度和续航的需求如何?
(1)多数用户抗拒“电池盲盒”和没有知名度的巨湾因湃电池。
(2)43.0%的极狐T1用户理想中的续航是450公里以上,83.4%的用户愿购买续航升级包。





































温馨提示:扫码加入《智车文库》知识星球1年内免费下载星球内所有报告,含:乘用车、商用车、Tier1、智能驾驶、智能座舱、汽车芯片、车路云、汽车出海、AI+汽车、线控悬架、新能源三电热管理、消费者研究、车展报告、两轮车、具身智能、低空飞行等几十个细分领域研究报告。


