
报告导读:
汽车零部件表面处理是指对大量的金属零部件和少量的塑料零部件进行耐蚀性、耐磨性以及装饰等处理以提升其性能、美观度,从而满足使用者要求的一种工业活动。随着表面处理工艺技术的不断提升,汽车零部件表面处理方式也在不断得到丰富。目前,主要有五种方式。分别是电化学处理、涂装、化学处理、热处理和真空法。随着汽车工业的快速发展,人们对提高汽车零部件的性能,延长其使用寿命和提高经济性等提出了更高的要求。许多零部件的失效是由于材料表面不能胜任如耐损、腐蚀和表面氧化等苛刻的条件所致。据统计,每年因关键基础零部件失效引起装备故障的损失占国民经济总产值的3%~5%,其中,80%以上是因表面局部磨损、腐蚀等失效引起,损失价值超过千亿元。汽车零部件的表面不仅要求高的耐磨性、耐蚀性及抗疲劳强度,而且还应保证汽车零部件在高速、高压、载重及强腐蚀介质工况下持续地运行。因此,从表面强化技术的角度出发,进一步提高汽车零部件的使用性能至关重要。汽车零部件表面处理是汽车制造业的重要支撑行业,对提高汽车零部件的使用寿命、降低维修成本、提升汽车品质和安全性等方面具有重要作用。2019年,受中美贸易摩擦及汽车制造业景气度下行影响,行业市场规模增速放缓至192.4亿元,同比增长3.1%。2020年,新冠疫情的冲击导致中国汽车产销量大幅下滑,行业需求萎缩,市场规模同比下降7.2%至178.5亿元。随着国内经济持续复苏、消费信心回升,以及国家层面促进汽车消费的一系列政策逐步显效,2024年中国汽车产销量双双突破3100万辆。这一产销规模的扩大,直接拉动了对表面处理工艺的市场需求。与此同时,新能源汽车的快速发展为行业注入了新的增长动力。其对零部件表面处理提出了更高、更特殊的要求,例如电池包、电机、电控等核心部件必须具备优异的防腐、防水、绝缘及隔热等性能。在国家政策强力支持与市场认知度不断提升的背景下,新能源汽车渗透率的快速提高,正为表面处理行业带来全新的技术挑战与广阔的市场机遇。数据显示,2024年中国汽车零部件表面处理行业市场规模为262.4亿元,同比增长5%。从市场格局来看,由于国内相关企业规模相对较小,尚不能扩大生产业务,这导致了我国汽车零部件表面处理行业业务布局较为分散,市场集中度不高。目前,从事汽车零部件表面处理企业主要有艾瑞森表面技术(苏州)股份有限公司、上海凯密特尔化学品有限公司、江苏苏德涂层有限公司、盐城科奥机械有限公司、赛德克金属表面处理技术(杭州)有限公司、亿鸿环保机械(苏州)有限公司、江苏丰东热技术有限公司、安徽启明表面技术有限公司、安美特(中国)化学有限公司上海青浦分公司、深圳市柳溪机械设备有限公司等。近年来,虽然我国汽车制造业整体自动化程度已经处于较高水准,但国内汽车零部件表面处理技术水平仍然较低,未来随着工业机器人、工业互联网等新技术在行业内部的逐渐推广,行业整体技术水平仍有提升空间。目前我国汽车零部件表面处理行业尚未出现绝对的龙头企业,市场集中度较低,新进企业发展空间巨大。
基于此,依托智研咨询旗下汽车零部件表面处理行业研究团队深厚的市场洞察力,并结合多年调研数据与一线实战需求,智研咨询推出《2026-2032年中国汽车零部件表面处理行业市场全景调研及发展趋向研判报告》。本报告立足汽车零部件表面处理新视角,聚焦行业核心议题——变化趋势(怎么变)、用户需求(要什么)、投放选择(投向哪)、运营方法(如何投)及实践案例(看一看),期待携手行业伙伴,共谋行业发展新格局、新机遇,推动汽车零部件表面处理行业发展。
观点抢先知:
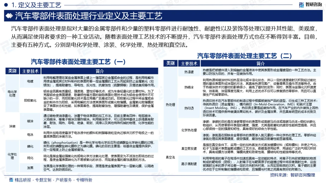
相关概述:汽车零部件表面处理是指对大量的金属零部件和少量的塑料零部件进行耐蚀性、耐磨性以及装饰等处理以提升其性能、美观度,从而满足使用者要求的一种工业活动。随着表面处理工艺技术的不断提升,汽车零部件表面处理方式也在不断得到丰富。目前,主要有五种方式。分别是电化学处理、涂装、化学处理、热处理和真空法。
行业发展阶段:汽车零部件表面处理行业的发展历程,是与汽车工业的演变和技术进步紧密相连的。早期的表面处理技术相对简单,主要侧重于防锈和基础装饰,如油漆涂装,用于保护裸露的金属部件免受腐蚀。随着汽车工业的发展和消费者对汽车性能、美观及耐用性的更高要求,表面处理技术逐渐多样化并趋向复杂化。20世纪中叶,电镀技术的广泛应用标志着表面处理行业的一大进步,它不仅增强了零部件的抗腐蚀能力,还提升了外观质感。随后,化学镀、磷化处理等技术的引入,进一步丰富了表面处理的方法,为提高汽车零部件的耐磨性、耐蚀性及抗疲劳性能奠定了基础。进入21世纪,随着环保法规的日益严格和汽车轻量化、智能化趋势的推动,汽车零部件表面处理行业迎来了新的变革。环保型涂料,如水性漆和粉末涂料,开始取代传统的溶剂型涂料,以减少挥发性有机化合物(VOC)的排放。同时,物理气相沉积(PVD)、化学气相沉积(CVD)、等离子喷涂等先进表面处理技术的兴起,不仅提高了涂层的硬度、耐热性,还实现了功能性表面处理,如提高抗静电、自清洁能力,以及为传感器、显示屏等电子部件提供保护。
产业链核心节点:汽车零部件表面处理产业链是一个高度协同且技术密集的系统,涵盖了原材料供应、设备制造、表面处理服务、质量检测及最终应用等多个环节。产业链上游主要是化学原材料供应商,提供油漆、涂料、电镀液、转化膜材料等基础化学品,以及金属原材料如锌、镍、铬等用于电镀或热处理的元素。此外,还包括表面处理设备,如涂装线、电镀设备、热处理炉等,为中游企业提供高效、环保的生产设备。产业链中游为汽车零部件表面处理服务企业,他们依据汽车厂商的具体要求,运用电镀、涂装、磷化、钝化、喷丸、热处理等多种技术对零部件进行处理,以增强其耐腐蚀性、耐磨性、美观性及特定功能性。产业链下游直接对接整车制造商及一级、二级零部件供应商,经过表面处理的零部件被集成到汽车的各个系统中,如发动机、底盘、车身及内饰等,对提升汽车的整体性能、安全性和使用寿命至关重要。同时,随着汽车行业的快速发展,尤其是新能源汽车和智能汽车的兴起,对零部件的轻量化、高强度及电磁兼容性等特殊表面处理需求日益增加,促使产业链不断优化升级。
市场规模:汽车零部件表面处理是汽车制造业的重要支撑行业,对提高汽车零部件的使用寿命、降低维修成本、提升汽车品质和安全性等方面具有重要作用。2019年,受中美贸易摩擦及汽车制造业景气度下行影响,行业市场规模增速放缓至192.4亿元,同比增长3.1%。2020年,新冠疫情的冲击导致中国汽车产销量大幅下滑,行业需求萎缩,市场规模同比下降7.2%至178.5亿元。随着国内经济持续复苏、消费信心回升,以及国家层面促进汽车消费的一系列政策逐步显效,2024年中国汽车产销量双双突破3100万辆。这一产销规模的扩大,直接拉动了对表面处理工艺的市场需求。与此同时,新能源汽车的快速发展为行业注入了新的增长动力。其对零部件表面处理提出了更高、更特殊的要求,例如电池包、电机、电控等核心部件必须具备优异的防腐、防水、绝缘及隔热等性能。在国家政策强力支持与市场认知度不断提升的背景下,新能源汽车渗透率的快速提高,正为表面处理行业带来全新的技术挑战与广阔的市场机遇。数据显示,2024年中国汽车零部件表面处理行业市场规模为262.4亿元,同比增长5%。
企业格局:从市场格局来看,由于国内相关企业规模相对较小,尚不能扩大生产业务,这导致了我国汽车零部件表面处理行业业务布局较为分散,市场集中度不高。目前,从事汽车零部件表面处理企业主要有艾瑞森表面技术(苏州)股份有限公司、上海凯密特尔化学品有限公司、江苏苏德涂层有限公司、盐城科奥机械有限公司、赛德克金属表面处理技术(杭州)有限公司、亿鸿环保机械(苏州)有限公司、江苏丰东热技术有限公司、安徽启明表面技术有限公司、安美特(中国)化学有限公司上海青浦分公司、深圳市柳溪机械设备有限公司等。近年来,虽然我国汽车制造业整体自动化程度已经处于较高水准,但国内汽车零部件表面处理技术水平仍然较低,未来随着工业机器人、工业互联网等新技术在行业内部的逐渐推广,行业整体技术水平仍有提升空间。目前我国汽车零部件表面处理行业尚未出现绝对的龙头企业,市场集中度较低,新进企业发展空间巨大。
挑战:(1)随着环保法规的日益严格和公众环保意识的提高,汽车零部件表面处理行业面临着越来越大的环保压力;(2)随着科技的发展和创新的不断涌现,汽车零部件表面处理行业需要不断更新技术和设备以适应市场需求;(3)随着市场竞争的加剧和外资企业的进入,中国汽车零部件表面处理行业面临着更加激烈的市场竞争。
市场趋势:(1)汽车零部件表面处理行业将向全过程、全生命周期的环保转型,清洁生产标准将贯穿产业链;(2)表面处理将从依赖经验的控制,转向基于数据与算法的智能闭环。未来生产线将集成密集的在线传感网络,实时监测槽液成分、膜层厚度、温度与pH值等关键参数;(3)为应对新能源汽车、轻量化车身及智能驾驶带来的新挑战,汽车零部件表面处理行业研发重点将转向赋予部件超越传统防护的功能特性。
报告相关内容节选:



数据来源与处理说明:
《2026-2032年中国汽车零部件表面处理行业市场全景调研及发展趋向研判报告》基于最新、最全的中国产业链数据,融合权威官方统计、深度企业调研、资本市场洞察及全球信息,通过严格的智能处理和独家算法验证,确保分析结论高度可靠、透明且可追溯。

智研咨询专注产业咨询十五年,是中国产业咨询领域专业服务机构。公司以“用信息驱动产业发展,为企业投资决策赋能”为品牌理念。为企业提供专业的产业咨询服务,主要服务包含精品行研报告、专项定制、月度专题、市场地位证明、专精特新申报、可研报告、商业计划书、产业规划等。提供周报/月报/季报/年报等定期报告和定制数据,内容涵盖政策监测、企业动态、行业数据、企业排行、产品价格变化、投融资概览、市场机遇及风险分析等。




