手机版
二维码
购物车
(
0
)
供应
求购
公司
团购
展会
资讯
招商
品牌
人才
知道
专题
图库
视频
下载
商圈
推广
热搜:
采购方式
甲带
滤芯
气动隔膜泵
带式称重给煤机
减速机型号
无级变速机
链式给煤机
履带
减速机
首页
供应
求购
公司
团购
展会
资讯
招商
品牌
人才
知道
专题
图库
视频
下载
商圈
首页
>
资讯
>
展会资讯
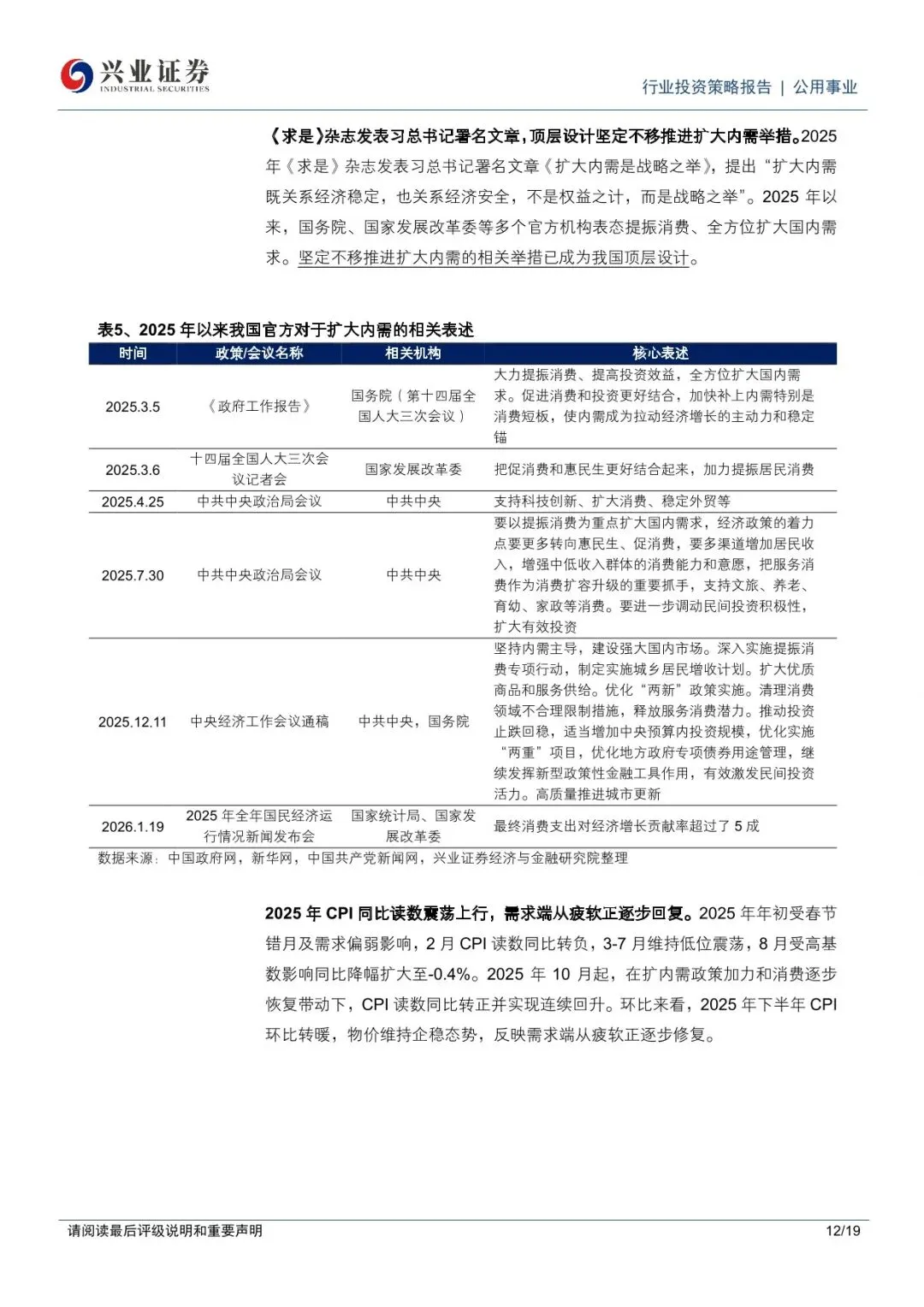
公用事业行业投资策略报告:先胜而后求战——红利2026年年度策略
日期:2026-03-01 01:01:46 来源:网络整理 作者:本站编辑
评论:0
公用事业行业投资策略报告:先胜而后求战——红利2026年年度策略
佳
打赏
更多
>
同类资讯
• 2026 Q1手机市场报告:华为、苹果稳
0
条
相关评论
推荐图文
推荐资讯
点击排行
0
1
“十五五”ODA产业深度研究及趋势前景预判报告
0
2
学术报告预告丨衍射光栅及其在光谱仪技术中的应用研究
0
3
战争冲击下的权益市场量化投研策略报告|AI
0
4
为什么你必须学会读财报
0
5
张新民看财报:企业并购中的若干因素(二)
0
6
美以联合打击伊朗“史诗怒火”行动战例研究报告
0
7
环保上市公司2025年财报预览(一)
0
8
新标准学习《生产安全事故XXXX调查报告编制指南》
0
9
第三篇,90分的行业分析报告方法分享
网站首页
|
关于我们
|
联系方式
|
使用协议
|
版权隐私
|
网站地图
|
排名推广
|
广告服务
|
积分换礼
|
网站留言
|
RSS订阅
|
违规举报
|
皖ICP备20008326号-18
(c)2008-2022 免费发布网 All Rights Reserved