“AI编程:重塑软件开发新范式,应用生态加速繁荣”由信达证券发布。
本报告共计:29页。完整版PDF电子版报告下载方式见文末。
AI 编程重塑核心生产力方式,大模型核心技术赋能编程工具。
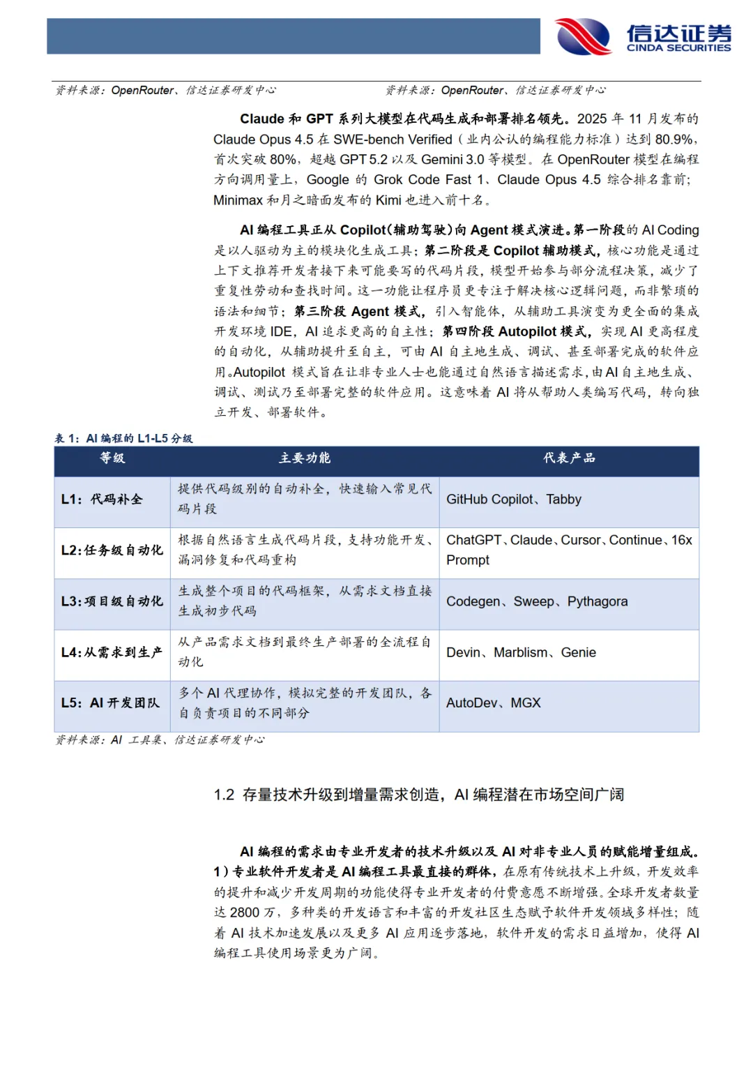
基于大模型的自动化编程与代码生成,AI Coding 提升软件开发效率与自动化水平。AI 编程的价值集中在:1)提升软件开发的效率和质量;2)降低技术门槛;3)加速项目迭代等周期。大模型编程能力大幅跃进,核心技术赋能AI Coding 工具。近年来国内外大模型在编程领域技术能力提升显著,其中Claude 和GPT 系列大模型在代码生成和部署排名领先,底层技术能力提升正推动AI 编程工具从Copilot(辅助驾驶)向Agent 模式演进。
多因素驱动AI 编程快速发展,潜在市场空间广阔。
AI 编程的需求由专业开发者的技术升级以及AI 对非专业人员的赋能增量组成。1)专业软件开发者是AI 编程工具最直接的受众群体,在原有传统技术上升级,开发效率的提升和减少开发周期的功能使得专业开发者的付费意愿不断增强。2)AI 编程使得软件开发的壁垒和门槛降低,使非专业人员开发软件不再困难。未来市场规模增长潜力较大,根据Grand View Horizon 的数据2024 年全球AI 代码工具市场价值61 亿美元,预计到2030 年将达到260 亿美元,2024-2030 年复合年增长率为27.1%。根据亿欧智库的数据,2023 年中国AI 代码生成市场规模达到65 亿元人民币,预计到2028 年将增长至330 亿人民币,年复合增长率为38.4%。

海外AI 编程应用规模化落地,业绩增长验证爆发潜力。海外AI 编程公司融资火热。
AI 编程海外头部产品Cursor 在2025 年11 月获得总额23 亿美元的融资,估值已达293 亿美元;另外两大头部产品Claude Code 和Github Copilot 的年度经常收入(ARR)分别突破5 亿美元和3 亿美元。1)其中,Github Copilot 凭借其优秀的平台生态,积累大量开发者群体和构建强大开发生态,截至微软2024 财年第三季度,GitHub Copilot 付费用户数量进一步跃升至180 万,同比增长率超过35%;2025 年7 月末,GitHub Copilot 累计用户突破2000 万。2)Cursor 验证“IDE+AI”道路集合的成功,通过免费版本吸引客户,以付费版本实现商业化,2025 年11 月,Cursor 年化收入突破10 亿美元,被超过5 万家企业选择。
国内厂商积极布局,AI 编程应用加速落地。
国内各大互联网厂商积极布局AI Coding 赛道,其中字节推出AI 原生集成开发环境Trae IDE,阿里推出聚焦于本地化的通义灵码,两家厂商的AI Coding 工具分别基于各自的大模型产品豆包和通义千问作为底层技术。1)字节Trae:是一个高度集成AI 大模型,基于VS Code 构建,主打AI+IDE 的代码开发模式,主要功能包括Builder、Chat 模式、CUE 智能编程工具以及内置智能体SOLO Coder。截至2025 年末Trae 全球范围内收获了超过600 万用户,覆盖全球近200 个国家和地区,月活突破160 万。2)卓易信息Snapdevelop 和EasyDevelop:Snapdevelop 是一款低代码集成开发环境(IDE),主要支持.NET 平台的云原生开发,在云原生领域具有明显优势,低代码属性可使得开发效率提升3-5 倍。主要面向专业开发者以及企业级开发人员,具备完整的开发环境IDE。商业化开启,截至2025H1 已拥有超过2 万试用用户,2026 年1 月发布专业版定价2660 元/人*年;EazyDevelop 是以AI+IDE 和多智能体为基底的集成开发平台,截至2025 年底,Eazydevelop 平台用户已突破1.3 万,订单金额突破1800 万。
幻影视界整理分享报告原文节选如下:









戳“阅读原文”下载报告。


