推广 热搜: 采购方式  甲带  滤芯  气动隔膜泵  带式称重给煤机  减速机型号  无级变速机  链式给煤机  履带  减速机 

【光电通信】2025光通信产业链研究报告,中国加速追赶关键技术

   日期:2026-02-28 20:19:50     来源:网络整理    作者:本站编辑    评论:0    
【光电通信】2025光通信产业链研究报告,中国加速追赶关键技术

今日光电

有人说,20世纪是电的世纪,21世纪是光的世纪;知光解电,再小的个体都可以被赋能。追光逐电,光引未来...欢迎来到今日光电!

----追光逐电 光引未来----

报告主要内容

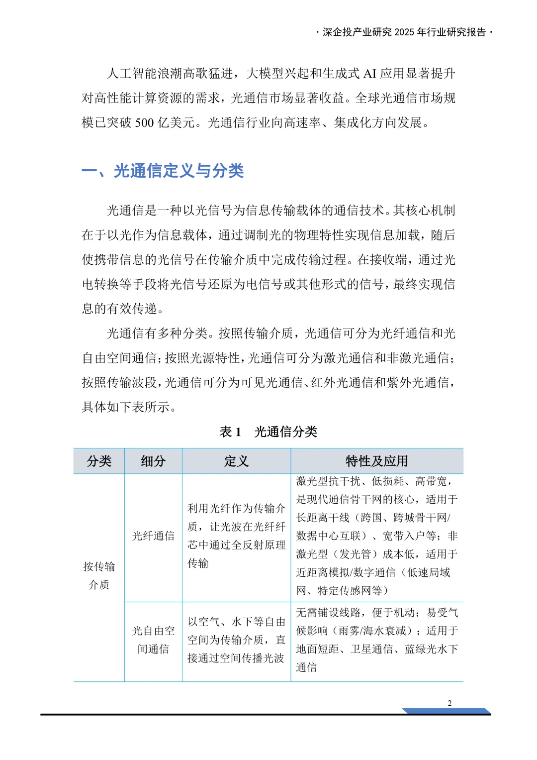
  • 光通信技术原理和产业概况

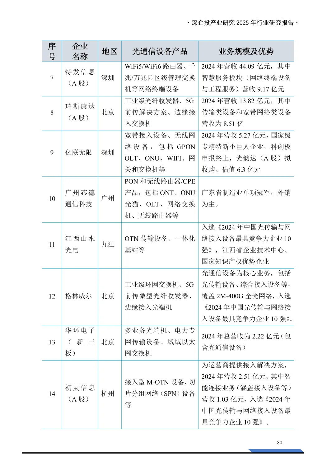
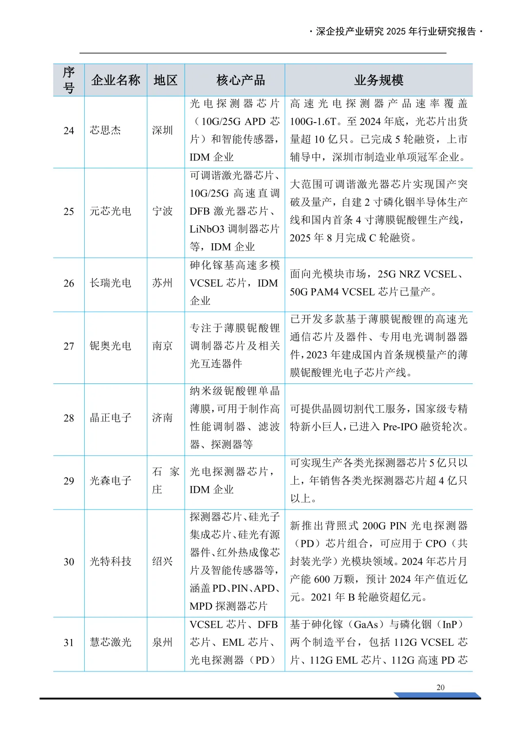
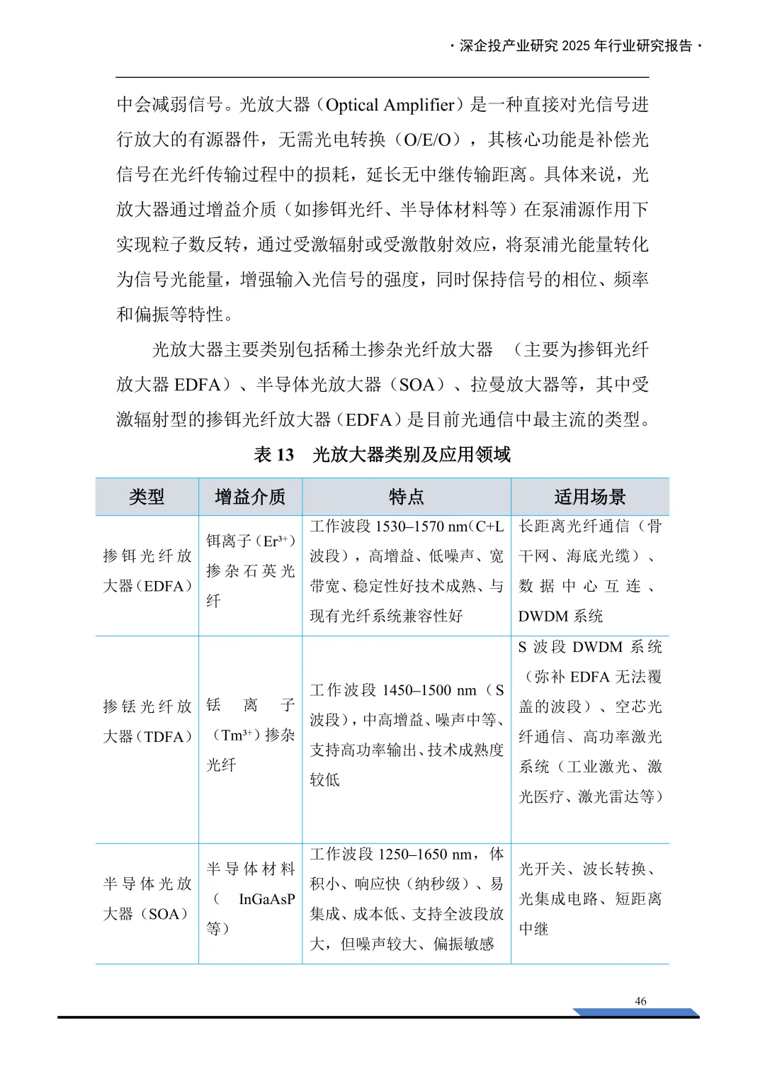
  • 细分领域产品、市场、竞争格局(光电芯片、光器件、光模块与光通信设备)

报告主要页面展示

来源:锐芯闻

申明:感谢原创作者的辛勤付出。本号转载的文章均会在文中注明,若遇到版权问题请联系我们处理。

----与智者为伍 为创新赋能----

【说明】欢迎企业和个人洽谈合作,投稿发文。欢迎联系我们
诚招运营合伙人 ,对新媒体感兴趣,对光电产业和行业感兴趣。非常有意者通过以下方式联我们!条件待遇面谈
投稿丨合作丨咨询

联系邮箱:uestcwxd@126.com

QQ:493826566

 
打赏
 
更多>同类资讯
0相关评论

推荐图文
推荐资讯
点击排行
网站首页  |  关于我们  |  联系方式  |  使用协议  |  版权隐私  |  网站地图  |  排名推广  |  广告服务  |  积分换礼  |  网站留言  |  RSS订阅  |  违规举报  |  皖ICP备20008326号-18
Powered By DESTOON