今日光电

----追光逐电 光引未来----


报告主要内容
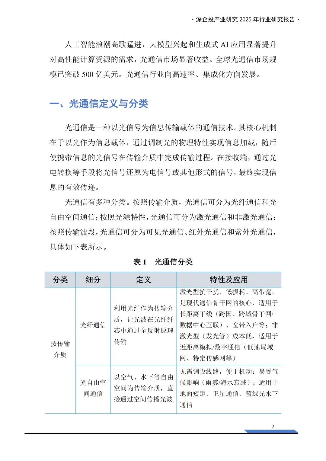
光通信技术原理和产业概况
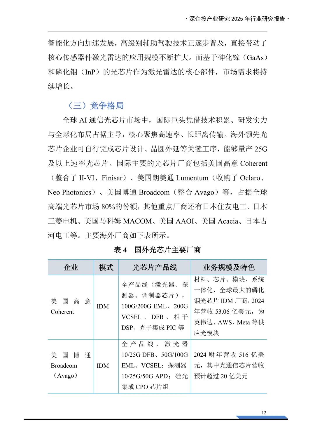
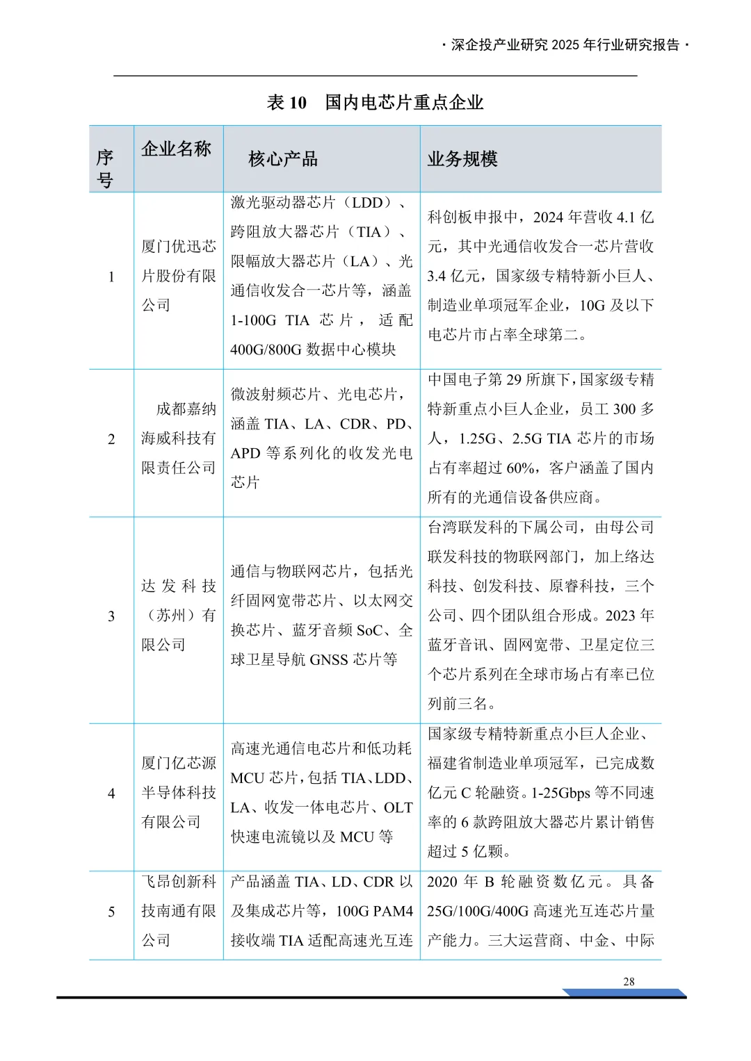
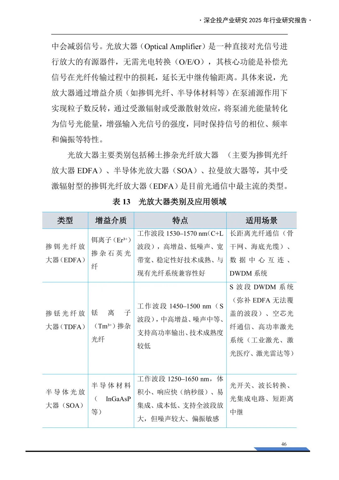
细分领域产品、市场、竞争格局(光电芯片、光器件、光模块与光通信设备)
报告主要页面展示













































































来源:锐芯闻
申明:感谢原创作者的辛勤付出。本号转载的文章均会在文中注明,若遇到版权问题请联系我们处理。
----与智者为伍 为创新赋能----
联系邮箱:uestcwxd@126.com
QQ:493826566

----追光逐电 光引未来----


报告主要内容
光通信技术原理和产业概况
细分领域产品、市场、竞争格局(光电芯片、光器件、光模块与光通信设备)
报告主要页面展示













































































来源:锐芯闻
申明:感谢原创作者的辛勤付出。本号转载的文章均会在文中注明,若遇到版权问题请联系我们处理。
----与智者为伍 为创新赋能----
联系邮箱:uestcwxd@126.com
QQ:493826566