
《研究报告》概览
根据36氪研究院最新发布的《2026年具身智能产业发展研究报告》,中国具身智能产业在政策、技术、需求与资本四重驱动下进入快速发展阶段,逐步形成完整的产业推进体系。人形机器人作为具身智能的主要载体,正在迈入规模化放量和商业落地的关键阶段,产品价格持续下探,十万台级别的量产规模可期。
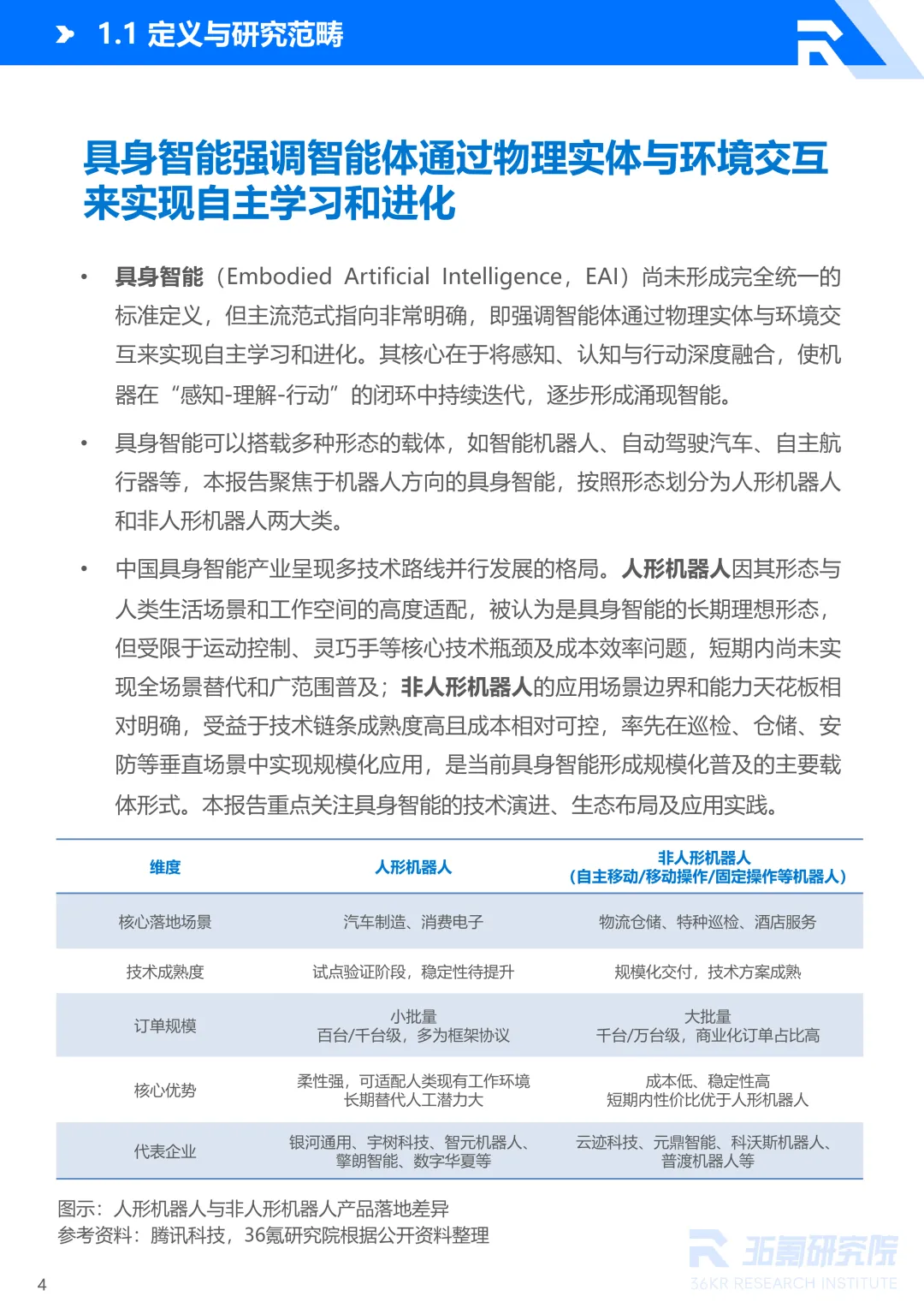
当前,中国处于全球具身智能产业第一梯队,产业链成熟度较高,成本和场景密度优势明显。
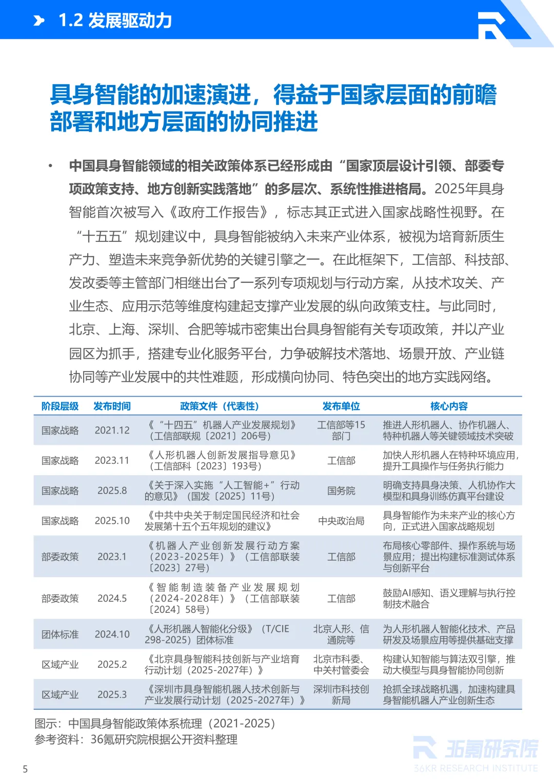
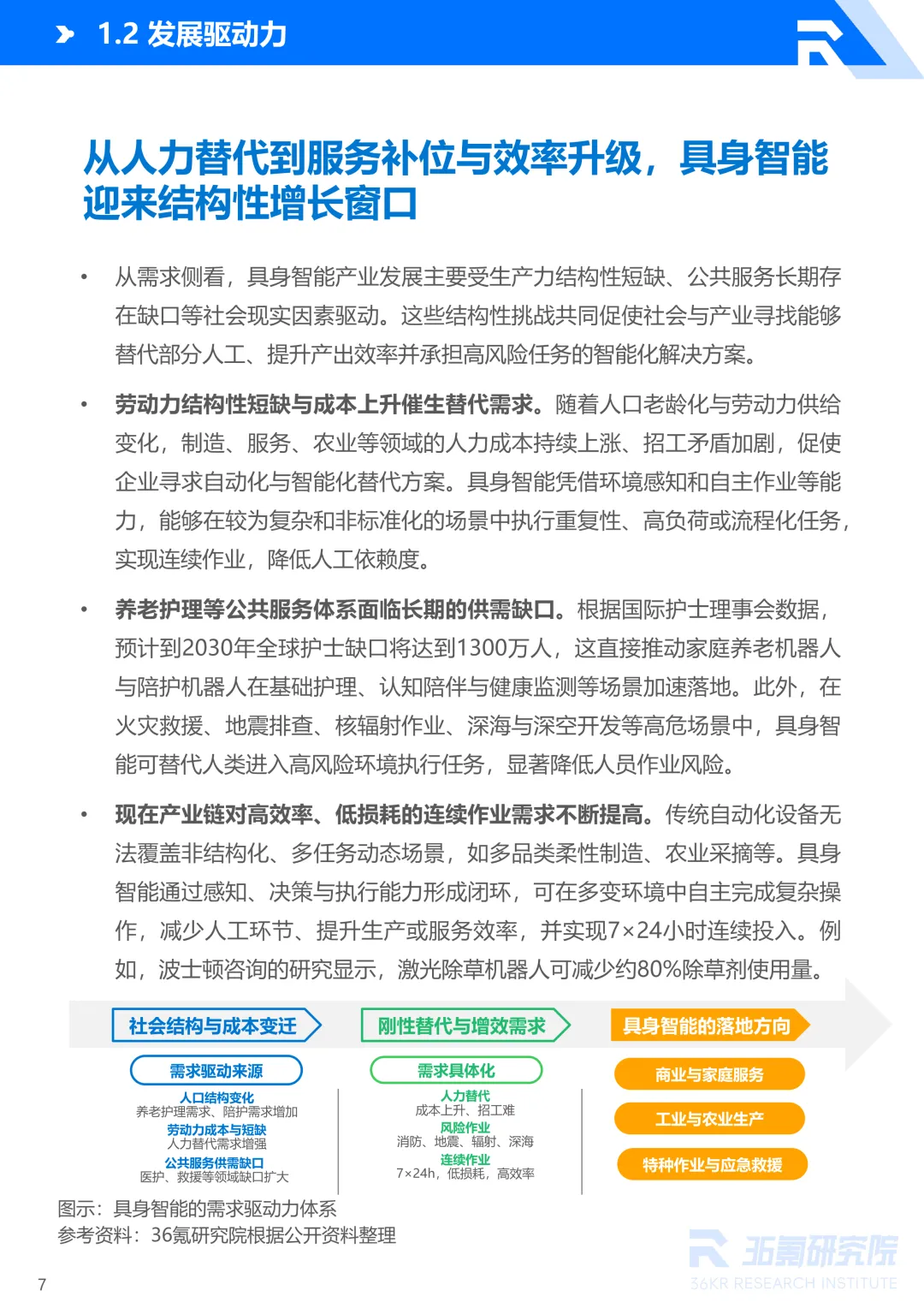
政策层面,具身智能已被纳入国家与地方未来产业战略体系;技术层面,大模型、多模态融合和仿真训练等技术正推动机器人向真实场景持续拓展;需求层面,人口老龄化、劳动力短缺与公共服务缺口催生具身智能替代需求;资本层面,行业融资额与投资数量均呈爆发式增长。综合来看,具身智能产业正在经历从技术闭环向生态协同的跨越,中国市场也将开启生态层面的综合较量。
《研究报告》节选









完整内容请关注【广东省人工智能产业协会】公众号
后台回复【022868】下载报告全文
内容来源:36氪研究院
声明
1.凡资讯来源注明为其他媒体来源的信息,均为转载自其他媒体,精准信息以正式批文或确认文件为准。
2.部分文章推送时未能及时与原作者取得联系,若涉及版权问题,请及时与我们联系,本平台将在规定时间进行删除。
3.本平台对转载、分享的内容、陈述、观点判断保持中立。内容仅供读者参考,本平台将不承担任何责任。



