
什么是GEO?它和盛行多年的SEO有什么区别?GEO能给企业品牌营销带来哪些改变?企业如何在AI时代顺势而为,不断拓展品牌推广的路径和场景?
下面的报告,相信能为你一一解答。
【长按识别文章底部二维码,添加顾问可获取完整报告哦】


当全球 ChatGPT 周活突破 4 亿,中国大模型个人用户超 31 亿,AI 原生 APP 月活达 2.7 亿,豆包、DeepSeek 等头部产品占据市场主导 —— 我们早已进入 AI 深度渗透的营销新纪元。
最显著的变化,是消费者决策路径的颠覆:传统“认知 - 兴趣 - 决策 - 行动” 的线性模式,正全面转向 AI 驱动的 GEO 模型。数据显示,超 8 成用户通过 AI 获取消费信息,中国消费者对 AI 的信任度更是位居全球前列。这意味着,品牌能否在 AI 推荐场景中占据优势,直接决定了其市场竞争力。

报告中提出的 GEO、GAO、GAIO、AEO 等新兴概念,并非晦涩的理论,而是品牌在 AI 生态中生存的核心逻辑。其中,GEO(AI Generated Experience Optimization) 是核心 —— 即通过优化 AI 生成的用户体验,实现品牌认知与转化的双重提升。

简单来说,当用户在 AI 工具中提问 “哪款护肤品适合敏感肌” 时,品牌能否被推荐、推荐时的展示优先级、信息呈现方式,都属于 GEO 的优化范畴。而 AI 的推荐逻辑有着明确规律:
核心依据:用户意图识别 + 训练数据储备 + 实时检索能力
内容偏好:权威性、结构化、可验证的信息更易获得青睐
推荐特征:单次提问平均推荐 6-9 个品牌,头部品牌集中度高
差异点:不同 AI 模型、不同品类的信源选择差异显著
GEO 的核心价值:不止于 “被看见”,更要 “被信任”
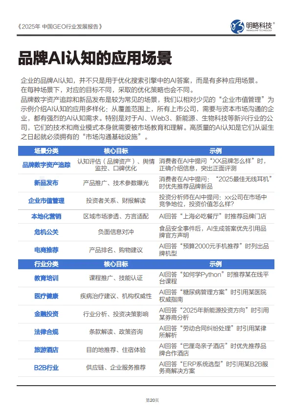
GEO 的应用场景早已覆盖品牌运营全链路:
品牌数字资产追踪:实时掌握 AI 生态中品牌信息的传播状态
新品发布推广:通过优化 AI 训练数据,让新品快速进入推荐池
口碑管理优化:及时修正 AI 中的负面信息,强化正面认知
竞品对标分析:洞察竞品在 AI 推荐中的优势与不足

更值得关注的是市场规模的爆发潜力:预测到 2030 年,全球 GEO 市场规模将达 1007 亿美元,中国市场也将达到 240 亿人民币。这一赛道,正在成为品牌营销的必争之地。

想要做好 GEO 优化,首先要建立科学的测量体系。报告明确提出,以 “品牌可见度” 为核心指标,辅以三大辅助指标:
引用率:品牌被 AI 提及的频次占比
正文引用率:品牌信息被纳入 AI 正文回复的比例
AI 认知指数:综合评估品牌在 AI 生态中的认知强度
认知份额指数:品牌在同类产品推荐中的占比


同时,测量过程需遵循三大规范:
问题设计:覆盖核心场景,避免引导性提问
模型选择:选取目标用户常用的主流 AI 模型
样本量:单次测量建议不少于 30 次提问,保证数据有效性
核心原则:透明化、标准化,确保测量结果可复现
从数字营销到 AI 营销,变革的不仅是技术,更是品牌与用户的连接方式。在 GEO 时代,品牌不再是被动等待用户发现,而是需要主动优化 AI 生态中的认知路径 —— 通过持续的系统优化与科学测量,在 AI 推荐中抢占先机,建立长期的认知优势。
当 AI 成为消费者决策的 “超级入口”,把握 GEO 趋势,就是把握未来十年的营销主动权。你准备好迎接这场 1007 亿美元的市场红利了吗?
如需《2025年中国GEO行业发展报告》完整版,可识别下方二维码,添加顾问企微领取哦~~
注:报告旨在分享,版权归原作者所有。



