

文章摘要
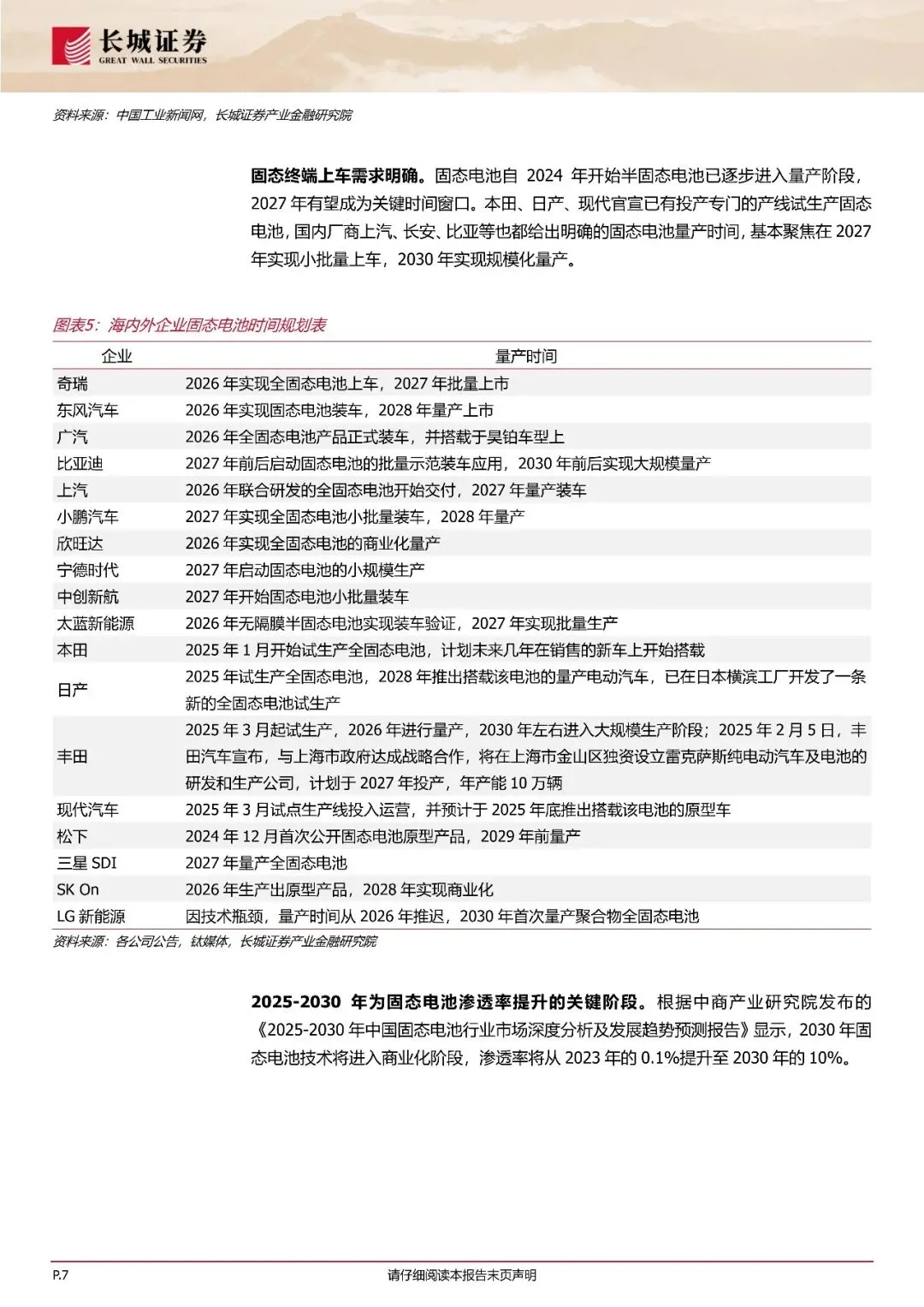
固态电池:未来锂电重点发展方向。固态电池因其更高的安全性和潜在的能量密度优势,被视为下一代电池技术的重要方向,在新能源汽车、储能、无人机等领域具有广泛应用前景。随着 eVTOL、机器人等领域发展,未来固态电池的应用场景将进一步拓宽。根据中商产业研究院,2030 年固态电池技术有望进入商业化阶段,渗透率有望从 2023 年的 0.1%提升至 2030 年的 10%。
文章内容







文章篇幅有限,仅为部分预览
回复暗号:电力设备及新能源行业固态报告系列一:固态设备的奇点时刻-260206-长城证券-23页


*免责声明:以上报告均为本公众号通过公开、合法渠道获得,报告版权归原撰写/发布机构所有,如涉侵权,请联系删除;本号报告为推荐阅读,仅供参考学习,不构成投资建议。
往期推荐













