

企业所得税汇算清缴纳税申报过程在涉及到的问题自查项,一定要提前关注。今天小编就为大家整理了汇算清缴财务自查报告及常见问题提示清单,财务小伙伴在办理前可以对照检查。让我们往下看看吧!(文末有资料领取的)

企业所得税汇算清缴申报自查报告表


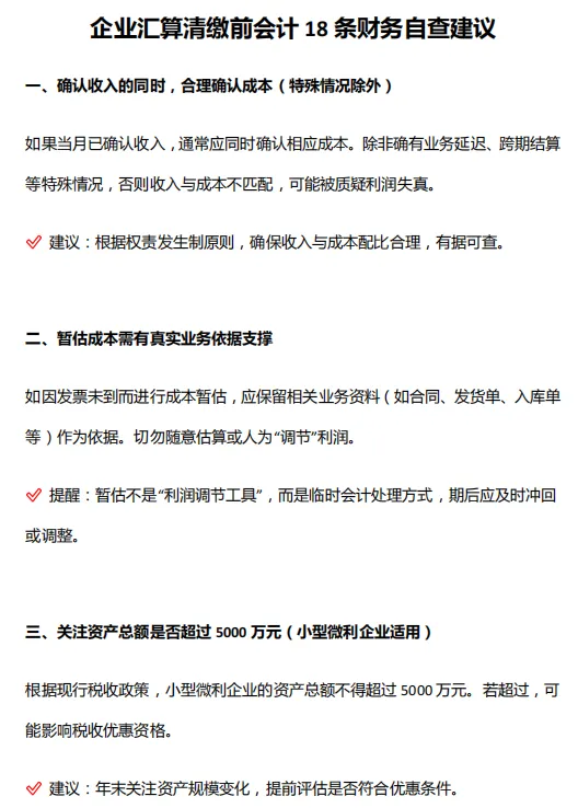
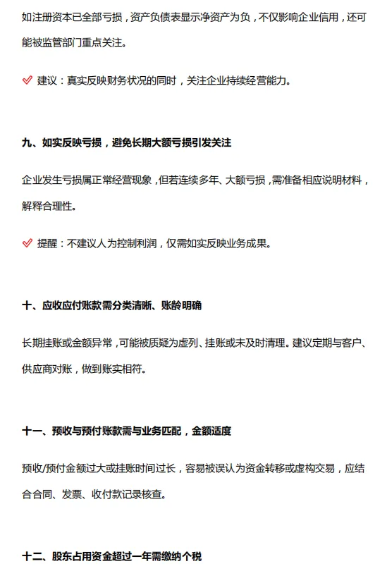
企业汇算清缴前会计18条财务自查建议



企业所得税汇算清缴常见问题提示清单




由于篇幅有限,就不一一展示了!需要的家人们!可以根据下方提示,即可无偿领取哦~


电子版资料领取方式
第 1 步:点亮右下角的“在看”+“赞”
第 2 步:关注下方公众号,后台回复“ 777 ”,即可领取电子版。
第 3 步:文章展示资料均为无偿分享,如果觉得不错记得将本文推荐给你的朋友哦~!




