本文将对电子皮肤定义、材料与制备工艺、关键作用、产业链、市场规模、竞争格局、电子皮肤在人形机器人中的应用等进行梳理,以供参考。
一、电子皮肤定义
电子皮肤(E-skin):是一种能够模仿人类皮肤结构和感知功能的柔性电子系统。它不仅能让机器人“感受 ”到压力、温度、湿度、纹理等外界刺激,更能通过与人工智能等技术的深度融合,提升机器人的环境适应能力和智能交互水平。
结构组成:柔性基材(如聚酰亚胺)、活性功能层(压阻/电容材料)、电极层,通过信号转换实现触觉反馈。其中,柔性基材提供支撑和保护,活性功能层负责将物理刺激转换为电信号,电极层负责传输电信号。这些材料和结构的选择直接影响电子皮肤的性能,如灵敏度、动态范围和稳定性。工作原理可以概括为“感知-转换-处理 ”三个步骤。


(一)广义电子皮肤
电子皮肤的核心功能在于感知外部世界的各种刺激。根据感知信号类型, 可以分为基于①物理信号(应变、压力、温度和湿度等), ②化学信号(汗液、乳酸、血糖等),③电生理信号(脑电、心电和肌电)等不同类型的传感器。
其中,物理信号感知可采用应变式传感器、压力传感器、温度传感器、湿度传感器等;化学信号感知可采用非侵入性/微侵入性中的可穿戴和柔性化学传感器;电生理信号传感器需要采用薄的、适形的和生物兼容的表皮电极,以减少皮肤电极接触阻抗。
人类皮肤能够同时感知多种刺激。因此,电子皮肤的发展趋势是集成多种传感器单元,或开发能够响应多种刺激的复合传感器,以实现多模态感知。


(二)狭义电子皮肤:主要指压力传感器,进一步拓展到温度传感器等。
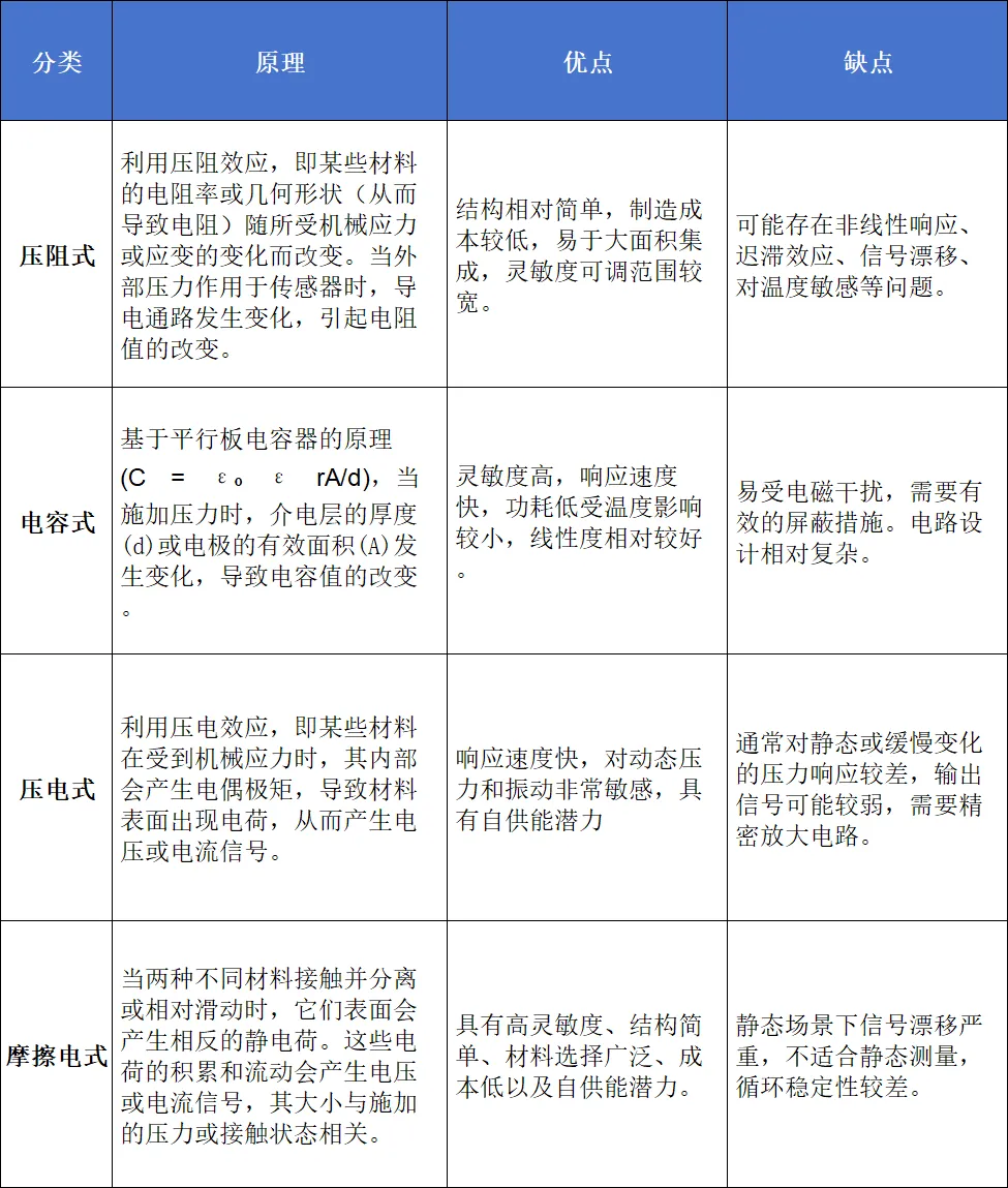
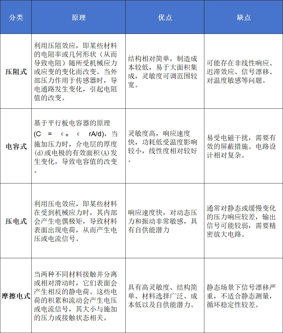
柔性压力传感:是电子皮肤最基本&最重要的功能之一,用于感知机器人与环境或物体的接触力。根据活性功能层传感原理,压力电子皮肤大体可分为:压阻型、压容型、压电型、摩擦电型。其中压阻式结构相对简单,制造成本较低,是目前应用的主流方案之一。
不同类型的的压力传感器各有优缺,需要根据类型和实际应用进行选择。

二、电子皮肤的材料与制备工艺
材料: 材料的选择直接决定电子皮肤的灵敏度、响应速度、柔韧性、生物相容性、耐久性等核心性能,通过材料复合和微结构设计可实现性能的协同提升和多功能集成。电子皮肤材料的选择需要在柔韧性、导电性、传感性能、机械强度、耐久性、生物相容性功能和成本之间进行复杂的权衡,未来的趋势是开发具有多功能集成(如同时具备传感、 自修复、 自供能)、更高性能和更低成本的新型智能材料及复合体系。
制备工艺:包括高分辨率的光刻、薄膜沉积,低成本、大面积的印刷电子(丝网印刷、喷墨打印),以及可实现复杂三维结构的3D 打印和新兴的激光加工、静电纺丝等。现有的电子皮肤制造工艺(如印刷电子、光刻、 自组装等)在实现大规模、高良率、低成本、高一致性的生产方面仍面临挑战。

三、电子皮肤的关键作用:提升操作精度、增强安全性
提升操作精度:① 医疗场景机器人需感知患者体温与接触力,例如,触觉传感器通过模拟人类皮肤的感知机制,赋予机器人类似人类指尖的触觉能力,使其能够精准地操作微小或易碎物品,如抓取鸡蛋或进行微创手术。②工业场景需精准抓握易碎物品。
增强安全性:①实时障碍物检测与避障:人机协作环境中,实时检测障碍物是保障安全的关键。通过机器视觉技术和传感器融合,机器人可以快速识别障碍物并规划路径,避免碰撞。②滑移检测与紧急停止:在工业环境中,滑移或意外接触可能导致事故。通过高灵敏度的力控传感器和实时监控系统,机器人可以在检测到异常外力时自动中止动作,确保人机协作的安全性。


四、电子皮肤产业链
人形机器人电子皮肤产业链主要包括①上游的原材料与核心零部件,②中游的电子皮肤传感器/模组制造与系统集成,以及③下游的人形机器人本体制造和各领域应用。
上游原材料与零部件:主要包括前端采集芯片、结构件和其他部分。前端采集材料占总成本的20%-30%,芯片占约30%,结构件占15%- 20%,剩下的20%-35%包括通讯接口、仪器及其他部分。主要材料类型均有中国企业供应,国产化率较高。
中游制造商由海外主导,国产加速替代。国际领先企业在触觉传感器技术方面拥有深厚积累,中国企业已具备一定的研发实力和生产能力。

五、电子皮肤市场规模
全球电子皮肤市场规模2030年达349亿美元,北美占主要份额,中国市场潜力巨大。
全球市场规模:得益于人形机器人产业化进程加快、医疗领域对实时健康监测和智能诊疗的需求增长、消费电子产品对新型人机交互方式的探索、柔性电子和传感器技术的不断突破、以及AI和物联网技术的普及应用。根据新财富杂志援引Precedence research数据:2024年全球电子皮肤市场规模为63亿美元,预计到2034年将达到300亿美元,年复合增速将达到17%。
北美:是全球最大的电子皮肤市场,2023年市场份额约40%,占据主导地位。主要得益于其领先的科研水平、活跃的初创企业生态、以及在医疗健康和高科技领域的强大需求。
亚太地区:份额18%,是增长最快的市场。中国:市场潜力巨大,政府政策大力支持,人形机器人产业快速发展,以及庞大的消费电子和医疗健康市场,都为中国电子皮肤产业的崛起提供了有利条件。 日本和韩国:在机器人技术、半导体材料、显示技术和消费电子领域拥有传统优势,其电子皮肤技术在特定领域(如美容科技、高端制造)也有应用。

我国人形机器人传感器市场规模预计到2035年超过百亿元,且随【人形机器人放量+单机使用量提升】,有望进一步增长。
人形机器人E-skin市场规模=(人形机器人产量×人形机器人成本) ×电子皮肤价值量占比=市场规模×电子皮肤价值量占比
从功能实现上,人形机器人可分为5个能力等级。
目前全球绝大多数全能型人形机器人产品处于Lv1等级,少部分头部企业最新产品和轮式机器人等其他形态的人形机器人正在逐步向Lv2等级探索,并从工业制造领域的to B端向服务领域的to C端拓展。(不同等级市场规模见图11)
以特斯拉Optimus为例,当前整体BOM成本为42.08万元,传感器(含力矩传感器等)是价值占比最大的环节,成本达12.86万元,占比约为30%。柔性传感器在精细操作与人机交互应用中至关重要,不同部位需求对应价格会有所不同,预计整体价值量占比约10%。
测算出:以上文涉及的30%计算,我国人形机器人所需传感器市场规模,在LV1阶段(现在到2028年)为6-15亿元;LV2阶段(2028年- 2035年),为15-150亿元。



六、电子皮肤竞争格局:海外主导,国产加速替代
欧洲、美国、 日本拥有良好的技术基础,产业链上下游配套成熟,几乎垄断了“ 高、精、尖 ”的智能传感器市场。北美、欧洲、 日本占据全球智能传感器九成以上份额,是全球智能传感器最主要的生产基地,其中北美智能传感器产值最高,达到43.3%,欧洲次之,占比29.7%,亚太地区(中国、印度等)保持较快的增长速度。
我国传感器产业起步于20世纪50年代(较美国晚30年),近年来发展迅速,企业数量均增长显著,截至2023年11月,全国共传感器相关企业1.7万余家,主要集中在沿海经济发达地区。国内厂商通过多年产业、技术积累,已涌现出像帕西尼这类从触觉传感器到触觉机器人全产业链的公司。但柔性触觉传感器产品的抗干扰能力、精度与国外企业仍有差距。 目前仅少部分头部企业掌握电子皮肤核心技术。


(一)国外主要参与者
国外:Interlink Electronics(美国)、Tekscan(美国)等。
Interlink Electronics是全球领先的HMI(人机界面)解决方案提供商之一,拥有35年的FSR技术经验。公司持续在柔性力觉传感器领域深耕,提供定制化、模块化和集成化的传感器解决方案。此外, Interlink还涉足气体传感器和环境监测等领域,进一步拓展其技术应用范围。
Tekscan是全球领先的公司每年将14%的收入用于研发,高于行业平均水平,确保其在触觉传感领域的领先地位。触觉压力和力测量系统制造商之一,其技术被广泛应用于OEM产品和行业标准。

(二)国内主要参与者
国内:汉威科技、福莱新材、帕西尼等。我国电子皮肤企业以柔性技术创新、多维感知突破、低成本制造及快速场景落地形成差异化优势。预计未来3-5年,随着人形机器人商业化加速,具备全产业链服务能力的企业有望在国产替代中主导中高端市场,但需在基础材料寿命、超精密传感等底层技术上持续突破。

七、电子皮肤在人形机器人中的应用
按面积和功能计价,面积越大,精度越高,则成本越高。 目前,主机厂多围绕灵巧手展开,后续随着机器人智能化程度提高,应用面积有望进一步增大,精度有望进一步提高。

Tesla Optimus皮肤解决方案剖析:
Tesla optimus gen-2:手部使用触觉传感器
自由度(Degrees of Freedom):11*2个手指关节自由度(双手) + 3*2 个前臂关节自由度=28个,使抓握动作更接近人类灵活性。
触觉保护设计:软质保护层采用柔性硅胶或类似材料,通过嵌入式传感器阵列(如压阻式传感器)维持触觉敏感度,可感知 0.1N 级别的压力变化,适合抓取鸡蛋、玻璃器皿等易碎物品。
执行器前置技术:将驱动电机和传动机构移至前臂,减少手部重量,同时通过肌腱传动系统(Tendon-based Control)实现远程精细操控,类似人类手部肌腱传导原理。
Tesla optimus gen-3:我们预计升级手指传感器(例如传感器列阵升级为64通道),感知压力等级提升,能实现精准操控动作等。

福莱新材:触觉传感器主要采用压阻式技术,制备工艺涂布方式。
2025年6月5日,公司发布福莱新材触觉传感第二代新品,突破三大核心技术。集成压力、温度、接近觉和剪切力多模态感知,支持机器人触觉反馈和信号采集。
真柔性:第二代产品采用了创新的柔性薄膜制备工艺,结合独特的结构和形状设计,实现了真正意义上的柔性。传感器能够完美贴合各种复杂曲面,包括柱面、球面等三维几何形状,这种适应性确保了传感器在实际应用中的可靠性和精确性。
全曲面:第二代产品实现了全方位的触觉感知覆盖。无论是机器人灵巧手的指尖、指腹,还是手心、手背等不同曲率的表面,我们的传感器都能无缝集成,真正做到了触觉感知的“零死角 ”。这为机器人提供了类似人类的全方位触觉体验。
三维力:传统触觉传感器主要感知垂直方向的压力,我们的第二代产品能够同时检测X、Y、Z三个方向的力矢量,除了能感知传统的垂直按压力以外,还能感知其他方向的力。
在材料方面,采用分子层面优化的复合传感材料提升灵敏度和可靠性,并应用仿生表面硅胶模拟人类皮肤结构与微观纹理,提升接触稳定性和抓取成功率。在算法方面,运用深度学习触觉识别与多模态感知数据融合技术,实现高维特征实时提取与异构信号的智能整合,大幅提升感知精度。


扫描下方二维码
加入知识星球
免费下载1000+份行业研报

向下滑动,查看详细目录
▼▼▼
· 量子科技专题报告(一)全球量子科技产业化加速推进中
· 智驾Tier1:技术普惠风犹劲,扬帆出海踏浪疾
· 中国合成生物制造产业发展白皮书
· 电子皮肤:人形进化时,感知即未来
· 全球智能驾驶辅助技术发展现状:技术路线、商业化落地与政策框架分析
· 宇树科技:从机器狗到人形机器人的中国范式,“科技顶流”开启新篇章
· 光通信行业深度:驱动因素、发展趋势、产业链及相关公司深度梳理
· 北交所投资框架工具书:电动化・智能化・轻量化共振:北交所汽车链机遇解析
· 环保行业深度报告:解决航天核心资源瓶颈的钥匙,“铼”自资源卡位与提取技术突破
· 光模块的基础知识(62页PPT)
· 中国EDA行业研究报告
· 商业航天动态跟踪系列(二):太空经济前景广阔,商业航天生机勃发
· 太空光伏+钙钛矿:开启能源新纪元,掘金万亿级“空天经济”新赛道
· 中国城市低空经济高质量发展指数(2026)-武汉大学
· AI领域趋势深度洞察报告-从蛮力到智能:2025年人工智能发展的三大核心趋势
· 2026商用航空发动机产业链商业模式、估值分布及未来发展前景分析报告
· 2025年中国数据库产业研究报告
· 基础化工行业研究:黄磷:供需格局有望逐步向好,硫磺价格高企或将助推景气上行
· 基础化工行业专题:染料产业链格局改善,景气度有望迎来修复
· 汽车行业专题研究:智能座舱深度,渗透率提升+AI升级,国产供应链再成长
· 全球AI系列报告:双极进化与算力重构,2026 AI行业深度展望(国内篇)
· 燃气轮机行业专题报告:供给变革、需求共振与核心环节国产化机遇
· 未来产业之脑机接口:资本与政策赋能,迎产业窗口期
· 区域经济深度研究报告:2026年地方两会和“十五五”时期主要目标任务有何亮点?
· AIGC智能体(本质、结构以及如何构建)
· 聚苯醚(PPO)行业研究:算力时代的底层基石与高端制造的国产替代先锋
· 液冷行业深度:行业前景、技术路线、产业链及相关公司深度梳理
· 2025行业研究:中国电子气体产业发展报告,电子特气国产提升空间广阔,产能过剩风险显现
· 2025湿电子化学品产业发展报告:半导体先进制程需求日益迫切,国产自主可控水平逐步提升
· 碳纤维行业深度报告
· 机器狗,行业应用快速放量,国内外玩家持续增加
· 钙钛矿行业深度:发展现状、趋势前瞻、产业链及相关公司深度梳理
· 电网设备行业深度:驱动因素、市场空间、出海情况及相关公司深度梳理
· 电力设备及新能源行业之虚拟电厂专题报告:虚厂无形控千机,光涌川流绘智网
· 优化营商环境惠企政策汇编(一)
· 2026年中国软件技术发展洞察和趋势预测研究报告
· 中国智能新能源汽车产业特点与2026趋势展望
· 中国分布式光伏韧性发展路径: 2026与2027年展望报告
· 低碳转型 2026年电力行业发展趋势分析
· 动力电池回收-构建绿色循环体系
· 产业大脑应用研究报告(2025年)
· 2025-2026年一级市场股权投资报告
· AIPCB升级迭代,通胀看上游新材料
· 光伏制造业2026年展望:技术加速迭代驱动结构化调整,行业盈利有望修复
· 隔热材料:火箭热防护核心之盾 耗材属性打开长期需求
· 光纤行业迎来景气周期
· 潮玩行业深度报告
· 丝杠专题:行星滚柱,丝杠赋能汽车线控底盘
· 宇航机器人行业创新发展:行业洞察-AI与机器人深度结合,太空探索进入无人化时代
· 2026 年充电桩行业展望
· 中国半导体行业展望
· 2026 年值得关注的十大产业趋势
· PEEK市场潜力巨大,国内企业迎发展良机
· 太空光伏行业深度报告1:从技术底层逻辑展开
· 核聚变系列深度三:磁体材料迭代推动产业升级
· 2025-2026年中国光伏产业发展路线图
· 绿氢产业各环节技术发展和投融资趋势解析
· 氢气储运及利用发展现状、关键挑战与战略机遇研究
· 竞争升级下2026年汽车制造行业发展怎么看?
· 电力设备新能源行业2026年投资策略报告
· 从产品到生态、从试点到常态,低空经济的发展潜力与机遇
· 上海市智能网联汽车发展报告(2025年度)
· 中国信通院:智能化医疗装备产业蓝皮书(2025年)
· 量子科技深度报告:打破算力瓶颈,开启量子计算新纪元
· 2025年中国海外投资概览报告
· 31省(区、市)“十五五”规划建议中绿色低碳发展内容精编
· 2026存储芯片市场需求、竞争格局及国产厂商布局情况分析报告
· 两机行业深度报告:十五年景气的开篇
· 电子气体行业深度报告-电子气体:半导体需求有望加速扩张,国产替代或重塑供给格局
· 金刚石散热行业深度:芯片集成化发展,推动材料应用新蓝海
· 锂电池相关行业景气度分析及投资机会研究
· EDA行业深度:驱动因素、竞争格局、国产替代及相关公司深度梳理
· 低空应用商业模式发展分析报告(2026)
· 2025年乘用车市场总结及展望报告
· 中国光伏制造行业展望
· 中国汽车行业展望
· 外骨骼机器人行业系列报告之二:产业链上下游共振,国内市场蓬勃发展
· 电力规划总院:新型储能行业2025年发展回顾及未来形势展望报告
· 新能源行业剖析:行业前瞻洞察系列,太空光伏远期空间巨大,太空数据中心有望推动需求
· 中国智能家电市场趋势洞察-益普索
· 中国能源政策汇编2025
· 国家及各省市算力基础设施产业相关政策汇编(2024年6月至2025年12月)
· 储能容量电价政策正式落地,产业链需求端有望再度发力
· 从材料端来看固态电池产业链变革与未来走向
· 2025年低空经济发展趋势报告:“动荡调整”的低空1.0阶段
· 汽车行业:看好人形机器人材料新赛道——高性能聚氨酯
· 小型电动汽车行业市场竞争力洞察(2026)
· 低空文旅产业发展研究报告
· 2025年低空经济大事记与2026年投资展望
· 2025年乘用车市场总结及展望
· 马斯克六大产业链映射
· 2025年四季度汽车产业发展报告
· 智能电动汽车行业深度报告:新能源越野SUV,蓝海启航主舵手
· 光伏行业“十四五”发展回顾与“十五五” 形势展望
· 先进封装行业深度:发展趋势、竞争格局、市场空间、产业链及相关公司深度梳理
· 商业航天行业:政策与技术共振,商业化迎放量元年
· 汽车行业:26年数据点评系列之一:乘用车25年复盘和26年展望:从“量稳价缓”到“价升量稳”
· 2026年中国工业软件行业发展研究报告
· 商业航天拉动不锈钢及高温合金需求
· 通信行业深度报告:超节点:光、液冷、供电、芯片的全面升级
· SpaceX产业链核心业务拆解,火箭+卫星+星座+太空算力,产业链最新热门公司名单
· 山东省亚太资本研究院:山东省上市公司白皮书(2026)
· 2026年中国商业航天十大产业趋势展望
· 下一代 AIDC 供电方案定了:SST 产业链公司全梳理
· 2026年地方两会点评:十点新变化
· 加速与应用——2025年全球人工智能技术、政策、产业与投融资趋势全景洞察报告
· 光伏设备行业深度报告:太空光伏深度报告:光伏向空,志在星海
· 存储行业深度报告:电子行业:AI驱动叠加自主可控,看好国产存储产业链
· 空天系列报告二:太空碳纤维:黑金时代开启
· 覆铜板行业系列报告:高端铜箔及电子布需求加大,内资企业加速突破有望受益
· 计算机行业海外巨头启示录系列(十八):星河大航海·火箭篇,跨越卡门线的运力之争
· 金属行业2026年度策略系列报告之贵金属篇:黄金上行势不可挡
· 市场洞察:从Spcae X的成功看中国民营卫星企业的发展
· 卫星及应用研究报告
· 深地深海研究报告
· 人形机器人研究报告
· 氢能研究报告
· 量子信息研究报告
· 量子通信研究报告
· 类脑智能研究报告
· 可见光通信与光计算研究报告
· 基因工程研究报告
· 合成生物研究报告
· 太空光伏行业深度:驱动因素、技术路径、产业链及相关公司深度梳理
· 6G专题之语义通信:太空算力遗珠,6G卫星新范式
· 电子行业深度报告:光通信蓝海拾珠,模拟芯片与液冷大有可为
· 存储行业深度报告:骐骥驰骋,AI“存”变,国产“储”势,星火燎原
· SpaceX:太空巨头的崛起与启示(一)
· 2026年可控核聚变研究报告:政策与资本双轮驱动,能源革命奇点临近-深企投
· 3D打印行业深度:发展现状、市场空间、产业链及相关公司深度梳理
· “未来产业”主题系列报告(二),商业航天,跨越“卡门线”
· 2026年具身智能产业发展研究报告
· 机器人行业发展核心竞争力探讨:从成本到数据,机器人进步新范式
· 低空经济发展报告2025-2026
· 机器人行业发展核心竞争力探讨:从成本到数据,机器人进步新范式
· 光伏行业深度:市场分析、太空光伏、国产替代、产业链及相关公司深度梳理
· 商业航天行业系列五:太空光伏:逐日天穹,叩问千亿星辰市场
· 中国具身智能产业发展与竞争格局对标分析
· 马年看“马”马斯克概念股票池及主题指数--AI、机器人、无人驾驶、商业航天、脑机接口、新能源
· 计算机行业未来产业之商业航天:万亿蓝海、黄金窗口
· 技术与政策共振,商业航天需求高景气
· 掘金2026年五大潜在强主题机会
· 机器人需求驱动下新技术落地加速
· 中国新能源汽车:2025年总结与2026年预测
· 脑机接口行业深度:国内现状、市场空间、产业链及相关公司深度梳理
· 汽车行业深度报告:空天资源紧缺,商业航天业务有望爆发
· 低轨卫星行业研究系列之四:卫星星座组网加速,商业应用不断拓展
· 火箭回收黎明将至,商业航天千帆竞发
· 2025四足机器人场景应用发展蓝皮书
· 2025年电动汽车充换电基础设施运行情况
· 商业火箭:可复用技术引领变革,商业火箭开启千亿蓝海市场
· Rocket Lab:从小火箭之王到太空基建总包商,被低估的航天第二极
· 商业火箭产业链梳理
· 中国新能源行业:助力经济加速低碳转型
· 2026年全球医药前瞻性报告
· 商业航天系列报告之一:仰望星空,向天突围
· 虚拟(增强)现实研究报告(2025年)
· 2025手术机器人白皮书-价值与未来
· 2026国内半导体产业链
· 2026年太空算力发展研究报告
· 脑机接口2025:产业元年报告
· 前瞻大湾区(四):2025粤港澳大湾区融合发展新进阶与新格局
· 2025中国智能驾驶行业趋势白皮书
· 可回收运载火箭:高价值量环节和成本构成
· 中国工业互联网研究院:工业智算发展研究报告(2025年)解读
· 2025年人形机器人行业白皮书
· 通航动力产业深度:国产替代,道阻且长
· 低空经济行业产业生态图谱构建与商业模式创新路径研究
· 商业航天:低轨卫星的成本分析与降本趋势
· 商业航天3D打印浪潮将至
· 解码全球新材料政策:从美_日_中等12国布局看产业未来机遇
· 储能行业深度报告:出海空间广阔,AI+储能是新增长极
· 中国载人eVTOL行业白皮书
· 固态电池设备产业链,最正宗的7家公司(附名单)
· 机器人行业研究:技术创新与市场共振,机器人产业商业化进程提速
· 工业母机产业链,高端突围+国产替代+智能制造,最值得关注9家公司(附名单)
· 深海科技上中下游产业链,最值得关注的13家核心公司(附名单)
· 工程机械行业深度报告:龙头公司名单梳理
· 2025年云计算研究白皮书
· 2025中国产业带发展趋势报告
· 人形机器人核心赛道:灵巧手产业链核心企业汇总
· 脑机接口三大赛道,最全龙头公司名单
· 智能工厂发展报告(2025年)
· 2025年互联网年度盘点研究报告
· 2026全球汽车市场展望报告(中文版)
· 脑机接口行业报告——产业发展迎来黄金期,蓝海市场广阔
· 智能驾驶行业深度报告:特斯拉华为比亚迪英伟达立讯精密
· 生物制造的底层逻辑与产业链分析(附100佳核心企业)
· 商业航天新材料全景图:新材料企业的机遇与投资逻辑
· 2025年A股市场分析白皮书
· 光刻机产业链
· 半导体先进封装深度报告:最硬核的半导体设备逻辑(附名单)
· 人形机器人核心赛道:灵巧手+驱动电机+传动部件+感知系统,· · · · 2026年绕不开的核心公司(附名单)
· 量子信息技术专题研究(二):科技巨头加速布局,量子产业前景可期
· 低轨卫星行业深度:驱动因素、行业现状、产业链及相关公司深度梳理
· 人形机器人产业趋势展望
· AI+PCB,最核心的17家公司
· 2025年商业航天行业报告(全方位解读“商业航天产业链”)
· 城市低空经济创新发展白皮书-华信咨询
· 低空经济行业专题四:通用航空市场稳步发展,低空运营未来可期
· 算力芯片行业深度:驱动因素、发展概况、国产替代、产业链及相关公司深度梳理
· 无人机产业洞察:在战略机遇与供应链风险中重塑全球竞争力
· 制造业上市公司高质量发展研究报告(2025年)
· 锂电新技术展望:固态电池产业化进入新阶段
· 2025年汇川技术企业分析:工控领域龙头,产品及盈利能力优势保障增长
· 汽车轻量化行业深度报告:汽车轻量化浪潮下,以塑代钢空间广阔
· 2026年AI赋能千行百业年度榜单报告
· 2025年云计算研究白皮书
· 脑机接口行业深度报告:解码大脑交互密码,开启人机协同纪元
· 可控核聚变系列研究(五):“超导-磁体”:可控核聚变价值量最高环节
· 国海证券:人形机器人行业专题报告6:人形本体灵巧手的电机进化“势”
· 商业航天产业链,最硬核的32家公司
· 中国整车制造行业2026年展望报告
· 汽车行业2026年十大趋势及投资策略报告
· Robotaxi行业深度:商业化进展、竞争格局、产业链及相关公司深度梳理
· 低空飞行器制造业白皮书(1.0)
· 2025-2026年无人配送车技术应用与趋势洞察蓝皮书
· 中国企业科创力研究报告(2025)
· 2025年国家及省(区、市)“十五五”规划汇编(三)
· 中国互联网协会:中国互联网发展报告(2025)
· 智能汽车产业深度研究:L3车型产品准入,智能汽车发展加速
· 十五五期间制造业迎来哪些新机遇?
· 《人形机器人核心赛道:人形本体+灵巧手+电机,最具竞争力的12家公司》
· 2026年电力市场年度展望
· 计算机行业深度报告:太空算力:苍穹之上的下一代计算范式
· 机械设备行业 2026 年年度投资策略
· 可控核聚变:技术路线多样,产业化进程加速
· 2025 年中国新能源车增32%
· 2026 年电子行业年度十大预测
· 固态电池行业深度报告,产业链最新热门公司名单
· 2025光刻胶产业链行业研究报告:半导体材料皇冠上的明珠,日本断供危机下的国产突围
· 2025年第二届新能源科技企业50报告
· 盘点全球145家光刻胶企业清单及业务进展(附7张大图表)
· 2026 自动驾驶元年八大展望-30页
· 电力设备及新能源行业之光伏电池设备专题报告:暗线潜影织金络,晶硅叠层启玄机
· 2026年汽车行业展望
· 全球科创中心百强2025
· 中邮证券:商业航天:破局上天瓶颈,解锁太空算力
· 中国汽车产业变革洞察
· 2026年电子行业策略报告:存储扩产与国产替代共振开启“芯”周期
· 国家及省(区、市)“十五五”规划汇编(一)
· 2026年世界制造业发展形势展望
· 量子计算行业深度:行业概况、发展趋势、产业链及相关公司深度梳理
· 可控核聚变行业深度:驱动因素、商业进程、产业链及相关公司深度梳理
· 2026年锂电行业四大关注点
· 罗兰贝格:2025年中国汽车全球化发展报告
· 人形机器人资料汇编(35页PPT)
· 全球关键电子材料应用进展与我国未来发展方向
· 2035年新材料产业发展需求、发展重点与发展方向
· 半导体产业的发展复盘与方向探索
· 汽车及汽车零部件行业研究:L3级自动驾驶呼之欲出,催生传感器清洗产品百亿市场空间
· 2025年中国专精特新小巨人科创力报告
· 中国光伏行业协会PPT:我国光伏行业发展变化分析
· 具身智能行业研究:宇树机器人演唱会惊艳伴舞,银河通用完成3亿美金融资
· 2025年世界500强企业
· 储能行业2026年度策略:全球开花,开启两年持续高增新周期
· 2026年我国装备制造业发展形势展望
· 2026年储能市场行情展望:政策催生新动能,需求引领新周期
· PCB材料行业报告:乘AI之风,PCB材料向高频高速升级
· 机床行业深度报告:“十五五”规划中机床地位突出,国产替代进程加速
· 3D打印:解锁高端制造的“万能钥匙”
· 城市制造业高质量发展研究报告(2025年)
· 2025年度AI十大趋势报告
· 2025年医疗人工智能产业报告
· 低空经济行业分析:中国低空经济产业全景梳理与未来展望
· 军工金属新材料市场分析
· 2025年深圳集成电路及国产半导体产业调研报告
· 计算机行业深度报告:商业航天,大国重器
· 2025固态电池产业产业化阶段及招商机遇研究报告-简版
· 中国汽车零部件产业发展分析报告(2024-2025)
· 2025年中国氢能源行业市场研究报告
· 2025年度低空经济投资策略
· 发现未来独角兽-2025全国专精特新小巨人画像报告
· 中国长三角高端装备新质领袖榜单报告
· 人形机器人行业系列报告(四):执行器之旋转关节,关注摆线减速器的应用
· 具身智能与新能源车:此时此刻恰如彼时彼刻
· 2026年医疗器械年度投资策略:支付优化,创新出海
· 机器人行业系列深度报告:外骨骼,肢体运动助手,应用场景拓展,全球产业加速
· 氢能产业百问百答
· 数字经济研究报告
· 2025年泛半导体光刻胶供应链发展研究
· 2026年第二届智能制造科技50报告
· eVTOL电池篇:固态电池曙光在即,eVTOL有望迎来全新升级
· 锂电池产业链2026年上半年投资策略
· 中央五年规划建议首提氢能,绿氢产业迎来加速发展
· 固态电池系列1:全球政策与各国发展路径全景对比——政策风起,产业破晓
· 低空智能网联体系发展路径及趋势
· 储能之锂电材料行业深度:驱动因素、市场分析、供需预测及相关公司深度梳理
· 2025年中国商用具身智能白皮书
· 化工上市公司发展报告(2025)
· 2026年机械行业年度策略报告:科技擎旗,周期共振
· 2025年中国医疗器械国际化现状与趋势蓝皮书
· 2025先进封装与测试行业发展现状与未来
· 2025中国半导体激光设备白皮书
· 低空基础设施发展研究报告(2025)
· 锂电池行业年度投资策略:政策高景气,储能超预期
· 2025年具身智能十大观察报告-洞悉智能发展之势探索智能向善之路
· “十五五”系列研究之二:加速中国经济动力变革的十五大产业赛道
· 2025年中国无人驾驶行业市场研究报告
· 2025年中国智能芯片行业市场洞察报告
· 专精特新上市公司创新与发展报告(2025年)
· 新能源和电力设备行业专题:新质生产力六大主线巡礼
· 2025量子计算+生物制药产业与技术发展研究报告
· 2025年中国汽车企业出海白皮书
· 中国上市公司高端制造业发展报告(2025)
· 2025年十大行业稳增长工作方案汇编
· 低空+发展研究报告(2025年)
· 汽车行业2026年策略专题报告(2025车市结构回顾、2026展望等)
· 脑机接口行业深度报告:脑科学产业与政策趋势共振
· 中国工业互联网投融资报告
· 2025中国光伏建设发展报告
· 2024-2025中国通用航空和低空经济发展报告
· 2025年AI赋能千行百业白皮书
· 中国锂电产业特色城市竞争力评估报告(2025)
· 机器人行业三季报总结:产业链迈向量产,关注细分龙头
· 中国氢能产业链国际竞争力比较与政策建议
· 2025年中国工业无人机行业(一):上游产业崛起-核心零部件国产化与技术突破
· 汽车行业深度报告:纵观产业日新月异,整车厂始终掌握话语权
· 具身智能产业深度研究(五):人形机器人硬实力助力行业加速量产
· 3D打印行业研究:响应AI芯片散热革命,3D打印液冷板前景广阔
· 宇树机器狗分析与深度拆解
· 锂电池行业十五五规划:行业景气持续向上,维持“强于大市”评级
· 新能源车及锂电行业板块2025年三季报业绩总结:整车市场竞争持续,锂电迎接反转行情
· 2025年我国锂离子电池产业发展形势
· 光伏行业2025年中报总结:业绩逐步见底
· 光储行业2026年度投资策略:光伏拐点已现,储能大势所趋
· 集成电路产业标准化研究报告(2025版)
· 十五五规划建议全文
· 低空经济行业的黄金时代:解构行业生态,助力企业绘就增长蓝图
· 人形机器人:新需求、新机遇,关节轴承迎人形机器人发展浪潮
· 生物质能源与生物燃料在能源转型中的前景、潜力与挑战
· 智能驾驶:市场现状、竞争格局、发展展望及相关公司深度梳理
· 2025前三季度汽车市场分析报告
· 中国数字经济白皮书(2024)
· 汽车内外饰:汽车内外饰行业发展概况与重点标的梳理
· 人形机器人:人形机器人量产元年,关注丝杠国产化进程
· 我国低空装备产业发展现状与趋势展望
· 量子科技行业深度报告:量子革命:量子科技的现状与未来
· “十五五”规划展望系列:前瞻布局新质生产力主题投资
· AI 赋能,智塑未来——机器人产业的变革与展望白皮书
· 2025化工园区高质量发展研究报告
· 风电设备行业深度报告:风机:国内盈利能力修复,出海打开成长天花板
· 机械设备-工业专题研究:国产多向模锻引领全球锻造工艺升级
· 传感器行业报告:人形机器人“感官”,国产替代蓄势待发
· 脑机接口行业深度系列报告——“十五五”重点赛道,脑机接口有望迎来新机遇
· 2026年度中国汽车十大技术趋势
· 深海科技:发展缘由、市场空间、产业链及相关公司深度梳理
· 锂电行业:场景拓展打开增量空间,龙头引领固态技术升级
· 2025年甲子Cool Vendor人形机器人大模型领域报告
· 固态电池负极的三问三答
· “十四五”能源发展成就报告
· 2025年度国产AI芯片产业白皮书
· 2025中国具身智能产业星图
· 2025中国固态电池行业发展研究报告
· 未来产业七行业投资策略
· 2025年中国汽车品牌出海白皮书
· 光刻机行业深度研究报告:半导体设备价值之冠,国产替代迎来奇点时刻
· 2025年年国产AI芯片和高性能处理器厂商排名和行业趋势报告
· 2025中国稀土行业现状与发展趋势报告
· 光模块行业深度:驱动因素、现状及趋势、产业链及相关公司深度梳理
· 晶圆制造(FoundryIDM)行业调研分析报告
· 2025人工智能发展白皮书
· 2025年国产半导体设备及深圳集成电路产业调研报告
· 机械设备行业深度研究:锂电设备——锂电扩产周期叠加固态创新· 周期带来β机遇,差异化发展路径深挖α潜力
· 中国高端制造行业研究报告
· 新能源行业洞察报告
· 2025年中国专精特新企业发展洞察报告
· 固态电池行业研究报告
·“十五五”前瞻:新动能●新生态●新布局
· 2025年上半年中国汽车行业并购活动回顾及趋势展望
· 2025年9月份全国乘用车市场分析
· 2025年全球协作机器人产业发展白皮书-具身智能时代的技术突破与产业重构
· 2025中国汽车租赁行业现状与发展趋势报告
· 半导体及封测产业发展现状与趋势报告
· 军用四足机器人迎来应用时代
· 2025 年上半年中国半导体行业投融资情况分析报告
· 2025年中国低空经济-民用无人机市场白皮书(精简版)
· 人形机器人系列报告四:海外人形机器人:特斯拉引领迈向具身智能新纪元
· 中国插电式混合动力汽车&增程式电动汽车发展热潮:是机遇还是陷阱?
· 具身智能行业深度:技术路线、市场机遇、产业链及相关公司深度梳理
· 2025低空经济驱动因素、主要产品、产业链条及相关上市公司分析报告
· 2025年新能源汽车行业趋势洞察与人才破局之道
· 天风证券:丝杠专题:行星滚柱丝杠赋能汽车线控底盘
· 电子行业深度报告:AI驱动PCB全面升级:材料、工艺与架构革新引领产业新周期
· “十五五”系列报告之汽车行业:新质生产力赋能下的智能化、全球化新机遇
· 北斗产业发展蓝皮书(2024年)
· 2025年中国工业机器人行业白皮书
· 2025军用无人机发展趋势、我国出口现状及相关企业分析报告
· 2025年海外人形机器人产业发展现状、技术路径与商业化前景分析报告
· “十五五”时期建设世界级先进制造业集群的路径研究
· 中国信科:2025年低空智联网场景和关键技术白皮书
· 机械行业2025年半年度报总结:科技投资双轮驱动,关注去产能受益行业
· 锂电设备行业2025年中报总结:传统锂电景气复苏,看好固态新技术催生设备新需求
· 固态电池设备公司梳理
· 天翼智库:低空经济发展趋势与路径研究报告2025
· 2025年全球锂电产业链地图白皮书
· 2025年中国具身智能产业发展规划与场景应用洞察
· 超导材料行业深度:制备工业、市场规模、产业链及相关公司深度梳理
· 2025量子信息行业研究报告
· 预制菜行业研究报告
· 中国核电行业研究报告
· 2025大飞机产业链研究报告
· 低空经济行业深度报告:战略升维驱动产业变革,低空经济万亿蓝海生态图谱
· 新能源汽车换电站产业研究报告
· 20253D打印行业发展现状、市场空间及产业链拆解分析报告
· 2025光伏行业产能过剩内卷竞争现状及未来展望分析报告
· 2025年汽车零部件行业分析
· 100大最具潜力的新材料(2025产业决胜全景图)
· 2024人形机器人产业链研究报告
· 2024智能网联汽车产业链研究报告
· 人形机器人行业深度:驱动因素、现状及趋势、产业链及相关公司深度梳理
· 2025固态电池产业链研究报告
· 储能行业深度:行业现状、市场格局、产业链及相关企业深度梳理
· 先进制造系列研究(二):显示行业深度,微显示技术的产业化进程与应用前景
· 医药行业深度研究:行业企稳向好,回暖曙光已现
· 云计算行业投资图谱:产业赛道与主题投资风向标
· 2025年中国火力发电行业现状报告
· 中国低空经济投融资报告:中国低空经济投融资地图(2025)
· 2025年中国氢能行业简析报告
· 嘉世咨询:2025年中国氢能行业简析报告
· 2025年全球及中国扫地机器人技术及功能创新趋势洞察
· 脖子”材料100大清单与全景图:哪些材料国产化极低?(附100+行研报告)
· 2025年具身智能产业链分析:从实验室到市场的商业化探索
· 2025年中国人形机器人六维力传感器市场调研报告
· 2025年SOC芯片发展现状、市场需求及竞争格局分析报告
· 机遇之城2025:洞察新质生产力下的城市机遇
· 2024-2025 年中国城市独角兽报告之上海
· 2025乘用车行业市场简析报告
· 2025年中国风能市场行业研究报告
· 13页PPT光电产业链全景图
· 2025年中国工业传感器行业市场白皮书
· 2025年“人工智能 ”发展现状、未来趋势及典型行业应用分析报告
· “新质生产力”系列(十一):新质生产力投资全景图
· 2025年智能汽车产业深度分析
· 2025年中国A股市场研究报告
· 2025年低空经济发展及关键技术概况报告
· 2025年二季度投融市场报告:智能硬件
· 2025高温超导材料应用现状市场空间及竞争格局分析报告
· 2025全球无人机清洗系统市场应用发展白皮书
· 灵巧手行业深度:行业现状、市场机遇、产业链及相关公司深度梳理
· 2025年各地低空经济政策汇编(发展目标、主要任务、应用场景)
· 县域重点产业链政策汇编(2025年版)
· 算力城域网白皮书(2025版)
· 汽车及汽车零部件行业研究:豪华车专题报告:传统燃油向新能源过渡,关注品牌溢价&设计溢价两大主线
· 中国独立储能发展报告2025
· 2025年数控机床市场简析报告
· 2025年5G工厂名录
· 银发经济:医药行业发展新蓝海(2025)
· 电子设备-光掩模及空白掩模行业研究:集成电路制造的光刻蓝本
· 2025“人工智能+”新质生产力领航企业TOP100
· 先进封装深度:应用领域、代表技术、市场空间、发展展望及相关公司深度梳理
· 2025中国军工行业现状报告
· 低空经济行业专题系列三:低空经济乘风而至,产业机遇前景广阔
· 2025年新能源汽车市场发展半年报
· 2025年智能焊接机器人产业发展蓝皮书
· 2025年智能焊接机器人产业发展蓝皮书
· 3D打印(增材制造)行业专题报告:工业消费双驱动,多领域仍有海量空间
· 2025年新型功能材料行业发展白皮书
· 中国未来50年产业发展趋势白皮书(第四期)
· 2025年3D打印产业链全景、增量市场及国内相关上市公司分析报告
· 深圳市战略性新兴产业与未来产业空间布局规划(2024—2035年)
· 杭州市人形机器人产业发展规划(2024—2029 年)
· 2025年央国企(A股)上市公司市值战略研究报告
· 光刻技术深度解析
· 2025年世界500强与中国民营100强全球投资布局趋势报告(简版)
· 低空经济行业专题报告:不仅是低空载人,低空场景迎多元化拓展
· 低空经济:2025年上半年投融市场报告
· 新能源汽车产业链分析及河南省概况
· 中国上市公司2024年发展统计报告
· 2025中国低空经济市场规模、竞争格局及未来发展趋势分析报告
· 2025年中国城区经济高质量发展研究报告
· 2025中国量子计算产业市场现状及发展前景研究报告
· 低空经济行业专题报告:不仅是低空载人,低空场景迎多元化拓展
· 2020-2025年国家优势特色产业集群建设名单
· 2025年光伏行业上半年发展回顾与下半年形势展望
· 2025氢能产业重点政策汇编(第一版)(875页)
· 2025年中国工业机器人产业分析报告
· 2025未来产业重点政策汇编(第一版)
· 2025食品饮料行业白皮书
· 2025年创新型生物药行业独立市场研究报告
· 2025西部地区低空经济发展研究报告
· 智算中心液冷产业全景研究报告(2025年)
· 2025中国生物医药行业现状报告
· 中国储能研究报告2025
· 2015-2025,中国创新药投资十年复盘
· 2025年全球汽车供应链核心企业竞争力白皮书
· 2025年全球氢能产业发展报告
· 2025年上半年汽车市场分析报告
· 光刻机行业深度:核心技术、竞争格局、国产替代及相关公司深度梳理
· 云计算蓝皮书(2025年)
· 新材料产业框架之五,核聚变临界点已至,关键部件与材料迎战略机遇
· 人形机器人从概念到量产-核心零部件机遇梳理
· 机器人轻量化深度:优化路径、材料轻量化、市场空间及相关公司深度梳理
· 智能家居行业深度:行业概况、AI赋能、产业链及相关公司深度梳理
· 广西人工智能产业发展白皮书(2025年)
· 驱动视界-汽车动力电池PACK工艺与制造
· 2024年度绿色发展报告
· 插电混动汽车进化论:经济性带来持续繁荣,但终将因技术革命改变
· 2025年6月份全国乘用车市场深度分析报告
· 2025年6月新能源汽车三电系统洞察报告
· 2024年度中国电力市场发展报告
· 2025年中国大模型一体机行业研究:DeepSeek大模型一体机如何破局行业发展
· 2025年“人工智能 ”发展现状、未来趋势及典型行业应用分析报告
· 2025中国协作机器人产业发展蓝皮书
· 2025年低空经济城市发展全景研究报告
· 2025年低空经济产业与标准化发展报告
· 中国电动汽车产业极快充电生态发展白皮书2025
· 半导体2025年二季度投融市场报告
· 乘用车品牌影响力评价报告(2025年版)
· 2025年可降解包装行业简析报告
· 2025高端医疗发展白皮书
· 2025年汽车改装行业简析报告
· 2025全球智能体发展进展、面临挑战与对策建议报告
· 2025年5月全国二手车市场深度分析
· 海上风电专题研究之四:十五五国内海风开发稳步推进,欧洲和日韩海风蓄势待发
· 2025广东投资指南
· 端侧AI行业深度:驱动因素、商业模式、产业链及相关公司深度梳理
· 光通信行业深度研究报告
· 2025中国新能源光伏行业现状报告
· 2025中国低空经济市场现状报告
· 2025地方低空经济平台建设指南白皮书
· 半导体材料系列报告之一:国际形式严峻,国产半导体材料行业如何发展
· 电力设备行业深度报告:固态电池设备关键环节,前中段引领突破
· 2025年全国产业集群大全
· 电力设备行业深度报告:固态电池设备关键环节,前中段引领突破
· 半导体材料系列报告之一:国际形式严峻,国产半导体材料行业如何发展
· 2025年人形机器人产业发展蓝皮书
·一图看懂芯片产业
· 2025六大未来产业发展趋势与人工智能八大落地场景洞察
· 113家电芯企业汇总名单
· 2025中国汽车行业转型驱动力展望白皮书
· 2025低空经济产业发展及薪酬趋势研究报告
· 中国大数据产业白皮书V9.pdf
· 中国能源展望报告2060(2025年版)
· 2025年低空经济网络安全体系化研究报告
· 预见2025-罗兰贝格中国行业趋势报告
· 中国汽车后市场供应链白皮书
· 2025年最值得关注的药物预测报告
· 2024智能化医疗装备产业蓝皮书
· 2024智能网联汽车零部件行业研究报告
· 绿色计算产业发展白皮书(2024版)
· 县域工业经济发展报告(2024年)
· 2025人工智能生产内容(AIGC)作品版权认定分析报告
· 2025年AI转型的进展洞察报告
· 2025可信人工智能治理白皮书-安永
· 广东省游戏产业协会:2024年小游戏高质量发展报告
· 2024年新型电力系统技术路线展望报告
· 2025年中国对外贸易潜力产品分析报告
· 2024年中国新能源汽车行业全球竞争力分析与各国进口贸易法规影响白皮书
· 2024年新质生产力产业发展趋势报告
· 2025年医疗行业的可持续发展之路研究报告
· 2025年具身智能行业发展研究报告:具身智能技术发展与行业应用简析
· AI产业全景洞察报告2025
· 广州市智能网联汽车创新实践年度报告(2024年)
· 智能汽车产品功能全景图(2025版)-中文版
· 44个地区低空政策
· 专精特新中小企业数字化转型研究报告(2024年)
· 【104页超详细】DeepSeek从入门到精通
· DeepSeek教程-从入门到精通
· 3个DeepSeek隐藏玩法,99%的人都不知道
· DeepSeek V3 搭建个人知识库教程
· Deepseek 高效使用指南.docx
· deepseek 应该怎样提问
· DeepSeek与 DeepSeek-R1 专业研究报告
· DeepSeek-30个喂饭指令
· DeepSeek-R1使用指南(简版)
· DeepSeek案例大全
· DeepSeek指令公式大全_Password_Removed
· 人工智能专题:DeepSeek V3 搭建个人知识库教程
· 小白入门DeepSeek50个高阶提示词
· 2025年DeepSeek军用场景智能化应用白皮书
· 2025普通人如何抓住DeepSeek红利
· Deepseek 如何赋能职场应用
· 112页!DeepSeek 7大场景+50大案例+全套提示词 从入门到精通干货
· 2025年教大家如何使用Deepseek AI进行超级降维知识输出V1
· 2025深度解读DeepSeek:原理与效应
· 2025年汽车以旧换新政策继续接力报告
· 中国新能源汽车:2024年总结与2025年趋势报告
· 2025年十五五智能制造推进的战略思考报告-数字化转型基本普及 智能化升级战略突破
· 一图看160家企业集体接入DeepSeek
· 王传福:比亚迪智能化战略(2月10日发布会)
· DeepSeek搞钱教程(0基础入门)
· 少年商学院《DeepSeek中小学生使用手册》
· 个人使用篇-DeepSeek入门宝典
· 开发实战篇-DeepSeek入门宝典
· 技术解析篇-DeepSeek入门宝典
· 行业应用篇-DeepSeek入门宝典
· 智灵动力:DeepSeek模型本地部署与应用构建
· 2024富士胶片中国及富士胶片商业创新中国可持续发展报告
· 爱分析:2025年360亿方智能航空AI白皮书
· 2024年度汽车市场分析报告
· 2025年DeepSeekDeepResearch让科研像聊天一样简单
· DeepSeek+DeepResearch应用报告-清华大学
· 中国广电:5G手机产品白皮书(2025年1月版)
· 2024年中国海外投资概览报告
· 2025年中国人工智能计算力发展评估报告
· 2025年自然受益转型:汽车行业的作用洞察报告
· 嘉世咨询:2025年人形机器人行业简析报告
· 2025年中国省级绿色电力市场建设:现状与展望报告
· 2024年12月全国二手车市场深度分析报告
· 2024年AI在制药领域的应用报告-罗兰贝格
· 中企云链:2024年中国产融数字化发展年度报告
· 中国光大银行:2025年一季度投资策略报告
· 2025年中国半导体行业出口分析及各国进口政策影响白皮书
· DeepSeek图解
· 一份写给普通人的DeepSeek速成指南
· 2024年药品行业趋势分析报告
· 2024年中国能源转型展望报告-CET
· 2025广东省制造业数字化转型典型案例集(第二批)
· 2025年1月份全国乘用车市场深度分析报告
· 中汽协:2025年1月中国汽车产销报告
· 清华大学:2025年DeepSeek与AI幻觉研究报告
· 智灵动力-北京-科技-DeepSeek行业应用与实践
· 摩熵咨询:2024年FDA批准上市的新药分析报告
· 浙江省发改委:2024浙江省优化营商环境条例
· 浙江省发改委:2024浙江省优化营商环境条例解读手册
· 2025年1月电动汽车充换电基础设施运行情况
· 数字政府一体化建设蓝皮书
· DeepSeek1小时快速入门
· 2025年DeepSeek战略创新分析报告-围绕DeepSeek尖刀点 加速打造AI产业刀锋链
· 2025年新兴产业瞭望白皮书系列:低空经济-驾乘低空经济新风 畅享新质出行体验
· 2025年电力人工智能多模态大模型创新技术及应用报告
· 2025年锂离子电池回收:面向绿色未来的市场及创新趋势报告
· 广东省药品监管统计分析年度报告(2024年)
· 清华大学&火山引擎:2025年算力电力协同:思考与探索白皮书
· 数世咨询:2025年数字安全需求洞察报告-威胁情报
· 中国能建:2025低空经济产业发展报告
· 2025年具身智能行业发展研究报告:具身智能技术发展与行业应用简析
· 2024-2025年汽车市场分析与预测-乘联会
· 2025年DeepSeek行业级应用白皮书:精准数据洞察与自动化效能提升方法论
· 2025年DeepSeek行业应用案例集:解锁智能变革密码
· DeepSeek实操方案
· B2B市场人DeepSeekAI提示词手册
· 电子信息研究2025年第1期(总第97期):先进计算产业发展研究报告
· 破局重塑—生产力释放智能制造全新生产力
· 2024年NMPA批准上市的新药分析报告
· 2024年中国生物科技行业调研报告-资本寒冬中生物科技企业的生存之道
· 智能汽车亮点功能全景图(2025版)
· 智能汽车亮点功能解析表(2025版)
· 重庆市江津区惠企政策汇编
· 电信行业AI现状:2024年中国趋势调查报告
· 赛迪译丛2025年第3期(总第678期):全球人工智能活力工具
· 详解DeepSeek: 模型训练、优化及数据处理的技术精髓
· 2025年从DeepSeek探讨大语言模型在建筑及能源行业的应用趋势和技术方法报告
· 2025年我们该如何看待DeepSeek——what, how, why, and next
· DeepSeek搞钱指令库:开启AI创富新时代
· 北京大学:2025年DeepSeek系列报告-提示词工程和落地场景
· 零基础使用DeepSeek高效提问技巧
· 2025年药物化学期刊JMC Annotation专栏重磅药物分析报告
· 2025年人工智能技术发展与应用探索报告
· 2025年数字驱动、智慧引领:迈向未来的新型电力系统研究报告
· 2025年新型电力系统中人工智能应用与扩展报告
· 2025新能源汽车全场景智驾用户体验报告
· 嘉世咨询:2025年数据中心行业简析报告
· 模块化研发在汽车及复杂离散制造行业的实践之旅
· 数字信任发展报告(2025)-中国信通院
· 2024年医药交易报告-中国药企开启医药交易新纪元
· 中国消防协会:2025年数据中心锂离子电池消防安全白皮书
· 储能行业剖析:新型储能技术百花齐放,液流电池商业化正在加速
· 低空经济发展研究报告(2024年)
· 国内机器人行业梳理:量产元年,百家争鸣
· 2024-2025年中国光伏产业发展路线图
· 自主整车向上,产业升级加速——汽车行业2025年投资策略
· 小米汽车专题系列之三:小米Su7 Ultra 发布,2小时大定过1万辆
· 20250214-慧博智能投研-DeepSeek深度:市场表现、发展展望、产业机遇及相关公司深度梳理
· DeepSeek1小时快速入门
· 2025年DeepSeek赋能自智网络高阶演进评测报告
· DeepSeek 实用万能提问模板
· 2025年DeepSeek-R1Kimi 1.5及类强推理模型开发解读报告
· 2025年DeepSeek手册:DeepSeek给我们带来的创业机会
· AI跃迁派:2025年DeepSeek零基础完全指南
· 2025年DeepSeek-回望AI三大主义与加强通识教育报告
· 2025年DeepSeek模型优势:算力、成本角度解读报告
· 2025年DeepSeek完全实用手册V1.0-从技术原理到使用技巧
· 2025年DeepSeek:智能时代的全面到来和人机协作的新常态报告-浙江大学
· 北京大学:2025年DeepSeek系列报告-DeepSeek与AIGC应用
· 厦大团队:DeepSeek大模型赋能高校教学和科研(120页)
· 嘉世咨询:2025年乘用车轮胎行业简析报告
· 中邮证券-国防军工深度报告:低空经济专题之三:eVTOL详细拆解
· 低空经济系列研究:基础设施篇
· 低空经济发展报告(2024-2025)
· 62页PPT了解国内外40家固态电池典型企业技术路线
· 2024年中国汽车产业出海回顾分析
· 2025政府工作报告
· 2024年中国新经济企业top500发展报告
· 2025DeepSeeK技术全景解析
· 2024 年中国区块链行业投融资报告
· 上海市智能网联汽车发展报告 (2024年度)
· 低空经济专题策略报告:改革推进,上下游迈向高质量发展
· 中国“专精特新”企业科创力报告
· 动力电池行业深度:驱动因素、行业现状、产业链及相关公司深度梳理
· 资本市场赋能“专精特新”,加快发展新质生产力
· 一图读懂动力电池产业链
· 省级开发区高质量发展500强
· 2024省级开发区升级潜力百强
· 高工咨询&优必选:2024中国人形机器人产业发展蓝皮书
· 中国低空经济产业链全面解析
· 中美机器人发展深度分析报告
· 中国A股上市公司股权激励年度实践报告 (2025)
· 2024年海上风力发电关键技术的探索与实践报告
· AI产业全景洞察报告2025
· 2024年中国人工智能产业研究报告-艾瑞咨询
· 2024新能源汽车行业年报
· 2025年中国新型储能行业发展白皮书-机遇与挑战
· eVTOL 商业进程提速,多元场景驱动开拓千亿市场 ——低空经济专题之 eVTOL 研究
· 中国智能驾驶商业化发展白皮书(2025)-汽车之家
· 宇树科技机器人产业深度:产品矩阵、竞争优势、商业化前景及相关公司深度梳理
· 数字经济与网安智库:中国数字经济高质量发展现状与前瞻报告(2024年)
· 2025年光伏行业分析
· 2025年低空经济相关法律法规政策汇编
· 特斯拉及新势力车企2024年报总结专题
· 2025中国新型储能应用蓝皮书
· 赛迪研究院:制造业创新指数报告(2024)
· 2025中国低空经济城市发展指数报告
· 智能制造与数字孪生技术:面向可持续制造方向发展-天津大学
· 2025核心储能供应链手册
· 2024年智能制造现状报告(第九版)
· 芯片行业深度:发展现状、驱动因素、国产替代、产业链及相关公司深度梳理
· 2025年3月份全国乘用车市场分析报告
· 2025大飞机产业链研究
· 电动化与智能化重塑价值体系:我国新能源汽车产业链信用质量及其变化趋势浅析
· 2024氢能“专精特新”投融资报告
· 2025中国储能行业全球化市场布局与高价值商业模式研究
· 我国光伏行业发展形势分析
· 底部夯实,拐点已至,静待春暖花开——2025年光伏年度策略报告
· 2023H2-2024H1中国药品市场分析报告
· 板块周期底部,创新引领未来,锂电池行业研究框架专题报告
· 锂电池产业链 2025 年上半年投资策略
· 2025年人形机器人应用场景洞察白皮书-工业场景篇
· 2025年人形机器人投资策略:量产元年,全球共振,百家争鸣
· 2024年中国汽车行业并购活动回顾及未来展望
· 半导体设备、材料、零部件产业链蓄势乘风起
· 高性能医疗器械 2024 年度创新发展报告
· 2025年云宇宙领域深度解析与展望报告
· 中国充电桩及储能设备出口分析及各国进口政策影响
· 中国风能太阳能资源年景公报(2024 年)
· 光刻:自主可控核心环节,国产替代迫在眉睫
· 2025中国机床行业市场白皮书
· 2025年充电桩行业简析报告
· 机器人行业深度报告:机器人应用场景丰富,有望助力物管企业降本增效
· 汽车行业深度报告:新品迭出,日渐规范,智驾行业行稳致远
· 2025年具身机器人行业现状及未来趋势分析报告
· 2025中国汽车行业趋势报告
· 未来产业新赛道研究报告
· 深圳423家A股上市公司完整名单
· 新型人工智能存储研究报告(2025年)
· 2025年上海车展分析报告
· 2025中国车企全球化竞争新模式
· 2025年光量子计算技术产业研究报告
· 2025低空经济市场前景、产业链布局及商业化阻碍分析报告
· 2024人形机器人核心硬件市场发展白皮书
· 2025年上海车展展后深度洞察报告
· 机器人专题报告:新材料推动具身智能突破能力边界
· 2025年有色金属行业分析
· 2024无人机产业链发展现状、支持政策及未来趋势分析报告
· 国家发展改革委:中国营商环境发展报告(2025)
· 科智咨询:2025年DeepSeek对国产芯片的影响报告
· 生物制造产业蓝皮书
· 半导体设备行业深度:驱动因素、发展趋势、产业链及相关公司深度梳理
· 中国氢能发展报告(2025)
· 智能硬件行业2025年一季度投融市场报告
· 2024 年中国新材料行业投融资分析报告
· 2025“人工智能+”行业发展蓝皮书-上海交大
· 智研咨询:2025年中国首发经济产业发展报告——政策红利加速释放,行业加快扩容提质
· 北京辖区上市公司名录
· 上海辖区上市公司名录(截至2025.03.31)
· 沙利文:2025年中国汽车零部件市场研究报告
· 2025中国储能行业全球化市场布局与高价值商业模式研究报告
· 2025年锂电行业分析
· 半导体材料专题报告:先进制程驱动市场扩容,细分环节国产替代加速
· 新世纪资信评估-医药制造与流通行业2024年信用回顾与2025年展望
· 整车行业深度报告:市场竞争以产品为核心,产品策略下低成本路线为王
· 中国石油:2060年世界和中国能源展望报告(2024版)
· 飞书深诺:2025年中国汽车全球化战略白皮书
· 2025年氢燃料重卡的应用进展和推广建议研究报告
· 2024经济观察系列:我国战略性金属和关键矿产发展白皮书
· 赛迪译丛2025年第6期(总第681期):欧洲电动汽车的未来
· 中项网行业研究院:2024年中国水处理膜市场研究简报
· 2025年工程机械行业分析-联合资信
· 我国300个中小企业特色产业集群详细名单
· 北京市专精特新企业出口产品参考目录
· 2025年度中国品牌价值500强报告
· 2025稀土产业链研究-中美欧供应链博弈与地缘竞争杠杆
· 2025传感器产业研究-全球传感器细分市场格局与国产替代突围
· 嘉世咨询:2025年飞行汽车行业报告
· 2025年4月份全国乘用车市场分析
· 来觅研究院:人工智能行业:2025年一季度投融市场报告
· 2025年4月份全国乘用车市场分析
· 嘉世咨询:2025年飞行汽车行业报告
· 2025-2035年人形机器人发展趋势报告
· 147家人形机器人本体(整机)企业清单
· 136家无人机整机企业概况一览
· 电气设备制造行业2024年信用回顾与2025年展望
· 半导体设备零部件行业深度研究报告:半导体设备之磐基,国产替代正当时
· 新能源汽车产业关键零部件排行榜(2024),深圳遥遥领先
· 锂电池产业链行业2024年和2025Q1业绩综述:2024年整体业绩下滑,2025Q1盈利大幅改善
· 2025年中国人形机器人厂商全景报告
· 2025年各省市低空政策汇编(发展目标、主要任务、应用场景)
· 2025年化工行业分析
· 半导体行业深度研究:光掩模:高壁垒材料,国产化率低,下游新应用打开成长新空间
· 2024半导体检测设备:铸就芯片品质新高度 头豹词条报告系列
· 电力能源:绿色动力,引领未来能源革命 头豹词条报告系列
· 企业竞争图谱:2024年飞行汽车 头豹词条报告系列
· 智能硬件:引领科技革新,开启未来高效新生活 头豹词条报告系列
· 人形机器人行业深度报告:灵巧手技术路线逐步收敛,关注边际增量环节
· 新能源汽车产业链行业深度报告:新技术系列报告-五--固态电池产业化机遇之工艺与设备
· 2025年全国产业集群大全-重庆篇
· 2025年AI医疗行业发展现状、趋势、主要应用领域及相关标的分析报告
· 锂电行业2025年中期策略:基本面向好,重视新技术落地进展
· 2025政策趋势与先进制造业投融资机遇报告
· 2025年1-4月中国动力电池行业竞争格局分析
· 2025年并驾齐驱:多元化动力争夺汽车市场报告
· 2025年智启未来“机”舞新篇——“十五五”机器人产业发展趋势及落地策略报告
· 2025年中国光伏技术发展报告
· 2025年中国人形机器人腱绳材料品牌推荐
· 2025手术机器人行业发展现状、市场空间、技术进展及重点公司分析报告
· 2025中国扫地机器人行业现状发展报告
· 2024全模块化储能行业发展白皮书
· 2025反无人机系统行业市场空间、产业链及竞争格局分析报告
· 2025中国低空经济商业洞察报告(商业无人机应用篇)终稿
· 固态电池深度系列三:产业链技术持续突破,固态进入中试关键期
· 嘉世咨询:2025年储能逆变器行业简析报告
· 民生证券:人形机器人产业2025中期投资策略:智启新程,人形进阶
· 与非网:2024年车规功率半导体产业分析报告
· 高工氢电:2025年中国绿氢产业发展蓝皮书
· 驱动视界-北京-技术-汽车动力电池技术及发展方向
· 驱动视界-北京-技术-汽车锂离子电池和PACK设计开发
· 2025全球及中国云计算市场规模、产业链、发展驱动因素及未来趋势分析报告
· 机械设备行业深度报告:人形机器人推动丝杠需求,国内厂商突破量产壁垒
· 2025 年智能制造现状:汽车行业报告
· 吉图咨询:2025年Q1动力电池行业分析报告
· 2025具身智能产业发展趋势研究及安全威胁分析报告
· 2025年第三代半导体SiC GaN产业链研究报告-深企投
· 行行查:2025年中国合成生物行业研究报告
· 中国纯电新能源汽车年度报告
· 2023中国智能电动汽车产业发展洞察研究报告
· 2024年我国人工智能产业发展形势展望
· 绿色低碳产业园区发展白皮书
· 中国工业互联网发展成效评估报告(2024年)
· 中国人形机器人产业发展蓝皮书(2024)
· 2024工业机器人方向行业研究报告-物流机器人
· 一文了解45个国家先进制造业集群布局(附重点产业集群概况)
· 2023年59个“千亿县”GDP排名
· 2024 年上半年我国乘用车市场洞察报告
· 2024全球汽车供应链核心企业竞争力白皮书
· 2024产业名区、产业名县评价研究“百强”榜单出炉
· 2024工业互联网500强名单
· 2024年汽车行业热门细分赛道深度分析与展望
· 中国人工智能企业竞争力研究(2024)
· 2024中国半导体投资深度分析与展望
· 2024中国分布式存储市场研究报告
· 2024智能算力产业发展白皮书
· 汽车行业ESG白皮书
· 2024省级开发区升级潜力百强(附解析)
· 中国数字经济发展研究报告(2023年)
· 2024云计算白皮书
· 2024中国工业互联网发展成效评估报告
· 中国文娱行业人工智能行业应用发展图谱
· 中国新能源汽车产业可持续发展报告2024
· 2024园区高质量发展百强榜单(附解析)
· 碳达峰碳中和政策法规汇编(2024年7月刊)
· 2024埃森哲中国企业数字化转型指数
· 2023-2024年度中国智能制造产业发展报告
· 2024年中国AI大模型产业发展报告
· 2023中国大数据产业发展指数报告
· 2024全球独角兽榜-胡润百富
· 2024深圳人工智能发展白皮书
· 智能网联汽车产业研报
· 中国储能(含动力电池) 产业集群发展白皮书
· 中国5G发展和经济社会影响白皮书(2023年)
· 中国5G行业关键零部件及材料重点企业分布图
· 2024中国新型储能行业发展白皮书-机遇与挑战
· 2024中国生物医药产业研究报告
· 2023晶科能源环境、社会与公司治理(ESG)报告
· 中国绿证绿电政策解读、应用场景与企业机遇
· 2024年中国光伏技术发展报告简版
· 物流数字孪生白皮书2024
· 绿色氢能产业发展白皮书(2024)
· 新材料行业-2024中国战略前沿新材料发展研究报告
· 区块链白皮书(2023年)
…… ……
每日持续更新
随时随地查看
付费须知:
1.付费后,你可以使用当前付款的微信帐号在有效期内通过「知识星球」公众号、小程序端、App 端、Web 端查看内容。有效期:1 年
2.加入星球后,72 小时内可申请退款。超过 72 小时后如果产生退款,手续费不予退还。如有争议,参见《知识星球用户协议》和《付款及退款规则》。
3.1星钻 = 1 元人民币
4.如有疑问可咨询小编19230831816(同微信)



