
苏州一代书生工程咨询有限公司

















《2026年-2031年我国农业机械行业市场发展趋势报告》编制说明:
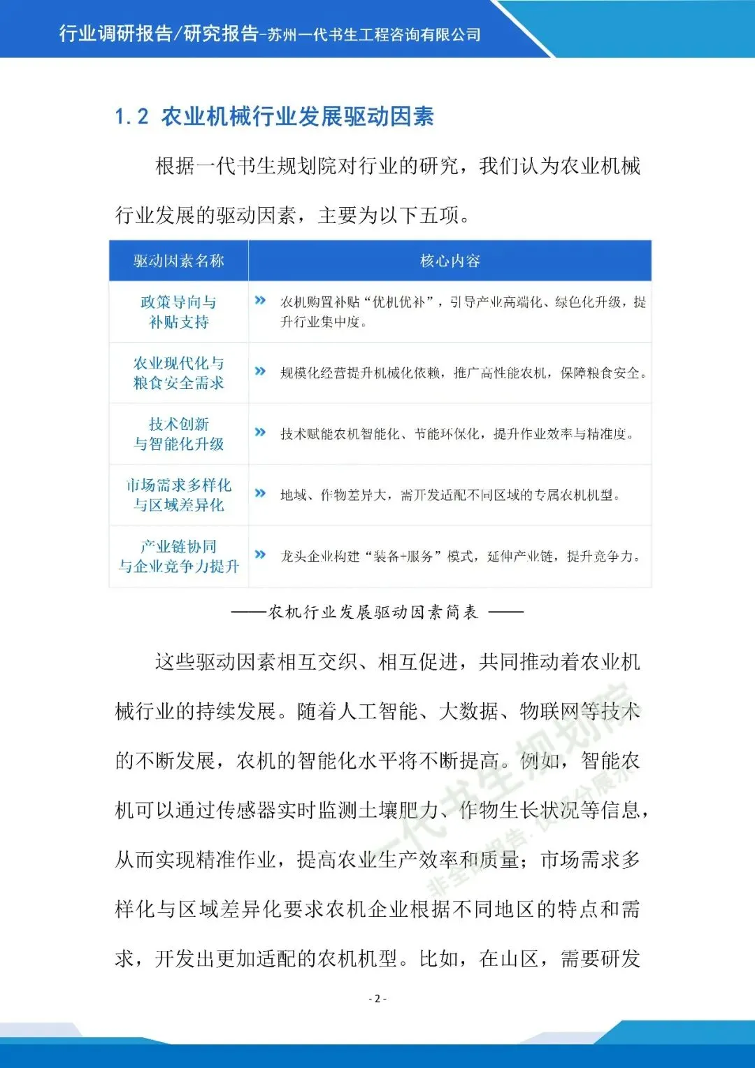
本报告由苏州一代书生工程咨询有限公司编制,立足行业发展实际,围绕未来五年发展态势,明确三大核心编制要点,确保报告科学、严谨、实用。
其一,编制基础:数据翔实,依据权威。整合农业农村部、海关总署等官方数据,结合行业实地调研结果,参考2026年中央一号文件相关部署及行业头部企业经营数据,兼顾行业现状与政策导向,夯实编制根基,确保内容真实可追溯、分析有依据。
其二,核心聚焦:靶向明确,重点突出。聚焦行业转型关键,重点围绕智能农机、绿色农机发展方向,剖析丘陵山区农机短板及细分领域潜力,预判市场规模增速与产品结构升级路径,解读行业竞争格局与技术融合趋势,紧扣行业发展核心痛点与机遇。
其三,编制导向:立足实用,赋能需求。以政企决策、企业布局、投资者入局为核心导向,规避冗余表述,提炼可落地的趋势判断与实操参考,兼顾专业性与通俗性,助力使用者快速把握行业发展脉络,为战略制定、风险规避提供精准支撑。

产业规划咨询、概念规划设计
项目可行性报告撰写
行业分析报告编制

项目规划设计、可行性报告编制,请联系:17312436919。


